鐺煮山川,粟藏世界,有明月清風知此音。呵呵笑,笑釀成白酒,散盡黃金。
作者:西政財富
來源:西政財富(ID:xizhengcaifu)
筆者按:
在對房地產企業“三道紅線”的監管要求下,由于通過房地產供應鏈不但能壓低行業整體成本,開發商又能充分利用供應鏈直接產生自由現金流,2021年便出現了房企 “跑步”向供應鏈“融資”的現象。在2021年市場持續出清的過程中,不少房企在出現實質性違約之前也紛紛出現商票到期不能兌付的現象,2021年房地產供應鏈似乎被“玩”得更壞了。對于房企而言,2022年如何再通過房地產供應鏈獲得融資又將是一個新命題。對于房地產供應鏈資金機構而言,在與開發商一同經歷了2021的“艱難”時刻后,緊抱國央企和穩健的施工單位 “大腿”似乎成了2022年業務操作的共識。對此,我們特結合目前在操作的國央企施工單位供應鏈保理融資業務梳理本文,以期共同溝通、參考。
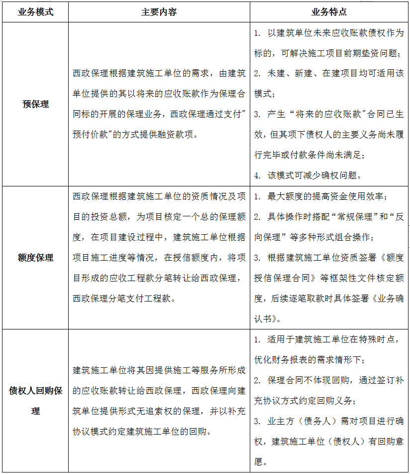
一、國央企施工單位供應鏈保理業務模式
對于國央企建筑施工單位的供應鏈保理業務,目前主要的業務模式包括以國央企建筑施工單位未來應收賬款為保理合同標的的預保理業務;給予國央企建筑施工單位授信額度的額度保理;債權人回購保理及業主貼息保理模式。具體如下:


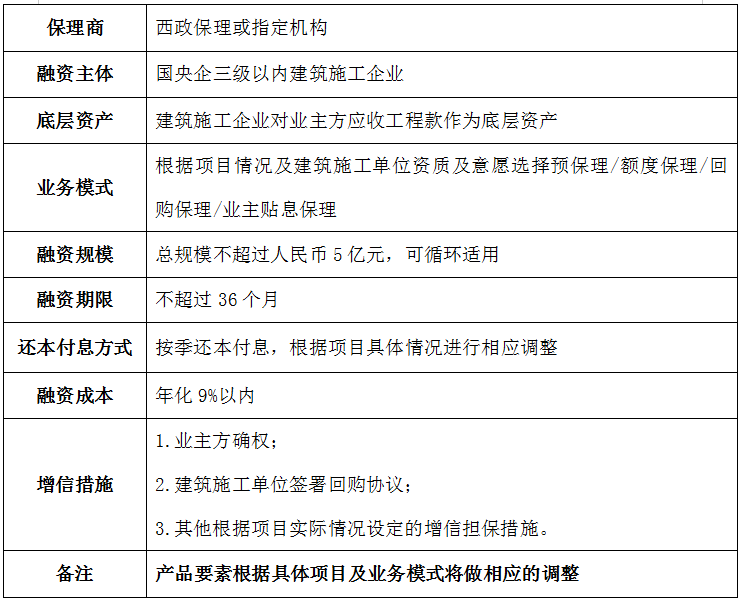
二、融資產品要素

三、業務操作流程
根據項目的情況及配合度,整體放款時間一般在1.5個月-2個月之間。根據西政保理內部業務流程,大致包括初步溝通后搜集項目資料并準備立項報告,進行項目立項——安排項目盡調,對債權債務人資質、應收賬款真實性、合規性等做盡職調查——根據盡調結果撰寫初審報告,并召開第一次投決會——根據投決會反饋意見完善資料(同步可籌備合同事宜),并再次上會——會議通過后簽署合同并放款。
注:文章為作者獨立觀點,不代表資產界立場。
題圖來自 Pexels,基于 CC0 協議
本文由“西政財富”投稿資產界,并經資產界編輯發布。版權歸原作者所有,未經授權,請勿轉載,謝謝!
原標題: 房企如何通過國央企施工單位實現曲線融資

西政財富 











