鐺煮山川,粟藏世界,有明月清風知此音。呵呵笑,笑釀成白酒,散盡黃金。
作者:克而瑞研究中心
來源:克而瑞地產研究(ID:cricyjzx)
并購貸不計入三條紅線,融資環境得到一定放松,單月融資量環比回升,融資成本維持較低水平。
本月關注
本月4日,央行在2022年貨幣信貸工作會議上表示要繼續穩妥實施房地產金融審慎管理,同時也要健全市場化利率形成和傳導機制,繼續深化LPR改革。6日發改委也發文提出要配合做好金融安全、房地產調控等工作。整體看來,本月政府對房企融資繼續落實“房住不炒”的原則,堅持進行審慎管理。不過由于本月6日銀行告知大型房企針對出險房企的承債式收購舉借的并購貸款不計入“三條紅線”,再加上央行營業管理部在24日表明會支持房企合理融資需求,加大住房租賃金融支持,未來房企的融資環境可能會得到一定的放松。
本月100家典型房企的融資總量為929.46億元,環比上升26%,同比下降56%。其中發債總額457.20億元,環比上升44.7%,同比下降64.3%。本月房企融資成本4.53%,較2021年全年下降0.76pct,其中境外債券融資成本達6.85%,下降0.19pct,境內債券融資成本3.20%,下降0.87 pct。境內發債的企業中,白名單企業繼續發揮融資優勢,繼續發行利率較低的債券;境外發債成本方面,旭輝、遠洋等發行了綠色擔保票據,其成本不超過5%,也相對較低,還有部分企業完成了境外債的交換要約和額外發行,成本相對較高。
龍湖物業遞交招股書,華潤萬象生活大舉進行收并購
本月沒有房企和房企旗下公司完成上市,在遞表方面,本月7日龍湖智創生活首次向港交所遞交了招股書,同時魯商生活服務和眾安智慧生活都對招股書進行了更新。因此截至2022年1月底,在港交所提交過招股書但仍未上市的房企和房企旗下公司分別有12家和24家。此外值得注意的是本月出現了較多的收并購事件,比如華潤萬象生活就在月內連續并購了兩家大型物管企業,在物管行業和房地產行業收并購機會浮現的背景下,疊加政府對于房企收并購的政策和金融支持,未來可能會浮現一波并購潮。
企業發債
債券發行:融資環境回暖下發債企業增多,境外發債企業環比增加5家
2022年1月100家典型房企的融資總量為929.46億元,環比上升26%,同比下降56%。自2019年以來,每年年初房企融資量都相對較大,均超過2000億元,而本月融資量不足千億元,一方面在當前房企危機仍未全面解除的情況下,金融機構當前白名單企業相對較少,放款較為謹慎;另一方面,部分企業為緩解年初的償債壓力已提前償還債券,同時也減少新增融資計劃,導致融資量同比下滑較大。從融資結構來看,境內債權融資499.08億元,環比上升9.8%,同比下降24.6%;境外債權融資169.66億元,環比上升10.0%,同比下降80.1%;本月資產證券化有所回升,融資223.01億元,環比上升97.9%,同比下降63.0%。

1月發債457.20億元,環比上升44.7%,同比下降64.3%。其中,境外發債166.40億元,環比上升118.5%,同比下降80.5%,主要在于當前仍有房企境外債出現違約情況,投資者信心不足,境外發債相對較難,而在發行境外債的企業中,有相當一部分企業是尋求債券要約交換,真正實現新債或者舊債再循環融資的企業相對較少。境內發債290.90億元,環比上升21.3%,同比下降32.3%,其中,公司債發行68.0億元,同比下降76.3%,環比下降32.7%;中期票據發行143.9億元,環比上升63.7%,同比上升157.9%;融資券發行78.9億元,環比上升55.0%,同比上升13.2%。

2022年1月100家典型房企新增債券類融資成本4.53%,較2021年全年下降0.76pct,其中境外債券融資成本達6.85%,下降0.19pct,境內債券融資成本3.20%,下降0.87 pct。環比2021年12月來看,總融資成本環比上升0.01pct,境外融資成本環比下降0.16pct,境內融資成本環比下降0.53pct。境內發債的企業中,可以進行發債的企業成本相對較低,融資利率在2.50%-4.00%間,白名單企業繼續發揮融資優勢,繼續發行利率較低的債券;境外發債成本方面,旭輝、遠洋等發行了綠色擔保票據,其成本不超過5%,也相對較低,還有部分企業完成了境外債的交換要約和額外發行,成本相對較高。

具體企業表現來看,1月發債量最高的企業是綠城中國,主要為發行了一筆26億元的中期票據和4億美元的境外增信債券。本月發行債券的企業有18家,發債企業個數環比減少1家。從發債年限來看,最大的為8年,是龍湖發行的一筆公司債。從債券發行利率表現來看,招商蛇口發行的并購中票利率2.89%,而部分房企進行了境外債的要約交換,其交換要約的債券成本提升至13.5%。

債券期限:本月到期債券類594.22億元
本月房企有39筆債券到期,金額共計594.22億元,環比上升77.0%,到期債券只數環比增加8只,年初企業的償債壓力較大。到期金額最高的債券為中國奧園2019年1月發行的一筆5億美元的境外優先票據,但其于1月19日公告稱將不會支付于2022年1月到期票據的余下本金及最后一期利息,債務違約。值得注意的是,本月有上坤和榮盛發展就企業存續期境外債完成了部分債券的交換要約,相當于2022年1月到期的債券到期時間已經成功延期。
提前關注到2022年2月將有21筆債券到期,合計365億元,環比下降38.5%,償債有所緩解,由于2月一般是春節的原因,工作日時間少,是以發債較少,其到期量也相應地較少。

在債務違約方面, 1月6日,中誠信托宣布由世茂集團擔保的2020年中誠信托誠頤11號集合資金信托計劃已出現實質性違約,總規模6.45億元,引發了資本市場對世茂集團流動性的注意。整體看來,房企的流動性危機仍在持續,未來仍有可能曝出更多的債務違約事件。

上市和股票
擬上市房企:龍湖物業遞交招股書,金茂物業通過上市聆訊
本月仍然沒有新增房企向港交所遞交招股說明書,因此截至2022年1月底,在港交所在遞交過招股書但仍未成功上市的房企仍為12家,其中有8家房企在招股書過期后都沒有更新招股書,未來是否會繼續上市進程還有待觀察。

在房企分拆旗下公司上市方面,本月7日龍湖智創生活向港交所首次遞交了招股說明書,此外魯商生活服務和眾安智慧生活也分別在18日和30日更新了招股書。因此截至2022年1月底,在港交所遞交過招股書而仍未上市的房企旗下公司共有24家,其中有多家企業的招股書都已過期,未來是否還會堅持上市有待觀察。除此之外,期后金茂物業在2月6日通過了上市聆訊,有可能很快就會完成IPO。

IPO和增發:融創打響2022年配股第一槍,時代中國宣布配股
本月沒有房企和房企旗下公司完成上市,由于近期遞交上市申請的房企及房企旗下公司數量明顯減少,港交所對于已交表的企業的審核也較為嚴格,再加上2022年開始港交所對上市企業基礎盈利門檻提高的60%新規開始正式施行,規模較小的房企和房企旗下公司的上市將會越發艱難。
而在增發配股方面,本月13日融創宣布擬配售4.52億股配售股份融資45.2億港元,此后在19日宣布完成配股,是2022年首家進行增發配股的房企。時代中國則在27日宣布擬先舊后新按配售價每股3.40港元配售1.177億股,預計融資所得凈額為3.936億港元。整體看來本月房企在配股融資方面仍然較為積極,可以有效地增強企業的流動性。
股權變動:行業收并購機會浮現,華潤接連并購兩家物業
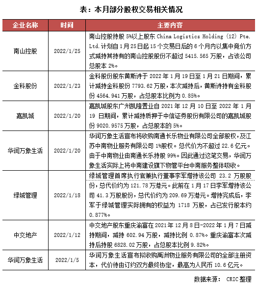
本月房企及房企旗下公司的股權變動較少,僅有金科、嘉凱城、中交地產等企業出現了規模較小的股東股權變動。不過本月在房地產項目以及物管股權方面都出現了較多的收并購事件,比如華潤萬象生活在本月就接連出手收購了禹洲物業和中南服務。整體看來,由于近期物管行業以及房地產行業的收并購機會都開始增加,再加上央行和銀保監會對于房地產企業并購項目表達了明確的政策以及金融支持,因此未來有可能形成一波并購潮,行業集中度進一步提升。

股價變動:兩市地產相關股表現較為一般,整月上漲股票占比不過50%
本月兩市的地產相關股表現都較為一般,A股地產股整月上漲的股票占比僅為了35%,H股整月上漲的股票占比也不過58%。在H股方面,本月領地控股的月漲幅達到了30.96%,是H股漲幅最大的地產相關股,企業的股價從月初開始就基本保持著穩定的上漲,整月僅有4天股價有所回調,最終使得公司整月漲幅達到了地產相關股的第一。
在A股房企方面,本月新華聯的漲幅較大,企業股價在1月有10個漲停板,同時也有5個跌停板,大起大落之下最終整月漲幅達到了61.62%,使其成為A股漲幅最大的房企。

注:文章為作者獨立觀點,不代表資產界立場。
題圖來自 Pexels,基于 CC0 協議
本文由“克而瑞地產研究”投稿資產界,并經資產界編輯發布。版權歸原作者所有,未經授權,請勿轉載,謝謝!

克而瑞地產研究 











