鐺煮山川,粟藏世界,有明月清風知此音。呵呵笑,笑釀成白酒,散盡黃金。
作者:吳志武
來源:中證鵬元評級(ID:cspengyuan)
主要內容
1、城投企業長期從事政府賦予的公益性項目投資建設運營職能,形成和擁有較多的公益性資產和資源性資產,部分城投還擁有少量的經營性資產,像賓館、酒店、商業地產等。總體來看,城投企業資產具有質量較弱、經營性資產規模較小、國有資產屬性突出等特點。
2、城投企業可以通過對企業資產和股權的運用盤活資產,以壓降隱性債務規模,主要方式主要有:實物資產出售,無形資產出租或出售,公募Reits,混改、引入戰略投資者,上市和股權信托。
3、城投企業盤活資產壓降負債規模有其局限性:首先,城投企業資產回報率較低,資產質量較弱,資產盤活難度較大;其次,城投企業經營性業務少,且開拓經營性業務并非易事;再者,資產出售面臨一定的政策和法律風險。對城投盤活資產化債的建議,一是,政府予以積極支持;二是,不斷打造造血機制,提高經營管理能力;三是,借力公募REITs。
2018年中共中央、國務院出臺了《關于防范化解地方政府隱性債務風險的意見》,將化解隱性債務風險上升到防范系統性風險的高度。隨后,各地陸續出臺了一些隱性債務化解方案,部分地方提出計劃在未來5到10年內將隱性債務化解完畢。但近年來由于受到國內外各種因素影響,隱性債務化解雖取得了一定成效,但進展仍較緩慢,尤其是對城投債務的化解。城投企業作為隱性債務的主要承擔者,應當承擔起隱性債務化解的重任,鑒于城投企業擁有龐大規模的資產,可以通過盤活部分資產來進行化債。
1、城投企業有哪些資產?
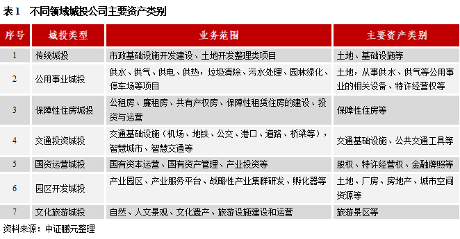
資產是由企業控制的預期將會給企業帶來經濟利益的一種資源。由于長期從事政府賦予的公益性項目投資運營職能,城投企業形成和擁有較多的公益性資產和資源性資產,部分城投還擁有少量的經營性資產,像賓館、酒店、商業地產等。除了貨幣資金等少數資產類別外,不同領域的城投其主要資產類別差異較大。比如,傳統城投企業主要從事的市政基礎設施開發建設和土地整理等業務,其主要資產便是土地和基礎設施,公用事業城投主要從事的是公租房、廉租房、共有產權房、保障性租賃住房的建設、投資與運營,其主要資產類別便是保障性住房等。此外,部分城投還擁有特許經營權、金融牌照和城市空間資源等方面的無形資產。

2、城投企業資產的特點
(1)資產質量較弱
自1986年我國第一家地方政府投融資平臺公司上海久事公司注冊成立,經過幾十年的發展,城投企業資產規模不斷壯大,資產規模已經十分可觀。根據萬德,我們篩選出近兩年有財務記錄的城投公司樣本2,335家,截至2020年末城投資產總規模為977,717.07億元,同比增長15.36%,反映出城投企業資產規模不僅龐大,而且增長速度較快。
城投公司資產規模雖然龐大,但資產質量卻較差。從資產構成來看,由于大多數城投公司是由政府通過財政拔款或注入土地、股權等資產成立,甚至包括注入公立學校、公立醫院、公共文化設施、公園、公共廣場、機關事業單位辦公樓、市政道路、非收費橋梁、非經營性水利設施、非收費管網設施等公益性資產,因而城投公司天生便存在有效資產不足的局面。同時,由于城投企業從事的業務主要是公益性或準公益性項目的建設投資運營,這些資產受建設周期長、政府回購慢、回報率低等因素影響短期內難以變現,因而,城投賬面上趴著大量的存貨、應收賬款等變現能力差的資產。
從資產流動性來看,由于地方城投公司有較高比例資產是為了進行融資而承擔了較大金額的對外擔保責任,處于受限狀態,這些資產不僅難以變現,而且由于占比較高使得城投公司無法通過追加資產質押、抵押擔保而獲得續貸或展期,因而再融資能力較差。此外,不同區域城投之間的資產變現能力存在差別,欠發達地區由于經濟活躍度低,基礎設施等資產流動性要弱于發達地區。
從資產收益性來看,由于多數地方城投公司的資金投向以公益性項目或準公益性項目為主,這些項目本身能夠產生的經營收益十分有限,同時多數城投公司為擴大融資額度而被動注入了大規模的公益性資產,這也大大拉低了資產的收益率。從我們篩選的城投公司樣本來看,城投企業2020年末資產收益率僅為0.72%,資產周轉率僅為9.29%,因而,資產質量表現較差。
(2)經營性資產規模較小
城投企業由于長期從事公益性或準公益性業務,經營性資產規模較小。雖然近年來在地方政府投融資體制轉型背景下,城投企業轉型加快,部分城投企業積極拓寬經營性領域,向貿易、產品銷售、房地產、融資租賃、擔保小貸等方面拓展業務,這部分業務在不斷壯大,對城投形成了有益的補充,但由于城投企業從事這些業務的時間較短,缺乏一定的積累和沉淀,城投向市場化業務轉型成績并不突出,城投業務目前仍然還是以公益性業務為主。
以近年來轉型成效較為突出的亳州建設投資集團有限公司為例,公司作為亳州市政府組建的城市基礎設施建設主要實施主體,主要負責城市基礎設施建設資金的籌集、城市基礎設施建設的投資和國有資產的運營等。公司控股股東為亳州市國資委,控股比例為100%。2017年公司業務收入來源中土地開發、代建及施工業務依然是公司主要收入來源,同時租賃業務、擔保業務、典當業務、小額貸款業務、咨詢管理和創新創投業務等發展迅速。2017年公司土地開發收入達到80.54億元,較上年增長58.43%;代建項目收入及施工項目收入合計36.94億元,較上年增長3.57%;土地整理和房地產銷售分別下降24.83%和13.42%;公司類金融板塊包括擔保、典當、委托貸款及融資租賃等合計實現收入5.36億元,同比增長37.79%。由于公司類金融板塊等經營性業務收入增長表現突出,成為公司2017年信用等級由AA級上調到AA+級的重要因素。但盡管如此,2017年公司類金融板塊等經營性業務占比仍較低,僅為6.59%。
(3)國有資產屬性突出
城投企業由政府出資設立,由地方政府絕對控股,城投資產屬于典型的國有資產。雖然2015年中共中央、國務院下發《關于深化國有企業改革的指導意見》中對推動國有企業發展混合所有制經濟改革多有論述,但國企發展混合所有制進展仍較緩。從我們篩選的城投公司樣本來看,2020年2,335家城投企業股東主要為地方政府及相關部門像財政部門、發改部門、國資委以及地方國有企業,另外有部分參股股東像國開發展基金、中國農發重點建設基金等政府股權基金,僅有個別城投像天津泰達投資控股有限公司有私人資本參股,此外2020年末城投企業少數股東權益僅占凈資產之比為9.84%。
目前,城投企業盤活資產壓降隱性債務規模的方式主要是對企業資產和股權的運用,具體有以下形式:
1、 資產盤活
(1)實物資產出售
城投企業主要從事公益性項目,其資產大多為公益性資產,這些資產由于地方政府沒有予以及時回購,沉淀在城投企業的賬面上,因而盤活城投企業資產,最重要的是地方政府對這些公益性資產積極開展回購。此外,部分城投企業由于擁有一些可交易的實物資產,將這部分資產予以出售,尤其是將一些閑置資產變現或者直接抵債,有利于直接化解債務危機。比如,2019年報道的《沈陽市遼中區處置閑置國有資產償還政府性債務工作方案》中提到,遼中區政府計劃將9處區下屬企事業單位擁有的共38,372萬平方米的辦公樓、回遷樓等進行集中拍賣,用于償還已納入全口徑債務監測系統的到期和逾期債務。2019年1月23日內蒙古自治區錫林郭勒盟多倫縣債務化解工作領導小組辦公室發出通告,計劃用盛世興城小區部分房產(住房156套、商業用房54套、地下車庫/位122個、地下室76個及部分公建)和山西會館2處四合院進行實物抵債。
(2)無形資產出租或出售
由于部分城投企業參與了城市建設運營的重任,擁有一些特許經營權、城市空間資源等無形資產,對于這部分無形資產,可以以出租或出售的方式充分利用。以深圳金磚公用資產管理有限公司為例,據報道,該公司設計了“采用預算績效能力定價的基礎設施特許經營機制,化解地方政府隱性債務的方案”,根據該方案,政府對基礎設施項目進行預算效能定價,定價后將特許經營權有償轉讓給特許經營項目公司,金融機構對特許經營項目公司提供貸款(以特許經營應收賬款質押),項目公司收到貸款資金后用于支付特許經營權轉讓價款,財政再將轉讓價款定向用于化解隱性債務。項目公司獲得特許經營權后,獲得政府向項目公司支付的服務費后,用于償還金融機構貸款。
(3)公募Reits
隨著公募Reits的興起,公募Reits可以成為城投企業化解隱性債務、降低資產負債率的一種有力工具。REITs,即房地產信托投資基金,是一種權益融資工具,其通過發行標準化的證券或受益憑證匯集投資者資金,由專門投資機構進行房地產投資經營管理,并將投資綜合收益按比例分配給投資者的一種信托基金。我國公募REITs跟國外的REITs不同,底層資產主要是基礎設施,原始權益人(即發起人)通過公募REITs完成對資產的真實出售并獲得了資金,投資者通過REITs間接持有底層資產的股權。原始權益人(即發起人)通過公募REITs,將部分存量債務隨存量資產轉移出表,同時,通過公募REITs對存量資產的價值重估,可以提高運營商財務報告的權益金額,從而顯著降低運營商資產負債率,化解債務風險。今年6月,我國首批基礎設施領域公募 REITs 產品發行上市,9只產品均成功募集,標志著國內公募REITs市場正式啟動。目前公募REITs試點行業主要包括交通、能源、生態環保、倉儲物流、園區、保障性租賃住房等領域,城投公司業務與公募REITs試點行業契合度較高,因而可以借助公募REITs這一工具降低城投資產負債率。
4、股權出售
股權出售是指城投企業將持有的子公司股權出售,或者采取增資擴股的方式,獲得貨幣資金后用來償還債務。
(1)混改,引入戰略投資者
2015年中共中央、國務院下發《關于深化國有企業改革的指導意見》,混改成為新一輪國企改革的重點和方向。城投企業推進混改和引入戰略投資者,既可以在子公司層面,也可以在集團層面。以衡陽來雁新城建設投資有限公司重組為例,該公司主要負責衡陽市來雁新城13.12平方公里的土地整理和開發工作。2018年7月,華僑城向該公司注資58億元,重組為湖南華僑城文旅投資有限公司,該項重組不僅讓衡陽市卸掉了83億元債務包袱,還通過共享華僑城先進的平臺、管理技術等,有力增強了市級投融資平臺的發展后勁。
(2)上市
上市有利于擴大資本市場融資渠道,推動企業內部市場化革新,但目前城投公司實現整體上市的較少,主要原因在于城投公司缺乏獨立性。雖然城投公司作為獨立法人主體存在,但背后實控人是地方政府,導致城投公司在資產、業務、人員、機構和財務等方面獨立性均不足。然而,作為上市公司,首要前提便是企業經營具有獨立性。不過城投公司通過分拆上市的較多,分拆上市也就是將城投部分資產、業務或某個子公司改制為股份公司進行上市,比如云南城市建設投資集團有限公司,上市子公司叫“云南城投置業股份有限公司”,上市的資產只有幾百億元,與母公司幾千億資產相比占比并不大。城投子公司上市后,不僅融資能力大幅提升,且相應的債務也被剝離出去,減輕了城投企業債務負擔。
(3)股權信托
城投公司還可以將公司股權轉移給受托人來達到壓降債務規模的目的。對于具有穩定現金流的優質存量資產,城投公司可以將其持有的部分股權轉移給受托人,由受托人再根據股權價值將資金注入城投公司形成股權,再通過股息、紅利所得以及到期轉讓股權方式獲得回報。對城投公司而言,運用股權信托模式,可以增加企業注冊資本,降低資產負債率,改善城投公司信用。
1、城投企業盤活資產化債面臨的局限性
城投企業舉借了大量債務,形成了規模龐大的資產,但城投企業通過盤活自身資產用來償債的例子畢竟較少,究其原因是盤活資產壓降負債規模有其局限性。
首先,城投企業資產回報率較低,資產質量較差,資產盤活難度較大。從公益性資產來看,城投企業完成的公益性資產最終主要是由政府付出較低的管理費進行回購,面對較低的管理費私人資本即使收購上沒有政策性障礙,也沒有太多的動力。而準公益性資產雖然面對的服務對象是公眾,能產生一定的收益和穩定的現金流,但收益率較低,回報周期長,私人資本也未必會有動力介入,另外有些準公益性項目甚至需要政府補助才能彌補虧損。
其次,城投企業經營性業務少,且開拓經營性業務并非易事。發展經營性業務不失為一條提高再融資能力、化解債務風險的重要途徑,但開拓經營性業務并非易事,這既有城投企業長期從事公益性事業,缺少經營性業務積累的原因,也由于經營性業務競爭壓力大,面臨的經營風險較大,因而,即使目前城投企業向市場化業務拓展,但市場化業務運營能力和盈利能力均不高,阻礙了城投企業對債務的消化。
再者,資產出售面臨一定的政策和法律風險。城投企業資產屬于國有資產,我國2016年頒布了《企業國有資產交易監督管理辦法》,對國有資產的交易有嚴格的法律規定,比如國有資產交易必須在依法設立的產權交易機構中公開進行等,如果交易不符合法律規定會有較大的法律風險。另外,城投企業成立時主要由地方政府注資,在對城投公司注資過程中,多以土地資產注入為主,而這些土地資產的注入較多未履行招拍掛程序,也未繳納土地出讓金,這使得其資產的權屬存在一定的法律瑕疵。
2、對城投盤活資產化債的建議
一是,政府予以積極支持。由于目前大部分地方制定了未來幾年內的隱性債務化解方案,隱性債務化解任務較重,且城投企業作為隱性債務主要的承擔主體,政府對城投企業化債要予以高度重視和積極支持。地方政府應當通過財政預算安排對城投企業從事的公益性項目予以及時回購,這是化解城投企業隱性債務的主要途徑。同時,地方政府應當對城投企業通過盤活、出售閑置資產等方式化解債務風險的行為予以支持,從而有利于消除城投資產出售過程中的政策和法律風險,調動城投企業化債的積極性。
二是,不斷打造造血機制,提高經營管理能力。地方政府應當積極推動城投增強造血機制,提高經營管理能力。作為國有企業,城投企業自身面臨國企普遍存在的經營效率低下問題,而目前向市場化轉型讓城投企業面臨更多的難題,比如,如何應對激烈的市場競爭,如何管理多元化企業所帶來的挑戰等,能否恰當應對城投企業市場化轉型所帶來的難題,決定了城投企業市場化轉型能走多遠。
三是,借力公募REITs。公募REITs的推出為城投企業盤活資產化債提供了一個有力的工具,但目前城投企業對參與公募REITs積極性不高,這與公募REITs對原始權益人的要求較高有關,公募REITs對原始權益人資質、認購資產等方面做了詳細的要求,比如原始權益人以控股或相對控股方式持有、按有關規定可發行基礎設施REITs的各類資產規模原則上不低于擬首次發行基礎設施REITs資產規模的2倍,也即不低于20億元,這些要求對城投企業構成了較大的約束。同時,城投通過公募REITs融資后,可能會對其后續的評級和債權融資產生不利影響。當然,更重要的是,城投企業領導人觀念落后,對于運用公募REITs方式盤活企業資產、化解隱性債務風險認知不夠,在此方面也亟待要有所提高。
注:文章為作者獨立觀點,不代表資產界立場。
題圖來自 Pexels,基于 CC0 協議
本文由“中證鵬元評級”投稿資產界,并經資產界編輯發布。版權歸原作者所有,未經授權,請勿轉載,謝謝!
原標題: 城投企業如何盤活資產化債?

中證鵬元評級 











