鐺煮山川,粟藏世界,有明月清風知此音。呵呵笑,笑釀成白酒,散盡黃金。
作者:任莊主
來源:國行投研室(ID:jinrongjianghu123123)
雖然2021年6月4日的土地使用權出讓收入劃轉稅務部門征收(詳情參見土地出讓收入劃轉稅務部門征收,如何正確理解?)引起市場廣泛關注,但是如果僅止于此顯然不夠(這三份文件所提出的政策導向并非突發而至),我們需要拉長期限來探究中國土地金融制度演變的過程。正如《關于調整完善土地出讓收入使用范圍優先支持鄉村振興的意見》(2020年9月23日發布)所指出的“長期以來,土地增值收益取之于農、主要用之于城,有力推動了工業化、城鎮化快速發展”,過去四十余年的時間里,土地金融制度變革是中國工業化和城市化進程以及經濟發展奇跡最為主要的貢獻力量。而在新一輪土地制度變革的過程中,農村集體土地用途轉換、建設用地與城市群擴容、戶籍制度改革仍將會繼續成為中國經濟發展的最主要推動力量,但一些微妙的變化也在悄悄發生著,值得持續關注。

一、一些基本問題的說明
(一)我國經濟發展的基本過程簡述
具體分析之前,我們先看一下改革開放以來我國經濟發展的基本過程。
1、四十余年的時間里,我國經濟總量已經從1978年的3678.70億元增至2020年的101.60萬億元(年均名義經濟增速高達14.32%),工業增加值從1978年的1621.40億元增加至2019年的31.31萬億元(年均名義經濟增速高達13.40%)。
2、城鎮化率從1978年的17.90%相繼提升至1994年的30.02%、2008年的46.54%和2018年的59.15%,七次普查人口數據(詳情參見七普人口數據揭示出哪些重要信息?)顯示2020年我國的城鎮人口達到90199萬人,城鎮化率已達到63.89%,居住在鄉村的人口則由1995年的8.60億人降至5.10億人。同時與2010年相比,城鎮人口增加23642萬人,鄉村人口減少16436萬人,城鎮人口比重上升14.21個百分點。
顯然四十余年的歷史進程中,3.50億鄉村人口離開鄉村參與了中國的城市化與工業化進程,并伴隨著土地金融制度的崛起。但是與發達經濟體相比,這一過程并未結束,我國的城鎮化率仍有不少差距,未來仍有較大提升空間。
同時根據發改委披露的數據,目前我國共有2.20億已成為城鎮常住人口但尚未落戶城市的農業轉移人口,其中65%分布在地級以上城市,基本上是大城市。
3、2008年與2017年我國農用地面積分別為6.57萬公頃與6.40萬公頃(呈逐步下降態勢、且2008年以來下降趨勢最為明顯),我國2003年、2008年與2017年建設用地面積分別為3106.47公頃、3305.78公頃與3957.41公頃(呈逐步上升態勢、且2008年以來上升趨勢最為明顯)。
以上數據表明我國在四十余年的時間里所實現的增長確為奇跡,本質上來看可以將其歸為改革開放四十年以來的經濟權利不斷放開及經濟活力不斷釋放的過程,即要素權利放開、土地資本化進程加快、人口紅利逐步延伸,可以說正是要素管制的不斷放開才造就了中國獨特的“土地財政+房地產金融”發展模式,當然其蘊含的風險也在逐步上升,并開始成為政策部門的主要考量。
(二)土地制度變革的重要性:資本積累
1、考慮到目前我國城鎮人口已經超過9億,同時未來十年內城鎮化率超過70%甚至75%應該是非常有想象空間的。這意味著中國的城市化進程與工業化進程的推進、城市群地域的擴容均需要通過土地資本化(即土地制度約束的放開)來支撐。因此我們可以說,中國的土地制度變革與工業化進程、城市群建設、農村剩余勞動力轉移、經濟發展之間的關系是互為犄角的。
2、和勞動、資本、技術等一樣,土地本身是生產要素,土地制度變革的本質正是在于將土地的資本屬性與制度約束進一步釋放。學過經濟學的人可能知道,古典經濟學將土地視為“財富之母”,而工業革命正是通過圈地運動開啟了轟轟烈烈的工業化進程而完成了原始資本積累。不過由于新古典增長理論認為土地邊際報酬遞減會制約經濟的發展而在較長時期內忽視了土地的重要性,并將更多的注意力集中在物質資本、技術進步、人力等因素上。
3、但是隨著經濟的發展,特別是農業經濟向工業經濟轉變的過程中,土地的農用屬性逐漸削弱,其資本屬性和工業屬性逐步上升,未來在工業化完成后以及經濟進入穩態的發展通道中時,土地的資本屬性會再次下降,經濟的增長需要再次依賴技術進步來突破瓶頸。因此土地的資本屬性本身是一個“倒U型”曲線,當然這是后話。
(三)中國土地制度的現有特征
中國的土地制度具有自身特征。
1、土地所有制、用途、權利的分離
即農村土地屬于集體所有,城市土地屬于國家所有,且二者并不同權(即農村土地入市受到明顯約束),而城市土地的具體使用則由市縣級政府代表國務院決定(入市情況較好)。其中農用地轉為非農用地實行嚴格管制,任何單位和個人只能使用國有(城市)土地,即使用國有(城市)土地必須受制于地方政府。
2、土地管制的多重性
具體來看國家通過土地總體規劃以及年度計劃對土地用途進行約束,地方政府則通過城市規劃對土地的邊界擴展進行約束,而土地用途和功能則從屬于前面的所有制屬性。
3、土地所有權與使用權的分離
土地所有權與使用權可以分離,且使用權的資本化進程、方式很大程度上由地方政府決定,這就決定了土地資本化與地產金融深化的過程與地方政府是撇不開關系的,也即所謂的土地財政。
很顯然中國土地制度的變革實現上是為了突破上述第一個特征的約束,即不斷推動土地用途由農業擴展至工業和城市領域,其最終結果是使地方政府代替農民集體成為土地的所有者,以實現土地在所有制和用途上的一元性。在土地資本化的過程中,亦可以通過土地與房產的抵押造就房地產金融,并反過來進一步加快土地的資本化進程,而地方政府既可以土地解決自身財政困境,亦可以通過低成本的土地實現招商引資以推動工業化,并進而實現城市化或城市群化,最終達到實現經濟增長和推動就業的目的。在這一過程中,土地財政與房地產金融制度會不斷自我強化,并使得地方政府和經濟發展對其愈加依賴。
二、中國土地金融與經濟發展之間的關聯變遷史
如前所述,經濟發展一般會被定性為工業化和城市化進程,而中國的發展模式則可以理解為是土地資本化屬性不斷加強、土地用途不斷從農業用途向工業和城市用途轉化、土地財政與房地產金融制度不斷加深的過程。整體上看,這一資本積累過程大致分為兩種,具體為工農產品剪刀差(即通過擠壓農業市場的剪刀差方式來支撐城市發展)、人口紅利(即通過推動大量農村剩余勞動力從農村和低效率的農業部門向城市和高效率工業服務部門轉移)。
(一)改革開放之前:工農產品剪刀差支撐城市化和工業化
1949年3月召開的中共中央七屆二中全會提出“我國將從農業國向工業國轉變”的國家工業化戰略,但是工業化需要有一定的資本積累方可支撐并向前推進。當時的做法主要是通過工農剪刀差的形式完成了工業化的資本積累,即充分發揮農業集體化制度和國家統購統銷制度,從農村低價收購農產品,來支撐國家建設。這一時期,土地制度的作用并沒有發揮,而在1978年以前國家征地制度基本上也一直處于停滯狀態。例如1958年1月6日國務院發布的《國家建設征用土地辦法(修正)》,特別強調要節約用地并提高審批權限,以控制“多征少用、早征遲用甚至征而不用等浪費土地的現象”。
根據統計,1951-1978年期間,農民向國家繳納了978億元的農業稅,并以工農業產品剪刀差的形式向國家提供了5100億元的建設資金,要知道這一時期國家對農業的投資僅為1763億元,因此在1951-1978年期間農民通過工農產品剪刀差的形式為國家工業化提供了將近4500億元的原始資本積累,要知道1952年與1978年我國的經濟總量才分別為679.10億元和3678.70億元。
(二)1978-1994年:土地兩權分立,中國土地制度改革的大幕正式拉開
1978年后,改革開放的大幕正式拉開,不過和之前將近三十年的工業化進程相比,當時的工業化進程有了一些新的思路,即通過釋放人口紅利和加快土地資本化進程,來推動基于鄉鎮企業的鄉村工業化和園區工業化進程,當然這兩個新思路均是當時環境下的無奈選擇,卻又無疑符合且引領著方向。
這一時期地方政府既放開了農民手腳,允許農民利用集合土地辦工業,并推出各項政策(如貸款責任擔保等)支持鄉鎮企業發展;同時亦充分借鑒鄉鎮企業的經驗,通過園區低價供地來招商引資并推動基礎設施建設(國家也通過財政承包責任制來提高地方政府的積極性等)。
1、釋放農村勞動力和緩解基層財政壓力,允許農村集體用地辦鄉鎮企業
20世紀80年代包產到戶制度使得大量農村剩余勞動力得以解放,但受制于城市體制的封鎖和國有企業體制的低效,這些勞動力只能聚集于鄉村,為此國家開始嘗試向農民放開集體土地由農業轉向工業用途的權利(即農業用地由僅為城市提供低價糧食到可以開辦小鋼鐵、小煤礦、小機械、小水泥和小化肥等五小工業),并逐步形成所謂的鄉鎮企業群體(造就了蘇南和浙北獨特的經濟發展模式)。
這一過程實際上是農村集體用地用途的放開,即允許農村集體土地進入市場。據統計,在1981-1994年期間,鄉鎮企業職工數從不到3000萬人增加至11329.97萬人,而1992年時鄉鎮企業創造的產值已占到全部工業增加值的1/3,不僅有效吸納了大量農村剩余勞動力,還解決了基層財政所面臨的困境。
2、擴大地方政府權限,允許國有(城市)土地辦園區工業
另外一個工業化的思路是放開地方政府的權限,即允許在城市土地上劃出一片區域,并實行特殊的政策來吸引外資、引進國外先進技術。于是掌握著城市土地控制權的各層級地方政府開始大量批設各類園區和工業區。這一時期的土地制度變革有其自身的政策環境支撐。
(1)1979年7月國務院發布的《中外合資經營企業法》意味著城市土地所有權與使用權開始有所分離(即中方企業可以以場地使用權作為股權出資或象征性地收取場地使用費的形式設立中外合資企業等);
(2)1982年12月的《憲法》則規定“城土地使用權可以依法轉讓”;
(3)1988年12月修訂的《土地管理法》明確國有土地和集體所有土地的使用權可以依法轉讓(標志著土地所有權與使用權的正式分離);
(4)1990年5月19日國務院發布的《城鎮國有土地使用權出讓和轉讓暫行條例》和《外商投資開發經營成片土地暫行管理辦法》明確規定土地使用權可以采用協議、招標和拍賣三種方式。
因此可以說20世紀80年代正是中國土地制度開始真正變革的起點,而國有和集體土地的使用權可以轉讓以及如何轉讓機制的形成正是始于此。具體來看,1987年4月國務院提出使用權可以有償轉讓;同年9月,深圳出讓一塊5千多平方米、使用期限為50年的土地使用權;同年11月國務院確定在深圳、上海、天津、廣州、廈門、福州進行土地使用制度改革試點;同年11月26日,深圳公開拍賣一塊國有土地的使用權。
(三)1994-2002年:土地制度改革支撐工業化和城市化的進程開啟
1、大背景:分稅制改革、《預算法》和《擔保法》影響深遠
這期間有三份政策文件影響深遠,它們不僅限制了地方政府的融資渠道和財政收入的來源,也改變了地方政府推動工業化和城市化的具體模式。
具體來看,1993年11月十四屆三中全會通過的《中共中央關于建立社會主義市場經濟體制若干問題的決定》明確推出分稅制改革(將城鎮土地使用稅、耕地占用稅、土地增值稅、房產稅、城市房地產稅等全部劃歸地方政府)。1994年3月的《預算法》規定,地方政府及其所屬部門不得以任何方式舉借債務、不得為任何單位和個人的債務以任何方式提供擔保以及地方政府不能發行地方政府債券。而1995年6月30日 發布的《擔保法》規定國家機關不得為保證人。以上政策一方面限制了地方政府的財源,另一方面也加速了土地財政的進程。
2、土地有償使用制度和房地產金融制度開啟,土地財政制度若隱若現
以上三份政策文件限制了地方政府的融資渠道和財政收入來源,導致地方政府將重點由農村和鄉鎮企業,轉向城市化和工業化進程,地方政府“吃飯靠財政、建設靠土地”的格局正式形成。1995年以后,工業園區數量大量增加(最高峰時甚至高達6866家),而致力于解決農村勞動力和基層財政壓力的鄉鎮企業則逐漸冷卻,園區和工業區成為主導模式。特別是,1998年8月修改后的《土地管理法》提出了兩點具有深遠意義的變革:
(1)將農村集體土地轉換為非農用途限制在鄉鎮企業,且由地方政府把控。
(2)實行國有土地有償使用制度,即市縣級政府以協議、招標、拍賣方式將一定年限內的國有土地使用權出讓給土地使用者,并由土地使用者向市縣級政府支持土地使用權出讓金。
以上變革后,國有土地的有償使用比重逐步提升、劃撥用地的比重相應下降,而地方政府也刻意壓低工業用地價格,并通過低價供地來進一步加大招商引資和基礎設施建設力度,以此獲得大量土地出讓收入的同時,還有效推動了城市化進程,并同步增加了城市化過程中的稅收。同時1998年7月3日國務院發布的《關于進一步深化城鎮住房制度改革加快住房建設的通知》(國發(1998)23號)明確要求從1998年下半年開始,全國停止住房實物分配,逐步實行住房分配貨幣化,并全面推行住房公積金制度。在這些政策文件配合下,園區工業化和城市化以及房地產金融制度的建立為地方政府帶來了非常可觀的財政收入。
(四)2003-2016年:“土地財政+房地產金融”格局逐步形成并愈發深化
1、背景:園區狂熱急剎車,人口流動明顯加速
這一時期的特征是農民工在鄉村和城市之間、一般就業人員在城市與城市之間穿梭,流動性明顯加速,而中國的城市化率也在逐步提升、城市覆蓋面積不斷擴大。與此同時,在開發區、工業園區各種狂熱之后,2003年7月30日國務院發布《關于清理整頓各類開發區、加強建設用地管理的通知》(國辦發〔2003〕70號)開始對其進行整頓,開發區和工業園區數量最終由近6900家降至1568家。不過好在此時土地“招拍掛”制度和房地產金融制度正式形成。
2、通過放開土地政策約束,搭建地方政府完整的資金鏈
一直以來,政策層面均在不斷提升土地資本化的程度,放開地方政府通過土地搞建設的政策約束,并以此推動城市化進程,以吸納農村轉型到城市的勞動力。

這背后的邏輯在于一個完整的“上游+中游+下游”資金循環鏈搭建。
(1)上游為通過政府出讓土地收入并以大量土地儲備(始于1996年)和各類政府融資平臺(始于1998年)為基礎從銀行體系大量金融支持。
(2)中游則以此為基礎提供大量基礎設施建設和房地產一級市場配套設施。
(3)下游則是通過住房金融制度來刺激房地產二級市場和住房消費信貸的發展來消化或者說接盤基礎設施建設所帶來的產能。
最終下游可以反過來進一步提升地方政府通過上游拓展財政收入的動力,如此循環便是“土地財政+房地產金融”的完美結合。
3、2008年“四萬億”計劃后,土地與基建債務融資滾動前行
2008年“四萬億”刺激計劃后,政策層面開始以加大貨幣財政寬松和土地投放力度來予以支撐。地方政府開始將大量土地注入各類融資平臺進行項目融資。特別是2009年3月央行與銀監會聯合發布的《關于進一步加強信貸結構調整促進國民經濟平穩較快發展的指導意見》進一步提高了地方政府舉債的積極性。而在2008-2016年這一時期,地方政府工業化和城市化的資金來源更多依賴于土地質押融資,土地不僅成為推動基礎設施建設的重要載體,更成為了后者的主要融資工具。同時由于土地融資導致實體經濟的空心化也使得資金的提供方(即銀行等金融機構)與地方政府融資的捆綁關系更為緊密,而地方政府對土地出讓收入的依賴性也越來越強,后者甚至成為維持地方政府債務正常運轉的主要保障。
雖然這一時期土地供應大幅增加,但城鄉之間的二元性以及大城市病現象卻更為突出,為此中國土地制度再次進入新一輪變革進程,即通過擴大農村集體土地用途轉換來擴大建設用地供應,并以此為基礎推動城市群而非單個城市的發展。
(五)2005年以來,房市幾經調控、問題癥結均未解決
和土地制度變革相配套,房地產金融制度的推進同樣不可忽略。1981年開始,深圳和廣州開始試點商品房開發;1984年廣東與重慶兩地開始征收土地使用費;1984年《國民經濟行業分類標準和代碼》首次將房地產列為獨立的行業;1988年2月25日國務院發布《關于在全國城鎮分期分批推行住房制度改革的實施方案》;1989年北京首次公開出售了商品房;1998年下半年正式取消福利分房制度,房地產金融體制正式形成。
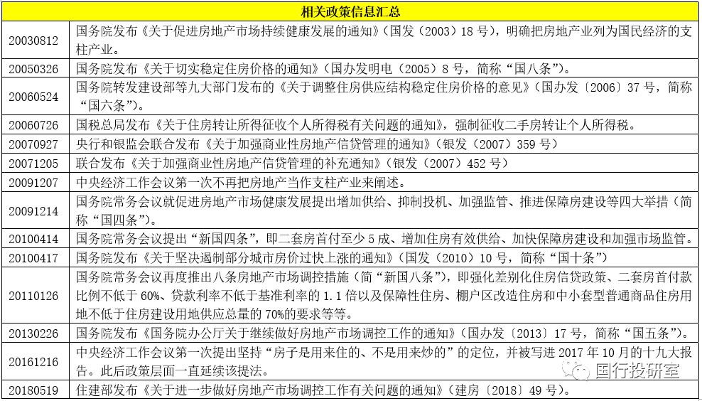
在這一時期,房價接連攀升,并造成以海南房地產泡沫為代表的事件,風險隱患急劇上升,而這也是當時全國房地產景象的真實寫照。不過從2005年開始,國務院便開始將穩定房價作為政策制定的主要出發點,相繼發布了一系列文件,但問題并沒有從根本上得到解決。

三、當前及未來:頂層設計與具體實踐正在逐步發生深刻變化
(一)2013年以來逐步完成頂層設計,致力于變革“土地金融”固有模式
雖然近年來地產調控政策很頻繁,但是“土地財政+房地產金融”的債務模式已經非常牢固,而解決這一困境需要更深層次的機制設計與戰略運作,實際上2013年以來國家高層便一直在嘗試通過頂層設計來改變上述固有模式。具體看,
1、現在市場上多認為2020年4月9日發布的《關于構建更加完善的要素市場化配置體制機制的意見》和國家發改委發布的《2020年新型城鎮化建設和城鄉融合發展重點任務》(發改規劃〔2020〕532號)具有深遠意義,但實際上這兩份文件并非突然而至,其所提及的政策導向最早可追溯至2013年的十八屆三中全會及其隨后發布的一系列政策文件,亦可以將其理解為變革“土地財政+房地產金融”發展模式的頂層設計,而在當前新的國內外形勢下,步伐明顯有所加快。
(1)2013年11月的十八屆三中全會《決定》便已強調“建立城鄉統一的建設用地市場,即允許農村集體經營性建設用地出讓、租賃、入股,實行與國有土地同等入市、同權同價”。
(2)2013年的十八屆三中全會奠定了新一輪土地制度變革的政策依據,而2014年7月與2016年9月國務院相繼發布的《關于進一步推進戶籍制度改革意見》和《推動一億非戶籍人口在城市落戶方案》則作為配套政策給予支撐落實。
(3)2015年11月10日,中央財經領導小組會議則提出“城市中國”需要系統布局,并將城中村改造、戶籍制度改革,農民工市民化等問題作為下一階段的重要工作。同年12月20日,中央城市工作會議時隔37年再次召開。
(4)2017年1月30日,國務院印發《全國國土規劃綱要(2016-2030年)》。
2、2013年以來政策層面的另一重點是進行房地產長效機制建設(詳情參見如何理解頻頻出臺的地產新政?),此事項在政治局會議、中央經濟工作會議等高層會議中頻繁出現。考慮到十四五規劃(全面剖析《十四五規劃和2035年遠景目標綱要》)、2020年底的中央經濟工作會議(詳情參見中央經濟工作會議釋放哪些重大信號?)和2021年政府工作報告(詳情參見全面剖析2021年政府工作報告十大重點)均未再提及“房地產長效機制”表述,這表明房地產長效機制應已基本確立,現在只是實施階段。
房地產長效機制具體是指綜合運用金融、土地、財稅、投資、立法等五種手段(包括2020年下半年以來相繼推出的三道紅線、房地產貸款集中度以及土地集中供給制度等),規范房地產市場發展。其中,三道紅線、房地產貸款集中度制度以及經營用途貸款政策可被視為金融手段,住房和土地聯動機制則可被視為土地制度,而契稅、房地產稅則可被視為財稅手段等。顯然,房地產金融調控基本上顯然已經成為房地產長效機制的主體。
3、2018年2月28日和2018年7月20日分別發布的《關于深化黨和國家機構改革的決定》和《國稅地稅征管體制改革方案》明確“將省級和省級以下國稅地稅機構合并,并要求合理確定非稅收入征管職責劃轉至稅務部門的范圍,對依法保留、適宜劃轉的非稅收入項目成熟一批劃轉一批”。而與之相對應,2021年6月4日四部門聯合發布的19號文(參見土地出讓收入劃轉稅務部門征收,如何正確理解?)便是具體實踐。
4、2019年4月,《關于統籌推進自然資源資產產權制度改革的指導意見》和修訂后的《城鄉規劃法》發布。同年7月,國務院辦公廳印發《關于完善建設用地使用權轉讓、出租、抵押二級市場的指導意見》(國辦發〔2019〕34號),土地二級市場進入規范發展新階段。同年8月,《土地管理法》修正案經審議通過(2020年正式實施),明確以縮小土地征收范圍、允許集體經營性建設用地入市為標志,以“擴權賦能”為基本取向的農村土地制度改革取得重大突破。
5、2020年3月12日,國務院發布《關于授權和委托用地審批權的決定》,明確規定(1)將國務院可以授權的永久基本農田以外的農用地轉為建設用地審批事項以及試點將永久基本農田轉為建設用地和國務院批準土地征收審批事項委托部分省、自治區、直轄市人民政府批準;(2)首批試點省份為北京、天津、上海、江蘇、浙江、安徽、廣東、重慶,試點期限1年。
(二)頂層設計轉向具體實踐:2020年以來相關政策密集推出并施行
變革“土地金融”的頂層設計之外,相關政策亦密集發布并逐步施行,其中與土地金融相伴而生的房地產金融是重中之重。
1、2015-2018年:首提“購租并舉”、“房地不炒”和“三穩”
2015-2018年期間,房地產的政策導向與頂層設計思路逐步明確。
(1)2015年底的中央經濟工作會議在提出房地產去庫存的同時,首次提出“以滿足新市民住房需求為主要出發點,以建立購租并舉的住房制度為主要方向,把公租房擴大到非戶籍人口”。
(2)2016年3月的《政府工作報》明確提出“因城施策”的理念,隨后“因地制宜、因城施策、分類調控”便成為主要思路,各地紛紛根據自己的實際情況而出臺紛繁各異的政策。
(3)2016年底的中央經濟工作會議則首次提出“房住不炒”的政治定位,正式確立了房地產領域的政策基調。
(4)2017年提出地方政府主體責任機制,2018年則正式提出“三穩”理念。
2、2019年以來:“去金融化去泡沫化”的地產金融約束機制逐步確立
(1)2019年6月13日銀保監會主席在陸家嘴論壇上提示房地產金融業務風險,算是正式拉開了房地產金融嚴監管大棒的序幕,隨后房地產政策監管信息便主要體現在房地產信托融資、房企境外發債等方面。例如,
2019年7月9日發改委發布的《關于對房地產企業發行外債申請備案登記有關要求的通知》(發改辦外資〔2019〕778號)明確“房地產企業發行外債只能用于置換未來一年內到期的中長期境外債務”。
(2)經歷疫情期間的政策反復后,2020年7月的房地產工作座談會成為近期一系列地產新政策出臺的重要風向標,亦使得2019年的地產金融嚴監管新政邏輯在2020年下半年得以延續。正如2021年6月1日銀保監會所披露的,2020年以來地方銀保監局配合各地政府統計出臺了130多項房地產調控措施,其目的便在于推動房地產去金融化去泡沫化,化解這個最大灰犀牛的潛在風險。
(3)諸如2020年8月的交易商協會和北金所新政、2020年8月的央行“345”規則、2020年12月的“解決大城市住房問題”、2020年12月的“房地產貸款集中度制度”、“土地集中供應制度”以及2021年3月的“經營貸款管控制度”等也是在這一背景下密集出臺,旨在從開發貸、按揭貸、經營貸以及地產企業自身債務情況等方面開展房地產金融調控(詳情參見如何理解頻頻出臺的地產新政?)。

(4)對地產企業與金融機構實施名單制管理。通過三道紅線和房地產貸款集中度制度,監管部門和地方政府還可以對金融機構與地產企業實施名單制管理,對于不符合政策導向的金融機構以及不符合要求的地產企業采取異常措施,從而對地產金融形成高壓態勢。
例如,2021年6月1日銀保監會表示將對中小金融機構實施名單制管理(詳情參見銀保監會重磅發聲)。又比如,2021年6月7日成都市出臺的《關于房地產開發企業參與我市商品房建設用地競買的主體資格審查辦法(試行)》明確“對參與成都市行政區域內商品房建設用地競買的房地產開發企業,都將由市級相關部門對其主體資格實施動態審查,其中同踩‘三道紅線’的開發企業和發生嚴重失信情形的開發企業將被納入競買資格限制名單”。
3、房產稅試點范圍可能會逐步擴大
2021年5月11日,財政部、全國人大常委會預算工委、住建部以及稅務總局負責同志在京主持召開房地產稅改革試點工作座談會,聽取部分城市人民政府負責同志及部分專家學者對房地產稅改革試點工作的意見,這可能意味著除上海和重慶外,房產稅試點范圍有望擴大,一些熱點城市可能會被納入其中。
實際上早在2011年1月28,上海和重慶兩地便開始試點房產稅(2013年5月24日曾表態試點范圍要進行擴容)。其中上海只對新購住房征稅,不涉及存量住房,稅率分為0.40%和0.60%兩檔;而重慶只對獨棟別墅、高檔住房和多套房征稅,稅率有0.5%、1%、1.2%三檔。
(三)變革土地財政機制,致力于解決地方隱性債務
地方隱性債務的承載主體是城投平臺,而在其中起到關鍵作用的則是所謂土地財政機制(數據上體現為地方財政對土地出讓金的依賴)。因此,除強化地產金融約束機制外,變革土地財政機制亦是致力于解決地方隱性債務的必要路徑。

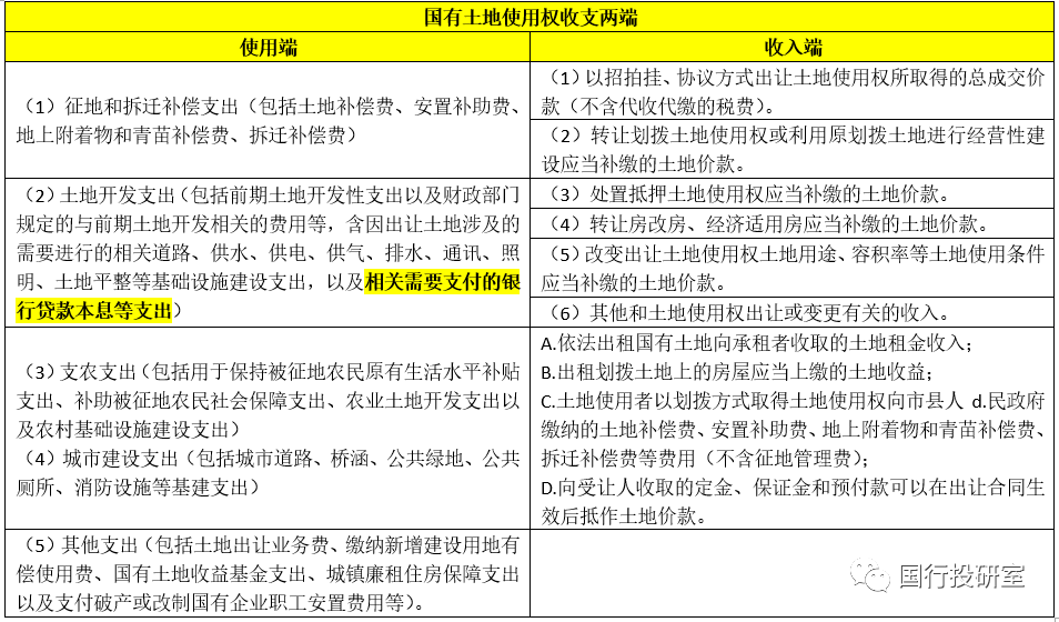
1、嚴格限制土地出讓金的使用范圍,壓降土地出讓金用于償債的比例
(1)傳統來看,土地出讓收入使用范圍包括征地和拆遷補償支出、土地開發支出、支農支出、城市建設支出以及其他支出。可以看出,其中的土地開發支出、城市建設支出部分便成為地方隱性債務的主要來源,為此通過嚴格限制土地出讓收入的使用范圍能夠在一定程度上起到作用,除通過將土地出讓使用限制在專項債還本付息、注資中小金融機構等方面外,還包括提高支農比例等。
例如,2020年9月23日發布的《關于調整完善土地出讓收入使用范圍優先支持鄉村振興的意見》明確“確保土地出讓收入用于支持鄉村振興的力度不斷增強,為實施鄉村振興戰略建立穩定可靠的資金來源……從‘十四五’第一年開始,各省(自治區、直轄市)分年度穩步提高土地出讓收入用于農業農村比例;到‘十四五’期末,以省(自治區、直轄市)為單位核算,土地出讓收益用于農業農村比例達到50%以上”。

(2)不過上述文件所提出的政策導向并不新穎,實際上2006年12月31日財政部、國土資源部和央行聯合發布的《國有土地使用權出讓收支管理辦法》(財綜(2006)68號)便已提出“土地出讓收入的使用要重點向新農村建設傾斜,逐步提高用于農業土地開發和農村基礎設施建設的比重”,。這種情況下,考慮到支農的比例逐步提升、征求和拆遷補償支出比例保持基本穩定,那么土地開發支出和城市建設支出的比例勢必會有所下降,從而在一定程度上限制了土地出讓金用于償還政府債務的空間。
2、降低地方政府的自由裁量權,精細化、精確化管理土地出讓收入
2021年6月4日,財政部、國土資源部、國稅總局和央行聯合發布的19號文便是為了通過將土地出讓收入的征收部門由自然資源部(原國土資源部)劃轉至稅務部門,來規范土地出讓收入的收繳(如拖欠、漏繳、先征后返等),降低地方政府的自由裁量權,以精細化、精確化管理土地出讓收入。

畢竟相較于稅務部門征收體系更為規范和完善、也更透明,可以在一定程度上防止和規避地方政府濫用土地出讓金這類非稅收入,壓低地方政府對土地出讓收入的自由支配權,以提高土地出讓收入的使用效率和強化使用的政策導向。
3、推動城投平臺轉型,化解隱性債務
2020年底的中央經濟工作會議明確提出本輪隱性債務化解的大方向(詳情參見中央經濟工作會議釋放哪些重大信號?),2021年以來化解地方隱性債務以及強化土地金融約束機制便成為各相關部門的主要政策導向(詳情參見2021年財政方向確定),其中比較重要的一點便是推動城投平臺轉型,使其由政府融資職能逐漸轉型為自負盈虧的普通地方國企。這里的要點便是剝離城投平臺與地方政府之間的關系,弱化或消除市場對城投平臺的剛兌預期。
四、新一輪土地金融制度變革的可能影響
大致體現在以下幾個方面:
(一)人地掛鉤的制度變革更加明確(即戶籍制度改革與農村集體土地制度改革同步進行),在推動城鎮或城市常住人口落戶的同時,同步推進農村集體土地用途向建設用途轉換。
(二)城市和城市群的邊界會逐步向外延伸,中心城市的帶動作用會顯著加強,城市圈或都市圈的重要性會進一步突出,而政策資源、人口、資金、技術等也會向其傾斜。與此同時土地開發的力度也會進一步向城市群或城市郊區等擴展,以增強中心城市的輻射力,帶動周邊地區的發展,并為中心城市進行產業轉移、疏解人口壓力提供條件。
(三)地方政府對建設用地的自主掌控力度會增強,但對土地出讓收入的掌控力度則會有所削弱,這樣一種矛盾使得地方政府更有動力集中于城中村建設、舊城改造、舊村改造、新城與新區建設等更新類項目,以提升各環節的稅收來源,畢竟城市更新項目涉及到的應稅環節還是比較多,在土地供給有限、土地出讓收入支撐力度不夠的情況下,地方政府是有動力這么做的。
(四)土地出讓金的一定比例需要投入到鄉村振興建設中,同時土地出讓收入亦是地方財源的強力支撐,因此盡管土地出讓收入受限于可開發土地減少而增長有可能放緩,但為保持鄉村建設資金來源的穩定性和保證地方財力的可持續性,我們認為穩步增長的態勢應有基本保障,土地出讓收入不會因征收部門的變革而大幅縮減,只會更加規范。
(五)新一輪土地金融制度變革的過程中,地方政府對土地出讓收入的自由支配權明顯被削弱,這意味著地方政府調動資源以支撐轄內城投企業的能力會受到一定程度上的影響,而城投企業與開發企業的資金鏈可能會有一定程度緊張,當然這種緊張更大程度是因金融政策層面所致。
(六)現在的地方政府與市場均是矛盾的,市場普遍擔心土地出讓收入對支撐地方政府債務的力度在不斷減弱,地方政府在糾結如何才能為支撐債務存續下去而進行開源節流并不斷釋放出剛兌信號。我們認為,除房產稅試點范圍擴容、消費稅征收范圍擴容以及征收資源稅來擴大地方財力外,充分調動并利用轄區內金融機構來化解或支撐地區債務亦是比較明確的路徑。我們理解政策層面不斷強調地方金融機構本地化的背景之一,恰恰是希望地方金融機構將更多的資金投向本地,以緩解地方政府債務與地方經濟所面臨壓力。
(七)土地金融或土地財政帶來的政策變動很受容易讓市場對地方政府債務的可持續性產生質疑及憂慮,特別是城投風險。如果城投風險要化解,那么總要有人承擔這一風險,所謂誰家的孩子誰抱,要么是地方政府,要么是投資者,對此各類投資者的監管部門對此可能心里也有桿秤,相信不會有監管部門愿意自己監管的金融機構承擔這一風險,這里面存在很大的博弈空間。
(八)根據前財政部長樓繼偉的提示,我國城投平臺主要分為兩類,即SPV架構的融資平臺(主要承擔融資職能)和地方城投公司(負責集體土地的征收、城鎮國有土地置換用途后的土地一級開發),政策導向來看前面一類城投平臺是使其轉換成自負盈虧普通地方國企,第二類地方城投公司則在中長期內因土地的二元性這一特征還會繼續存在。其中第二類城投公司仍將繼續從事著土地一級開發(開發商不允許參與土地的一級開發)和進行相應的基礎設施建設,這些均需要債務資金的支撐。
因此,從這個角度來看,城投平臺轉型將是一段漫長的道路,化解隱性債務更大程度上仍將以置換或剝離為主,這就意味著土地金融或土地財政的問題短中期內還無法眾根本上給予解決,市場暫不必憂慮。
注:文章為作者獨立觀點,不代表資產界立場。
題圖來自 Pexels,基于 CC0 協議
本文由“任博宏觀倫道”投稿資產界,并經資產界編輯發布。版權歸原作者所有,未經授權,請勿轉載,謝謝!
原標題: 中國土地金融變遷史(2021年版)

任博宏觀倫道 










