鐺煮山川,粟藏世界,有明月清風知此音。呵呵笑,笑釀成白酒,散盡黃金。
作者:編輯部
來源:丁祖昱評樓市(ID:dzypls)
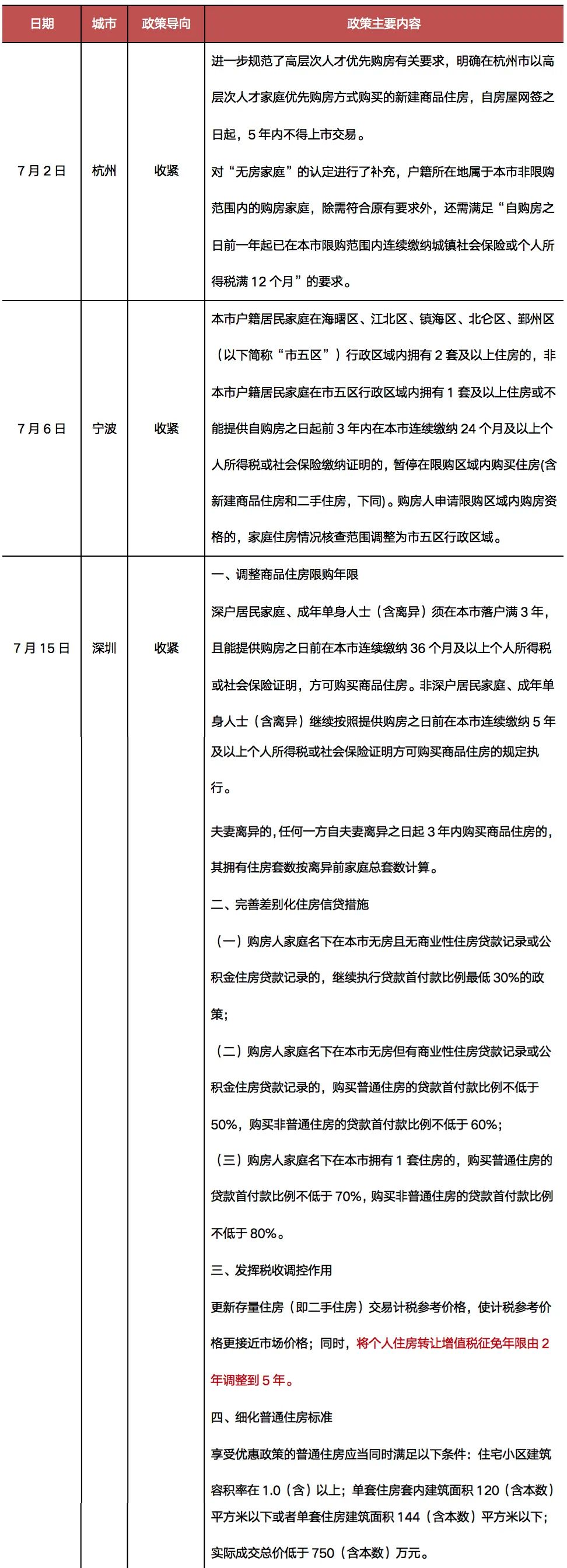
下半年以來,多個高規格“座談會”召開定調下半年樓市,隨后杭州、沈陽、成都等“被點名”的熱點城市紛紛升級樓市調控。
9月14日,參加中央房地產工作座談會的最后一個熱點二線城市成都出臺“房產新政15條”,此外,9月12日,常州也出臺新政,市區限售4年;二套房貸最低首付提高至60%。截至目前,已經超11城發布或緊或松新政13條,其中,杭州兩個月來連發多條政策為樓市調控“打補丁”。
綜合已發布的政策主要內容來看,此輪調控的規范作用大于抑制作用。
以7月24日中央房地產工作座談會上“點名”的北京、上海、廣州、深圳、南京、杭州、沈陽、成都、寧波、長沙10城為例,我們梳理了這10城樓市調控政策以及落戶政策,并重點分析十大城市哪個城市樓市調控政策最嚴格、哪個城市最好落戶,10城樓市發展前景如何?
本輪政策核心:遏制投機保護剛需
7-8月份,參加國務院、住建部座談會的城市名單一共有14個,包括北京、上海、廣州、深圳、南京、杭州、沈陽、成都、寧波、長沙、長春、銀川、唐山、常州。其中,沈陽和成都參與了兩次座談會。目前已出臺收緊樓市調控的城市已有7個,分別為深圳、南京、杭州、寧波、沈陽、常州和成都。
此輪政策的總基調是“遏制投機炒房,支持合理自住需求”,總體內容有收有放,政策層面不會從根本上對房地產做出非常嚴格的限制,而是針對樓市出現的具體問題,采取措施解決問題,確保房地產市場平穩健康發展,哪里有問題就打哪里的針對性政策將成為各地樓市調控的常態。
綜合對比各地政策內容佐證了我一直以來的判斷。各地政策對合理自住需求適度寬松,比如把增加住宅土地供應放在了政策的第一條,以緩解部分供求緊張而造成的“萬人搖”、房價上漲過快等狀況。
同時杭州、南京、成都等熱點城市紛紛加大對無房家庭房源傾斜比例,傾斜比例普遍在30%-80%之間,其中杭州規定無房家庭傾斜比例不低于50%。此外,南京也向無房家庭的剛性需求提供不低于30%比例的房源,而成都則提高了棚改、無房居民家庭優先比例,其中棚改有限比例提高至20%,無房家庭優先最低比例由棚改有限后剩余房源的60%。
但并非意味著無房家庭就有炒房的空間,杭州規定房源傾斜比例達到80%的商品住房項目,無房家庭以優先購買方式取得的住房,自買賣合同網簽備案之日起5年內不得上市交易。
從具體限制性內容來看,有7個城市涉及限購政策,但具體限制又有差別。
其中,寧波擴大限購區域,“市五區”本地人限購2套,外地人限購1套,但需提供自購房之日起前3年內在本市連續繳納24個月及以上個人所得稅或社會保險繳納證明。深圳也針對深戶家庭調整了落戶年限要求,落戶滿3年,且能提供購房之日前在本市連續繳納36個月及以上個人所得稅或社會保險證明,方可購買商品住房。
自7月25日深圳發布新政,給“假離婚炒房”打補丁以來,南京、無錫和東莞紛紛跟進。夫妻離異的,任何一方自夫妻離異之日起3年內購買商品住房的,其擁有住房套數按離異前家庭總套數計算。南京和無錫則追溯到2兩年內的購房記錄。
值得注意的是,在發揮稅收調控的作用方面,包括深圳、無錫、沈陽和成都紛紛調整了個人住房轉讓增值稅免征年限,均從過去的“滿2”調整為“滿5”。增值稅免征年限調整是今年各地調控的政策新動態。
圖:7月-9月新出臺政策重點內容匯總



上海對單身限制更嚴格
新一輪的調控政策陸續發布,截至目前,十大城市普遍本地人限購2套,外地人繳滿一定年限的社保或個稅后限購1套。
限購政策最嚴格的仍然為四大一線城市,在限購套數相似的前提下,排除房價因素,外地人買房的門檻相對較高,北上廣深均設置外地戶籍連續繳納社保或個稅年限均為5年以上。杭州、南京、成都和寧波則要求3年內連續繳納2年以上,且成都明確要求“穩定就業”的限制。
值得一提的是,對于單身一族的限制來說,上海明顯比其他城市更為嚴格。具體來看,本地戶籍單身分為三種情況:
1. 單獨名下有房,限購。
2. 單獨名下無房,本人和父母在2011年1月28日之前共有不超過2套(含2套),限購1套。
3. 單獨名下無房,本人和父母在2011年1月28日之前共有超過3套(含3套),限購。
重要的是,對于單身外地青年來說,上海的政策將他們直接堵到門外,上海政策要求,外地戶籍家庭限購1套,單身限購。
從限貸政策來看,北京和上海均對無房、無商業貸款、公積金貸款記錄的首套房設置最低首付比例為35%,廣州和深圳與其他熱點二線城市一樣,均為30%,
北京對二套房首付款比例要求最高,其中購買普通自住房首付比例不低于60%,非普通住宅首付款比例不低于80%,而上海購買二套普通自住房的,首付款比例不低于50%;購買非普通自住房的,首付款比例不低于70%。相對來說,上海二手住宅方面的限貸要求較北京門檻較低,這意味著上海實際對改善需求的家庭較為歡迎。
圖:10城政策匯總


沈陽、杭州人才落戶門檻較低
事實上,人才新政被認為是變相松綁限購的信號,各地發布樓市限購政策的同時,緊接著人才新政的放寬以支持人才購房消費。
綜合各地人才新政內容來看,一線城市人才標準認定門檻較高,且未出臺相關利好的補貼政策,盡管如此,其經濟、人口、基礎配套本身就具備絕對優勢,未來隨著戶籍制度改革的持續推進,落戶限制門檻的逐步降低,勢必會為一線城市帶來新的發展動力,房地產行業也將逐步從增量時代過渡到存量時代。
熱點二線城市,一方面各地集中調降人才落戶門檻,另一方面南京、杭州等地優化人才購房資格。從人才標準、年齡限制等方面來看,10城中杭州和沈陽門檻較低,其中杭州將人才標準放寬至專科35周歲以下,而沈陽在今年4月初全面取消人才落戶限制。
上述10城中,杭州新增常住人口以55萬人排在全國第一位,其次是深圳和廣州,分別以41.2萬人和40萬人位列第二第三。四大一線城市中北京上海增量有所減少,其中北京2019年末常住人口減少0.6萬人,上海增量也僅為4.36萬人。值得一提的是,沈陽2019年末常住人口增量僅為0.6萬人,相較于同等水平的熱點二線城市來說,差距較大,因此可以理解沈陽全面取消落戶限制這一舉措。
圖:2019年末10城常住人口增量(萬人)

數據來源:統計公報及統計年鑒
人口是一切經濟活動的基礎,人口的流動會引發區域興衰和產業更迭,也為城市帶來更多的額住房需求。以新增常住人口第一位的杭州為例,大量的新增常住人口以及持續的人口流入,將對順利產生對樓市未來成交的增益。近一年來,杭州商品住房成交量價一路走高,并且以超強的動能迅速從疫情中走出來。
從新建商品住宅表現來看,成交面積僅在2月份同比減少61.68%之后,至3月迅速恢復,成交面積同比增長7.72%,前5月杭州就出現4個“萬人搖”項目,成交量在6月達到高峰,當月成交面積達到202萬平方米,同比增長64.86%,創近三年來新高。
二手房市場熱度持續高漲,4月、6月和7月三月二手房成交套數破萬,達到10595套,均價33839元/平方米再創新高。
圖:2019年8月-2020年8月
杭州新建商品住宅供求量價

數據來源:CRIC
圖:2019年8月-2020年8月
杭州二手住宅成交量價

數據來源:CRIC
杭州并非個例,相對寬松的人才落戶政策對樓市刺激效果已有不俗的收效。結合當前居民購買力足以匹配職業需要,未來這些城市將隨著城鄉融合發展的進程產生大量人口增量,且將長期促進城市房地產業的發展。
房地產對地方經濟、財政和就業有著至關重要的影響,房地產仍然是中國經濟的壓艙石和穩定器,總體來看,政策調整與房地產漲落密切相關。
自2016年新一輪樓市收緊政策以來,至今已過了4年,房地產行業進入了相當長時間的調整期,房住不炒政策主基調下,房地產市場日益穩定健康發展。今年7月以來,尤其是中央房地產工作座談會召開之后,堅持不將房地產作為短期刺激經濟的手段,實現“三穩”預期,確保房地產市場保持平穩健康發展再被重提。
政策出臺與房地產市場呈現出很強的周期性特征,政策調整與房地產漲落密切相關,從以往經驗看,政策出臺的基本邏輯大致相同:市場一過熱,調控政策就緊隨其后。
過去三年,歷史都在簡單重復。政策調整周期基本從3月份開始,這時候一般是全年市場較為活躍的時期,接下來的三季度迎來一系列的市場調整。盡管市場熱度上升的原因和背景不同,但政策調整的邏輯相同,都是市場過熱。綜合以往經驗,在此次金融政策出臺以后,市場將會出現新的調整。
注:文章為作者獨立觀點,不代表資產界立場。
題圖來自 Pexels,基于 CC0 協議
本文由“丁祖昱評樓市”投稿資產界,并經資產界編輯發布。版權歸原作者所有,未經授權,請勿轉載,謝謝!

丁祖昱評樓市 











