鐺煮山川,粟藏世界,有明月清風知此音。呵呵笑,笑釀成白酒,散盡黃金。
作者:克而瑞研究中心
來源:克而瑞地產研究(ID:cricyjzx)
目前房企布局新能源領域范圍較廣,主要圍繞新能源汽車方向。
近年來在“碳達峰、碳中和”的目標與政策利好下,新能源產業迎來巨大的市場風口。而在地產行業的寒冬之下,尋求多元化發展的房企也紛紛將目光投向新能源板塊,其中尤其是新能源汽車受到關注。然而隔行如隔山,房企能否在新能源領域找到突破口,或甚至實現業務轉型仍有待檢驗。

新能源指的是傳統能源之外的各種能源形式,而針對新能源的開發及應用形成了新能源產業。目前我國的新能源產業方向主要包括,新能源車、光伏&風電、儲能產業、電力設備四個方面。

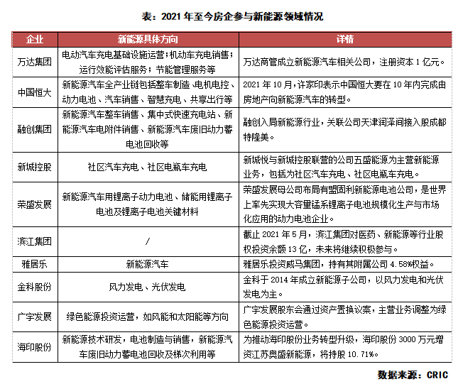
從房企布局新能源產業的情況來看,少數房企如金科或廣宇發展主要布局光伏及風電領域;而大多數房企則以新能源汽車為突破口,布局新能源汽車產業鏈中的某個或多個環節,包括整車制造、汽車充電、車用鋰離子動力電池及回收等等。

02 房企參與造車鮮有成功 萬達模式或另辟蹊徑
新能源汽車之所以受到了房企的青睞,主要是受到了市場與政策的雙重利好。據工信部裝備工業一司數據顯示,2021年我國共銷售新能源汽車352.1萬輛,同比增長1.6倍,推動汽車產銷結束連續3年下降的趨勢。而政策方面,據《新能源汽車產業發展規劃(2021-2035年)》,要求到2025年新能源汽車新車銷量占比達到25%(2019年僅為4.68%)。
在此背景下,新能源汽車迎來了恒大、寶能、新城、雅居樂、融創等一眾房企的布局。雖然布局新能源汽車的房企不少,但大多數房企都是通過財務投資或戰略合作,如雅居樂、濱江、融創等,主要看中了新能源概念正處于風口,通過一次性投資獲取豐厚收益,也避免了下場造車所需要的持續資金流出。如2021年12月15日,雅居樂公告稱超2億美元投資威馬集團,擁有目標公司4.58%的權益。據了解,目前國內新能源汽車品牌蔚來、小鵬、理想均已赴美上市,威馬汽車未來若能成功登陸資本市場,此次交易或讓雅居樂收益頗豐。
事實上,除了財務投資外,也有少數房企如恒大、寶能等布局新能源車全產業鏈,但目前來看或陷入圈地質疑,或仍未量產,鮮有成功案例。
值得注意的是,2021年12月29日,萬達商管也成立了新能源汽車相關公司。萬達參與新能源汽車行業,走了一條不同的路。萬達既不像大多數房企進行財務投資,也不像少數房企直接造車,而是延續了自身的輕資產理念,把上游造車及研發等高投入的環節交給合作車企(中國一汽),自己參與新能源汽車產業鏈中汽車銷售這一“資產較輕”的一環。
除此之外,萬達不僅僅參與銷售,還參與銷售后的一系列汽車服務。一方面,萬達擁有商業優勢,能夠通過旗下萬達廣場引流,以及停車、觀影、酒店、賽事、旅游度假等服務優惠措施吸引客戶,提升汽車銷售。另一方面,形成的龐大客戶群體有利于萬達商管的多元化收入,如充電樁、智慧停車等產業鏈上下游的延伸領域。與此同時,萬達商管正向港交所交遞了招股書,而此時布局新能源車概念同樣也能夠起到估值提升,增添資本市場信心的作用。

03 綠電市場熱度較高 房企布局相對較少
除了新能源汽車外,光伏、風電等綠色電力近年來也受到了政策的大力扶持。如2021年11月,中央深改委會議提出建設全國統一電力市場體系,推進適應能源結構轉型的電力市場機制建設,推動新能源參與市場交易。此外綠色電能相比新能源車,進入門檻相對較低,市場熱度較高。
從房企的布局來看,典型案例有金科、廣宇發展等。其中金科2014年出資20億元成立新能源公司,重點投資光伏、風能及頁巖氣等新能源產業,邁出了新能源跨界第一步。2020年,金科旗下景峽、煙墩風電場總裝機容量達到40萬千瓦,全年新能源業務實現營業收入8.35億元,同比大幅增長約101.20%。2021年金科為進一步提高主業核心競爭力,與青島城投新能源投資有限公司在城市更新、新能源業務、物業 管理、項目投融資等領域開展深度戰略合作,并將景峽、煙墩兩個風電場的重資產業務出讓給青島能投,股權交易對價13.94 億元。
不同于金科的聚焦地產主業,廣宇發展則通過資產置換,完全轉型新能源。2021年9月,廣宇發展公告稱擬置入魯能新能源100%股權,同時置出所持所屬房地產公司及物業公司股權等資產負債。此次交易完成后,廣宇發展將全面退出房地產市場,主營業務將變更為新能源發電。
近年來得益于技術進步及規模效應,風電及光伏行業的單位凈利潤均值呈上升趨勢;其中尤其對于光伏發電平價項目而言,融資成本優勢更加顯著。然而值得注意的是,目前新能源發電市場主要以央企、國企(如五大發電集團)占主導。在此背景下,房企直接參與綠電領域并不具備競爭優勢,積極度相對不高。
整體來看,目前房企布局新能源領域范圍較廣,主要圍繞新能源汽車方向。其中,恒大、寶能等直接參與造車,投資較大,風險較大,但若成功或有望真正實現主業的轉型。其二,雅居樂一類純粹的財務投資,并未參與到后期的研發,風險相對較小。其三,類似于萬達的輕資產模式,依托于其商業資源進行引流,將自身與新能源汽車行業捆綁,參與到后期服務。從這三種模式來看,萬達既實際參與到了新能源領域,同時也降低了自身風險,更可謂是一種折中方案。但同時,萬達模式也需要警惕選擇的品牌,若選擇的品牌無法帶動銷量,最后的結果或將無法達到預期。
注:文章為作者獨立觀點,不代表資產界立場。
題圖來自 Pexels,基于 CC0 協議
本文由“克而瑞地產研究”投稿資產界,并經資產界編輯發布。版權歸原作者所有,未經授權,請勿轉載,謝謝!

克而瑞地產研究 











