鐺煮山川,粟藏世界,有明月清風知此音。呵呵笑,笑釀成白酒,散盡黃金。
作者:婷婷王
來源:風財訊(ID:fengcaixun)
今年,國際評級對內房企“殺瘋了”。
風財訊對2021年度三大國際評級機構(惠譽、標普、穆迪)對中國主要房企的評級調整情況,進行了盤點。
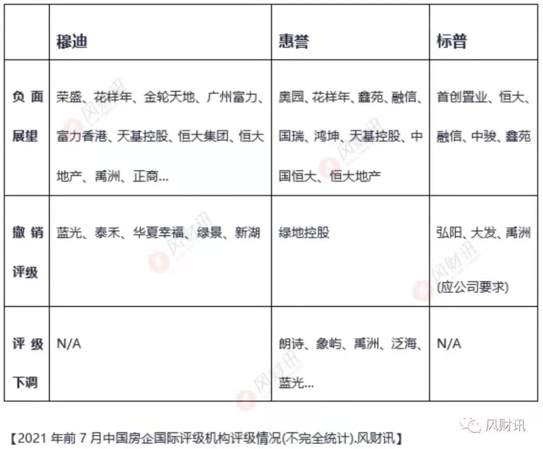
風財訊統計發現,今年截至10月19日,穆迪、惠譽和標普下調內房企的評級,已經超過100次。
下調數量不僅創下歷史之最,更是上調評級次數的2.9倍。


同時,藍光、泰禾、華夏幸福、綠景控股等十余家房企,在三大國際機構“撤銷評級”了,有些是主動有些是被動。
讓人不禁感嘆,比慘,還得要看“房企慘”!
那么到底是什么原因,讓國際投行機構頻頻對內房企出手?
通過對多個機構和專家的采訪,風財訊總結出以下幾個原因。
①評級機構模型調整 要求更嚴格
億翰智庫研究總監于小雨告訴風財訊,暴雷的規模房企有點多,評級機構開始調整模型了。
關鍵的一點是,伴隨預售資金監管加強,在機構的規則上,預售監管資金被踢出“可用現金”列。
由于該等款項可用于房地產建設,進而轉化為庫存,因此機構在計算杠桿率時,將其列入凈物業資產。
也就是說,在計算凈債務和流動性時,把預售監管資金從可用現金中剔除;計算杠桿率時,將該項目加入凈物業資產。
一減一增,會讓大部分房企的杠桿率上升、償債能力下降,導致評級被下調。
以惠譽為例。惠譽的《企業評級標準》主要關注“現金能否自由地用于償付債務”,而不是能否用于經營用途。該框架性評級標準就明確指出,可用現金不得包含"經營性現金需求及其他無法自由用于償付債務的現金類型"。
于小雨認為,在中國的房地產預售體系下,地方當局通常要求房企將預售款的一部分存入銀行監管賬戶,這部分資金可用于建設用途,所以大部分上市中資房企,將這部分款項計入不受限制現金。
隨著“三道紅線”的實施,對“現金短債比”有了明確要求,并且現金并不含預售監管資金,部分房企開始披露這部分資金,這引起了評級機構的“警惕”。
②RMBS交易的底層資產風險提升 評級上調被限制
開發商拿到地后,以項目的房子和其他資產作為抵押,從銀行等機構獲取資金;開發到可銷售程度后,購房者給開發商一部分現金、自己以房子為抵押向銀行貸款,開發商拿到錢后還銀行并進行其他活動…
用作RMBS交易抵押品的房地產項目,如果沒竣工或延遲竣工,就會推高“抵押貸款違約率”,讓RMBS投資者和更多投資人、金融機構面臨風險。
但RMBS交易文件通常不會披露涉及房企的名稱,因此無法根據公開信息判斷哪些RMBS交易對受困房企房地產項目的風險敞口較大。
就像惠譽說的,在授權債權人使用抵押品償還未償債務時,法院是否會將抵押預告登記視同正式抵押登記仍然存在不確定性。在部分中國本地RMBS交易中,未辦理正式抵押登記發放的貸款在資產總額中的占比可能高達80%。
大部分RMBS交易文件規定,對未完成正式抵押登記的房貸,發起機構可以回購資產,但這會導致投資者面臨發起機構的交易對手方風險。
③隱性債務壓力上升 機構更加警惕
貝塔咨詢合伙人杜麗虹測算,截至今年中期,主要上市房企有26%的企業,短期內面臨資金缺口的壓力,有92.5%的企業面臨中期資金缺口壓力。
也就是說,即使不擴張,也有9成以上的企業需要續借債務,平均的債務續借比例為53.5%,有27.5%的企業需要續借7成以上的債。
資金需求更急迫,但國內房企普遍缺乏長期融資渠道。
所以,當前86%的企業都面臨“資金來源無法覆蓋項目投資回收周期”的期限結構缺口,平均的期限缺口達到9個月,21%的企業面臨兩年以上的期限缺口。
杜麗虹認為,在“三道紅線”等政策環境下,房企為了減輕賬面債務負擔,增強融資能力,明股實債和表外負債問題愈發嚴峻。
數據顯示,主要上市房企的少數股東權益在凈資產中的平均占比,已從2020年末的39%上升到2021年中期的42%。但少數股東應占利潤普遍低于權益占比,34%的企業少數股東的利潤占比不到權益占比的一半,還有部分企業由于少數股東不承擔虧損。
結果主要上市房企的凈資產中,“明股實債成分”平均占比從2020年的14%上升到2021年中期的21%。
表外銷售方面,主要地產企業平均有45%的合同銷售來自表外,有10%的企業表外銷售的貢獻比例大于70%;再加上合約負債中的融資成分,行業整體的隱性債務壓力被進一步推升,觸發了評級機構的警報。
④國內評級也在提高門檻 境內外都不輕松
一位評級機構的人士告訴風財訊,“國內的評級機構很內卷,下調會動很多人的利益。但現在整個改革趨勢很明確,以后企業評級肯定更嚴格。”
于小雨認為,近期中央表態,主要是針對消費者端的房貸寬松,對企業來說,政策不會有大幅的放寬。所以企業還是要追求“自優”,降低表外的東西,把基本面做好。
易居研究院智庫中心研究總監嚴躍進認為,信貸政策會有一波有體系和全面的放松動作,對于房企的項目營銷、開發投資等有些正面的影響,繼而利好現金流。但房企的各類發債差異明顯放大,有些企業機會不多、業績改善不明顯會顯得很被動。

注:文章為作者獨立觀點,不代表資產界立場。
題圖來自 Pexels,基于 CC0 協議
本文由“扒財經”投稿資產界,并經資產界編輯發布。版權歸原作者所有,未經授權,請勿轉載,謝謝!
原標題: 為什么國際評級對內房企“殺瘋了”?

扒財經 











