鐺煮山川,粟藏世界,有明月清風知此音。呵呵笑,笑釀成白酒,散盡黃金。
作者:西政財富
來源:西政財富
一、募集類機構轉型建議——真股業務轉型
二、非募集類機構有限合伙明股實債投資
三、財富管理人員從業建議
2019年12月23日《私募投資基金備案須知》發布后,受限于契約型基金募集完成后備案、托管、穿透核查等監管規定,習慣于做明股實債、土地前融的私募機構一時卻不知如何展業。地產基金還能否備案?土地前融業務怎么操作?公司如何展業?系目前的地產私募機構問的最多的一些問題。
另外,我們也發現近來找我們財富中心尋求合作的財富管理人員也逐漸增多。在以往的操作中,一些財富管理人員往往習慣于簡單了解投資多少金額、利率、期限、開發商是否是百強、項目是否有抵押、產品銷售可以拿到多少傭金。在近年私募、信托等機構頻繁爆雷的背景下,財富管理人員也深刻認識到職業技能的重要性,并且希望更深度地了解行業本身,而非簡單地信息推介,更期望在當前形勢下能與長期積累的高凈值客戶有更深度的合作。
在2019年7月23日兩高兩部“聯合印發的《關于辦理非法放貸刑事案件適用法律若干問題的意見》明確“非法放貸入刑”后,原來做短期資金業務的一些短拆過橋的機構和個人,在探索更好的放款方式的同時,也在尋求長期穩定的業務。風險與收益掛鉤,雖然短期資金業務能帶來豐厚的利潤,但在當前背景下無疑將面臨著更高的執業風險。此外,還有一些小貸公司、民企改制后的企業,亦面臨著業務轉型以及業務可持續問題。
在分析了近期找我們合作的機構的基本背景與訴求后,不論是私募基金公司、財富管理人員還是短拆過橋機構或個人,亦或是小貸公司、民企改制后的企業,就其資金來源而言,可分為募集類與自有資金兩大類。對于募集類資金或機構,在當前形勢下,選好項目投資階段,往“真股”或“優先股”方向發展或是一種選擇;對于有雄厚資金實力的機構而言,因資金不涉及募集,在考慮真股投資的同時,通過搭建有限合伙架構,進行長期債權投資亦是目前一些資金機構的常見操作手法。當然,真股投資已然是未來的發展方向。
一、募集類機構轉型建議——真股業務轉型
目前常見的募集類機構包括私募基金管理人、信托機構。對于私募基金管理人而言,在挑選好優質的開發商及項目的情況下,可參與地產項目的真股投資。基本業務交易架構包括如下兩類:

當然需注意的是,真股類項目對開發商的綜合實力、信用以及項目本身的優質程度有更高的要求。真股類投資有幾個要點值得關注:(1)一般在開發商支付完畢土地款,開發貸下發前介入;(2)期限一般相對較長,并且需符合基協相關備案時間要求,如設置成2+3年;(3)投資金額一般按照資金峰值的一定比例來配比;(4)對于項目方而言,股權類投資無法開利息票,但有助于出表,降低負債;(5)真股類投資對管理人的投后管理能力有較高的要求。
關于私募基金公司、信托機構如何操作真股/優先股項目可參考西政財富2020年7月7日推文《地產基金的真股投資如何操作》以及西政資本2020年7月8日推文《202007:信托機構如何做地產真股》等系列真股投資文章。
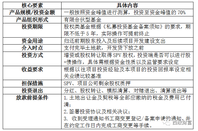
對于真股類私募基金而言,其核心要素如下:

二、非募集類機構有限合伙明股實債投資
對于前文提到的具備自有資金的機構,如以往從事短拆、過橋業務的機構,有雄厚資金實力的實業企業及機構,因其資金不涉及到對外募集。在綜合衡量自身項目研判能力、投后管理能力的基礎上,可考慮對于優質項目進行真股類投資。當然,因其是自有資金,目前市面上的亦有一些機構通過搭建有限合伙方式對項目公司進行明股實債投資。更多內容可參考西政資本2020年5月6日的推文《有限合伙逐漸取代地產基金》一文。
在此需要說明的是,對于做慣了短期業務,獲取高收益的短拆過橋機構而言,基于現實及其投后管理能力等暫時的限制,想直接轉型到真股投資或許存在一定的難度。但不妨優化投資標準,挑選一些綜合實力不錯的開發商進行長期的合作,逐漸將短期的債權投資轉向于長期的合作,在進行磨合后,逐漸開展真股類合作。
三、財富管理人員從業建議
對于一些長期從事財富管理業務的人員而言,在長期從業過程中積累了大量高凈值客戶,亦有與高凈值客戶進行長期合作的需求。由于其系通過募集資金來進行項目投放,若需自立門戶展業的,則建議財富管理人員務必遵守職業操守,愛惜羽毛,夯實專業基礎,真正對投資人負責。整體而言,對于財富管理人員而言,最大的風險在于項目無法實現兌付而導致的連鎖反應,在挑選交易對手、合作方及項目層面需層層把關,并且挑選具備風險承受能力的投資人進行合作。
在地產融資項目的選擇上建議在融資準入及項目選擇層面,需綜合考慮如下三方面問題:(1)募集能力及募集速度;(2)實際能承擔的綜合成本,具體需結合投資人收益預期、管理費用、募集渠道費用、通道費用(如有)考量;(3)開發商綜合實力及介入的項目融資階段。更多內容歡迎參考西政財富2020年6月9日推文《財富人員如何操作地產融資業務》一文。
(一)客戶準入要求
建議初次涉獵房地產行業時在客戶選擇上定位為百強開發商,部分克爾瑞排名前50強開發商能接受融資成本的項目,并提供可認可的擔保措施的項目。若募資的綜合成本較高,則可考慮克爾瑞排名50-100,排除網紅及負債率較高的房企。
未來隨著合作粘性及信任度加強,可選擇綁定某些實力開發商長期深度合作。后續亦可根據對市場及交易對手的進一步了解,逐步擴展至地方龍頭,或有實力開發商做擔保的項目。
(二)項目準入要求
1. 在綜合考慮募集成本等因素的情況下,初期合作可選擇百強開發商可提供前置抵押物的項目進行合作。
2. 對于部分信托公司旗下有配套的基金管理公司,在信托產品無法足額募集時,由配套的基金管理公司發行產品進行后續募集,依托于信托風控的相關產品,亦可參與合作募集。
3. 在逐步磨合業務后,后期可根據對市場的把控考慮選擇“弱主體+強項目+強風控”的項目合作:如部分頭部國央企開發商旗下基金管理公司,選擇一些非百強開發商項目合作,但可提供品牌開發商增信。如實力國企開發商小股操盤或合作開發的項目,由于操盤的強開發商本身不存在融資困難,但其合作的小開發商融資難度相對較大,在這類實力主體可提供一定增信擔保或流動性支持的情況下,亦可考慮合作。再如,一些實力開發商,其在項目挑選上有自身的優勢及風控標準,對于該類實力開發商的融資+代建相關業務,在由開發商進行代建并提供融資增信的情況下,可選擇進行融資層面的合作。
(三)高凈值客戶選擇
在投資人的選擇上可先與一些長期合作且粘性比較強的機構或個人投資人進行合作,以對投資者負責的態度進行展業。
(四)借力長遠合作
一個人走雖然走得快,而志同道合一群人走方能走得遠。對于具備高凈值客戶的財富管理人員,在展業過程中,若受限于其對某個行業的專業能力,亦可挑選專業過硬的實力機構雙方按“募集與管理”的分工進行合作。募集管理人員主要負責資金端的募集,合作方負責投資端的管理,由其進行項目目篩選、研判、合作可行性分析、投融資方案及投資結構設計、投資決策評審、投后管理方案及退出方案設計、投后管理等。實現業務閉環,把控風險、持續展業。
本文僅供參考,更多融資項目的交流和合作歡迎添加西政財富微信號xz_fortune或撥打13632668685與我們溝通聯系。
注:文章為作者獨立觀點,不代表資產界立場。
題圖來自 Pexels,基于 CC0 協議
本文由“西政財富”投稿資產界,并經資產界編輯發布。版權歸原作者所有,未經授權,請勿轉載,謝謝!

西政財富 











