鐺煮山川,粟藏世界,有明月清風知此音。呵呵笑,笑釀成白酒,散盡黃金。
作者:王彬
來源:負險不彬(ID:fuxianbubin)
2021年2月3日,招商銀行在中債網披露“‘招銀和萃’系列不良資產支持證券注冊申請報告”,注冊總金額為25億元,基礎資產類別為不良貸款(非循環資產)。2021年2月4日,浦發銀行在中債網披露“‘浦鑫歸航’系列不良貸款資產支持證券注冊申請報告”,注冊總金額為25億元,基礎資產類別為不良貸款,其中注冊信用卡不良貸款資產支持證券23.5億元,注冊個人消費不良貸款資產支持證券1.5億元。掀開2021年不良資產證券化產品市場行業大戲。歷史是面照向未來的鏡子,有鑒于此,本期對2020年不良資產證券化市場進行整體回顧,并對日趨成熟的不良資產證券化業務重點環節進行拆分解讀,以觴讀者。

一、2020年不良資產證券化市場發行情況
2020年疫情影響下,債務人還款意愿和還款能力不斷降低,各類金融機構不良資產規模飆升,由此帶動了各類不良資產化解業務突飛猛進的發展。而在另一方面,不良資產證券化試點第三次擴容和發行審核提速增效進一步提升了金融機構參與不良ABS發行的熱情和動力。雙重動力下推動不良資產證券化產品成為2020年度最受追捧的債券品種之一。
(一)發行規模逆勢增長,助力化解千億不良資產
相較于2019年,2020年不良資產證券化產品發行單數從29單增加到55單,發行規模從143.49億元增加至282.60億元,凈增139.11億元,同比增長96.95%。

2020年度,信貸資產證券化產品一共發行184單,規模共計8041.90億元,其中,以個人住房抵押貸款、車貸、銀行正常信貸、小微、消費貸、融資租賃為底層資產的資產證券化產品占比分別為50.49%、24.13%、9.38%、7.80%、4.31%、0.19%,同比都有不同幅度的縮減,但不良資產證券化產品的市場份額則從1.49%提升至3.50%,在疫情影響下呈現大幅逆勢增長。

(二)產品發行主體多元,常態化梯隊化結構明顯
伴隨著不良資產證券化產品試點的擴容,參與機構的類型逐漸從國有銀行、股份制銀行向城商行拓展,從銀行類金融機構向非銀行類金融機構延展,發行主體日漸多元,截止到2020年年末,不良資產證券化產品發行主體主要包括國有銀行、股份制銀行、城商行和金融資產管理公司這兩大類四種類型十五家機構,共發行55單,發行規模達282.60億元,國有銀行依然獨占鰲頭,發行規模和單數最多,發行規模占整個不良資產證券化發行規模的73.1%。整體處于第一梯隊:
單位:單;億元;%

2020年股份制銀行資產承壓,不良資產化解需求較大,因此不良資產證券化發行產品較多。其中以浦發銀行發行產品單數最多,規模最大。而民生銀行發行發行規模最小。整體而言,股份制銀行不良資產證券化產品發行規模處于第二梯隊:
單位:單;億元;%

在第三次不良資產證券化產品試點擴容階段,金融資產管理公司納入到試點范圍,華融資產和東方資產首先獲得了試點資格并成功發行了多期不良資產證券化產品。雖然機構較少,發行筆數較少,但發行規模較大,列入第三梯隊:
單位:單;億元;%

同樣是在第三次不良資產證券化產品試點擴容階段,與金融資產管理公司一道納入納入到試點范圍的金融機構還有部分城商行,成為第四梯隊:
單位:單;億元;%

(三)基礎資產類型多元,信用類底層資產比重高
根據中債資信ABS團隊“2020年不良類ABS市場總結”統計數據顯示,2020年度發行的不良ABS基礎資產類型涵蓋個人信用類、個貸抵押類及對公類三種。其中個人信用類不良共發行39單,占不良ABS總發行單數的70.91%,發行金額共計92.69億元,規模同比增長34.29%,依然穩固占據不良ABS的主流地位。個貸抵押類不良發行8單,發行金額130.36億元,規模同比增長75.05%。
對公類不良則是在經歷去年的發行空白后重新興起,共發行8單,發行金額59.55億元,其中包含兩單小微企業不良ABS。此外,中國工商銀行發行市場首單以個人汽車不良貸款入池的ABS(由于個人汽車貸款不良ABS的回收主要依賴于借款人還款,依靠汽車處置回收的占比較低,因此中債資信ABS團隊將其歸類于個人信用類不良ABS),不良類ABS基礎資產種類更加豐富。
2016-2020年不良資產證券化各底層資產類型發行單數

數據來源:中債資信“2020年不良類ABS市場總結”
通過上圖顯示,從2016年以后的發行情況看,個人信用卡和個人抵押類不良資產證券化產品發行最多,其中個人不良信用卡資產證券化產品發行數量最多,多家銀行2020年更是達到了每季度甚至每個月發行一期的頻次,主要原因是不良信用卡催收已非常成熟完善,現金流回款預測較為容易且基本可控制在3年以內、實際回款情況與預期情況相差不大。經跟蹤發現,不良信用卡產品的每次發行規模不大,總發行規模在3億元左右、次級規模基本在1億元以下,對應不良債權規模約在50-60億元左右,折扣率在15%以下。個人抵押類不良資產證券化產品發行數量和頻次比不良信用卡資產證券化產品少,但每次發行規模較大,每次發行產品總規模在30-40億元、次級規模超過5億元;由于資產中含有房產抵押,債權折扣率較高,基本在5折左右。由于房產處置時效不確定性大,抵押類不良資產證券化產品普通期限較長,在3-5年左右。
(四)二級市場逆勢更活躍,產品流動性持續改善
2020年度不良資產證券化產品的現券交易量高達154.31億元,同比增長69.83%。而優先檔換手率甚至達42.55%,遠高于普通資產證券化產品優先檔27.54%的換手率,顯示出不良資產證券化逆周期的運作特點,成交活躍且流動性增強。伴隨著疫情后時代的各種演化,不良資產證券化的市場認可度將不斷提升,尤其是不良資產經營機構的積極參與,私募基金的蜂擁追捧,將會進一步激發二級市場的交易量。

二、2021年不良資產證券化產品市場展望
(一)發行主體將會更加多元,市場將會持續放量
2019年11月29日,央行等監管部門召集銀行等金融機構開會,將不良資產證券化的試點范圍擴大至四大全國AMC、郵儲銀行、進出口銀行、渣打銀行(中國)、貴陽銀行、青島銀行、東莞銀行、廣州農商行、深圳農商行和重慶農商行。之前不良資產證券化已經進行兩次試點,其中第一批試點為2016年2月的工農中建交五大行和招行,第二批試點為2017年4月的民生、興業、華夏、江蘇、浦發和浙商銀行。至此,6家國有大行、1家政策性銀行(進出口銀行)、6家股份行、4家城商行、1家外資行(渣打銀行中國)以及3家農商行等21家銀行具備了不良資產證券化試點資格。但從目前發行情況看,現在只有15家金融機構發行了不良資產支持證券,未來仍有較大增長空間,尤其是城商行和金融資產管理公司或將成為未來不良資產證券化產品發行主體的重要增量。
(二)新規處置手段較單一,不良個貸分流有限
一方面,2021年1月7日,銀保監會發布《關于開展不良貸款轉讓試點工作的通知》明確18家全國性銀行可以進行單戶對公不良貸款以及個人信用卡、個人經營性貸款、個人消費貸款批量轉讓。同時要求地方AMC受讓對公貸款僅限本地、受讓個人批量貸款不限地域。但個人住房按揭貸款、個人消費抵押貸以及個人經營抵押貸款等以銀行自行清收為主不得轉讓。政策的出臺雖然放開了個貸批量轉讓的限制,但后續要求受讓的不良資產經營機構只能自行清收,不得再進行轉讓,由此將大大降低不良資產經營機構的參與熱情。另一方面,不良資產證券化市場已經日漸成熟,產品安全性較好,加上由于不良類ABS具備回收預期較為保守的計算方式,投資的產品安全系數相對較高,且大部分實際回收情況也好于預期,未來發展空間可期,在成本可控的前提下,銀行類金融機構依然會選擇證券化的方式推進個貸不良資產的化解,整體而言,“不良貸款轉讓試點工作的通知”或將對不良資產證券化產品產生一定的影響,但影響力度不大。
(三)疫情后不良井噴持續,產品發行規模激增
雖然我國在疫情控制方面已經取得舉世矚目的成就,但不可否認的是,作為全球經濟中的重要組成部分,依舊蔓延的疫情仍將成為經濟發展的重大桎梏,而金融反應的時滯性,將會在這一階段得到充分的展現,未來一到兩年不良資產仍將持續暴露并不斷增長。而監管層面對化解金融風險的硬性要求,將會助推各類金融機構加快不良資產的核銷,而不良資產證券化作為業已成熟的處置手段,將會在未來發揮更大的作用,在內生動力和外部環境的共同推動下,預計2021年不良ABS的發行量有望繼續增長。
三、不良資產證券化業務相關政策分析
我國資產證券化業務主要經歷了試點、暫停、重啟、放量四個階段:
試點階段是從2004年到2008年,在這一階段主要出臺的政策包括《關于證券公司開展資產證券化業務試點有關問題的通知》(證監會2004年10月);《金融機構信貸資產證券化試點監督管理辦法》(中國銀行業監督管理委員會令[2005]第3號);《信貸資產證券化試點管理辦法》(中國人民銀行公告[2005]第7號);《資產支持證券信息披露規則》 (中國人民銀行公告[2005]第14號);中國人民銀行公告[2007]第16號——信貸資產證券化基礎資產池信息披露有關事項公告。受2008年金融危機的影響,資產證券化業務被叫停。
暫停階段是從2008年到2011年,全球金融危機的爆發,讓剛剛試點三年左右的資產證券化業務基本暫停,期間資產證券化產品數量和規模在2008-2011年期間均逐步下降。
重啟階段是從2012年到2014年,在這一階段出臺的政策主要包括2012年5月出臺的《關于進一步擴大信貸資產證券化試點有關事項的通知(銀發[2012]127號)》(資產證券化重啟);2013年3月出臺《證券公司資產證券化業務管理規定(證監會公告[2013]16號)》(進一步資產證券化明確參與各方的法律地位);2013年12月出臺《中國人民銀行、中國銀行業監督管理委員會公告——關于規范信貸資產證券化發起機構風險自留比例的文件(央行、銀監會[2013]第21號公告)》(明確發起機構自留比例不低于5%);2014年11月出臺《證券公司及基金管理公司子公司資產證券化業務管理規定(中國證監會公告[2014]49號)》(擴大業務主體與基礎資產范圍)。
放量階段是從2014年年末至今,2014-2015年基本確立了我國資產證券化業務由審批制進入備案制模式,我國資產證券化業務也開始由之前的試點進入放量增長的階段。在這一階段,出臺的政策主要包括2014年11月出臺《關于信貸資產證券化備案登記工作流程的通知(銀監辦便函1092號)》(明確信貸資產證券化業務實施備案制);2014年12月出臺《關于發布<資產支持專項計劃備案管理辦法>及配套規則的通知(中基協函[2014]459號)》(對企業資產證券化備案制,對基礎資產實施負面清單制度);2015年3月出臺《中國人民銀行公告[2015]第7號》(信貸資產支持證券試行注冊制);2015年8月出臺《資產支持計劃管理暫行辦法(保監會[2015]85號)》(推動保險業開展資產證券化業務);2016年2月,面對我國經濟下行,銀行業不良貸款余額及不良率的持續“雙升”,央行等八部委聯合印發《關于金融支持工業穩增長調結構增效益的若干意見》,強調加強不良資產處置的力度和提高處置效率。2016年4月19日,中國銀行間市場交易商協會發布施行《不良貸款資產支持證券信息披露指引(試行)》,對不良貸款資產支持證券發行環節、存續期間、重大事件以及信息披露評價與反饋機制做出明確規定,一是要求增加對不良貸款基礎資產的信息披露要求,包括入池資產抵(質)押物特征、回收率預測及現金流回收預測等信息。二是增加證券化相關機構不良貸款歷史經驗及數據的披露要求,包括發起機構不良貸款情況,發起機構、貸款服務機構(如有)、資產服務顧問(如有)及資產池實際處置機構不良貸款證券化相關經驗和歷史數據等;三是在定價估值相關信息方面,增加對盡職調查、資產估值程序及回收預測依據的信息披露要求,為投資者提供基礎的估值依據;2019年6月,銀保監會發布《資產支持計劃注冊有關事項的通知》,提出對保險資產管理機構首單資產支持計劃之后發行的支持計劃實行注冊制管理,即實行“初次申報核準、后續產品注冊”制度。資產支持計劃審批制度的簡化有利于提高發行效率,增加產品供給。在這一階段我國資產證券化業務監管發生了重要轉折,一方面,完成了從過去的逐筆審批制向備案制的轉變。通過完善制度、簡化程序、加強信息披露和風險管理,促進市場良性快速發展。2020年9月銀保監會又發布《關于銀行業金融機構信貸資產證券化信息登記有關事項的通知》(銀保監辦[2020]99號),銀保監會不再對信貸資產證券化產品備案登記,實施信貸資產證券化信息登記。為便于查閱,現將不良資產證券化產品重點相關政策梳理如下:
一 | 銀監會于2005年出臺《金融機構信貸資產證券化試點監督管理辦法》(中國銀行業監督管理委員會令2005年第3號) |
對信貸資產證券化業務的市場準入管理、業務規則與風險管理、商業銀行的資本要求、監督管理、法律責任等內容進行規定。 | |
二 | 《關于進一步加強信貸資產證券化業務管理工作的通知》(銀監辦發[2008]23號) |
要求銀行根據自身業務水平及管理能力等情況循序漸進發展證券化業務。強調資產質量、真實出售、風險管控,防范道德風險與法律風險,保護投資者利益。 | |
三 | 《關于進一步擴大信貸資產證券化試點有關事項的通知》(銀發[2012]127號) |
在國際金融危機以后重啟資產證券化試點,并就信貸資產證券化業務的基礎資產、機構準入、風險自留、信用評級、資本計提、會計處理、信息披露等內容提出要求。 | |
四 | 《銀行間債券市場非金融企業資產支持票據指引》(銀行間交易商協會公告[2012]14號) |
允許非金融企業以公開或非公開定向方式發行資產支持票據,要求票據的發行應制定切實可行的現金流歸集和管理措施,履行披露義務,并在交易商協會注冊。 | |
五 | 《關于進一步規范信貸資產證券化發起機構風險自留行為的公告》(中國人民銀行、中國銀行業監督管理委員會公告[2013]21號) |
要求信貸資產證券化發起機構保留5%以上的基礎資產信用風險,并根據實際情況靈活確定風險自留的具體方式。 | |
六 | 《證券公司及基金管理子公司資產證券化業務管理規定》(中國證券監督管理委員會公告[2014]49號)及其配套 |
擴大資產證券化業務主體與基礎資產范圍,并對原始權益人、管理人及托管人職責、專項計劃的設立及備案、資產支持證券的掛牌與轉讓、資產支持證券信息披露等內容進行規定。 | |
七 | 《關于信貸資產證券化備案登記工作流程的通知》(銀監辦便函1092號) |
將信貸資產證券化業務由審批制改為業務備案制,并對業務資格審批、產品備案登記、過渡期安排等內容進行規定。 | |
八 | 《關于發布資產支持專項計劃備案管理辦法及配套規則的通知》(中基協函[2014]459號) |
規定企業資產證券化實行備案制,對基礎資產實行負面清單制管理。 | |
九 | 央行2015年出臺《關于信貸資產支持證券發行管理有關事宜的公告》(中國人民銀行公告[2015]第7號) |
規定信貸資產支持證券試行注冊制,并對注冊申請報告、標準化合同文本、評級安排等文件的內容提出要求。 | |
十 | 銀行間市場交易商協會2016年出臺《不良貸款資產支持證券信息披露指引(試行)》(中國銀行間市場交易商協會公告[2016]10號) |
對不良貸款資產支持證券的發行、重大事件、信息披露等進行明確規定。 | |
十一 | 2018年5月上交所、深交所及報價系統聯合發布《資產支持證券存續期信用風險管理指引(試行)》 |
落實資產支持專項計劃管理人等業務參與機構的信用風險管理責任,建立覆蓋資產支持證券存續期全過程和市場參與各方的持續性、常態化信用風險管理機制,彌補了之前資產支持證券存續期信用風險管理的空白。 | |
十二 | 2018年5月上交所發布《資產支持證券定期報告內容與格式指引》 |
幫助投資者有效投資決策和強化風險揭示為導向,明確了資產支持證券各信息披露義務人的職責,規定了資產支持證券定期報告的總體披露原則、編制要求及主要內容格式,聚焦披露重點,著力提高信息披露的及時性、針對性和有效性,將為管理人、托管人編制和披露定期報告提供便利,為投資者進行投資決策提供更加豐富的參考信息。 | |
十三 | 2018年5月,上交所發布《上海證券交易所資產支持證券化業務問答(一)(二)》 |
將無異議函的有效期從6個月延長到12個月,并出臺綠色資產資產證券的相關內容及相應操作流程 | |
十四 | 2018年10月交易商協會發布《微小企業貸款資產支持證券信息披露指引(2018年版)》 |
一是明確了微小企業貸款包括小型企業貸款、微型企業貸款、個體工商戶經營性貸款、小微企業主經營性貸款;二是將原有“單筆入池貸款合同金額不超過100萬元”標準提升為“借款人單戶授信不超過500萬元”;三是從風險防范的角度進一步強化信息披露,新增貸款用途,、小微企業實際控制人以及個人經營貸款累計違約率等信息披露信息;四是按照微小企業貸款和個人經營性貸款等不同類型資產的特點,針對基礎資產總體信息,基礎資產分布信息以及債務人分布等關鍵指標制定差異化的信息披露要求 | |
十五 | 2018年12月證監會發布《資產證券化監管問答(二)》 |
針對監管部門如何規范資產證券化業務中個別管理人讓渡管理責任,開展“通道類”業務的情形進行解答 | |
十六 | 2019年2月交易商協會發布《個人消費類貸款資產支持證券信息披露指引(2019年版)》 |
在總結前期試點經驗基礎上,充分借鑒國際經驗,進一步明確了循環類型的個人消費類貸款資產支持證券在注冊環節、發行環節、存續期重大事件及定期信息披露安排以及信息披露評價及反饋機制,以提升消費類信貸資產支持證券標準化、透明化水平 | |
十七 | 2019年6月中基協發布《企業應收賬款資產證券化業務盡職調查工作細則》 |
明確了對業務參與人、基礎資產等內容的盡職調查內容 | |
十八 | 2019年7月銀保監會發布《關于加強地方資產管理公司監督管理工作的通知》(銀保監辦發[2019]153號) |
明確地方資產管理公司不得為金融機構虛假出表掩蓋不良,或變相為企業或項目提供融資 | |
十九 | 2019年11月上交所和深交所發布《資產支持證券臨時報告信息披露指引》 |
一是明確管理人和資信評級機構為直接信息披露義務人,確認基礎資產現金流的重要提供方、資產評估機構、現金流預測機構和監管銀行為負有及時信息披露義務人提供相關信息義務的主體,著力提高信息披露的及時性與透明性。二是新增專項計劃文件主要約定發生變化、承諾事項未履行、基礎資產權屬發生變化、現金流被截留或賬戶被凍結、市場出現重大不利報道等需要履行披露義務的重大事件,提升信息披露的針對性和有效性。三是進一步規范基礎資產循環購買、停復牌及含權條款行權前后應及時披露相關公告。明確資產支持證券持有人會議召集流程、決議方式和公告類型,持有人會議應當由律師見證。提升信息披露的規范性和標準性 | |
二十 | 2019年12月上海證監局發布《關于進一步明確證券公司開展資產支持證券業務相關風控指標計算標準的通知》 |
一是證券公司自營持有ABS份額的,應當按照《證券公司風險控制指標計算標準》的規定,參照信用債評級標準計算市場風險資本準備。二是證券公司作為ABS管理人的,應當按照凈收入的15%計算操作風險資本準備,按照所管理ABS存續規模的0.2%計表外項目。如涉及承諾不可撤銷的30日內須自有資金認購事項,需按承諾認購規模的100%計算未來30日現金流出。三是證券公司作為ABS銷售機構的,應當參照債券承銷業務相關計算標準,計算操作風險資本準備、表外項目以及流動性等相關風控指標。證券公司因履行銷售義務導致持有ABS的,應當與自營持有該ABS合并計算市場風險資本準備等風險控制指標。 | |
二十一 | 2020年9月銀保監會發布《關于銀行業金融機構信貸資產證券化信息登記有關事項的通知》(銀保監辦[2020]99號) |
銀保監會不再對信貸資產證券化產品備案登記,實施信貸資產證券化信息登記:一是銀行業金融機構開展信貸資產證券化業務,應當依照要求進行信息集中統一登記;二是銀行業金融機構開展信貸資產證券化業務,發行信貸資產證券化產品前,應當對擬發行產品的基礎資產明細和資產支持證券信息實施初始登記。三是銀行業金融機構應當持續加強信貸資產證券化信息登記內部管理。四是銀行業金融機構應當切實加強信貸資產證券化信息登記質量管理,確保登記數據的真實性、準確性、完整性和及時性。五是銀行業金融機構應當切實加強信貸資產證券化信息登記相關信息安全管理,依法履行信息保密義務,不得損害社會公共利益和客戶及其他相關方的合法權益。六是信息登記機構按照銀保監會規定要求,承擔信貸資產證券化信息登記相關職責。七是銀保監會依法對銀行業金融機構的信貸資產證券化業務實施監督管理。 |
四、不良資產證券化產品的結構
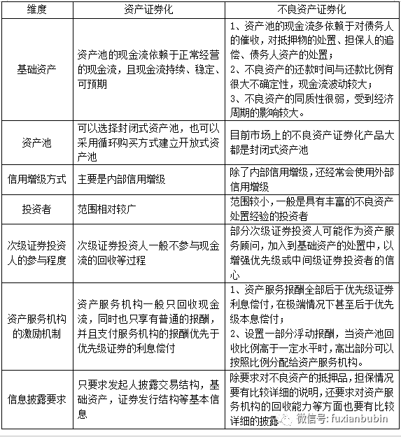
(一)不良資產證券化產品與資產證券化產品區別
不良資產證券化的交易結構與一般資產證券化是基本相同,都是由發起機構將資產轉讓給信托公司;信托公司對資產進行打包和結構重組;經過信用增級和信用評級后,再向投資者發行證券。但從具體操作上看,不良資產證券化與普通資產證券化也存在一些差異:

(二)不良資產證券化的參與主體
1、發起機構和貸款服務機構
商業銀行既是不良資產證券化的發起機構,同時也是貸款服務機構,負責不良貸款的售后服務工作。以銀行信用卡貸后管理工作為例,信用卡貸后管理工作主要包括風險分類、評估并提取撥備、貸后檢查與監控、風險預警與處置、以及監控還款情況等,且商業銀行還需要根據信用卡持卡人逾期階段、逾期金額及風險屬性等特征部署催收策略。對于催收過程中發現的高風險賬戶,建設銀行采取催收措施動態調整機制,提前升級催收手段,提高回收效率。商業銀行根據實際需求將不良貸款整合成為基礎資產池,將資產池出售給信托SPV,并負責監督管理基礎資產池內不良資產的情況以及對不良貸款的催收,保證基礎資產池可以提供穩定的收入,償付不良資產證券化債券發行的本息償付。
2、受托機構
信托公司或券商是不良資產證券化交易過程中的受托機構,其接受商業銀行的委托,根據相關文件的約定對資產池進行管理、運用與處分。受托機構負責聘請法律、評級等中介服務機構出具意見書,聘請評級機構對資產支持證券進行跟蹤評級,委托有資質的商業銀行擔任資金保管機構,并按照法律法規的規定和合同約定披露有關資產支持證券的信息。
3、承銷商
根據《銀行間債券市場非金融企業債務融資工具管理辦法》(中國人民銀行令[2008]第1號)、《銀行間債券市場非金融企業債務融資工具中介服務規則》(中國銀行間市場交易商協會公告[2012]17號)等規定,企業發行債務融資工具應由金融機構承銷,承銷商負責按照業務規范要求組織債務融資工具的承銷與發行、協助和督促企業信息披露、督促按時兌付債務本息或履行約定的支付義務。
4、資金保管機構
不良資產證券化項目開展期間,資金保管機構將根據受托機構的委托,為證券化項目提供資產保管、資金清算、支付投資收益和信息報告等多項服務。資金保管機構將以受托機構的名義,開立獨立的人民幣信托專用賬戶,信托賬戶下設立收款賬戶、付款賬戶、(流動性)儲備賬戶等。付款賬戶下設信托分配(稅收)賬戶、信托分配(費用和開支)賬戶、信托分配(證券)賬戶等子賬戶。其中,收款賬戶接收項目基礎資產回收款;付款賬戶從收款賬戶中取得資金并對外支付;(流動性)儲備賬戶中當期流入的金額保留下一期優先檔證券利息前所應支付的稅收及規費、支付代理機構費用、優先支出上限內的費用、中介機構費用及優先檔證券利息之和。
5、中介機構
不良資產證券化交易中的中介機構主要包括評級機構、律師事務所以及會計師事務所。其中,評級機構通過收集資料、盡職調查、信用分析、信息披露及后續跟蹤,對基礎資產的信用質量、產品的交易結構、現金流分析與壓力測試進行把關,從而為投資者提供信用評級報告,作為投資者的重要投資參考依據。律師事務所對發起人及基礎資產的法律狀況進行評估和調查,擬定交易過程中的相關協議和法律文件,并提示法律風險,提供法律相關建議。會計師事務所對基礎資產財務狀況進行盡職調查和現金流分析,提供會計和稅務咨詢,為特殊目的機構提供審計服務。
(三)不良資產證券化產品交易結構設置

具體交易過程如下:
一是根據《信托合同》/《資管合同》規定,商業銀行作為發起機構以不良資產作為信托財產委托給受托人,以信托機構或券商機構為受托人,設立不良資產證券化產品。受托人向投資人發行本期證券,并以信托財產/資管財產產生的現金為限支付發行費用、相應稅收、服務報酬、費用支出、處置費用及本期資產支持證券的本金和收益。受托人所發行的優先檔資產支持證券和次級檔資產支持證券的本金和利息,以及信托財產所產生收益的支付順序需在《信托合同》或《資管合同》中約定。
二是發行人與發起機構、主承銷商簽署《主承銷協議》,主承銷商再與承銷團成員簽署《承銷團協議》,組建承銷團對優先檔資產支持證券和次級檔資產支持證券(發起機構自持部分除外)進行銷售。
三是產品存續期間內,受托人委托貸款服務機構對信托/資管計劃財產的日常回收進行管理和服務。
四是對于信托/資管財產所產生的現金流,受托人委托資金保管機構提供資金保管服務。
五是資產支持證券除發起機構自持的部分外將在銀行間債券市場上市流通。
六是主管部門指定的其他登記機構(通常為中央國債登記結算有限責任公司)作為本期資產支持證券的登記托管機構,負責對本期資產支持證券進行登記托管,并向投資者轉付由資金保管機構劃入的到期應付信托/資管產品利益。
五、不良資產證券化產品的基礎資產類型及入池標準
(一)資產證券化產品基礎資產的類型
一是物權,物權系權利人依法對特定的物享有直接支配和排他的權利,包括所有權和他物權(用益物權和擔保物權)。亦指自然人、法人直接支配不動產或者動產的權利,包括所有權、用益物權和擔保物權。不動產指土地以及建筑物等土地附著物;動產指不動產以外的物。以物權作為底層資產的主要是REITS等資產證券化產品;
二是債權,債權可以按照不同的標準分為不同的種類,根據債權在證券化開始時是否已經存在,可以將證券化基礎資產分為現時債權和未來債權兩大類。其中現時債權,即基礎資產在證券化交易開始時就已經存在。我國信貸資產證券化、融資租賃資產證券化等用于證券化的資產是這種情況;與之相對應的是未來債權,即證券化的基礎資產在證券化交易開始時還是一項尚未發生的債權。未來債權主要包括兩種情形:一類是附條件或附期限的合同所構成的將來債權,此時合同已經成立,但尚未生效,必須待條件成就或期限到來之后合同才能生效,合同債權才能成為現實的債權;另一類是已有基礎法律關系存在,但必須在將來有特定事實的添加才能發生的債權;
三是收益權,我國目前已發行的資產證券化產品中,收益權是經常被用來證券化的一種基礎資產。收益權與資產相關,屬于資產的一項權能。
(二)不良資產證券化的基礎資產的類型
不良資產證券化的基礎資產最大比重是銀行的不良資產,主要是由不良貸款組成,即銀行顧客不能按期、按量歸還本息的貸款。我國銀行業對不良資產的劃分可分為兩個階段。1998年以前,我國按照“一逾兩呆”--逾期貸款、呆滯貸款、呆賬貸款劃分不良貸款。1998年5月,中國人民銀行按照借款人的實際還款能力將商業銀行的貸款分為五級:正常、關注、次級、可疑、損失,其中后三種被劃分為不良貸款。其中次級貸款(借款人的還款能力出現明顯問題,完全依靠其正常經營收入無法足額償還貸款本息,即使執行擔保,也可能會造成一定的損失);可疑貸款(借款人依靠其主營業務收入無法足額償本付息,即使處分擔保,也肯定要造成部分損失,只因為存在借款人重組,抵押物處理和未決訴訟等待定因素損失金額多少尚不確定);損失貸款(借款人已無法償還貸款本息的可能,采取所有措施和法律手段也無法收回,或者只能收回極少部分,貸款金額部分或全部發生損失)。從目前業界已經發行的不良資產證券化業務來看,基礎資產類型主要包括工商企業貸款、信用卡消費貸、小微企業貸款、個人房貸等多個類型。
(三)不良資產證券化產品基礎資產入池標準
合格SPV的構建與基礎資產的真實轉移共同組成資產證券化風險隔離,是資產證券化交易結構中最重要的環節,而發起機構要完成擬證券化資產的合法轉移,理應滿足如下條件,一是在性質上該項資產必須在法律允許轉移的范圍之內,二是適合證券化的操作,這就要求對基礎資產進行慎重的選擇和確定。
鑒于不良資產未來現金流具有不確定的特性,如何設計不良資產證券化的資產池以保證未來有穩定現金流就成了一大問題。在實操層面,通常將不良資產以組合的形式進行整合,確保資產組合的未來現金流在大數定律的作用下呈現一定的規律性。這就要求資產池的資產達到一定規模,且具有一定的隨機分布特征。為此,在不良資產入池標準中,設置了積極標準和消極標準:
1、不良資產證券化的資產選擇的積極標準
擬進行資產證券化的基礎資產須符合的基本要求一般涉及以下四個方面:
一是核心要求,要求資產能在未來產生可預期的穩定現金流。資產證券化的本質和精髓在于其是以資產所產生的現金流為支付保證的。因此在選擇基礎資產的過程中,不論被選擇的資產是哪種類型,都必須滿足一個核心特征——能在未來產生可預期的穩定現金流。
二是在法律層次上的要求,我國《證券公司及基金管理公司子公司資產證券化業務管理規定》第3條規定,基礎資產是符合法律法規,權屬明確,可以產生獨立、可預測的現金流且可特定化的財產權利或財產。基礎資產可以是單項財產權利或財產,也可以是多項財產權利或財產構成的資產組合。
三是權屬明確,有法律依據。基礎資產應該是原始權利人依照法律確實享有的財產,應有明確的法律依據。原始權益人獲得該基礎資產或產生基礎資產現金流的財產性權利以及持續運作的相關法律文件,確保基礎資產界定與權屬的有效性。具體表現在兩個方面,一方面,無權利瑕疵或負擔,相關基礎資產以及產生該資產的相關資產不應附帶權利限制,應為干凈的資產,沒有設立抵押,但能夠通過相關安排,解除基礎資產相關擔保負擔和其他權利限制的可以仍作為基礎資產。另一方面,依法可以轉讓,基礎資產能夠真實出售給特殊目的主體,從而實現風險隔離,就要去基礎資產必須具有可以轉讓的特性,根據證券化的實務,雖然從表面上看,證券化發起人向SPV轉移的是資產的所有權,但該轉移行為的法律性質實質上是債權的轉讓,因此,可以轉移的資產的界定在很大程度上是圍繞著債權的可轉讓性來展開的。根據《民法典》“合同編”第545條規定,以下三類債權不得轉讓:一是根據債權性質不得轉讓,二是按照當事人約定不得轉讓,三是依照法律規定不得轉讓。當事人約定非金融債券不得轉讓的,不得對抗善意第三人,當時約定金錢債權不得轉讓的,不得對抗第三人。根據《民法典》第421條條,最高額抵押擔保的債權確定前,部分債權轉讓的,最高額抵押權不得轉讓,但是當事人另有約定的除外。相較于《擔保法》第61條的規定而言更加寬容,對證券化運作的順利進行十分必要。性質上為特定化的獨立財產或財產權利。基礎資產可特定化是轉讓的前提,明確基礎資產的篩選標準和審查方法,需要關注基礎資產質量。現金流方面,要獨立且可預測,要有明確的計量方法、核對憑證等,可通過賬戶設置等方式鎖定現金流歸集路徑,現金流收入由可以越策的要素組成,如銷售量和銷售價格等。
四是適于進行資產證券化的其他要求。法律關系標準化,具有同質性。資產證券化操作的第一步是篩選基礎資產,再通過對這些資產的重新組合,組建資金池,基礎資產的同質性便于進行資產池組建。同質性在法律上體現為資產具有標準化的合約文件。具體來講,基礎資產應在種類、信用質量、利率、期限、到期日等方面具有同質性,這樣才易于在證券化結構中對資產的風險進行重組與配置,便于對基礎資產的評估和信用評級。信用記錄良好,違約率低。具體要求是發起人即原始權益人已經持有該資產一段時間,該期間的信用記錄良好。投資者可以通過記載有關資產表現情況的歷史數據(包括違約率)對證券化資產本身質量進行判斷,決定是否購買該資產支持證券。資產來源多樣化。資產來源應盡量多樣化,資產債務人的地區分布應有廣泛的地域和人口統計分布,這是出于分散風險的考慮,以避免當一個地區的經濟波動或衰退,或者特定行業出現衰退時資產債務人履行債務出現危險。數量上達到一定規模。當資產規模達到一定數量后,當有一個資產的債務人違約時,由于規模足夠大,不至于影響整個證券的償付能力,從而保障了投資人的利益。本息的償還完全分攤于整個資產的存續期間,確保基礎資產與證券期限相匹配。法律關系清晰,基礎合同規范。基礎資產的合同標準規范,條款清晰明確,書面材料完備,這樣能夠避免因合同條款缺乏有效性、完備性而造成利益上的損失。預計具有一定收益。基礎資產的選擇要兼顧一定的收益,應該保證資產池預期的現金收入流量能大于等于擬發行的證券的預期權益償還。證券化資產產生的現金流構成了擔保證券發行的基礎,因此該現金流必須足以償付所發行證券所代表的權益和支付提供證券化服務的各方費用。
五是地域分布上,往往借款人的擴大地域性分布,分散風險。
六是現金流上,關注單個項目壞本付息的現金流結構,進行合理匹配組合出符合ABS產品要求的穩定的現金流。
2、不良資產證券化的資產選擇的消極標準
可進行證券化的資產完全吻合上述理想條件的比較少,因此在資產時,必須要明確不適宜進行資產證券化的資產,不適宜進行證券化的資產主要集中在如下幾個方面:
一是組合資產中資產的數量較小或金額較大的資產所占比例過高。如果集合一定數量的債權,由于大數定律的作用,單個債權的遲延履行不會造成未來現金流不不可預測性。要避免某個金額較大的債務在整個資產所占比過高,以保證資產池中的資產風險的有效分散,從而達到控制風險的目的。
二是資產債務人到期一次償付本金的資產。現金流集中度高,期間的流動性壓力比較大。在實踐中一般要求基礎資產的平均償付期限不得少于一年。
三是資產債務人付款時間不確定或付款間隔過長。債務人付款時間的不確定性或者付款間隔時間過長,都會造成證券化資產到期還本付息的不確定性,使得評級機構無法對該資產作出正確的評級。
四是資產的債務人有修改合同條款的權利。證券化資產的收益來源于合同中相關條款尤其是履行付款條款的約定,如果資產債務人有權修改合同,那么就會對資產的償付時間、利息、甚至是履行本身產生影響,資產的未來收益就變得很不確定。不符合資產證券化對資產能夠產生未來穩定現金流的要求的。
五是關于資產證券化負面清單的規定。我國證監會在2014年發布公告取消了資產證券化業務的行政審批,并明確實行資產證券化負面清單和事后備案制度。負面清單具體包含以下幾項:以地方政府為直接或間接債務人的基礎資產,但地方政府按照事先公開的收益約定規則,在政府與社會資本合作模式(PPP)下應當支付或承擔的財政補貼除外。以地方政府為直接或間接債務人的基礎資產一般是指政府直接作為還款來源的,如BT項目;或政府融資平臺公司或下屬子公司項目收入來源直接依靠地方政府財政資金支付的;或地方政府提供擔保的,相當于是把政府納入了還款來源。PPP項目如果要采用資產證券化的方式進行再融資,仍需要符合資產證券化的具體要求,比如項目應該已經竣工驗收,且已經產生穩定可預測的現金流。以地方融資平臺公司為債務人的基礎資產。地方融資平臺公司是指根據國務院相關文件規定,由地方政府及其部門和機構等通過財政撥款或注入土地、股權等資產設立,承擔政府投資項目融資功能,并擁有獨立法人資格的經濟實體。監管部門基于國家對政府融資平臺、地方債務的集中清理整頓等原因,把地方融資平臺納入負面清單。礦產資源開采收益權、土地出讓收益權等產生現金流的能力具有較大不確定性的資產。礦產資源開采收益權,其收益受制于國際國內兩個市場的波動影響,現金流不穩定,且其能否產生一定的收益還存在不確定性;土地出讓收益同樣受房地產市場波動影響太大,現金流不穩定。有下列情形之一的與不動產相關的基礎資產(因空置等原因不能產生穩定現金流的不動產租金債權;待開發或在建占比超過10%的基礎設施、商業物業、居民住宅等不動產或相關不動產收益權。當地政府證明已列入國家保障房計劃并已開工建設的項目除外)。這里主要指不動產證券化(Reits),基于基礎資產現金流的穩定性、可持續性與可預測性,未完工不適合做資產證券化,但國家建設的保障房,資金來源有保障,所以適合做資產證券化基礎資產。不能直接產生現金流、僅依托處置資產才能產生現金流的基礎資產。如提單、倉單、產權證書等具有物權屬性的權利憑證(提單、倉單與產權證書等之類的權利憑證,一般認為屬于準物權,本身不能產生現金流,需處置后才能有收益,且只能一次性而不能分割處置,不是資產證券化的適格基礎資產)。法律界定及業務形態屬于不同類型且缺乏相關性的資產組合,此類基礎資產現金流的穩定性、可持續性與可預測性無法保障。不同類型的基礎資產組合在一起,會導致資產池現金流的歸集風險增大,幾類資金會發生混同,對賬戶監管不利,容易引發財務與法律風險;違反相關法律法規或政策規定的資產;最終投資標的為上述資產的信托計劃受益權等基礎資產(即基礎資產需要穿透性核查)。
六、不良資產證券化產品的評級思路
不良資產證券化的評級,需要從基礎資產信用質量、現金流、交易結構和參與機構的履約能力等幾個方面統籌考慮。其中,基礎資產信用質量分析上,主要關注宏觀和區域經濟環境、區域司法環境、借款人/保證人/抵質押物的情況、處置措施及處置計劃、貸款服務機構清收能力和經驗,由此搭建不良資產估值模型,評估貸款回收金額和回收時間;現金流分析上,側重于模擬現金流流入和現金流流出的情景,借以構建現金流及壓力測試模型;在交易結構風險的分析上,側重關注抵消風險和混同風險、流動性風險、利率風險和再投資風險、后背貸款服務機構缺位風險、法律風險等;在參與機構履約能力分析上,主要關注信用增進機構、貸款服務機構、受托機構和資金保管機構的履約能力。綜合上述因素通過定量分析,確定證券的信用等級。
在基礎資產信用質量分析上,要結合不良資產的特點,以資產回收率和資產相關性作為審查的重點,結合貸款人所在地區、貸款人所屬行業、擔保類型、抵押物類型、債務人經營情況、企業性質、債務人集中度對資產池指標進行分析,然后再對平均資產相關性、平均回收率、回收時間分布、現金流和壓力測試等資產池信用質量指標進行分析。其中,針對區域宏觀經濟、區域司法環境、借款人情況、擔保人情況、抵押物情況和擬處置方案等內容,以重要性和代表性為原則進行抽樣分析,形成抽樣盡調樣本;針對發起人的靜態池、動態池的歷史回收數據,進行數據模擬判別回歸分析,統籌上述信息,對基準情景資產池回收金和回收時間進行測算,對于不良資產證券化的評級基本流程如下圖所示:

七、不良資產證券化產品中SPV構建
(一)SPV的種類和構建方法
SPV(Special Purpose Vehicle),又稱特殊目的實體,是為了實現某一特殊目的而專門成立的一種工具性實體組織。從法律觀點而言,證券化交易是由發起機構將其能在未來產生現金流的資產進行再配置,轉讓出售給SPV,通過信用增級,并以該資產為基礎向投資者發行證券,以募集資金支付發起人轉移資產的對價,以資產收益向投資者支付證券本息的過程。資產證券化法律關系主要體現在SPV與其他主體簽訂的一系列協議中,而SPV自身組織結構的完善,則是能否滿足資產證券化的大前提。SPV的建設要保證風險隔離,體現以下基本職能:一是破產隔離,即SPV可避免受其自身破產及發起機構破產的負面影響,保障基礎資產不會成為破產財產;二是獨立性,即SPV獨立于發起機構、信用評級、增級者及承銷人,保障SPV與其交易皆為獨立實體間交易。為了達到破產隔離目的,SPV在設立和存續期間,應對自身的經營范圍、債務和擔保、自愿和強制性破產進行規范。
就SPV的組織形式直接影響到風險隔離的實現,還影響到對ABS結構設計、可發證券種類及稅收處理等后期問題。從當前世界各國資ABS實踐來看,SPV的法律組織形式通常分為特殊目的信托(Special Purpose Trust,即SPT)、特殊目的公司(Special Purpose Corporation,即SPC)、特殊目的合伙(Special Purpose Partnership ,即SPP),目前國內較為常用的形式是特殊目的信托。根據我國《信托法》第2條規定,信托是指委托人基于對受托人的信任,將其財產權委托給受托人,由受托人按委托人的意愿以自己的名義,為受益人的利益或者特定目的,進行管理或者處分的行為。信托形式中,發起人作為委托人,信托作為受托人,通過信托合同將ABS資產轉移給SPV,SPV根據信托計劃,發行受益證券、募集資金,持有信托受益證書的投資人對證券化資產有按份受益的權利。資產的真實銷售與破產隔離SPV的組建是一起完成的。因此,SPT能實現ABS資產與發起機構破產的風險隔離。
(二)不良資產證券化的主要法律關系
不良資產證券化的法律關于與資產證券化的法律關系并無二致,都是資產證券化業務過程中,各參與主體彼此之間的權利義務,雖然資產證券化的參與主體較多,但SPV在整個資產證券化過程中始終處于最核心的地位:
一是發起機構與SPV的法律關系。根據資產證券化的法律本質,SPV通過資產轉讓合同獲得對發起人(原始權益人)所轉讓資產的所有權,同時,根據SPV的不同類型,發起機構(原始權益人)與SPV之間是一種買賣法律關系或信托法律關系,這一過程要完成的就是證券化資產的真實出售。發起機構(原始權益人)的主要權利義務。權利主要是依照合同從SPV 處獲得所募資金,依照合同要求評級機構準時提交符合合同規定的評級報告。義務主要是將資產按約定轉移給SPV,并保證其陳述真實、全面、完整、準確,按約定向評級機構、信用增級機構支付費用。SPV 的主要權利義務,其中權利包括請求權(SPV 要求原始債務人履行基礎合同的權利,這是SPV 的請求權能);受領權(SPV 接受原始債務人履行基礎合同義務的權利,當原始債務人履行其基礎合同義務時,SPV 有權接受原始債務人的履行,并由此接受債務人履行債務而產生的利益);處分權(SPV 處分自己依據資產轉讓合同所獲得資產的權利,同意債務人延遲履行基礎合同義務的權利等);相應的從權利(根據民法原理及法律規定,債權人轉讓債權的,受讓人應當獲得該債權所附帶的從權利,如債務人為保證債權人主債權的實現而提供的抵押擔保權、通常隨主權利的轉讓附隨轉讓給SPV);SPV必須保證已采取足夠的措施有效地實現了資產的風險隔離,并能避免自身主動的破產(SPV的業務活動應遵守嚴格的限制性規定,除為完成證券化業務所必需的活動外不得從事其他活動)。
二是管理人與SPV的法律關系。SPV與證券公司、證券資產管理公司、基金子公司、信托公司等管理人(受托人)簽訂委托合同或信托合同,委托管理人對證券化資產進行管理,成立了信托或委托民事法律關系——管理人依據信托合同或委托合同,對信托資產進行經營管理。管理人有權獲得進行管理和服務所必需的資料以及相應的報酬。其應盡義務是按合同規定對資產進行管理,如現金流的重組與分配、違約后的追償、回收資金的運用、資產合同的管理、對服務人所提交報告的審查并向投資者予以公布等。
三是投資者與SPV的法律關系。受托機構經營管理基礎資產(信托財產),對基礎資產享有管理處分權,并將從基礎資產所得收益分配給投資者。投資者作為受益人,享有信托的收益,并有權了解基礎資產的經營情況。具體而言,投資者(受益人)享有的權利包括信托利益的享有權,信托事務的監控權(包含查閱知情權、解任請求權、新受托人的選任請求權和信托關系終止權),受托人違反信托時的救濟權。SPV(受托人)的義務:一是忠實義務,即受托人負有為受益人利益而處理信托事務的義務,而不得以信托財產為自己或第三人謀利。二是謹慎義務,即受托人在管理和處分信托財產的過程中必須以通常謹慎的人在處理自己財產時應有的謹慎和技巧行事。
四是信用增級機構與SPV的法律關系。信用增級是保證投資者的利益安全而特別設置的資產證券化法律創新制度之一。信用增級有內部信用增級和外部信用增級兩種方法,在實踐中,兩種方法可以并用也可以單獨使用。內部增級仍局限于SPV內部,與外部其他參與主體并未形成直接的法律關系。外部信用增級是指SPV 與外部第三方簽訂擔保合同或開立信用證等,為資產支持證券提供信用擔保及保險服務,成立擔保合同法律關系,SPV 是被擔保人,信用增級機構是擔保人。若SPV 與保險機構簽訂保險合同,成立保險合同法律關系,SPV 是被保險人,保險機構是保險人,投資者是受益人,保險合同法律關系,在此處也是一種擔保法律關系。
八、不良資產證券化基礎資產的轉移
資產證券化的法律本質是資產的出售,即發起人將資產通過一定方式讓渡給SPV,以便SPV依據此發行資產發行證券。基礎資產轉讓是指發起人將資產完全出售給SPV,出售后發起人可將原資產從資產負債表中剔除,轉讓到資產負債表外。資產出售一般有三種方式:一是債務更新,即通過SPV與債務人重新簽訂合同,將發起人與債務人的債權債務關系轉為SPV與債務人的債權債務關系;二是轉讓,即將債權轉讓給SPV,書面通知債務人;三是從屬參與,即SPV先行發行資產證券,取得資金,再轉貸給發起人,轉貸金額等同于資產組合金額,屬于擔保融資范疇。
一是資產轉讓的真實性判斷。資產轉讓中,要隔離風險必須進行特殊的制度設計。在資產證券化中,專門設立資產受讓人—SPV,通過向SPV轉讓資產,將證券化資產與發起人的所擁有的其他資產進行分割,發起人的債權人喪失對該證券化資產的追索權,可以實現風險隔離,降低證券化帶來的資產風險,提高資產支持證券的信用。資產轉讓能否在法律上獲得承認,其標準就在于它能否構成真實出售。真實出售作為一個法律的判斷,它必須滿足一定的要素條件,否則就有可能被法院撤銷或被法院認定為擔保性融資,從而無法實現資產證券化中風險隔離的目的。判斷一項資產轉移是不是真實出售,必須考慮下列因素:關注追索權,受讓人保留的對轉讓人追索權的程度和性質是確定其是否為真實出售交易還是融資交易;關注發起人是否享有對證券化資產的回購權和控制權,法庭在為資產轉移重新定性時,還要看發起人是否有回購證券化資產的權利或義務。因為在資產證券化協議中常常存在著一些選擇權或回購義務的約定,當事人行使這些權利或履行這些義務,反映了他們對資產的收益和風險的分配情況,這對資產是否定性為真實銷售有重要影響;關注贖回權,即轉讓人對所轉讓應收賬款的贖回或者回購的權利,沒有這種權利的轉讓會更傾向于被認為是出售;關注定價機制,轉讓價格的公允性,以及可變報酬的保留等情形;關注SPV管理和有效控制,在典型的真實出售中,SPV應當有權控制應收賬款的收入;
二是資產轉移的有效性。在資產證券化過程中,還必須關注另外一個問題,即資產轉移的有效性。首先要關注資產的可轉讓性,不得是《民法典》“合同編”中規定的根據合同性質不得轉讓,按照當事人約定不得轉讓以及依照法律規定不得轉讓的情形。根據《民法典》第545條規定,債權人可以將合同的權利全部或部分轉讓給第三人,發起人轉讓資產給SPV,并不需要取得債務人的同意,只要沒有法律的禁止性規定和當事人之間關于禁止轉讓債權的約定,債權人就可以轉讓自己的債權,故轉讓債權資產在我國并不存在法律障礙。其次是轉讓的程序必須符合法律的規定,債要達到債權人預定的轉讓目的,還必須程序合法,根據《民法典》第546條規定,債權人轉讓權利的,應當通知債務人,未經通知的,該轉讓對債務人不發生效力。債權轉讓的通知不得撤銷,但是經受讓人同意的除外。但在資產證券化的實務操作中,由于證券化發行人一般須委托發起人為其債權管理人,負責債權的管理和回收工作,是否通知債務人對資產證券化的運作并無太大影響。但為保證《民法典》的實現,目前我國信貸資產證券化業務普遍采用公告通知轉讓的方式進行通知(參見《信貸資產證券化試點管理辦法》第12條:發起機構應在全國性媒體上發布公告,將通過設立特定目的信托轉讓信貸資產的事項,告知相關權利人)。再次是關注從權利轉移及抵押變更登記的問題。針對擔保權的轉讓,根據《民法典》“合同編”第547條規定,債權人轉讓債權的,受讓人取得與債權有關的從權利,但是該從權利專屬于債權人自身的除外。受讓仍取得從權利不因該從權利未辦理轉移登記手續或未轉移占有而受到經營。擔保權益屬于典型的從權利,所以我國的法律基本認可了擔保權益的自由轉移。
《民法典》第696條規定,債權人轉讓全部或者部分債權,未通知保證人的,該轉讓對保證人不發生效力。保證人與債權人約定禁止債權轉讓,債權人未經保證人書面同意轉讓債權的,保證人對受讓人不再承擔保證責任。同時結合最高人民法院《關于適用<中華人民共和國擔保法>若干問題的解釋》第28條規定“保證期間,債權人依法將主債權轉讓給第三人的,保證權同時轉讓,法將主債權轉讓給第三人的,保證權同時轉讓,保證人在原保證擔保的范圍內對受讓人承擔保證責任。但是保證人與債權人事先約定僅對特定的債權人承擔保證責任或者禁止債權轉讓的,保證人不再承擔保證責任。”我國《民法典》繼承了原《擔保法》的規定,對保證合同債權移轉采取自動生效主義,主債權轉讓,附屬保證權利一并移轉,無須辦理轉讓手續,保證人仍在原保證擔保的范圍內對受讓人承擔保證責任。針對抵押權的安排,關于抵押權的轉讓,抵押權應當隨債權轉讓。
我國《民法典》第407條規定,抵押權不得與債權分離而單獨轉讓或者作為其他債權的擔保。債權轉讓的,擔保該債權的抵押權一并轉讓,但法律另有規定或者當事人另有約定的除外。我國的抵押權采取的是登記生效主義,根據《民法典》第209條的規定:不動產物權的設立、變更、轉讓和消滅,經依法登記,發生效力;未經登記,不發生效力,但法律另有規定的除外。住建部關于RMBS中批量辦理抵押權變更登記的規定《關于個人住房抵押貸款證券化涉及的抵押權變更登記有關問題的試行通知》(建住房[2005]77號),要求抵押權順位不變,僅對抵押權人信息做變更;無需經過抵押人的同意,可以批量辦理變更登記;但規定中未明確抵押權變更登記辦理完畢的時間點(以市場上出現的RMBS中,抵押權變更登記完畢時間一般為權利完善事件發生后的9個月內),抵押權可登記在信托公司的名下。在實踐中,抵押權變更登記分兩步走,先辦理抵押權注銷登記,再辦理設立登記,若兩個登記存在較大的時間間隔,將導致主債權面臨較大的“脫保”風險。而且在現實中還存在登記機關不認可《信托合同》,即不少登記機關拒絕受理以信托合同為依據辦理變更登記,從而在現實中增加了操作難度。
三是基礎資產買賣協議的主要內容。在資產出售協議中,發起機構的主要權利包括取得出售基礎資產的對價,當資產支持證券無力支付時,免于SPV或資產支持證券持有人的追索等;其主要義務包括表明自己是基礎資產的合法權益人,并有權出售基礎資產,同時承諾在基礎資產上不存在其他的債務負擔或抵押負擔。如果上述陳述或保證不實,發起人就必須承擔回購資產的義務;如SPV因發起人的陳述或保證不實造成損失,發起人應承擔相應的賠償責任。在資產出售協議中,SPV的主要權利包括取得基礎資產的所有權,并同時取得與基礎資產有關的從權利(如應收賬款的保證、抵押或質押權);管理支配基礎資產,但非基于自身利益,而是為著資產支持證券持有人的利益;當發起人破產時,免于發起人或發起人的債權人對基礎資產提出的主張等。其主要義務包括支付購買基礎資產的對價給發起人等。
九、不良資產證券化產品的現金流歸集和管理
(一)不良資產證券化的主線
不良資產證券化有兩條主線,一是現金流(基礎資產產生的現金流分配);二是信息流(因基礎資產管理而形成的信息在不同主體間的流動)。
(二)不良資產證券化計息期間與收款期間的“雙軸錯配機制”

支付日一般有明確的日期(如1/4/7/10月的26日),如果該日不是工作日,則順延到下一個工作日;計息期間為固定期限,計息期間不因支付日的變動而變動。進一步細化期間及各個日期情況如下:

在具體操作中,應明確從生產到進入專項計劃賬戶所經過的賬戶環節、時點以及觸發條件;明確收款賬戶的具體監管安排,現金款項在何種情況下可由企業支配;誰有權劃付款項,是否有金額限制或其他監管要求。
十、現金流波動性及增信措施安排
(一)現金流波動性情況及其應對機制
流動性問題是指現金流短期流動性不足。發生的原因在于當期資產池現金流因資產池中產生的任何損失以外的事由而引發短缺,因而無法足額向資產支持證券的投資者兌付當期本金和利息的問題。目前的不良資產證券化項目中,一般僅為當期應付的稅費、高級費用以及優先級資產支持證券利息提供流動性支持。具體分配如下圖:

這一資金分配路徑主要是為了解決現金流回收與證券償付暫時不匹配引發的流動性風險。再具體的流動性支持方案上,常用的有三種方案,分別是現金流截取方案、特別資產支持證券方案。
方案一:現金流截取方案
在具體方案設計上,于SPV設立時,設置流動性儲備賬戶,其資金來源為資產池現金流的提取,可約定為發生觸發事件(一般為服務機構評級下調)后開始儲備流動性儲備金,在限額方面,目前的不良資產證券化項目中,一般設定為稅費、高級費用和優先級資產支持證券利息等金額總和的1倍或2倍。該方案的優點在于無需發起機構/特定第三方另行提供相應資金或差額支付承諾,有利于節約發起機構/特定第三方的交易成本。缺點在于由于要從現金流中截取流動性儲備資金,從而導致該部分至今無法及時支付給投資者,可能會被會計師認定為重大延遲,對基礎資產出表可能產生負面影響。
方案二:特別資產支持證券方案
在具體方案設計上,于SPV設立時,設置流動性儲備賬戶。其資金來源于特定第三方于SPV設立時將資金交付給受托機構,并取得特別資產支持證券;也可約定為發生觸發事件(一般為服務機構評級下調)后特定第三方交付資金開始儲備流動性儲備金,并取得特別資產支持證券。在限額上,設定為稅費、高級費用和優先級資產支持證券利息等金額總和的1倍或2倍。其優點在于不再從現金流中截取,可以避免現金流截取方案中可能出現的重大延遲的問題,但是缺點在于資金閑置成本較大,流動性支持機構要另行提供一筆相當數額的資金作為流動性儲備資金,而且在證券存續期內,該筆資金僅能用于同業存款等低風險投資,若發生機構提供該種流動性支持,則該方案可能會對基礎資產會計出表產生負面影響。
(二)信用增級
不良資產池的信用評級很低,必須經過信用增級,發行信用評級高的新證券,才能得到市場的認可。信用增級的主要方式分為兩種,分別是內部信用增級和外部信用增級。外部信用增級操作起來比較簡單,最主要依賴于擔保人的信用。而內部信用增級是資產證券化常采用的方法,其主要通過證券化的交易結構設計來完成。

注:文章為作者獨立觀點,不代表資產界立場。
題圖來自 Pexels,基于 CC0 協議
本文由“負險不彬”投稿資產界,并經資產界編輯發布。版權歸原作者所有,未經授權,請勿轉載,謝謝!

負險不彬 











