鐺煮山川,粟藏世界,有明月清風知此音。呵呵笑,笑釀成白酒,散盡黃金。
作者:毛小柒
來源:濤動宏觀(ID:jinrongjianghu123123)
匯率問題一直是市場和政策部門的關注點,但匯率的本質是價格,是大國關系相互博弈的結果,與經濟基本面之間的關系其實并沒有教科書上所呈現的那么密切,更多是增量與預期層面的差異,因此應將聚焦點放在政策及博弈層面。
一、關于匯率最新情況的簡要討論
(一)疫情之前,匯率問題的關鍵取決于中美兩大經濟體之間的博弈
疫情之前,匯率問題更多取決于中美兩大經濟體之間的博弈,且焦點集中在人民幣匯率是否破7的問題上。具體看,2016年至2019年期間,美元兌人民幣均頻繁位于6.90-7.00之間,多次逼近7的關鍵點位。也即在2016-2019年這段時期,美元兌人民幣曾在7的點位附近徘徊許久,而央行在這一時期亦背負著很大的壓力,破與不破都比較矛盾。不過中美摩擦的加劇為人民幣匯率破7找到了一個很好的出風口,央行也借助中美貿易摩擦加劇這一外部因素順勢推動美元兌人民幣破7,實現了自2015年8.11匯改后的再次完美一躍。例如,
1、2019年8月5日中美關系急劇惡化時,離在岸人民幣匯率紛紛破“7”,釋放了積蓄已久的央行,人民幣匯率改革再次實現了跨越。
2、2019年8月6日美國將中國認定為“匯率操縱國”、2020年1月13日美國財政部取消對中國“匯率操縱國”的認定(2020年1月15日中美兩國將簽署第一階段貿易協議)。而這一時期人民幣匯率的日波動幅度曾有過高達0.40-0.50%左右的歷史紀錄(2019年9月12日中美關系緩和時)。
(二)疫情以來,匯率取決于不同經濟體政策和經濟層面的節奏差異
1、疫情以來,中美兩大經濟體之間的博弈不再成為決定匯率波動的關鍵變量,中美兩大經濟體之間在政策和經濟復蘇層面的進程差異成為匯率的決定因素。在此期間,美元指數經歷了從疫情最開始的美元流動性危機大幅上揚,轉而在貨幣政策大寬松的背景下持續走弱,再到美國經濟不斷復蘇、通脹預期壓力提升以及寬松政策退出預期強化的背景下再次走強等多個階段。但從目前來看,這些均是短期的,因此疫情有所反復,政策及市場預期也經常性地有所反復。
2、這一階段,人民幣匯率的走勢也頗為糾結,呈現出“先貶后升再貶再升再貶”的輪動特征,不同階段的升貶所伴隨的是政策收緊預期與經濟基本面修復進程的差異,這其中政策層面與市場預期的變化起到決定性作用。
3、特別是自2020年5月以來,人民幣與美元走勢呈現出典型的過山車行情,其中一段時期人民幣升貶的節奏明顯超出甚至打亂了央行預期。例如,
(1)2020年5月至2021年2月這段時期,人民幣曾由7.14左右快速升值到6.40附近(升值幅度高達10%左右),與此同時美元指數則下挫13%。
(2)2021年2月至3月這段時期,受通脹以及美聯儲政策收緊預期影響,人民幣一度貶值至6.58附近(貶值幅度3%左右),同時美元指數則上揚4%以上。
(3)20210年4月后的一段時期,人民幣重新進入升值通道,特別是離岸人民幣連續突破6.40、6.39、6.38、6.37、6.36的關鍵點位,創三年以來新高,期間人民幣升值幅度高達3.40%(美元指數亦上揚3%以上)。
雖然2021年5月31日央行大幅上調外匯存款準備金率后,人民幣升值步伐略有放緩,但近期仍然在6.50左右徘徊。
(三)央行時隔14年上調外匯存款準備金率
2021年5月31日,央行決定“自2021年6月15日起,上調金融機構外匯存款準備金率2個百分點,即外匯存款準備金率由現行的5%提高到7%”的消息(隨后新華網、人民網紛紛轉載),央行時隔14年上調外匯存款準備金率,與當時的人民幣快速升值環境有關。
1、2021年5月11日,央行發布的2021年1季度貨幣政策執行報告首次提出“夯實人民幣國際信用基礎”。
2、2021年5月19日與20日,國務院常務會議與央行上海總部某位官員的講話對人民幣匯率給予了一定支撐。
不過2021年5月27日全國外匯市場自律機制第七次工作會議則給予澄清,即“人民幣既可能升值,也可能貶值……匯率不能作為工具,既不能用來貶值刺激出口,也不能用來升值抵消大宗商品價格上漲影響”。
3、央行的真實目的是強調雙向波動,實際上2021年5月27日的全國外匯市場自律機制第七次工作亦明確提出“管理好預期,堅決打擊各種惡意操縱市場、惡意制造單邊預期的行為……不要賭人民幣匯率升值或貶值,久賭必輸”。
(四)脫鉤美元目前只是嘗試,道路還有很長
脫鉤美元的道路雖然很長,但一直以來均在嘗試。
1、2015年8月11日央行實施“8.11”匯改,同年12月外匯交易中心(CFETS)首次發布CFETS人民幣匯率指數以及參考BIS籃子和SDR籃子的人民幣匯率指數,用以反映人民幣對一籃子外國貨幣加權平均匯率的變動,這一舉動實際上是為了淡化美元對人民幣匯率的影響,實際上正是2015年的811匯改后,人民幣匯率的波動幅度才有了明顯的提升。

2、2015年11月30日,IMF主席拉加德宣布將人民幣納入IMF特別提款權(SDR)貨幣籃子,決議于2016年10月1日起生效,自此人民幣國際儲備貨幣地位正式得到確認,成為美元、英鎊、歐元和日元之后的第五個貨幣。
不過2020年第四季度全球官方外匯儲備中的人民幣資產份額達到2.25%,人民幣在SDR中的相對份額為10.83%。
3、自2017年開始交易中心按年評估CFETS人民幣匯率指數的貨幣籃子,并根據情況適時調整籃子的構成或相關貨幣權重(貨幣籃子調整情況于當年年末公布,自次年1月1日起生效)。截止目前交易中心已經分別于2016年12月29日和2019年12月31日兩次調整CFETS籃子貨幣權重。且調整方向也是比較明確,即降低美元權重,同時提高貿易規模趨于增長經濟體的貨幣權重。
例如,2019年12月31日,美元權重由22.40%降至21.59%,歐元權重則相應由16.34%升至17.40%,日元和港幣權重分別由11.53%和4.28%調降至11.16%和3.57%,韓元(KRW)權重則由10.77%降至10.68%。
4、股市與債市的開放的力度不斷擴大。以債市為例,在2010年境外央行、貨幣當局、境外人民幣清算和參加行獲準進入銀行間債券市場以及2013年RQFII和QFII獲準進入銀行間市場、2015年允許境外各類型的金融機構通過直接入市(CIBM)方式進入銀行間、2017年內地與香港之間的“債券通”開通后,目前國際三大指數均已納入中國債券,如2018年3月28日彭博宣布將人民幣計價的中國國債和政策性銀行債券納入彭博巴克萊全球綜合指數(BBG,從2019年4月開始、用時20個月分步完成);2019年9月4日摩根大通表示以人民幣計價的中國政府債券將于2020年2月28日起被納入摩根大通旗艦全球新興市場政府債券指數系列(GBI-EM);2020年9月25日富時羅素宣布從2021年10月起將中國國債納入富時世界國債指數(WGBI)、于2021年3月做進一步確認。
5、當然對于人民幣國際化有一個心路歷程上的變化,如前央行行長周小川指出“人民幣國際化是一個復雜過程,不是說你隨便兌換,就能有效兌換的”,而現任央行行長易綱則指出“人民幣國際化是個水到渠成、市場驅動的過程”。
二、利率與匯率的關聯性探究
利率是金融資產的定價基礎,且利率和匯率的本質均可被視為價格(利率為資本的邊際產出),而利率與匯率之間具有邏輯上的內在聯系。
(一)對匯率決定因素的討論主要基于國際借貸理論(聚焦國際收支平衡)、購買力平價理論(即取決于通脹水平,包括絕對購買力和相對購買力兩類)、利率平價理論(取決于資本流動)以及資產市場理論(取決于資金凈流量)等四類。

顯然在不考慮相關因素的情況下,如果本國實際利率較高,則會使得遠期外匯貼水,也即高利率國家的貨幣在遠期為貶值,我們也看到很多國家應對本國貨幣貶值的方式便是通過大幅提高國內利率來實現(如阿根廷和土耳其等)。當然相較于單純的通過利率來分析,使用利差可能會更具說服力,如中美利差較高處于歷史高位的時期,人民幣通常會有比較好的支撐。
三、歷史回溯:我國匯率市場化改革進程
匯率市場化改革實際上是改變以往受管控、對市場變化不敏感以及缺乏彈性的局面,使匯率真正發揮定價基準和自動穩定器的作用,并推動人民幣國際化。

(一)過渡時期(1994年以前):回歸正常,從1.50貶至5.80左右
1、單一固定匯率制度階段:1973年布雷頓森林體系崩潰前
1973年布雷頓森林體系崩潰之前,我國主要實行單一固定匯率制度,并開始嘗試建立統一的外貿和外匯管理體制,這一時期匯率整體上比較穩定,如1953年美元兌人民幣匯率為2.6170,1955年對幣制進行改革后匯率調整至2.4618。
2、固定匯率向雙重匯率過渡階段(1973-1979年)
這一時期我國仍然實施管制的匯率政策,即統收統支的大一統固定匯率制度,但受1973年布雷頓森林體系崩潰影響,人民幣開始嘗試對內改按一籃子貨幣計算的浮動匯率制度、對外則試行人民幣計價結算的雙重匯率制度。期間,美元兌人民幣匯率不斷調整,由1973年之前的2.50左右上調至1979年的1.5附近,此時外貿部門由于采取“以進貼出”的辦法,因此并未享受到過高的匯率紅利。
3、雙重匯率制度與外匯留成制度(1979-1985年)并存
1979年,由于外匯儲備短缺對引進國外先進生產設備所造成的不利影響(如1980年外匯儲備甚至降至-12.96億美元、之前也僅徘徊于10億美元以下),中國開始啟動外貿體制改革,以期打破統收統支的大一統外貿體制,正式實行雙重匯率制度與外匯留成制度。具體來看,賦予外貿企業一定的外匯自主權、鼓勵創匯,適當給予地方和企業一定比例的外匯留成,并允許持有留成外匯的主體把多余的外匯轉讓給缺外匯的單位。
即在外貿系統企業實行貿易內部結算價(1美元兌換2.8元人民幣),形成了與非貿易官方牌價(仍按一籃子貨幣計算、匯率約為1.50左右)并存的雙重匯率制度,此外還允許創匯企業和地方政府保留一定的外匯額度,這顯著刺激了外貿企業的積極性,并推動外貿企業和地方政府盈利水平大幅上升,而不屬于外貿系統的企業出口業務則虧損嚴重。應該說這一改革對促進吸引外資、鼓勵出口創匯、支持國內經濟建設發揮了積極作用。
4、表面上的單一匯率制度(1985-1993年):官方匯率與調劑匯率并存
實施雙重匯率制度與外匯留成制度后的五年左右時間,我國的外匯儲備規模在1983年大幅增至89億元。但是由于不屬于外貿系統的企業出口業務面臨嚴重虧損,導致1986年我國外匯儲備規模由之前的89億美元進一步降至1986年的20.72億美元,于是外匯體制改革被再次提上日程。
(1)1985年我國取消雙重匯率制度,恢復實行以貿易匯率為基礎的單一匯率制,人民幣匯率也從1逐步調整至3.1983,并在1986年7月、1989年12月、1990年11月先后調整至3.7036、4.7221、5.2221,最終在人民幣1995年匯改之前的1993年調至5.8左右。與此同時外匯調劑匯率甚至一度超過11,在央行的干預下年底才回到8.7左右。
(2)之前的雙重匯率與外匯留成制度使得外匯調劑需求持續存在,即一部分單位由于外匯留成而擁有一部分外匯,另外一部分單位則外匯短缺明顯,在多缺之間便形成了一個外匯調劑市場,并導致官方匯率與外匯調劑匯率同時存在。
1980年10月中國銀行開始開辦外匯調劑業務。1985年,深圳等各地也開始成立外匯調劑中心,并在上海試點調整外匯調劑價格,調劑價格上升至1。
(3)1986年,中國銀行將外匯調劑業務移交給國家外匯管理局(1988年4月國家外匯管理局調整為國務院直屬局、由央行歸口管理),同年10月全國外匯調劑價格統一調整至1。
(4)1988年9月,我國在上海成立首家實行會員制、引入公開競價模式的國家外匯調劑中心,成為外匯交易中心的雛形。
(二)漸近改革(1994-2014年):匯率并軌、外匯市場、結售匯制度等
這一時期的匯率市場化改革主要依據三個文件,分別為1993年的《中共中央關于建立社會主義市場經濟體制若干問題的決定》(明確了1994年匯改的方向)、2003年的《中共中央關于完善社會主義市場經濟體制若干問題的決定》(提出加入WTO后加快匯率市場化改革要求)以及2013年的《中共中央關于全面深化改革若干重大問題的決定》(奠定新一輪匯改的基調)。回過頭來看,1994年是一個極具歷史意義的年份,當時的外匯體制改革基本奠定了我國后續25年的匯率市場化改革模式,如銀行間外匯市場、銀行結售匯制度、日波幅管理等等。
1、十年匯改初探(1994-2004年):一次性大幅貶值后穩定在8.30附近
1994年是我國匯率市場化改革收獲頗豐的一年,具體包括以下幾個舉措:
(1)將官方匯率與調劑匯率進行并軌(將1美元兌人民幣8.7元作為基準),即人民幣匯率開始實行“以市場供需為基礎,單一的、有管理的浮動匯率制度”。
(2)在外匯調劑市場的基礎上建立銀行間外匯市場(同時實行會員制和競價制),并允許銀行間外匯市場的美元交易可以在央行公布的基準匯率基礎上有0.30%的浮動區間。
(3)1994年初,我國相繼取消外匯留成、上繳及額度管理制度、實行銀行結售匯制度等,而這里的銀行結售匯制度也深深地影響著中國的貨幣發行制度。
(4)1996年實現人民幣經常項目可兌換,取消了所有經常性國際支付和轉移的限制。1997年亞洲金融機構爆發后,我國做出人民幣不貶值的承諾,并重點加強對逃匯騙匯等違法違規資本流動的管理和打擊。
(5)2001年加入WTO后,國際收支在較長一段時期內順差持續保持在較高水平,于是外匯管理提出了“國際收支平衡”的管理目標和“均衡管理”的監管理念,并開始嘗試探索推進人民幣資本項目可兌換。具體來看,
第一,2002年,建立QFII制度,推動跨境證券投資開放;
第二,2003年,成立中央匯金公司,開始探索外匯儲備的多元化運用。
(6)2003年4月建立人民幣實際有效匯率監測分析體系(監測與分析人民幣匯率貿易加權指數和雙邊實際匯率),同年10月則建立了人民幣匯率壓力監測指標,并定期分析人民幣匯率壓力情況。
需要說明的是,1994年的匯改并非獨立性事件,其帶有很強的政治色彩,此后匯率穩定也開始成為中國經濟和政治穩定的重要標志。
2、匯改進程加快(2005-2015年):匯率機制改革、十年內升值25%以上
2005年4月21日,七大工業國組織(G7)要求“中國要改革匯率機制,減少人為干預,朝更加浮動的匯率機制邁進,并放手讓人民幣升值”。緊接著2005年6月26日,溫總理在第六屆亞歐財長會議開幕式上指出“人民幣匯率改革要堅持主動性、可控性和漸進性三項原則”。隨后我國匯率市場化改革進程明顯加快,不過受2008-2009年全球金融危機影響,2008-2014年期間有所放緩。
(1)2005年7月21日,央行發布《關于完善人民幣匯率形成機制改革的公告》,宣布人民幣匯率不再盯住單一美元,并將美元對人民幣交易價格由8.27左右調整至8.11(一次性升值2%、作為次日銀行間外匯市場的中間價),同時日波動幅度依然為0.3%,人民幣匯率開始實行“以市場供需為基礎、參考一籃子貨幣進行調節、有管理有浮動匯率制度”。
(2)2006年1月,央行在銀行間外匯市場引入做市商制度和詢價交易方式(同時保留撮合方式),并將人民幣中間價改為開盤前做市商銀行報價的加權平均價。此外央行還授權外匯交易中心每日公布人民幣對美元、歐元、日元和港幣匯率中間價,作為當日銀行間即期外匯市場(含OTC方式和撮合方式)以及銀行柜臺交易匯率的中間價。
(3)這一時期,以2005年7月的人民幣匯率形成機制改革為起點,相繼實施了取消經常項目外匯賬戶限額管理、對個人實行5萬美元便利化結售匯額度管理、啟動QDII和RQFII等一系列制度安排。
(4)此外,2008年還修訂了《外匯管理條例》,2009年提出外匯管理理念和方式的“五個轉變”,2012年實行貨物貿易外匯管理制度改革、取消貨物貿易外匯收支逐筆核銷制度,2013年改革服務貿易外匯管理制度、全面取消服務貿易事前審批,2014年推出滬港通(深港通與債券通分別于2016年與2017年推出),2015年實現內地與香港基金互認。同時,相繼設立絲路基金、中拉產能合作基金、中非產能合作基金,積極為“一帶一路”搭建資金平臺。
(三)匯改重啟(2015-2018年):統籌貿易投資便利和跨境資本流動風險
2008-2014年期間的匯率改革停滯并非終點,2015年之后我國匯率市場化改革重新提上日程,隨后人民幣匯率也呈現出年均波動幅度高達7%的常態。內外壓力之下,央行的意圖已經非常明顯,即在不斷釋放壓力的同時,避免資本出現外流,這使得匯率市場化改革的過程呈現出典型的“循序漸進”特征。
1、2015年的“8.11匯改”:變革人民幣中間價形成機制
2015年8月11日,央行將始于2005年的“向銀行間外匯市場做市商詢價并取其報價加權平均得出中間價的方式”,改為參考銀行間外匯市場前日收盤匯率,即“收盤匯率+一籃子貨幣匯率變化”的人民幣匯率中間價形成機制。
同時為修正人民幣中間價與市場均衡匯率大幅偏離的情形,央行推動人民幣匯率中間價一次性貶值1.86%,隨后的8月11日-8月13日僅三天的時間內,人民幣匯率合計貶值幅度高達4.76%。但這并不是終點,2015年11月至2016年1月持續兩個月的時間里人民幣匯率貶值幅度再次達到4.28%。
這里需要特別提及2015年的內部環境,即2007年以來的第二次大型股災以及中國經濟自2009年以來的第二次探底。人民幣連續兩次接近5%的貶值幅度大大釋放了央行的心里壓力,并順勢推動人民幣匯率開始多次地向“7”靠近,以測試市場的反應。
當然這一時期央行也有其它操作,如2015年12月11日中國外匯交易中心開始發布人民幣匯率指數、2016年5月成立了外匯市場自律機制(其中的匯率工作組主要負責規范人民幣匯率中間價報價行為)、2017年2月外匯市場自律機制將中間價對一籃子貨幣的參考時段由報價前24小時調整為前一日收盤價后到報價前的15小時(以避免美元匯率日間變化在次日中間價中重復反映)。
2、2017年的“逆周期因子”:人民幣中間價形成機制中加入逆周期因子
為適度對沖市場情緒的順周期波動,緩解外匯市場可能存在的“羊群效應”,改變人民幣匯率超乎預期的大幅貶值以及緩解資本流出的情況,2017年5月26日,外匯市場自律機制組織各報價行在報價模型中增加“逆周期因子”(對逆周期因子的理解可以參閱2017年二季度貨幣政策執行報告),人民幣中間價報價機制也順序調整為“收盤價+一籃子貨幣匯率變化+逆周期因子”
同時央行于2017年9月發布《關于調整外匯風險準備金政策的通知》(銀發〔2017〕207號),并調整了外匯風險準備金政策。2018年8月,逆周期因子與外匯風險準備金政策在回歸中性半年之后再次重啟。
加入逆周期因子后的人民幣中間價以及結合外匯風險準備金政策使得央行在人民幣匯率的把控上更加游刃有余。這一時期的外匯管理更加強調統籌貿易投資自由化便利和防范跨境資本流動風險,其最大的成果便是有效應對了2015年底-2017年年初外匯市場面臨的高強度沖擊。例如,
2015年年將資本金意愿結匯政策推廣至全國、實現外商直接投資基本可兌換,2016年-2017年期間完善全口徑跨境融資宏觀審慎管理、推動銀行債券市場雙雙向開放,2018年進一步增加了QDII額度、取消QFII資金匯出比例限制和(R)QFII鎖定期要求、擴大QDLP和QDIE試點。
(四)改革后的主動出擊:勇于破“7”、政策與市場之間的博弈有所強化
時間的鐘聲調到2019年,這同樣是極具歷史意義的一年。經過2019年的五五事變(5月5日美國再次對中國上調關稅),央行推動人民幣匯率時隔10年之后在2019年8月5日這一天破“7”,并一度貶至9月3日的7.1785,破7之后美國財政部立即將中國列為“匯率操縱國”。但在對外開放進程加快、幅度加大的背景下,央行并不希望人民幣趨勢性貶值而引致跨境資本逆向流動,因此保持人民幣匯率維持7%左右的常態水平波動仍然是央行的主要任務,階段性升貶也取決于政策與市場之間相互博弈的結果,這一時期央行也通過全口徑的跨境融資宏觀審慎管理來進行相應的逆周期調節,并強調市場主體應秉持風險中性理念。



三、現狀及展望
(一)央行目前已基本確立了“彈性浮動+宏觀審慎”的匯率形成機制
1、經過1994、2005年、2015年以及2017年的四次匯改,目前我國已基本確定了“收盤+一籃子貨幣匯率變化+逆周期因子”的匯率形成機制,再加上央行目前可以通過在香港發行離岸央票(回收離岸人民幣流動性)、調整外匯衍生品的保證金、調整外匯風險準備金、調整外匯存款準備金以及調整逆周期因子等手段來掌握匯率的變化,因此央行當前及后續無須通過消耗外匯儲備便可以完成逆周期調節。
2、當然從央行的角度來看,應該是希望在跨境資本流動比較平穩的情況下,增強匯率的彈性和敏感性,這從2015年以來年均7%左右的波動幅度便可見一斑。而宏觀審慎的意義在于平滑順周期的影響,避免人民幣過度趨勢性升貶以及跨境資本劇烈流動所造成的沖擊,事實上比較順暢且具有彈性的人民幣匯率以及強勢貨幣的支撐對于人民幣國際化進程的推進顯然也是非常重要的。后續匯率市場化的方向應該朝著在宏觀審慎的情況下提高波動幅度和離岸人民幣規模的方向努力,這樣才可以使得外匯衍生品有用武之地并推動人民幣成為國際支付和跨境貿易結算的國際常態貨幣。
(二)央行希望匯率呈現有升有貶的中高波幅特征
匯率的波動幅度是匯率市場化過程中政策部門最為關注的,自2015年811匯改以來,人民幣匯率的波動幅度有明顯提升,離岸人民幣的波動幅度基本均在7.50%以上,其中2018年與2020年的波動幅度均超過10%以上。但2021年以來離岸人民幣的波動幅度目前僅在3.40%左右,較2016年的波動幅度還差很多。
同時考慮到允許波動幅度更為彈性可能是政策的潛在要義,特別是在經濟復蘇進程不一、政策收緊預期有所分化的環境下,匯率的波動幅度應尤為關注。從這個角度來看,今年以來尚不足3.50%的幅度應可能還不夠。
1、波動幅度擴大意味著市場敏感性有所增強,也更有利于發揮自動穩定器的功能。但應該要認識到波幅和漲跌幅的差異,在擴大波動幅度的同時,央行仍可以把控漲跌幅的空間以及節奏。對于并非以外匯投機為目的的市場主體來說,就需要特別關注匯率的波動風險而非趨勢風險。
2、事實上自1994年匯改以來,便一直在漸進式調整人民幣匯率的日波動幅度,如從1994年的0.3%到2007年5月的0.5%,再到2012年4月的1%以及目前的2%、3%及以上等等均是具體的體現。
特別是拉長時間來看,除1996-2004年以及2009年兩個時期人民幣匯率年度波幅較小外,1994年以來的其它時間段年度波動幅度均呈現明顯擴大態勢。2005-2008年,受G7國家施壓,人民幣匯率年度波動幅度擴大至7%;2009-2011年擴大至5.50%;2018年人民幣匯率年度波動幅度更是擴大至11%以上。

3、從央行自身的角度來看,其并不希望人民幣一次貶到低或快速大幅升值,更不希望呈現趨勢性的變化,而是希望匯率呈現有升有貶的中高波幅特征,這也是為什么央行在貨幣政策執行報告中多次強調市場主體應主動做好匯率風險管理。特別是2016年-2019年期間波動幅度均在7%以上,在2020年波動幅度擴大至9%左右后,2021年的波動幅度可能會繼續維持在8-10%的區間。
4、先前處于歷史最高位區間的中美利差水平是驅動人民幣匯率大幅升值、美元大幅貶值的最主要動力,而短期內中美利差仍將會維持目前的利差水平,同時央行目前正著力推動人民幣國際化進程,且在金融對外開放力度不斷加大、外資紛紛涌入的情況下,因此從這個角度來看,人民幣匯率是有一定支撐的。
(三)匯率彈性的增強需要豐富的外匯衍生品及活躍的外匯市場予以支撐
目前我國外匯市場已經形成了包括即期、遠期(2005年8月引入 )、人民幣外匯掉期交易(2006年)、人民幣外匯貨幣掉期交易(2007年)、期權(2011年4月才正式推出)等在內的衍生產品體系,可交易的貨幣品種也超過30種。
事實上,外匯衍生品與匯率市場化改革進程的推進是一脈相承的,這是因為匯率市場化改革會導致市場更加關注匯率的波動性而非趨勢性,也意味著匯率風險的管控變得更加重要,市場主體的套保需求也會顯著提升,同時通過外匯衍生品還可以進一步放大人民幣的交易量,有助于提升人民幣在國際金融市場中的流動性,增強人民幣作為國際儲備貨幣的地位。
從整個市場規模來看,2019年前11個月,外匯市場交易額累計達到26.68萬億美元,其中遠期0.35萬億美元、掉期15.16萬億美元、期權0.79萬億美元,可以看出目前外匯市場的衍生品交易量仍然較小,和匯率市場化改革進程的推進相比,已經明顯滯后,后續需要在這方面有所加強。

(四)拓展外匯儲備的多元化運用,積極服務國家重大戰略
1、我國匯改的最初目的只是簡單地為了創匯外匯儲備,以購買先進的技術裝備,導向性非常明確,受此影響我國外匯儲備規模從1993年底的212億美元大幅增至2005年底的8200億美元左右,應該說真正改變了之前外匯儲備長期處于低位的局面。2005-2014年第二輪匯改期間,外匯儲備規模的增長態勢更為迅猛,由2005年底的8200億美元左右大幅增至2014年6月的4萬億美元附近,2006年以來的外匯儲備規模更是長期穩居世界第一。
2、2014下半年以來,由于對外匯市場的干預以及外貿形勢惡化等因素,外匯儲備規模一路下降至2017年1月的29982.04億美元,并在之后的較長時期內穩定在3萬億美元以上。截至2021年7月,外匯儲備規模已達到3.24萬億美元,2020年以來凈增0.13萬億美元。
這一時期,外匯儲備規模的下降也對應著貨幣供應機制的調整,如原先80%以上的基礎貨幣供應基于外匯占款,目前這一比例已經降至60%左右。3萬億美元(約合20萬億人民幣),幾乎相當于中國整個金融體系的注冊資本水平,如此龐大的外匯規模意味著外匯儲備管理的戰略意義是顯而易見的。這也是為什么國家外管局在2019年特別強調用好外匯儲備的背景所在。例如,2003年成立的中央匯金公司、2011年成立的外匯儲備委托貸款辦公室、成為亞洲基礎設施銀行、服務一帶一路以及成立的梧桐樹投資平臺等舉措,均是為了拓展外匯儲備的多元化運用。其中梧桐樹投資平臺、鳳山投資以及坤山投資等被稱為“A股三劍客”。


(五)央行及外管局管理匯率的工具箱日趨豐富
除在人民幣中間價報價模型中加入逆周期因子以及離岸央票等手段外,央行及外管局調控匯率的工具還包括全口徑跨境融資宏觀審慎管理、外匯存款準備金以及外匯風險準備金等。
1、人民幣中間價報價模型中的“逆周期因子”
2015年8.11匯改后,外匯市場波動幅度明顯加大,單邊市場預期較為強烈,匯率時常出現超調。為此,2017年5月將中間價報價模型由原來的“收盤價+一籃子貨幣匯率變化”調整為“收盤價+一籃子貨幣匯率變化+逆周期因子”,加入了逆周期因子。其中,在計算逆周期因子時,先從上一日收盤價較中間價的波幅中剔除籃子貨幣變動的影響,再通過逆周期因子(由14家報價行根據經濟基本面變化、外匯市場順周期程度等因子自行設定)調整得到“逆周期因子”。
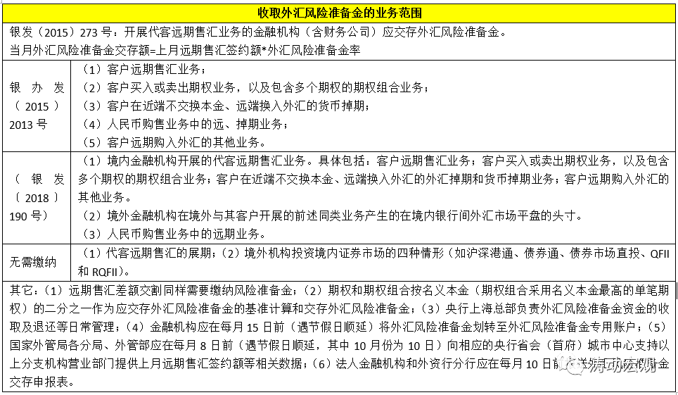
2、外匯風險準備金(主要針對外匯市場的交易行為)
外匯風險準備金是指銀行每出售一筆企業代客遠期售匯業務時,需要向央行上繳一定的準備金,且這部分成本往往會轉嫁到進口企業身上。
(1)2015年8.11匯改后,為抑制外匯市場過度波動,2015年8月31日央行發布《關于加強遠期售匯宏觀審慎管理的通知》(銀發(2015)273號),明確將外匯風險準備金納入宏觀審慎管理框架,自2015年10月15日起,開展代客遠期售匯業務的金融機構(含財務公司)應交存外匯風險準備金(準備金率為20%),同時外匯風險準備金的凍結期為1年、按月交存、準備金利率為0且按照簽約金額而非余額繳存。


(2)外匯風險準備金制度實施后,繳存的業務范圍不斷擴大。
第一,2015年9月2日,央行發布《關于遠期售匯宏觀審慎管理有關事項的通知》(銀辦發(2015)203號),明確代客遠期售匯業務是指在未來某一時間形成客戶購匯行為的人民幣對外匯衍生產品業務,將繳存業務范圍分為五類。
第二,2017年9月8日,央行發布《中國人民銀行關于調整外匯風險準備金政策的通知》(銀發〔2017〕207號),進一步增加了兩種類型,即境外金融機構在境外與其客戶開展的前述同類業務產生的在境內銀行間外匯市場平盤的頭寸以及人民幣購售中所涉及的前述同類業務。
第三,2018年8月3日,央行發布《關于調整外匯風險準備金政策的通知》(銀發〔2018〕190號),將繳存業務范疇分為三大類。
(3)2015年推出外匯風險準備金制度以來,便經過多次調整,如2017年9月8日央行宣布從2017年9月11日開始將外匯風險準備金率調整為0、2018年8月3日央行宣布從2018年8月6日開始將外匯風險準備金率調整為20%(同年8月24日重啟逆周期因子以及2020年10月10日央行宣布從2020年10月12日開始將遠期售匯業務的外匯風險準備金從20%調降至0。
(4)整體上看,外匯風險準備金的取消更多層面體現為對于人民幣匯率市場的穩定的預期,并在合理均衡水平上的基本穩定。具體來看,降低外匯風險準備金將降低客盤遠期購匯成本、提升企業操作外匯衍生品意愿,進而可以增加金融機構在市場上進行平盤交易量。

3、外匯存款準備金(主要針對金融機構的外匯存款)
(1)2004年10月29日央行發布的《金融機構外匯存款準備金管理規定》(銀發(2004)252號)明確了外匯存款準備金的基本內涵:
第一,外匯存款準備金(央行不計付利息)是指金融機構按照規定將其吸收外匯存款的一定比例交存中國人民銀行的存款。其中,
外匯存款準備金率=當月外匯準備金存款余額/上月末外匯存款余額
第二,央行對外匯存款準備金按月考核。其中,金融機構應在每月15日前將準備金存款劃至央行指定賬戶,當月15日至下月14日期間金融機構的外匯存款準備金余額與其上月末外匯存款余額之比,不得低于外匯存款準備金率。
第三,美元與港幣存款按原幣種計算繳存存款準備金,其他幣種的外匯存款折算成美元繳存。
(2)歷史上我國對外匯存款準備金率總共調整4次。
第一,2004年10月29日,央行發布的《金融機構外匯存款準備金管理規定》(銀發(2004)252號)明確自2005年1月15日起,將外匯存款準備金率統一調整為3%。此次調整之前,中資金融機構外匯存款準備金率按當季月平均余額的2%計繳,而外資金融機構3個月以下存款繳存比率為5%、3個月以上(含)存款繳存比率為3%。
第二,2006年8月14日,央行決定自2006年9月15日起,將外匯存款準備金率由3%提高到4%。
第三,2007年5月9日,央行決定自2007年5月15日起,將外匯存款準備金率由4%提高到5%。
第四,2021年5月31日,央行決定自6月15日起,將外匯存款準備金率由5%大幅上調至7%,顯然這是央行時隔14年再次調整外匯存款準備金率。
(3)上調人民幣存款準備金率被視為央行收緊銀根,降低銀行信貸投放能力。同樣上調外匯存款準備金率的政策內涵也在于收緊美元流動性,降低銀行美元資產投放能力(含美元貸款、美元債投資等)。
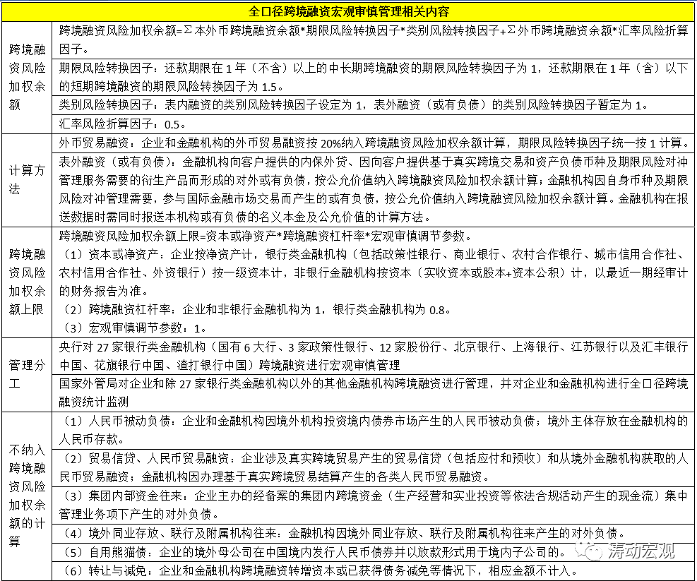
4、實施全口徑跨境融資宏觀審慎管理
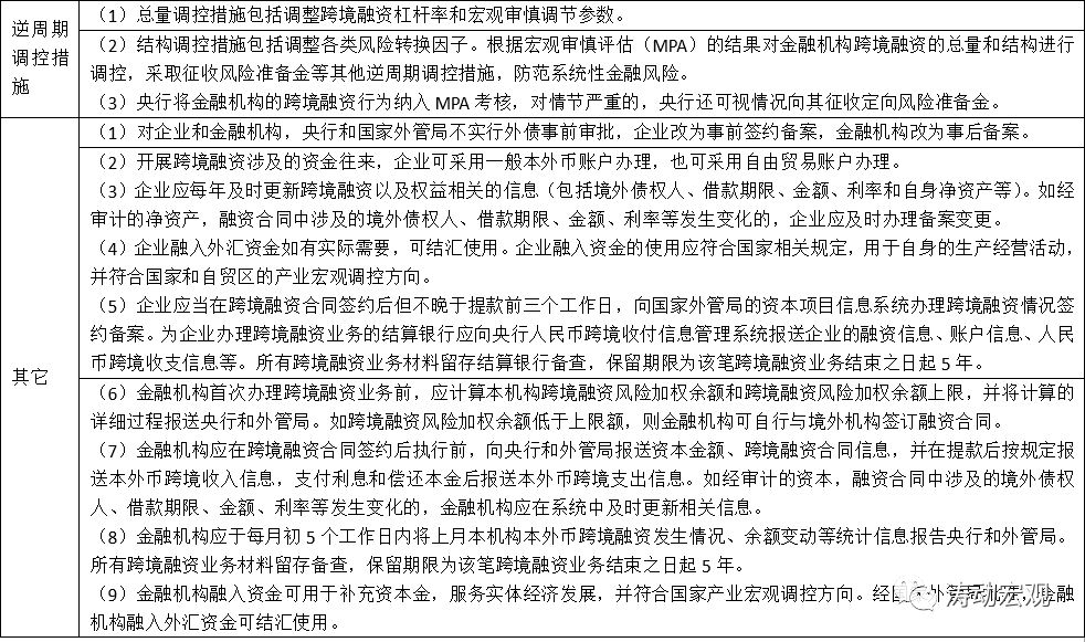
在金融雙向開放步伐不斷加快的背景下,央行和外管局特別強調突出跨境資本流動可能帶來的風險問題,并嘗試通過構建“宏觀審慎+微觀監管”兩位一體管理框架來實施跨境資本流動的宏觀審慎管理。
(1)跨境資本流動宏觀審慎管理框架具體體現為構建跨境人民幣業務“主要金融機構+主要業務”的宏觀審慎管理框架,這里的主要金融機構是指將27家大型金融機構(具體為國有6大行、3家政策性銀行、12家股份行、前3大城商行以及匯豐銀行、渣打銀行與花旗銀行等3家外資行)的跨境人民幣業務風險評估情況納入MPA考核。這里的主要業務則是指將全口徑跨境融資、境外放款、跨境人民幣資金池等業務納入宏觀審慎管理,通過逆周期調控措施,以控制系統性金融風險。
(2)2016年4月29日,央行發布《關于在全國范圍內實施全口徑跨境融資宏觀審慎管理的通知》,決定將全口徑跨境融資宏觀審慎管理政策推廣至全國范圍,并建立宏觀審慎規則下基于微觀主體資本或凈資產的跨境融資約束機制,企業和金融機構均可按規定自主開展本外幣跨境融資。同時,企業和金融機構開展跨境融資按風險加權計算余額(已提用未償余額),風險加權余額不得超過上限,即:跨境融資風險加權余額≤跨境融資風險加權余額上限。


(3)事實上無論是央行和外管局,2021年的任務均特別強調跨境資本流動的宏觀審慎管理,并將其和推進人民幣國際化、嚴防外部金融風險兩個目標統一起來,我們理解整體方向應“鼓勵境外放款、限制外債流入”。如外管局在年度工作會議中強調“防范跨境資本異常流動風險……引導金融機構和企業堅持風險中性原則……加強市場預期管理和宏觀審慎管理,避免外匯市場無序波動”。
(4)但是也能夠感覺得到政策部門的糾結和反復。例如,2021年1月5日央行和外管局將境內企業境外放款的宏觀審慎調節系數由0.30上調至0.50以大幅提高境外放款額度上限,2020年12月11日和2021年1月7日央行和外管局分別將金融機構和企業的跨境融資宏觀審慎調節參數由1.25下調至1(2020年3月曾將宏觀審慎調節參數由1上調至1.25)。

(六)國家區域經濟戰略已成為推動人民幣國際化的有效路徑
1、人民幣國際化已經取得一定進展
具體看,主要包括與40個國家簽訂了雙邊貨幣互換協議、人民幣正式納入SDR貨幣籃子、一帶一路倡議、人民幣國際原油期貨掛牌、內地與香港基金互認、滬港通、深港通、滬倫通、債券通、QDII(合格境內機構投資者)、QFII(合格境外機構投資者)、RQDII(人民幣合格境內機構投資者)、RQFII(人民幣合格境外機構投資者)、QDIE(合格境內投資企業)、QDLP(合格境內有限合伙人)以及QFLP(合格境外有限合伙人)等等。
2、人民幣國際化仍有較長的路要走、差距還很大
主要體現在以下幾個方面:
(1)目前人民幣在國際支付中的市場份額雖然已從2010年的35位僅列第5位,但占比卻僅有2%左右,排在前面四位的分別為美國(40%左右)、歐元(33%左右)、英鎊(7%左右)、日元(3.50%左右)。
(2)跨境貿易人民幣業務季均結算金額約在2萬億元左右(2021年一季度和二季度分別為1.70萬億和1.90萬億)。
(3)離岸人民幣規模依然不高,中國香港與中國臺灣的人民幣存款分別僅為8211.92億元和2412.37億元,即便加上其它離岸人民幣市場(新加坡為161億元),離岸人民幣規模也僅為1.10萬億元左右,僅為國內全部存款規模的0.50%。

3、借助國家區域經濟戰略推動資本項目開放和人民幣國際化進程
目前中國正在推行國家區域經濟戰略(如長三角、粵港澳大灣區等等),并借助這一戰略逐步推動資本項目開放和人民幣國際化進程。例如,2021年7月15日發布的《關于支持浦東新區高水平改革開放打造社會主義現代化建設引領區的意見》便明確浦東新區要進一步加大金融開放力度,推動人民幣國際化:
(1)支持浦東率先探索資本項目可兌換的實施路徑。
(2)支持銀行在符合“反洗錢、反恐怖融資、反逃稅”和貿易真實性審核的要求下便利誠信合規企業的跨境資金收付。
(3)擴大境外人民幣境內投資金融產品范圍。
(4)研究在中國外匯交易中心等開展人民幣外匯期貨交易試點(目前的人民幣外匯期貨均為離岸,主要分布新交所、港交所)。
(5)推進金融期貨市場與股票、債券等其它金融市場合作,共同開發金融產品和工具。
(6)支持浦東發展人民幣離岸交易。
4、近期工作:推動不可兌換項目的開放、提高已兌換項目的便利化水平
實際上中國外匯領域開放主要指資本項目(經常項目早在1996年實現完全開放),這里的資本項目是指跨境資本和金融交易,主要包括跨境直接投資、證券投資和跨境借貸三大類,涉及跨境交易、貨幣兌換和資金跨境匯出和三個環節。下一階段中國外匯領域的工作是致力于有序推動不可兌換項目的開放、提高已可兌換項目的便利化水平,并聚焦以下幾方面工作:
(1)豐富外匯市場產品和境內外參與主體,提升中國外匯交易中心和上海清算所的基礎設施體系和服務能力。
(2)推進私募股權投資基金跨境投資改革,支持私募股權投資基金開展跨境產業、實業投資,擴大QDLP和QFLP試點,助推上海成為全球重要的財富管理、資產管理市場。
(3)擴大中國居民境外資產配置空間,如通過滬港通、深港通、債券通等機制擴大QDII規模,在開放地區推出“跨境理財通”試點等。
(4)便利企業跨境融資,如企業可依其凈資產規模在一定額度內自主借用外債。此外,央行還在北京中關村、上海自貿區等開展外債便利化試點,賦予符合條件的高新技術企業一個自主借用外債的便利化額度,以解決凈資產規模較小的創新型企業的跨境融資難題。
(5)支持離岸貿易、跨境電商、市場采購等貿易新業態的跨境收支。
(6)便利大型企業集團跨境資金統籌使用。
注:文章為作者獨立觀點,不代表資產界立場。
題圖來自 Pexels,基于 CC0 協議
本文由“任博宏觀倫道”投稿資產界,并經資產界編輯發布。版權歸原作者所有,未經授權,請勿轉載,謝謝!
原標題: 匯率分析手冊(2021年版)

任博宏觀倫道 











