鐺煮山川,粟藏世界,有明月清風知此音。呵呵笑,笑釀成白酒,散盡黃金。
作者:克而瑞研究中心
來源:克而瑞地產研究(ID:cricyjzx)
近期房企較為集中性地組織架構調整、戰略精簡,其核心在于“降本增效”。
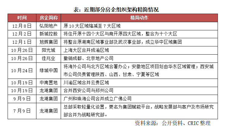
近日,弘陽地產區域架構由原來的10個區域公司合并為7個區域公司,其中,南京區域合并蘇中區域;中原區域分拆,西安并入西部區域公司,鄭州并入華中區域公司;皖贛區域合并魯淮區域,成立魯皖區域公司。值得一提的是,此前12月初,旭輝和新城也相繼進行組織架構調整,其核心均在于整合區域事業部,精簡架構。
當前房地產市場持續下行近半年,陸續釋放由“降準”帶來的延伸積極政策信號,在此窗口期下房企戰略精簡更多是出于“自救”還是“整裝待發”?
01 部分房企架構調整并非首次人事及戰略變動同步跟進
近月來,多家房企實施組織架構調整,主要包括事業部整合、區域公司合并、撤銷部分區域公司等,其本質均為戰略框架的收縮、精簡。
值得注意的是,這其中部分房企并非首次進行組織架構調整,例如旭輝、綠城、中南置地、龍湖、新城等。其中,旭輝自2017年提出“區域集團化”戰略起,經歷了組織架構從擴張到收縮的轉變,2019確立“大平臺+小集團+項目集群”模式,下放管理權限至區域公司;2020年開始進行組織架構的再整理,包括合并部分區域;同樣,當前梳理整合區域公司,是為了控制合理的管理半徑,以更好地輸出“區域深耕”戰略。而綠城中國曾于2019年就實施架構精簡,將16家子公司整合縮減為11家,如今二次進行區域整合升級。
此外,房企組織架構調整的同時均涉及一定的人員配置精簡及戰略的聚焦。例如,新城控股于12月初將住宅開發事業部和商業開發事業部進行大區合并,由原十四+四個大區整合為十個大區,同時伴隨人員調整,事業部總部開啟縮編、轉崗和分流;弘陽地產在縮減合并區域的同時,涉及七大區域負責人和人員的調整變動;同時中層員工也根據區域新的組織架構轉崗、更換城市或個人意愿進行小比例調整,管理團隊更為精簡。

02 房企戰略精簡出于降本增效助力投拓戰略
1.主動應對市場變化,緩解流動性壓力
2021年下半年以來,受政策調控及市場降溫影響,房企流動性承壓。一方面,銷售端持續轉冷,百強房企操盤業績單月及累計同比持續下行;預售監管資金政策從嚴,房企回款速度放緩加劇資金鏈緊繃;同時“三道紅線”監管持續,降杠桿壓力長期存在。
另一方面,房企迎來債務集中到期高峰,根據克而瑞監測的98家樣本房企數據,2021年與2022年債務到期規模分別折合人民幣約13.8萬億元和12.6萬億元,為近十年來的小高峰;其中,2022年1月到期債務規模約1793億元,為近期月度小高峰。同時,近期房企債務展期、違約等事件頻出,房企的現金流動性壓力可見一斑。
在此背景下,房企組織框架的收縮精簡,可以控制成本,“節衣縮食”,將有限的資金更精準投放,是主動應對市場環境變化,緩解流動性壓力,“勒緊腰帶”抵御“寒冬”的戰略選擇。例如佳兆業近期出現理財產品兌付困難、4億美元票據展期失敗等流動性危機,選擇收縮距離大本營較遠、區域整體表現一般的兩大區域,是出于“節流”、“回血”需要。

2.釋放管理紅利,放權增加靈活度
在“三道紅線”、土地“兩集中”政策影響下,房企金融、土地紅利逐步退去,步入“管理紅利”時代。而精簡組織架構,適當縮短管理鏈條,合并部分區域、城市公司,剝離非必要業務,得以減少中間環節,縮短決策時間,提升管理效率,已成為“向管理要效益”的重要手段;同時,精簡架構有利于權力的下放,增加區域部門的自主權與靈活度;此外,整合相似職權部門有助于減少內耗。
例如,龍湖自今年7月以來多次進行組織架構的調整升級、合并區域或城市公司,圍繞“空間即服務”戰略,推行平臺和端,實現組織的扁平化和敏捷化,系統賦能前線,減少中間夾層,網格化決策提升管理效率。弘陽于12月初進行了新一輪的區域整合及人事調整,將細碎的區域重新劃分,最終將原10大區域合并為7大區域,目的是希望趨于扁平化管理,持續提質增效;同時公司也表示,根據市場變化,每年做一輪調整,將成為公司未來的常態化管理。新城原先的商業開發與住宅開發業務模型在不少項目上存在重合,造成一定的組織效能浪費,調整過后資源及人員配置效率得到提升。
3.降準窗口期下抓住機會,推進區域深耕
臨近年末,央行宣布下調金融機構存款準備金率0.5個百分點,為今年第二次降準,釋放長期資金約1.2萬億元;預計隨著部分資金流入樓市,房地產融資環境將得到改善。與此同時,伴隨監管層陸續釋放的對“三道紅線”執行過緊的情況進行微調、積極調節房地產市場、保持平穩健康發展等政策松綁信號。
在此窗口期下,房企通過戰略“瘦身”,得以趁機調整布局,有的放矢,推進區域深耕戰略,蓄勢待發迎接下一輪投拓。例如旭輝集團,一直以來堅持區域深耕戰略,多次調整優化組織架構,控制管理半徑,以提高效能、更好地配合區域深耕落地。2021年上半年,旭輝顯著增加了長三角及環渤海的投資力度,新增土地建筑面積占比分別較2020年全提升16和15個百分點。

4.平臺建設,助力多元業務創新發展
房企組織架構調整的另一重要抓手是平臺化發展,通過平臺賦能,在精簡、輕量化集團總部的同時,打通各事業部管理路徑,更高效地協調管理;同時從集團層面戰略性統籌各多元賽道戰略,實現資源配置優化。
例如龍湖集團,成立了龍湖集團賦能平臺,定位于專家能力支持協同而非管控,實現組織扁平化、敏捷化。與此同時,在多元化航道的決策上也更具靈活度與高效性;龍湖將眾多多元賽道戰略性提升至主航道,與主業協同發展,包括醫療康養、產城物流、IP樂園、工人賦能等。
總體而言,近期房企較為集中性地組織架構調整、戰略精簡,其核心在于“降本增效”,在緩解流動性壓力的同時,向管理要效益;同時在可以預見的“政策底”窗口期,提前布局,無論是投拓方面的區域聚焦,還是多元賽道方面的戰略性賦能,為后續發展蓄能。
需要注意的是,房企組織架構調整的同時,面臨一系列的附帶問題,能否妥善協調處理,對往后發展有重要影響。其一是管理層的調整與變動,或面臨其管理團隊人員的連帶變動、人才流失等問題;其二,可能存在部分成員對公司組織架構調整目標不清晰,從而配合度不高等問題;其三,調整后面臨內部人員的統籌協調、外部各部門之間的銜接問題。
為合理處理這些問題,公司需要自上而下信息同步,達到目標一致性,在此基礎上建立一套配合機制,包括明確制度、流程、激勵機制等,并在實施過程中不斷調整,以順暢化組織架構調整過渡期。
注:文章為作者獨立觀點,不代表資產界立場。
題圖來自 Pexels,基于 CC0 協議
本文由“克而瑞地產研究”投稿資產界,并經資產界編輯發布。版權歸原作者所有,未經授權,請勿轉載,謝謝!

克而瑞地產研究 











