鐺煮山川,粟藏世界,有明月清風知此音。呵呵笑,笑釀成白酒,散盡黃金。
作者:李薇
來源:零壹財經(ID:Finance_01)
剛結束的2021年“雙十一”活動中,我國銀行業的網絡交易規模再創高峰,借助手機銀行App升級,融合了電商與各類生活服務場景。人們身處數字經濟飛速發展的時代下,已養成云生活、泛金融的行為習慣。這種主流的經營業態之所以能夠形成,媒介在于移動端App。最新披露的10月份數據顯示,手機銀行月均活躍用戶(MAU)達到千萬級的共有11家,其中前3名分別是工商銀行、農業銀行與建設銀行,位居榜首的工行是同業首家實現MAU破億的銀行系App。
銀行業已開啟App升維之戰,它不僅是一款移動端軟件,更是衡量場景與生態建設的重要標志。無場景,不金融,業界已踏上重塑場景生態之路。面對瞬息萬變的市場形勢,工商銀行在11月下旬舉辦了第七屆“11.18互聯網金融粉絲節”,正式發布手機銀行7.0版本。這是中國最大的手機銀行進行的一次重要升級,其傳遞出的信號和內涵,對于手機銀行定位及發展趨勢具有非常強烈的引領和指示意義。因此,借著這次工行7.0升級的契機,零壹智庫帶您縱覽銀行App的優秀做法和最新動向。
一、比拼用戶活躍度:頭部銀行用戶過億,2項指標衡量競爭力
遠程化、純線上的金融服務模式,已成為商業銀行的經營常態,因此App的每一次迭代開發均帶來深遠影響。目前,業界衡量手機銀行競爭力的核心指標,主要選取注冊用戶數與月活用戶數這2項數據。
從注冊用戶數來看,零壹智庫監測了17家典型銀行,包括6家國有大行、7家全國性股份制以及4家中小銀行。其中,工商銀行的手機銀行用戶數最高,達到4.43億戶;股份制銀行之中最高的是招商銀行,達到1.58億戶;江蘇銀行、北京銀行、重慶農商行等中小銀行普遍在1000萬戶左右。
其中,工行手機銀行7.0版本發布會的最新數據顯示,截至2021年10月末,該行手機銀行的注冊用戶達到4.6億戶。相較上半年的4.43億戶,增長0.17億戶,進一步凸顯其App用戶量的競爭實力。此外,農業銀行在11月初宣布掌上銀行注冊客戶突破4億,成為繼工行之后、第二家用戶數超過4億的手機銀行。
從月活躍用戶數來看,根據第三方權威數據分析機構——易觀Analysys發布的數據,截至2021年10月,MAU排名前30名主要以國有大行、全國性股份制銀行為主,其中前3甲均為國有大行,分別為工商銀行1.02億、農業銀行0.92億、建設銀行0.91億。同時,拼搶“零售之王”的招商銀行與平安銀行,MAU分別排在第4位與第6位,超越了部分股份制銀行。
由此可見,工商銀行在注冊用戶數與月活用戶數2項指標上,均長期位居銀行業APP榜首。本次工行全新改版升級的手機銀行7.0版本,帶動銀行業App走進一個全新的時代——依托“人+數字化”無縫鏈接,構建全方位智能的金融場景生態平臺。

說明:
1、數據截至2021年上半年,根據上市銀行公開財報數據進行統計整理;
2、4家銀行存在數據未披露或未單獨披露手機銀行數據,包括交通銀行、光大銀行、中信銀行以及民生銀行。

1、本文選取易觀千帆發布的2021年10月手機銀行月活用戶規模數據,合計數量為198家,零壹智庫選取TOP 30;
2、上述30款手機銀行App,選取原則為每家銀行App月活最高的一款,若單一銀行存在2款以上App入選TOP 30,僅選取月活用戶數最高的一款。譬如工商銀行與工銀融E聯2款App均入選TOP 30,僅選取月活數最大的工商銀行一款App。
二、“陪伴式”體驗:融合多元場景,實現適老化與多界面設計
面對嚴峻的疫情形勢,無接觸金融已成為常態,由此驅動著“指尖上的銀行”加速迭代更新,逐步變成最重要的數字門戶入口。工商銀行本次發布的7.0版本手機銀行,進一步刷新了人們對于場景生態的認知,該行向用戶傳遞一種全新的價值觀——陪伴本身就是最美好的財富。本次新版本突出“陪伴”七大主題,即財富陪伴、云端陪伴、專屬陪伴、賬單陪伴、以及權益陪伴,這些陪伴方式不僅是傳統物理網點的線下“面對面”服務,更是線上“屏對屏”互動。
得場景者得天下,這句話已經被業界熟知,手機銀行要想做到貼身陪伴,勢必將多元化的生活場景與金融服務有機整合。場景決定著流量高低,尤其是處于“流量致勝”的關鍵時期,多家銀行意識到手機銀行App的活躍用戶增長逐漸觸及天花板。業內人士曾指出,銀行App用戶量達到一定量級,很難延續以往的增長速度。
零壹智庫研究發現,具備標桿效應的招商銀行與平安銀行,均顯露出App活躍用戶峰值下滑的跡象。截至2021年6月末,招商銀行兩款App的月活躍用戶達1.05億戶,環比2020年末下滑了1.87個百分點,活躍用戶數峰值呈現下降態勢;平安銀行在上半年的手機銀行MAU為0.4億戶,幾乎與2020年末持平,然而伴隨零售用戶總量的增長,手機銀行月活用戶數占據零售客戶總量的比例卻在下滑。
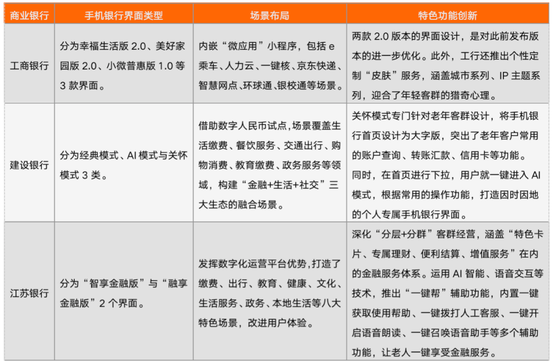
鑒于此,手機銀行必須做出差異化特色。近期,App適老化變革成為熱點,各家銀行先后推出針對細分人群的多個專屬界面,包括適老化版本。從下述工商銀行、建設銀行以及江蘇銀行的最新做法,可以看出在場景融入與功能創新方面的探索實踐:

多種界面的手機銀行,也是圍繞人生必經的發展階段而展開設計。從出生、求學、工作到養老保健等環節,零售用戶與智能設備之間的智能連接關系日漸緊密。從手機銀行的使用客群年齡來看,主要是工作后的用戶群體為主。同時,針對不同身份特征的人群,手機銀行也細分為多個版本。工商銀行7.0版本手機銀行,分為三個細分人群專屬界面,即針對老年客群的幸福生活版2.0、針對縣域農村人群的美好家園版2.0、針對小微企業主的小微普惠版1.0,前兩個界面是對此前發布版本的進一步優化。

手機銀行正在從“增量拓展”回歸到“存量深耕”,以高頻場景為核心,探索銀行與零售用戶之間全新的伙伴關系。何為伙伴?內涵在于隨時隨地貼身陪伴。工行手機銀行自2011年至今,歷經十年時間,已經成為最多用戶選擇的銀行APP,本次工行7.0版本手機銀行以“陪伴”為主題,恰好展現了手機銀行的最新發展趨勢。作為手機銀行用戶規模最大的一家金融機構,工行構建出“陪伴”價值,離不開3項因素的重大革新:
第一,組織在線、員工在線的扁平化架構。疫情催生了銀行遠程辦公新業態,即便是國有大行,也快速變革了層級眾多的經營模式,完全變為一家互聯網公司的扁平化結構。組織在線,實現了跨越時空的高效迭代更新;員工在線,保證了用戶通過一款App,就能遠程聯系專屬客戶經理,通過“人+數字化”協同,比以往網點溝通更便捷;
第二,提供有溫度的、穿越周期的財富陪伴。伴隨人們生活水平的提升,手中閑錢增多,數億網民尋求無接觸理財的新機遇,但往往欠缺專業的財富管理知識。因此,近兩年手機銀行承擔著財富管理重任,不止為用戶推介投資產品,更注重有溫度的關懷服務,在線解答用戶疑惑;
第三,形成自建與外部合作相結合的開放生態。近兩年,構建開放銀行成為行業共識,采用“自建+共建”相結合的方式,不斷拓寬手機銀行的線上服務場景。從生活服務場景入手,App實現金融業務與非金融場景的深度鏈接。銀行與互聯網平臺之間共生共榮,共同探索場景鏈接的價值,更加關注用戶心智,進而打造極致的用戶體驗。
綜上所述,工行手機銀行7.0版本的推出,正是基于上述3項數字化基因,為該行4.6億用戶打造全方位互動、全旅程陪伴的手機銀行,讓用戶的金融生活更加便捷、更具溫度、更有質感。同時,該行打造了定位于“您身邊的銀行,可信賴的銀行”這項金字招牌,新版手機銀行的“陪伴”價值,也為工行的品牌塑造,注入新的活力與內涵。
三、數智化智慧引擎:展現科技賦能實力,塑造卓越客戶旅程
目前,零售客群的一切行為線上化,銀行業朝向數智化變革。所謂數智化,本質是以數據要素為核心,實現科技與智能金融的結合。手機銀行的功能迭代升級與場景拓展,主要依賴于科技系統,加大對于數字用戶全生命周期管理的需求洞察。用戶從下載App到瀏覽、查詢、業務辦理、退出的整個線上旅程,背后依托的是高效的數據算法與7×24小時的科技系統支撐。
從最新實踐來看,工商銀行、建設銀行以及招商銀行等一批金融機構展現出科技賦能的價值屬性,值得同業機構借鑒:
工商銀行7.0版本手機銀行,采用領先的“智慧大腦+旅程引擎”技術,以強大的GPU服務器算力、數據存儲管理能力以及數百種智能算法為支撐,以此來驅動手機銀行的線上運營與升級服務,為業界展現了科技賦能的典型范本。在強大科技實力的支撐下,工行在銀行系APP中率先實現了下述3項行業前沿智能化升級功能:
一是賬單查詢方面,升級我的明細功能,在業界率先實現跨度長達10年的歷史明細查詢與分析,細分4大維度、19類收入、23類支出;
二是金融安全方面,建立超高維AI反欺詐模型,基于“專家規則+智能模型+各類名單”的風控策略,實現事中毫秒級反欺詐識別和控制;
三是生態建設方面,工行在2020年下半年推出“第一個人金融銀行戰略”品牌體系,此后構建“工銀微應用”云平臺,基于SaaS云服務能力,向第三方合作伙伴開放API接口,與合作伙伴共建生態圈,目前已經入駐50余個微應用。基于科技能力,該行率先構建并推出“云工行”非接觸服務品牌,打造“智能+人工”“文字+語音+視頻”的一體化智能客服體系“云客服”,建立了近百個智能服務場景。
建設銀行正式發布的手機銀行5.0版,運用金融科技前沿技術,實現了“機器人軍團”服務向語音導航、咨詢服務、客戶營銷、還款提醒等多領域深度拓展,創新智能語音、智能搜索、智能推薦等功能,為客戶提供全新視覺感受與體驗;
招商銀行已打造出“招行云”,強化數據中臺和技術中臺,上線全行統一的風險信號管理平臺——風雷平臺,加強風險信號收集、整合和應用管理,并且對外開放的金融科技展廳(CMB LAB),展示鏈路顯影、智能金融、移動互聯、數智風控、智慧運營等最新技術應用。同時,招行手機銀行完善小招顧問,依托AI大腦和海量數據開展推薦模型場景化訓練,持續提升千人千面服務支撐能力。截至2021年6月份,小招顧問服務客戶745.42萬次,同比增長104.99%;訂單成交筆數35.81萬筆,同比增長248.57%。
零壹智庫研究發現,6家國有大行近兩年的科技資金投入逐步加大,尤其是工商銀行最高,2020年末達到238.19億元。零壹智庫注意到,工商銀行的智慧引擎所展現的強大科技實力,源自其早在2017年啟動設立的云計算、大數據、人工智能、區塊鏈、物聯網等七大創新實驗室,目前建立起一支涵蓋開發、測試、運維等于一體、規模達到數萬人的科技隊伍,技術實力長期以來處于銀行業領先水平。
|
四、聚焦財富管理:尋求零售銀行盈利增長點,App塑造理財品牌
伴隨金融科技朝向縱深發展,疊加商業銀行的存貸利差進一步收窄,零售金融亟需尋求全新的盈利增長點。尤其是疫情驅動的無接觸理財新業態,使銀行不斷探索中間業務提升策略,以此來實現“輕資本”轉型。零壹智庫發現,多家銀行在2021年半年報中明確指出,手機銀行已經成為財富管理品牌推廣的核心入口。譬如,招商銀行、中信銀行、光大銀行等全國性股份制銀行先后樹立特色理財標簽,引領移動端的新一輪理財浪潮。
招商銀行打造出基于App的大財富管理業務模式,截至2021年6月末,招行App的理財投資銷售金額6.12萬億元,同比增長26.85%,占全行理財投資銷售金額的84.19%。事實上,早在2021年初,招行按照“輕資本”戰略規劃,將原一級部門零售金融總部的大部分團隊、原財富管理部合并組建財富平臺部。目前,該行零售銀行板塊已進入3.0階段,打造“財富+科技+開放”的生態平臺, 55家合作伙伴已入駐“招財號”開放平臺;
圖 4:招商銀行2021年構建財富平臺部的戰略規劃

中信銀行提出將構建“大財富-大資管-綜合融金”價值鏈,在2021年半年報中明確“打造客戶首選的財富管理主辦銀行”的發展戰略,重點優化手機銀行財富板塊。尤其是從工資代發業務出發,中信銀行近期完成“開薪易 3.0”版本升級,此后在10月19日再次舉辦“云企會”線上發布會,指出其作為中信幸福財富項下子品牌,今后將加大移動端的財富傳承產品創新;
興業銀行憑借自身的同業業務資源稟賦,以手機銀行為載體,將互聯網財富管理平臺“錢大掌柜”“機構投資交易平臺”嵌入。截至2021年6月末,興業銀行主要金融產品(理財、基金、保險等)的線上交易筆數占全渠道比例超96%,展現出數字化轉型的經營成果;
工商銀行在國有大行之中,更注重數字用戶的關鍵旅程節點,而非單純陳列出各類投資理財產品,展現其作為行業領軍者的獨特魅力。本次升級的手機銀行7.0版本,從代發工資客戶入手,推出“工銀薪管家”專區,并在同業中首家實現了跨度長達10年的歷史明細查詢。同時,該行推出全新月度賬單服務,按月匯總客戶資產、負債、收入、支出、權益等變動情況,通過聚焦客戶發工資、查工資、用工資的旅程,進而構建全旅程、一站式的薪資規劃服務體驗。值得注意的是,工行提出將從財富管理升級為財富陪伴,形成了一套貫穿“投前、投中、投后”的財富陪伴服務體系;
建設銀行在手機銀行推廣財富管理方面,2021年啟動財富季營銷活動,打造虛擬的“財富小鎮”活動主平臺,通過直播、視頻、圖文等方式,推出包括龍財富早報、機構探店、投資學堂等在內的海量財富資訊。用戶參與活動可獲得“CC豆”獎勵,可用于兌換十余款豐富實用的獎品,帶來沉浸式體現。這些舉措均是移動端財富管理服務的新型探索,為其他銀行提供借鑒啟示。
回歸初心,不忘始終。銀行業App經歷了從無到有、由繁化簡的發展階段,目前各家銀行陸續開啟“存量深耕”。同時,“陪伴式”體驗作為手機銀行迭代升級的一大亮點,使用戶實時感受到貼心關懷與有溫度的金融服務。
針對招商銀行、平安銀行在2021年半年報中披露的MAU下滑問題,業界將重新審視手機銀行的精細化運營管理,具體體現為3點:第一是注重“陪伴式”體驗,將陪伴與各類場景有機整合,尤其根據適老化改造而增設老年專享版,借助科技創新來優化用戶體驗;第二是發揮智慧引擎優勢,工行在賬單查詢、金融安全以及生態建設方面,均憑借同業之中領先的科技實力,實現卓越的線上客戶旅程管理;第三是發展財富管理,從賬單管理、代發工資場景入手,提供全旅程、陪伴式的服務體驗,進而持續完善自身生態圈。
注:文章為作者獨立觀點,不代表資產界立場。
題圖來自 Pexels,基于 CC0 協議
本文由“零壹財經”投稿資產界,并經資產界編輯發布。版權歸原作者所有,未經授權,請勿轉載,謝謝!

零壹財經 











