鐺煮山川,粟藏世界,有明月清風知此音。呵呵笑,笑釀成白酒,散盡黃金。
作者:克而瑞研究中心
暫緩擴大房地產稅試點主要是出于穩地產、穩增長的考量。
我們認為,暫緩擴大房地產稅試點主要是出于穩地產、穩增長的考量,2021下半年以來,房地產行業步入深度調整期,百城成交量持續縮水,規模房企債務違約問題不斷,暴雷事件頻發。與此同時,經濟下行壓力陡增,四季度GDP增速滑落至4%,更令人擔憂的是,2022年前2月經濟數據與市場體感、金融數據相背離,且經濟數據修復的可持續性也有待驗證,面對充滿挑戰性的5.5%GDP增長目標,房地產投資或許不是主要支撐項,但至少不能是拖累項。
暫緩擴大房地產稅試點,短期有助于提振市場信心,引導行業預期向積極方向轉變,助力房地產市場回歸良性循環軌道。鑒于房地產稅擴大試點范圍大概率劃定在廈門、杭州等核心城市,暫緩后核心一二線城市有望率先回暖,在二季度甚至最快4月走出低谷,隨后弱二線、強三線城市可能出現輪動復蘇行情。長遠來看,房地產稅暫緩推進不等于無限延期,基于推進稅制改革、調節收入分配、完善長效機制的需要,房地產稅落地也只是時間問題。
01 金融委牽頭財政部等五部委就房地產行業密集表態釋放強烈維穩激勵信號
昨天,國務院金融委召開專題會議,強調“積極出臺對市場有利的政策,慎重出臺收縮型政策。對資本市場產生重大影響的政策應事先與金融管理部門協調,保持政策預期的穩定性和一致性”。
隨即,央行、銀保監會、證監會、外匯局、財政部等五部委迅速表態,釋放強烈維穩信號。其中,一行兩會、外匯局有關房地產行業的表態基本與之前保持一致,最具新意、最為重磅的表態來自財政部——今年內不具備擴大房地產稅改革試點城市的條件。

02 財政部明確年內不擴大房地產稅試點范圍但試點工作絕不會長期擱淺
3月16日,財政部有關負責人在接受采訪時表示:“房地產稅改革試點依照全國人大常委會的授權進行,一些城市開展了調查摸底和初步研究,但綜合考慮各方面的情況,今年內不具備擴大房地產稅改革試點城市的條件”。
這其中有三層含義:第一,2022年暫不擴大房地產稅試點范圍,意味著除上海、重慶兩個自2011年就開始征收房地產稅的城市以外,其他城市今年內不會開征房地產稅。
第二,房地產稅試點城市范圍已大致確定,城市層面前期準備工作也在有序推進中,今年試點暫緩或許并非因為存在制度障礙,而是出于穩地產、穩增長的考量。除了今天財政部的發言外,還有兩份材料能夠佐證我們的觀點,其一,2021年12月27日,全國財政工作會議將做好房地產稅試點準備工作作為2021年財政部重要工作成果,表明房地產稅在財政領域的推進障礙已經基本得以掃除;其二,2022年1月28日廈門統計局發布的《2021年廈門市房地產開發投資運行分析》一文中提到,做好“房地產稅”試點落地廈門的前期準備工作,以防止全市房地產市場出現大的波動。
第三,今年暫緩試點不等同于無限延期或不再開征,房地產稅落地終究只是時間問題。因為(1)房地產稅是稅制改革重要一環,未來有望成為地方主體稅種,更好發揮對地方公共財政的支撐作用,助力土地財政轉型;(2)房地產稅有助于調節收入分配格局,房產是居民財富的重要組成,所持房產價值也是衡量個體間貧富差距的重要標尺,在長期持有過程中,房產增值還無形間放大了貧富差距,推進房地產稅改革,尤其是補齊持有環節的征管缺位,是填補貧富鴻溝、促進共同富裕的有力制度抓手;(3)房地產稅是房地產長效機制的題中之義,房地產長效機制是住房供給、土地制度、財稅政策、金融制度等多位一體、協同發力的調控體系,房地產稅作為重要的財稅工具,本就是房地產長效機制的題中之義,有助于穩地價、穩房價、穩預期。
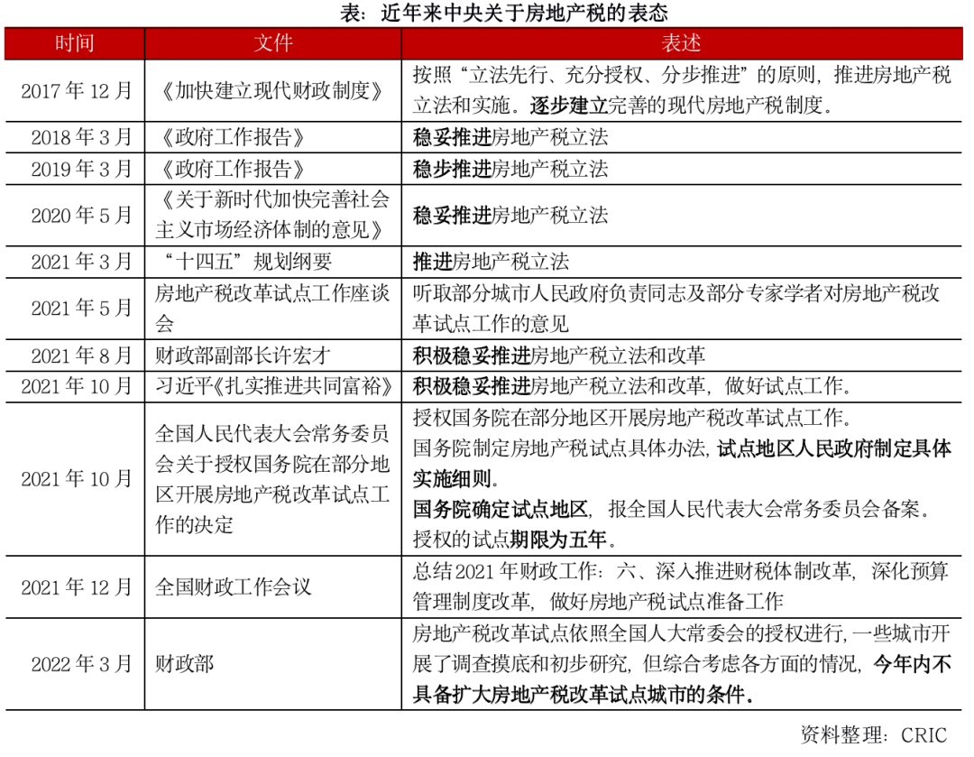
縱觀近幾年中央關于房地產稅的表態,從2017年“逐步建立制度”、2018年“穩妥推進”,到2019年“穩步推進”,暗含房地產稅立法工作已有步驟可遵循之意。2020年,受新冠肺炎疫情影響,相關表述又回歸更為謹慎的“穩妥推進”。2021年,“十四五”規劃綱要、房地產稅改座談會、最高領導人署名文章都昭示著房地產稅改準備工作正在加速推進,直至10月23日,全國人大常委會正式授權國務院在部分地區開展房地產稅試點。

03 經濟動能修復、行業深度調整進行中此時并非擴大房地產稅試點的好時機
當前,宏觀經濟面臨三重重壓,房地產行業處在深度調整期,此時并不是擴大房地產稅試點的好時機。
2021年下半年以來,房地產市場步入快速下行通道,樓市持續轉冷,百城成交量持續縮水,同比跌幅逐漸擴大,2022年2月,全國100個重點城市商品住宅成交面積僅為2043萬平方米,創近兩年來單月新低,同比跌幅達到41%,三四線城市領跌,跌幅達46%。
2021年,房企面臨巨大危機,融資環境持續收緊,百家典型企業全年融資量創近五年新低,近四成百強房企業績不及2020年,品牌房企頻頻暴雷,債務違約問題不斷。

房地產市場是宏觀經濟環境的縮影,2021年下半年,經濟下行壓力陡增,三季度GDP同比增長4.9%,較二季度回落3個百分點,四季度GDP增速滑落至4%。
3月15日,國家統計局公布了2022年1-2月經濟數據,生產、投資、消費全面超預期,前2月規上工業生產增加值增長7.5%,固定資產投資增長12.2%,社會消費品零售總額增長6.7%。
但令人擔憂的是,一方面,統計局的經濟數據與央行公布的金融數據表現有所背離,和市場體感也有較大差距。舉例來說:(1)消費,前2月社零同比增長6.7%(扣除價格因素實際也增長了4.9%),而信貸、文旅、電影等數據卻顯示,疫情、居民收入下降預期仍在明顯制約著消費,2月居民短期貸款減少2911億元,同比多減220億元,2022年春節國內旅游收入同比減少3.9%,僅為2019年春節的56.3%,2022年春節電影票房同比下降23%,為10年來首次同比負增;(2)地產銷售,統計局數據顯示,前2月商品房銷售面積、金額同比分別降9.6%、19.3%,而央行口徑1月居民中長期貸款同比少增2024億元,2月居民中長期貸款更是歷史首次負增,減少459億元,同比多減4572億元,還有CRIC監測到,1、2月百城成交面積同比下跌43%、41%。另一方面,經濟數據修復的可持續性也有待觀察。
在2021年GDP兩年平均增速僅為5.1%的前提下,2022年要完成頗具挑戰性的5.5%增長目標,房地產投資或許不能成為重要支撐項,但至少不能是拖累項,推遲房地產稅試點有穩預期、穩地產投資進而穩增長的含義。
04 暫緩擴大試點穩定預期削弱觀望深杭寧廈等一二線市場有望率先企穩回升
在官方明確暫緩擴大試點之前,房地產稅總像是懸在購房者頭頂的達摩克利斯之劍,不斷強化著市場觀望情緒,制約著住房消費需求尤其是改善需求的釋放。如果采用類似滬、渝的試點方案,低稅率與高起征點并行,開征房地產稅并不會對樓市造成嚴重沖擊,而如果借鑒日本、新加坡等國家高稅率或累進稅制模式,房地產市場或將迎來劇烈震蕩,較為極端的案例是日本在1991年-1998年間征收的地價稅,3%的高稅率直接引發土地拋售潮,并成為日本房地產泡沫破裂的重要導火索。
暫緩擴大房地產稅試點,短期有助于提振市場信心,引導行業預期向積極方向轉變,助力房地產市場回歸良性循環軌道。
鑒于房地產稅擴大試點范圍大概率劃定在廈門、杭州等核心一二線城市,這類城市房地產市場并不缺乏需求和購買力,阻礙樓市復蘇的主要因素就是市場預期。我們認為,暫緩試點后核心一二線城市有望率先回暖,在二季度甚至最快4月出現市場拐點,隨后弱二線、強三線城市可能出現輪動復蘇行情,而弱三四線城市受益有限,房地產市場或將保持沉寂。
注:文章為作者獨立觀點,不代表資產界立場。
題圖來自 Pexels,基于 CC0 協議
本文由“克而瑞地產研究”投稿資產界,并經資產界編輯發布。版權歸原作者所有,未經授權,請勿轉載,謝謝!

克而瑞地產研究 











