鐺煮山川,粟藏世界,有明月清風知此音。呵呵笑,笑釀成白酒,散盡黃金。
作者:婷婷王
來源:風財訊(ID:fengcaixun)
銀行比較慘,13家銀行主體信用評級,集體大滑坡(被下調或展望調整至負面),比去年增加了5家。
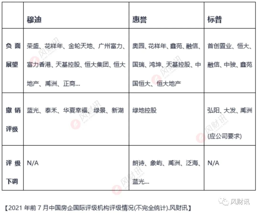
據風財訊統計,今年前7個月,被“三大國際評級機構——穆迪、標普、惠譽”調至負面展望的房企,超過10家,遠高于去年的水平。被下調評級、撤銷評級的房企數量,也是明顯增加。(詳見下表)
潮起潮落,才能發現哪些在游泳,哪些在撲騰。
十余家房企“評級下調”“展望負面”
據風財訊統計,截止2021年7月底,穆迪Moody's對中國房企的評級,“展望負面”的已經超過10家,包括榮盛發展、廣州富力、禹洲、花樣年、富力香港、正商集團、金輪天地、天基控股、藍光發展等。
對比感受一下,2020年E40房企在穆迪的評級中,展望負面的只有3家(億翰智庫截止2021.4.30數據)。
同時,穆迪已經對5家房企撤銷評級,分別為藍光發展、泰禾集團、華夏幸福、綠景地產、新湖中寶,也是近年之最。
而且在穆迪的評級中,受監控的70家房企,主體和債券評級沒有A級以上的,最多給到Baa。(穆迪長期評級分九級:Aaa、Aa、A、Baa、Ba、B、Caa、Ca和C)

(評級機構商業模式)
例如,惠譽將藍光發展、融信中國、中國奧園、國瑞置業、鴻坤地產、天基控股等房企的評級的展望調至“負面”,評級都在BB以下。而其在2020年還能給E40房企33家正面展望(1家負面展望、6家展望缺失)。
惠譽對禹洲集團、泰禾、朗詩、象嶼、泛海控股、藍光發展等企業給予評級下調,有的甚至被列入負面觀察名單。
惠譽的長期信用評級分為投資級——AAA、AA、A和BBB,投機級——BB、B、CCC、CC、C、RD和D
標普Standard&Poor's也“湊熱鬧”給予首創置業、恒大、融信、中駿、鑫苑等房企負面展望、下調評級,與弘陽、大發、禹洲撤銷了評級。
標普的長期評級投資級——AAA、AA、A和BBB,投機級——BB、B、CCC、CC、C和D;短期評級A-1、A-2、A-3、B、C和D

三大國際評級機構,作為老牌的國際權威機構,對房企的信用評級,可以直接影響股價、債價等走勢,影響房企海外發債的難易和利率高低。
債市方面,僅就剛過去的7月來看,地產債基本上“跌穿”一整個月,月度高收益指數出現了-7.2%的表現,慘烈程度遠超2018年(不考慮去年3月疫情行情)。
股市方面,7月地產股齊跌,周均成交額7.2%,低于2018年至今的歷史均值11.5%,且繼續回落,表現不及大盤。自2020年1月1日至今,恒生中國內地地產指數跌幅39.3%、房地產(申萬)板塊跌幅28.7%。
舉個例,感覺更加明顯。
風財訊獲悉,綠地管理層緊急在投資者微信群中表示,公司今年沒有和惠譽繼續合作評級的相關事宜,已經和另外兩家外評機構(標普、穆迪)做接觸。
言下之意——是公司我甩了你!

其實不止綠地,這波評級下調,房企反應愈加激烈。
朗詩地產則表示,是主動減少常年合作的評級機構的數量,僅保留了標普和穆迪。
而象嶼集團稱,因為惠譽把公司當成“國有企業”,所以“業務狀況日益商業化”被視作風險(公司若違約會對地方政府和相關國企帶來融資影響),才誘發下調評級。
三大國際機構的評級結果,偶爾也會因為各種原因(合作到期、標準差異等),出現和企業battle、機構之間結果懸殊的情況。
國際評級對內地房企,不太樂觀,國內評級環境同樣——不容易。
一位評級機構的人士告訴風財訊,以前評級各家標準不一,AAA級的企業魚龍混雜,導致現在很尷尬,一些AAA級房企居然先爆雷了。
適應“債券市場非強制評級改革”,監管層面還對評級收費標準進行了調整——
企業主體信用評級收費不應低于25萬元,債項信用評級收費不應低于20萬元,單筆債券評級收費不應低于45萬元。跟蹤評級收費不應低于10萬元,數據更新收費不應低于10萬元。
其直言,無論哪個行業,企業想發展好,還是那個道理“打鐵還需自身硬”。
注:文章為作者獨立觀點,不代表資產界立場。
題圖來自 Pexels,基于 CC0 協議
本文由“扒財經”投稿資產界,并經資產界編輯發布。版權歸原作者所有,未經授權,請勿轉載,謝謝!
原標題: 一群百強房企“潰于”評級開分

扒財經 











