鐺煮山川,粟藏世界,有明月清風知此音。呵呵笑,笑釀成白酒,散盡黃金。
作者:蘇筱芮
來源:麻袋研究院(ID:madaiyanjiuyuan)
年初蔓延的新冠肺炎疫情,經過兩個月的發展,現在已經得到基本控制,目前的工作重點從內防輸出轉變為外防輸入,復工復產成為了當前的主旋律。
疫情背景下,以央行、銀保監會為首的金融監管部門多次下發政策文件,為企業復工復產提供各項優惠便利,幫助眾多中小企業渡過疫情難關。
政策的支持具有傳導性,最終目的是支持底層實體企業,但需要通過中間的金融機構作為“橋梁”。這篇文章,我們將從金融機構與企業的角度分別出發,對近期出臺的疫情支持政策進行梳理與探討。
一、疫情背景下的政策文件
今年是全面建成小康社會和“十三五”規劃收官之年。截至目前,央行、銀保監會等監管機構先后出臺多份文件,為新冠肺炎疫情下的金融機構、中小企業等提供來自監管、貨幣、財政等多方面的支持,從而使得國民經濟復工復產,盡快恢復經濟增長。這些重要發文匯總如表1所示:

二、供給側視角-如何為實體提供支持
供給側政策的實施,主要具有三方面目的:一是保持流動性合理充裕,降低企業的融資成本;二是加大力度運用好結構性貨幣政策工具;三是充分發揮好政策性金融的作用。以下從貨幣政策與財政政策角度,分別就實體支持給出解析:
貨幣政策
貨幣政策方面,人民銀行綜合運用公開市場操作、中期借貸便利、常備借貸便利、再貸款、再貼現等貨幣政策工具,保持流動性合理充裕,維持銀行負債端平穩接續。
(1)逆回購
2020年2月3日,人民銀行通過1.2萬億元逆回購投放流動性,其中7天逆回購操作9000億元,中標利率2.40%;2月4日,央行繼續充足供應流動性,當日公開市場操作逆回購投放資金5000億元,兩日投放累計達1.7萬億元。
(2)專項再貸款
據國務院部署,人民銀行于1月31日設立了3000億元抗疫專項再貸款,截至3月13日已發放1840億元。該優惠貸款的加權平均利率為2.56%,財政貼息50%以后,企業實際融資成本大約為1.28%。
3000億專項再貸款直接用于支持防疫保供,采用名單制管理,由發改委、工信部確定和備案重點企業名單,通過9家全國性銀行和10個重點省市的部分地方法人銀行向名單企業提供支持。
(3)再貸款、再貼現
人民銀行于2月26日新增再貸款、再貼現額度5000億元,主要用于支持企業復工復產,引導金融機構以優惠利率資金支持疫情防控。
與專項再貸款有所不同的是,5000億元再貸款再貼現覆蓋面更廣,包括復工復產的中小微企業;參與的金融機構也更加廣泛,包括2500家左右的地方法人銀行。實施方式是在人民銀行現有的再貸款再貼現管理下操作,只要金融機構的貸款利率和用途符合要求,就可以到人民銀行等額申請再貸款資金。
(4)定向降準
為支持實體經濟發展,降低社會融資實際成本,中國人民銀行決定于2020年3月16日實施普惠金融定向降準,對達到考核標準的銀行定向降準0.5至1個百分點。在此之外,對符合條件的股份制商業銀行再額外定向降準1個百分點,支持發放普惠金融領域貸款。以上定向降準共釋放長期資金5500億元。
2. 財政政策
根據銀保監會公開信息,就各級財政部門對于國有控股和參股的銀行業金融機構2020年的經營考核,應充分考慮應對疫情、服務中小微企業的特殊因素,給予合理評價。
目前,國內實施的積極財政政策,主要包括如下三個方面:一是給予受疫情影響較大行業稅費優惠政策,例如企業所得稅、增值稅等;二是出臺普惠性的降費政策,如階段性減免社保費、醫保費和實施緩繳停繳住房公積金等,有利于化解疫情對企業的沖擊;三是加大援企穩崗力度,例如專門出臺降低融資擔保費等政策,支持企業穩定現有的就業崗位,不裁員、少裁員。
三、 需求側視角——如何渡過疫情難關
在國內疫情得到遏制的后半段,復工復產成為了社會主流話題。從政策文件提出的支持對象來看,主要分為個人與企業兩類。而企業根據其性質,又分為小微企業、重點行業/地區企業及受疫情影響的大部分企業。
針對需求側提供的支持政策,主要還是集中于信貸領域。根據銀保監統計數據,銀行業金融機構為抗擊疫情提供的信貸支持超過1.4萬億;其中在1-2月份,信貸相比去年同期多增了大約1300億。以下就各支持對象分別匯總如下:
個人
個人是疫情背景下所受影響最為廣泛的一類主體,從宏觀因素來看,個體受到影響的原因主要有停工停產、交通阻塞等;而從微觀因素來看,個體受到影響的原因主要有不幸染病、需要隔離等。
無論何種原因,最終帶來的結果都是收入來源形成影響,因此,在銀保監出臺的對個人的支持政策中,主要從個人信貸、保險角度給予了相應支持。

盡管擁有上述個人支持政策,但從各類機構實施情況來看,對于支持對象的認定,在實際操作中還存在一定的難度,一些“老賴”借款人趁機渾水摸魚。
目前,在支持對象的認定方面,較為容易識別的有公職人員、醫護人員、新冠肺炎確診人員,此類人員可以憑借其身份資料,根據大數據風控模型等進行識別確認;而對于因封城、隔離等原因暫時失去收入的這部分群體,要想通過線上非接觸式進行審核確認,仍舊存有一定難度。
2. 小微企業
小微企業是我國市場經濟體系的重要主體,央行行長曾經指出,小微企業最終價值占GDP約60%、納稅占國家稅收總額約50%,而小企業貸款余額卻只占企業貸款余額的不到四成。
目前針對小微企業的支持政策,主要有提供利率優惠、延長貸款期限等,強調對小微企業不得盲目抽貸、斷貸、壓貸,不因疫情因素下調貸款風險分類,不影響企業征信記錄等。

在落實小微企業優惠方面,監管文件還提出了細化指標,例如“首貸率”及信用貸款占比,貸款增速等。根據農業銀行統計數據,截至2020年3月15日,該行累計為252戶小微企業1.3億元貸款展期,為489戶小微企業8.7億元貸款調整還款計劃,為933戶小微企業62.7億元貸款提供續貸服務。
3. 特殊地區/特殊行業
疫情背景下,多數行業與企業都面臨停工停產,但也有部分涉及到防控需求的單位和產業,在疫情期間不間斷地高速運轉。對于這部分涉及到國計民生、抗疫攻堅的關鍵產業,銀保監頒布的若干份文件中均有提及,這些措施包括但不僅限于提供融資需求、開辟快速通道等。根據農發行統計數據,該行3月12日率先完成人行下達的首期150億元專項再貸款投放工作,已向357家防疫企業發放專項貸款164億元;截至3月14日,共支持1649家防疫企業,發放應急貸款535億元。
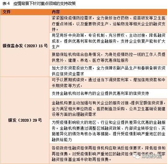
疫情下,部分行業企業受疫情影響和沖擊比較大,尤其是交通運輸、批發零售、文化娛樂、住宿餐飲等行業的小微企業、民營企業,在停工停產的情況下面臨現金流困境,下表列示了重點領域的支持政策:


值得關注的是,除了融資方面的支持外,銀保監文件還在融資擔保上制定了指引要求:各級政府性融資擔保再擔保機構應取消反擔保要求,降低擔保和再擔保費。對受疫情影響嚴重地區的融資擔保再擔保機構,國家融資擔保基金減半收取再擔保費。
對于特殊地區,例如此前疫情較為集中的湖北地區,銀保監會也給予了相應優惠,例如6號文提出,湖北地區各類企業都可以享受貸款臨時性延期還本付息政策;為湖北地區配備專項信貸規模,實施內部資金轉移定價優惠等。
4. 受疫情影響的企業
在疫情停工停產背景下,企業還需要繼續支付大量成本,例如房租、員工工資、企業貸款等。在財稅支持政策下,員工社保公積金、房租減免等支持舉措已逐步落地,而銀保監文件所提及的重點支持措施,主要還是源于信貸。

除銀行業機構提供信貸優惠、保險類機構提供減費讓利外,29號文還特別提到了租賃業務,鼓勵金融租賃公司緩收或減收相關租金和利息,提供醫療設備租賃優惠金融服務。
疫情對社會各方面帶來了較大的沖擊,但我國經濟長期向好的發展趨勢不會因此改變。各項舉措的落地落實落細以后,中小微企業將加速有序復工復產,各方亦將共克時艱,共渡難關。
注:文章為作者獨立觀點,不代表資產界立場。
題圖來自 Pexels,基于 CC0 協議
本文由“麻袋研究院”投稿資產界,并經資產界編輯發布。版權歸原作者所有,未經授權,請勿轉載,謝謝!

麻袋研究院 











