鐺煮山川,粟藏世界,有明月清風知此音。呵呵笑,笑釀成白酒,散盡黃金。
作者:新華財經面包財經
2022年3月15日,上海金融法院受理投資者訴科創板上市公司紫晶存儲的證券虛假陳述責任糾紛案件。該案系首例涉科創板上市公司的證券欺詐責任糾紛案。2020年2月,紫晶存儲的首發上市由中信建投主承銷。
中信建投是一家歷史悠久的老牌大型券商,在IPO承銷領域占有較高份額。2022年年初至3月15日收盤,中信建投作為主承銷商的A股IPO項目數量達8只,位居行業前列。
發行人和主承銷商最終會承擔怎樣的責任尚待法院判決。但是隨著注冊制的深度推進,作為證券市場重要“看門人”的投資銀行、承銷商、保薦人、會計師、律師等中介機構在新股發行中的責任愈發受到市場關注。
紫晶存儲這一案例的最終判決對于各類市場參與者都具有相當的借鑒意義。
上海金融法院受理首例科創板證券欺詐責任糾紛案
根據上海金融法院官微,2022年3月15日,法院受理紫晶存儲的證券虛假陳述責任糾紛案件。紫晶存儲于2020年2月在科創板上市,主承銷商為中信建投。

圖1:上海金融法院受理紫晶存儲證券虛假陳述責任糾紛案(節選)
研究發現,紫晶存儲自上市以來,多次收到交易所問詢并于2022年2月收到證監會的立案告知書,時隔一個月,該公司的證券虛假陳述責任糾紛案件獲上海金融法院受理。

圖2:紫晶存儲上市以來收到的部分監管文件
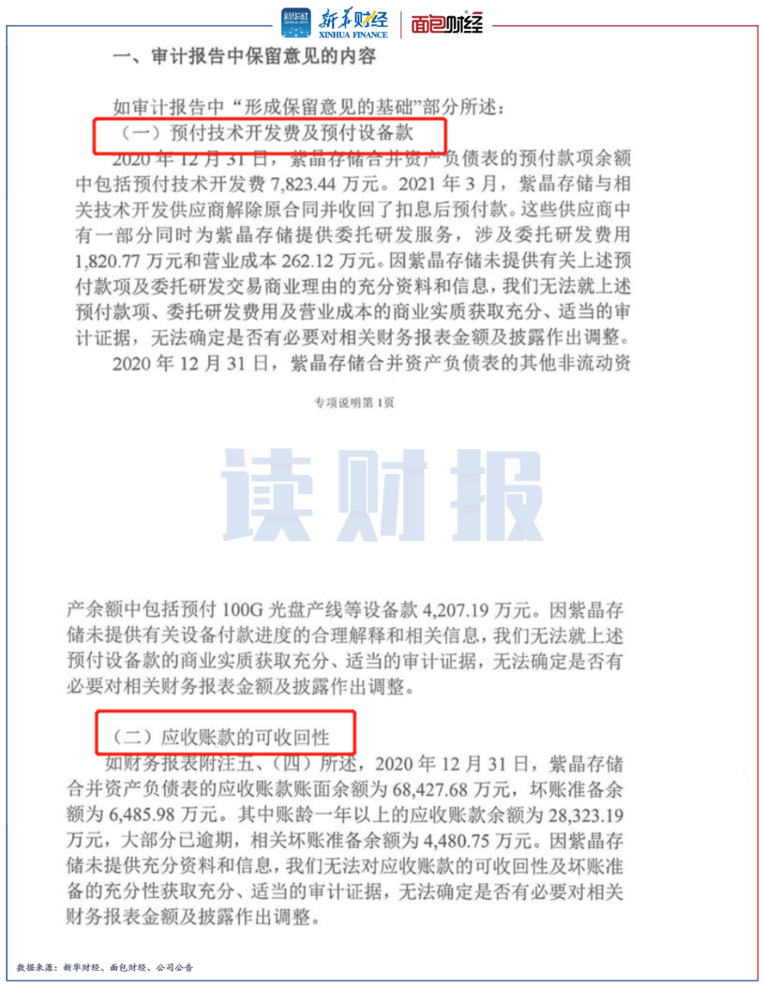
目前,根據紫晶存儲披露的立案告知書,未具體說明哪些信披涉嫌“違法違規”。紫晶存儲于2020年2月上市,而立信會計師事務所對該公司2020年的財務報表遂出具了保留意見審計報告,主要涉及“預付技術開發費及預付設備款”和“應收賬款的可收回性”。
2021年12月,紫晶存儲公告變更會計師事務所,由立信會計師事務所變為中喜會計師事務所。

圖3:立信會計師出具的紫晶存儲2020年年度審計報告(節選)
在隨后對上交所問詢函的回復中,中信建投作為保薦機構對上述兩大問題均給出了回復。中信建投在相關回復中稱,紫晶存儲已于招股說明書之“重大事項提示”部分披露了“提請投資者關注發展期初期階段公司采取較為寬松的應收賬款信用政策特點及應收賬款回收風險”。

圖4:中信建投關于相關問詢函的專項核查意見(節選)
但是,中信建投的回復并不意味著發行人和承銷商就能免責。
過去幾年,監管部門對于券商在承銷保薦等投資銀行業務上的合規監管持續加強。2020年以來,中信建投因為相關業務的合規問題,多次受到監管處罰。
2020年,中信建投曾因投行業務內控不完善被證監會責令改正,處罰決定文件中提及了鉑力特、西部超導、恒安嘉新等公司的IPO項目。2021年,該券商還因在作為二十一世紀空間技術應用股份有限公司IPO的保薦機構時存在違規行為,受到監管約談。
中信建投IPO主承銷業務位居行業前列
2022年年初至3月15日收盤,A股市場共有63只新股上市。
其中,中信建投擔任8個A股IPO項目的主承銷商。2021年全年,從IPO主承銷數量和募資金額兩方面看,中信建投完成了46個IPO項目并募資超500億元,其IPO承銷業務位列券商行業前三。

圖5:2021年IPO承銷券商排名(2022年3月15日盤后數據)
不過,由中信建投承銷的部分項目在上市后股價走勢并不理想,不少項目破發。
2022年以來,由中信建投擔當聯席主承銷商的國芯科技和軟通動力在上市首日盤中一度跌破發行價。
相較于其發行價格,2021年由中信建投主承銷的IPO新股中,重慶銀行、鴻富瀚和匯宇制藥-W年末后復權收盤價的跌幅超過10%。
大型券商如何當好“看門人”?
與中信建投相類似的,2022年以來,中信證券和海通證券分別主承銷12只和9只。其中,兩者均有3只在上市首日即跌破發行價。由此可見,幾家大型券商作為IPO主承銷商中的領先者的同時,也是“破發大戶”。

圖6:2022年年初至3月15日上市首日盤中或收盤跌破發行價的新股
根據中國證監會披露的2021年證券公司分類結果,海通證券的評級由上一年的AA級被下調為BBB級,連降兩級頗為罕見,主要系其合規風控上存在漏洞。

圖7:2021年以來海通證券收到的部分監管處罰
在IPO及相關主承銷業務方面,海通證券作為山東新綠食品的推薦掛牌主辦券商,未勤勉盡責;在履行上海中技樁業股份有限公司重組上市持續督導職責過程中,未按規定履行定期回訪、現場檢查等程序。
此外,2020年以來,“行業一哥”中信證券也多次受到來自證監會及其分局和銀行間市場交易商協會的監管處罰。

圖8:2020年以來中信證券收到的部分監管處罰
2020年年末,證監會頻繁發文,提及了中信證券在多個IPO承銷項目中存在內控不完善的問題。中信證券在保薦深圳市亞輝龍生物科技股份有限公司科創板IPO過程中,存在提交的申報材料存在財務數據前后不一致,披露口徑出現明顯差異等方面問題。在嘉興斯達半導體股份有限公司IPO項目中,中信證券未對工作底稿嚴格驗收。在安徽馬鞍山農村商業銀行股份有限公司IPO項目中,未對全部項目人員進行利益沖突審查。
由此看來,盡管首例科創板證券欺詐糾紛目前主要涉及中信建投一家,但背后折射出的執業質量和合規問題卻帶有相當的普遍性。
不禁引人深思,大型券商該如何履行好證券市場“看門人”的職能?
注:文章為作者獨立觀點,不代表資產界立場。
題圖來自 Pexels,基于 CC0 協議
本文由“面包財經”投稿資產界,并經資產界編輯發布。版權歸原作者所有,未經授權,請勿轉載,謝謝!

面包財經 











