鐺煮山川,粟藏世界,有明月清風知此音。呵呵笑,笑釀成白酒,散盡黃金。
作者:刃海
來源:不良資產大全(ID:gh_d6123a2f1168)
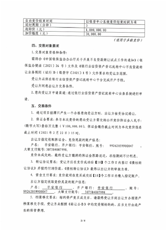
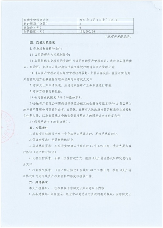
2月8日,平安銀行和工商銀行分別在銀登網上發布了其首個個人不良貸款轉讓公告。兩家銀行不約而同的選在了3月1日采用多輪競價的方式進行競價轉讓,并按《信息披露細則》的規定和附件1《不良貸款轉讓公告》模板,在公告中披露了不良貸款基本信息。
平安銀行首期轉讓的標的即是該行1月25日發布的《擬轉讓簡介》標的。從轉讓公告中可以看出:該批標的為個人經營類信用不良貸款,共20戶,其中17戶已終本,3戶執行中,逾期天數(按未嘗本息總額加權平均)1472天。未嘗本金總額約619萬元,未嘗利息總額約1155萬元,未嘗本息總額約1773萬元,起始價100萬元,加價幅度3萬元。
工商銀行首期轉讓的標的為個人消費信用類不良貸款,共41戶(41筆),其中37戶訴訟并已進入執行程序,逾期天數(按未嘗本息總額加權平均)1900天。未嘗本金總額約1489萬元,未嘗利息總額約1148萬元,未嘗本息總額約2638萬元,競價起始價0元,加價幅度10萬元。
工商銀行第2期轉讓的標的為信用卡透支類不良貸款,共53戶(66筆),其中40戶已訴訟,逾期天數(按未嘗本息總額加權平均)363天。未嘗本金總額約6505萬元,未嘗利息總額約1226萬元,未嘗本息總額約7731萬元,競價起始價0元,加價幅度10萬元。
工商銀行第3期轉讓的標的亦為信用卡透支類不良貸款,共31戶(32筆),均未訴訟,逾期天數(按未嘗本息總額加權平均)168天。未嘗本金總額約2825萬元,未嘗利息總額約277萬元,未嘗本息總額約3102萬元,競價起始價0元,加價幅度10萬元。
其中工商銀行計劃轉讓的三筆,賬齡分別在5年、M12和M6,將競價起始價都設在0元,測算需求曲線的意圖比平安銀行更為明顯。













此外,工商銀行和浙商銀行同時發布了首期單戶對公不良貸款轉讓公告。
注:文章為作者獨立觀點,不代表資產界立場。
題圖來自 Pexels,基于 CC0 協議
本文由“不良資產大全”投稿資產界,并經資產界編輯發布。版權歸原作者所有,未經授權,請勿轉載,謝謝!

不良資產大全 











