鐺煮山川,粟藏世界,有明月清風知此音。呵呵笑,笑釀成白酒,散盡黃金。
作者:毛小柒
來源:濤動宏觀(ID:jinrongjianghu123123)
本文主要討論金融資產管理公司(以下簡稱金融AMC)、金融資產投資公司(以下簡稱金融AIC)以及地方資產管理公司(以下簡稱地方AMC)等三類市場主體。目前我國在特殊資產領域的收購端已經形成了包括5家金融AMC、5家金融AIC、60家左右的地方AMC以及其它非持牌機構在內的多種生態格局。
一、背景:特殊資產行業的空間較大
國內特殊資產行業具有比較大的發展空間。
(一)以商業銀行投放的貸款為例,截至今年6月底,商業銀行的不良貸款與關注類貸款余額分別達到2.79萬億和3.76萬億,即問題貸款(不良貸款+關注類貸款)余額合計達到了6.55萬億。而如果考慮到被低估以及其它農村金融機構的部分,則意味著國內銀行業的問題貸款余額應在10萬億左右。
(二)再以債券市場為例,截至2021年9月16日,我國債券市場存量已達到124.28萬億元,其中公司信用類債券規模約為25萬億左右(主要指企業債、公司債、中票、短融以及定向工具等),如果按照1.00%的違約比例來看,保守估計的問題公司信用類債券應該在2000-3000億元左右。
(三)若以整個大資管行業為例,則目前大資管行業的規模約在110萬億元左右,其涉及到的潛在問題資產可能也不容小視。
特別是,在問題資產之外,我們還可以進一步考慮將低流動性資產、受限資產等納入特殊資產行業中,這其中可能會涉及到民營企業債務、大型企業債務、地方隱性債務處置、地方國企的兼并重組、股票股權質押風險等多種交叉領域。因此從這個角度看,特殊資產行業的空間實際上是大的。
二、五家金融AMC情況分析
(一)基本信息
1、全國性金融AMC(即金融資產管理公司)目前已增至五家。2020年3月5日,銀保監會批復建投中信資產管理有限責任公司(以下簡稱“建投中信資產”)申請轉型為中國銀河資產管理有限責任公司(以下簡稱“銀河資產”),使得我國由國家控股的金融AMC數量自1999年以來首次增至五家,另外四家分別為東方資產、信達資產、長城資產與華融資產。

2、成立之初,銀河資產的股權結構為中央匯金持股70%、中信證券持股30%,目前股權結構已變更為中國銀河金控持股65%、中央匯金持股13.30%、中信證券持股5.70%。往前看,銀河資產實際上衍生于2005年那一次金融風險整頓,
(1)2005年8月,中信證券與建銀投資共同出資籌建中信建投證券和建投中信資產(分別受讓華夏證券的證券類和非證券類資產)。
(2)2005年9月30日,建投中信資產正式掛牌成立。
(3)2018年3月,國務院批復同意建投中信資產管理轉型為第五家全國性AMC,并更名為“中國銀河資產管理有限公司”的方案(當時要求中國銀河金控的持股比例不低于51%、注冊地由北京變更為廣東)。
(4)2020年3月5日,銀保監會批復同意建投中信資產正式轉型為金融資產管理公司并更名為銀河資產。同年5月,國家市場監督管理總局正式同意其更名為“中國銀河資產管理有限責任公司”。
3、鑒于銀河資產成立時間不長,這里主要分析四家金融AMC:
(1)四家金融AMC均成立于1999年、成立之初均為財政部100%控股、注冊資本亦均為100億元,這四家金融AMC在注冊資本、總資產、業務范圍等層面已發生較大變化。例如,目前已有兩家實現上市,即分別于2013年12月和2015年10月在香港上市的信達資產和華融資產,同時四家金融AMC的注冊資本合計已增至2000億元左右,且單家注冊資本均超300億元。
(2)1999年成立的四家金融AMC也已全部轉型為擁有各銀行、信托、券商、基金、保險、消費金融、金融租賃、期貨、資產管理、信用評級等各類金融牌照的金融控股集團,并廣泛涉足私募基金、房地產等業務。例如,信達資產擁有南洋商業銀行、金谷國際信托、信達證券、幸福人壽保險和信達基金;華融資產擁有華融湘江銀行、華融國際信托、華融證券、華融消費金融和華融金融租賃,長城資產擁有長城華西銀行、長城新盛信托、長城國瑞證券、長生人壽保險,東方資產則擁有大連銀行、大業信托、東興證券、東方金誠和中華聯合保險集團等。

(二)財務情況:明顯分化,苦于掙扎
1、四家金融AMC的總資產規模已從十年之前的2500億元左右迅速增至2020年的5萬億元左右,而過去十年四家金融AMC的年均規模增速也高達40%。截至2020年底,四家金融AMC的總資產規模從高到低依次為華融資產(1.64萬億)、信達資產(1.52萬億)、東方資產(1.14萬億)和長城資產(0.63萬億)。

2、過去十年時間,四家金融AMC的杠桿率也在大幅提升,其資產負債率由2012年前的不到80%左右大幅提升10個百分以上(尤以華融資產和長城資產最為明顯)。其中,華融資產的資產負債率從55%上升至96%以上(幅度最大),信達資產和長城資產的資產負債率從70%左右升至87.15%和89.83%,東方資產的資產負債率則從80%升至87.13%。資產負債率的大幅提升意味著四家金融AMC發展模式的轉變,即真正轉向債務推動模式。
3、四家金融AMC剛剛成立時的資金來源多是政策性資金,主要包括財政部最初分別向每家AMC注資的100億元資本金、央行再貸款6041億元的業務啟動資金(財政部擔保),以及向國有四大行和國開行發行的8110億元金融債。不過2009年以后,四家金融AMC開始嘗試通過發行金融債、二級資本債以及同業拆借等方式進行多元化融資(主要以同業資金為主)。而其資產端則更多體現為信貸(通過體系內的銀行等機構來完成)和類信貸,這里的類信貸資產主要為通過將收購的債權轉為股權,或在一定期限內返售,或轉讓給第三方。特別是四大金融AMC也可以通過設立各類資管計劃、同業借款、發行債券等方式融資。
(三)經營范圍
1、根據銀保監會的金融機構分類,金融AMC被歸為特殊類金融機構,其最初定位于承接處置國有金融機構的不良資產。不過在廣泛涉足各類金融牌照后,金融AMC的業務范圍也在發生著深刻變化,目前的業務范圍大致如下:
(1)收購、受托經營不良資產,并對不良資產進行管理、投資和處置;
(2)債轉股,對股權資產進行管理、投資和處置;
(3)對外進行股權和債權投資,買賣有價證券;
(4)發行金融債券、同業拆借和向其它金融機構進行商業融資;
(5)財務、投資、法律及風險管理咨詢和顧問業務;
(6)資產及項目評估,經批準的資產證券化業務、金融機構托管和關閉清算業務以及破產管理;
(7)非金融機構的不良資產業務。
事實上,如果考慮到金融AMC已全部轉型為金融控股集團,那么金融AMC的業務范圍還應包括存貸款業務、金融租賃業務、保險業務、證券業務、信托業務、基金管理業務、資產管理業務、房地產開發業務等等。
2、這里需要特別提及的是非金融機構不良資產受讓業務,其本質上是影子銀行業務,即金融AMC可以通過受讓非金融企業的債權的方式,向特定行業或領域提供融資服務(如房地產、基建等)。不過直到2010年,信達資產才成為第一家試點非金融企業不良資產相關業務的金融AMC。
2012年10月,《金融資產管理公司收購非金融機構不良資產管理辦法(征求意見稿)》正式明確四大金融AMC可以開展非金融企業不良資產的相關業務。2015年6月9日,財政部和銀監會聯合印發了《金融資產管理公司開展非金融機構不良資產業務管理辦法》(財金〔2015〕56號)。
(四)發展歷史
金融AMC的發展歷史大到處可以分為三個階段,而從其最初的誕生背景來看,則更具啟示意義。四家金融AMC成立之初的定位非常清晰,即承接和處置國有金融機構的不良資產,并以十年為限。不過2007-2008年金融危機的爆發使得本應于2009年退出歷史舞臺的四家金融AMC迎來新一輪發展良機。
1、第一個十年(1999-2009年):政策性收購向商業性市場化收購轉型
20世紀80代開始的各類經濟體制改革(如外貿轉型、價格并軌、國企改革、撥改貸、稅改等)使剛剛誕生的商業銀行承擔了過多國家宏觀調控的任務,并導致金融亂象頻出、無序放貸頻現,國內各類金融機構在這一時期也背上了沉重的資產質量包袱。同時,1997-1998年亞洲金融危機的爆發使商業銀行的資產質量問題變得愈發突出,當時部分國有商業銀行的不良貸款率甚至高達40%,這也是1997年召開的全國金融工作會議將化解國內金融風險作為戰略任務的大背景。
(1)1998年國務院開始籌劃設立不良資產專業處置機構,1999年3月的《政府工作報告》明確提出“要逐步建立資產管理公司,負責處理銀行原有的不良信貸資產”。
第一,1999年4月,承接建設銀行3730億元不良貸款的信達資產在北京掛牌成立,成為我國第一家金融AMC。
第二,1999年7月,中共中央、國務院印發《關于轉發<國家發展計劃委員會關于當前經濟形勢和對策建議>的通知》,明確提出“推進建立金融資產管理公司的試點工作”,緊接著華融資產、長城資產和東方資產也相繼成立,并分別承接工行、農行和中行4007億元、3458億元和2674億元的不良貸款,加上之前信貸資產接收建行的3730億元不良貸款,意味著四家AMC合計接收了1.5萬億元的不良貸款。
第三,1999-2000年6月期間,四家金融AMC僅負責剝離四大行的不良資產且按照1:1的對價比例收購(即政策性剝離)。不過20004年3月后,四家金融AMC開始嘗試向商業性市場化收購轉型,并逐步面向四大行之外的金融機構收購不良資產(按照5折進行收購)。
(2)整體來看在這一階段,四家金融AMC的收購方式開始由政策性轉向商業性,收購對象不斷擴展、收購對價更為靈活,不過這一時期的不良債權回收率多在20%以下(最高也不到30%),而四家金融AMC的盈利空間亦不太理想。
雖然財政部一度修改了四大AMC的考核方式,即統一考核現金回收率和費用率指標,但在解決金融AMC經營困境方面卻收效甚微。

(3)四家金融AMC成立之初的資金來源主要為央行再貸款(6041億元)以及向國有四大行、國開行發行的8110億元金融債。由于業務范圍有限、債權回收率低,導致四家金融AMC在2009-2010年時根本無法完成債務兌付,于是通過延長債券持有期限(央行擔保)以及再貸款停息掛賬等方式來解決這一困境。
正是基于以上背景,拓寬業務范圍并提升盈利能力也成為四家金融AMC的迫切訴求,而這也進一步推動了四大AMC不斷進入其它業務領域,并在某種程度上獲得了監管部門默認。
2、第二個十年(2009-2019年):向金融控股模式轉型
2009年四家金融AMC并沒有按約定退出歷史舞臺,而是借助2008-2009年金融危機和當時的不良資產處置浪潮,進入新一輪發展機遇期。
(1)2009年之后,四家金融AMC開始紛紛向金融控股集團轉型。如前文所述,四家金融AMC目前多已持有銀行、信托、保險、消費金融、金融租賃、基金券商和信托等各類牌照,同時還廣泛涉足房地產、私募基金、股權投資等業務。甚至可以毫不夸張地說,四家金融AMC已經成為一類無所不能的金融機構,其牌照價值甚至高于信托。當然也正因為如此,其內部也埋藏著越來越大的風險,而針對金融AMC的監管力度也在不斷加強,近兩年金融AMC反腐和風險化解的步伐亦在明顯加快,回歸主業和加強風險管控成為監管部門和銀行自身在未來一段時期內的強烈訴求,因此華融和長城甚至信達的問題并不是偶然。
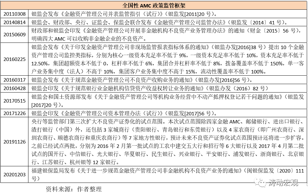
(2)這一時期,監管部門發布了一系列文件對金融AMC進行規范,具體包括2011年的20號文、2014年的41號文、2015年的56號文、2016年的38號文和56號文以及2017年的20號文和56號文。其中,
第一,2014年8月銀監會、財政部、央行、證監會、保監會聯合印發的《金融資產管理公司監管辦法》(銀監發〔2014〕41號)構成了基本監管框架;
第二,2015年6月財政部和銀監會印發的《金融資產管理公司開展非金融機構不良資產業務管理辦法》的通知(財金〔2015〕56號)則明確提出金融AMC可以收購非金融企業的不良資產。

(五)展望未來:監管部門對金融AMC仍寄予厚望
近年來針對金融AMC的監管力度持續加強,回歸主業和加強風險管控成為監管部門和金融AMC自身在未來一段時期內的強烈訴求。受此影響,部分金融AMC的風險開始逐步暴露,四大金融AMC的規模增速出現了放緩甚至下滑,2018-2020年,信達資產的總資產增速分別降至7.85%、1.17%和0.32%,東方資產的總資產增速分別降至10.95%、4.04%和0.91%,長城資產的總資產增速分別降至4.65%、-10.20%和4.24%,華融更不用多說(詳情參見華融時代的落幕與重啟)。
實際上,從2020年12月3日福建銀保監局發布的《關于進一步規范金融資產管理公司非金融機構不良資產業務的通知》(閩銀保監發〔2020〕111號)中便可以窺測到監管部門對金融AMC的政策導向,并對其寄予厚望。相關要點如下:
1、金融AMC應堅持差異化經營,發揮好金融救助器和逆周期工具功能,發揮好金融體系有效補充和“緊急通道”作用,并適時退出。
2、金融AMC應從制度層面明確客戶準入、非金債權真實性判定和問題企業認定標準,不得借收購非金不良資產名義為企業或項目提供融資,不得隨意提高收購價格或隨意豁免債務而導致資產公司可能承擔最終風險和損失,不得隨意采取“原值收購”。
3、金融AMC應當加強項目實質性審核和全流程管理,建立健全風險限額管理機制,對同一集團客戶發生多次收購的,對投向單一行業的資產超過非金不良資產余額一定比例的,均要向監管部門報告。不得隱藏或掩蓋內生不良資產。
三、五家金融AIC情況分析
(一)基本信息:均成立于2017年、母公司均為國有大行
截至目前,我國已成立5家金融AIC(即金融資產投資公司)。
1、這五家金融AIC均成立于2017年,且母公司均為國有大行,注冊資本合計達到540億元,初始注冊資本均在100億元及以上。2021年1月,銀保監會批準工銀金融AIC、建信金融AIC以及農銀金融AIC的注冊資本分別增至270億元、270億元與200億元。
2、除國有五大行外,股份行中的平安銀行與興業銀行也于2018年8月和12月相繼宣布要成立金融AIC。其中,平安銀行為合資、興業銀行為全資。
3、地方性銀行中的廣州農商行也發布公告稱將出資50億元(持股比例不低于35%)合資設立金融AIC。
不過,直到目前為止,金融AIC數量仍停留在五家。

(二)財務情況:規模增長迅速,業績增長較為亮眼
均于2017年成立的5家金融AIC至今歷經三個完整年度。
1、從近年財務數據來看,五家金融AIC的規模增長相當迅速,業績增長情況也較為亮眼。目前按總資產規模從高到低依次為,工銀金融AIC(1626.89億元)、建信金融AIC(1384.01億元)、農銀金融AIC(1209.34億元)、中銀金融AIC(841.11億元)與交銀金融AIC(499.35億元),今年上半年同比增速分別為19.42%、19.07%、10.67%、13.80%和10.40%。
2、從創利能力來看,金融AIC的經營狀況良好。今年上半年,工銀金融AIC、建信金融AIC、農銀金融AIC、中銀金融AIC以及交銀金融AIC的凈利潤同比增速分別高達102.20%、256.45%、113.85%、38.53%和260.51%。

(三)發展歷史
1、金融資產投資公司成立的背景是新一輪的市場化債轉股。2015年12月,“去杠桿”作為“三去一降一補”五大任務之一,首次在中央經濟工作會議上被提出。2016年10月,國務院正式發布《國務院關于積極穩妥降低企業杠桿率的意見》以及《關于市場化銀行債權轉股權的指導意見》,市場化債轉股正式啟動。
2、相對于通過清收、重組、核銷、轉讓等方式處置存量不良貸款,市場化債轉股能夠更及時地通過降杠桿緩解企業流動性壓力和潛在風險,同時增強入股企業中長期發展韌性和競爭力,有助于經濟轉型升級和國家產業布局優化,既有利于體現金融對實體經濟的深度服務、提高社會資源利用效率,又有利于商業銀行前瞻性地主動管控不良貸款形成壓力。但是,在原有金融AMC主導的市場格局和銀行監管規則下,市場化債轉股的進退會面臨商業銀行參與意愿不高的難題。一方面,如果由商業銀行獨立開展債轉股,這意味著貸款資產轉換為股權資產,在資本充足率監管框架下,銀行的風險資產規模會大幅增加,對資本形成較大的損耗;另一方面,如果與金融AMC開展市場化債轉股,雖然可以實現債務出表,降低對銀行資本的損耗,但銀行與金融AMC之間很難就轉讓價值達成一致,進而會影響市場化債轉股的效率。
在這種背景下,讓商業銀行成立專門開展市場化債轉股業務的子公司(即金融AIC),將債轉股的綜合收益內部化,以掃清商業銀行更大規模參與債轉股的障礙,成為市場化債轉股工作的一項核心內容。
3、2017 年,原銀監會發布《商業銀行新設債轉股實施機構管理辦法(試行)》(征求意見稿),鼓勵國有商業銀行設立金融投資公司(Asset Investment Company,AIC)承載市場化債轉股任務。隨后,建行在北京成立第一家 AIC——建信金融資產投資有限公司。2018年6月,銀保監會發布實施《金融資產投資公司管理辦法(試行)》。2019年5月,國務院常務會議確定深入推進市場化、法治化債轉股措施,支持金融資產投資公司發起設立資管產品,并允許保險資金、養老金等投資。2020年4月,銀保監會進一步發布實施《關于金融資產投資公司開展資產管理業務有關事項的通知》,明確金融資產投資公司可通過發行債轉股投資計劃開展資管業務,為深入推進市場化法治化債轉股提供了重要政策措施保障。
此外,為配合國家金融發展戰略,相關部門也在積極探索擴大金融AIC的業務范圍。2020年2月,央行等多部門發布《關于進一步加快推進上海國際金融中心建設和金融支持長三角一體化發展的意見》,意見提出,支持符合條件的商業銀行按照商業自愿原則在上海設立金融資產投資公司,試點符合條件的金融資產投資公司在上海設立專業投資子公司,參與開展與臨港新片區建設以及長三角經濟結構調整、產業優化升級和協調發展相關的企業重組、股權投資、直接投資等業務,大幅拓展了金融AIC的業務范圍和發展空間。

四、56家地方AMC情況分析
作為地方金融環境“穩定器”和區域經濟發展“助推器”,地方AMC承擔著區域金融風險化解的重任。
(一)基本信息
1、地方AMC中國特殊資產收購方的另一個重要群體。根據統考,目前既在工商部門完成登記設立亦獲得銀保監部門許可的有56家。從批復時間來看,這56家地方AMC主要集中于2014-2019年期間,其中2014年10家、2015年9家、2016年13家、2017年11家、2018年10家、2019年3家。


2、除以上56家地方AMC外,我們將一些已成立或處于籌備中但未獲金融監管部門批準的地方AMC也考慮在內,具體看下61家地方AMC的區域分布情況:
(1)廣東省擁有5家,山東、浙江、福建與河南分別擁有3家,北京、上海、重慶與天津各擁有2家,也即9個省級地區合計擁有25家地方AMC;
(2)另有15個省級地區各擁有2家(合計30家),吉林、貴州、海南、江西、青海、新疆、云南與西藏各擁有1家地方AMC。

3、有幾家特殊的地方AMC,這里需要特別說明一下:
(1)2015年2月28日成立的吉林省金融資產管理因大股東于2020年4月被最高院判決解散。不過2021年2月吉林省盛融資產管理有限公司獲批從事金融企業不良資產批量收購業務,算是填補了吉林省地方AMC的空白。
(2)2016年7月4日,上市公司海德股份(海南海德資本管理)全資設立海德資產管理。2013年4月1日永泰能源大股東永泰控股成為海德股份的實控人(目前持有海德股份65.80%的股權)。在海德資產管理外,永泰能源集團還擁有上海中聯信投資發展、開源金泰資本投資兩家公司。
(3)2020年5月28日,重慶渝康資產經營管理發布公告稱,華潤金控與重慶渝富、重慶水務、重慶城投、重慶地產完成《產權交易合同》簽署;該合同生效后,華潤金控將持有渝康公司54%股權,成為重慶首家地方金融AMC的控股股東,渝康公司原股東持股比例降為46%,重慶渝康資產經營管理公司更名為華潤渝康資產管理有限公司,并由此成為全國首家由中央企業控股的地方AMC。
(4)2017年5月15日,陜西省政府印發《2017年全省金融工作要點的通知》,明確擬于2017年組建完成長安金融資產管理公司,注冊資本30億元。
(5)2017年7月9日,中信資本股權投資(天津)、河北省國有資產控股運營、曹妃甸金融控股集團以及信達資產、雅戈爾股份有限公司簽署《發起人協議》,擬共同設立河北金融資產管理,注冊資本為10億元,雅戈爾占股20%。
(6)2019年10月25日,大連市副市長、黨組成員靳國衛在首屆不良資產交易大會暨第三屆中國AMC發展國際金融論壇上表示,大連市的銀行不良率已經高達7%,遠遠高于全國平均水平,且2018年已經開始啟動設立大連的地方AMC,希望不久之后能夠正式成立。
(二)財務情況:注冊資本多在10億元以上、5家注冊資本超過100億元
1、57家地方AMC的注冊資本合計超過2300億元,其中注冊資本在100億元(含)以上的有5家,注冊資本在50億元(含)-100億元之間的有12家、15家地方性AMC的注冊資本為10億元,另有27家地方性AMC的注冊資本在10(不含)-50億元(不含)。可以看出,多數地方AMC的注冊資本在10億元以上,這也符合近期一些地區的規定相一致,當然也有個別地方AMC注冊資本達不到這一要求(如冀資唐山資產管理和平安普惠立信資產管理)。

2、此外僅有33家地方AMC公布了相關財務數據。截至2020年底,
(1)總資產超過500億元的地方AMC有4家,從高到低依次為山東省金融資產管理(1424.99億元)、上海國有資產經營(875.87億元)、中原資產管理(635.98億元)以及浙江省浙商資產管理(609.24億元)。
(2)盈利能力較強的地方性AMC從高到低依次為上海國有資產經營(43.26億元)、山東省金融資產管理(11.09億元)、浙江省浙商資產管理(10.47億元)、江蘇資產管理(9.24億元)、陜西金融資產管理(7.43億元)、廣州資產管理(7.02億元)、深圳市招商平安資產管理(5.84億元)、蘇州資產管理(4.71億元)、光大金甌資產管理(4.37億元)、河南資產管理(4.16億元)。

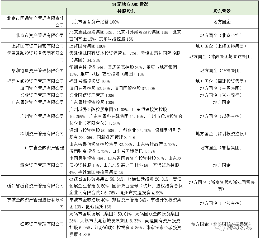
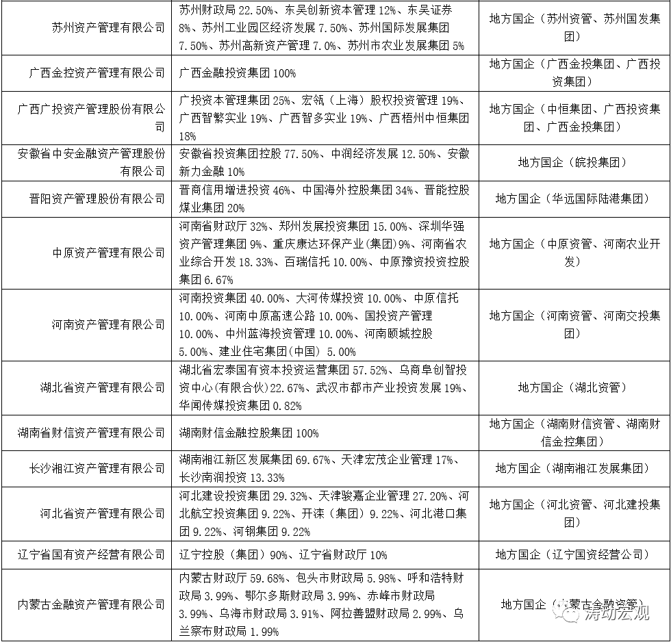
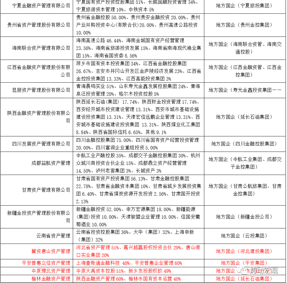
(三)股東背景:多為地方國企控股類
按照控股股東類型、股權結構的不同,61家地方AMC大致可以分為三大類:一是央企類;二是地方國企控股類;三是民企類。部分代表性機構可見下表:
1、央企控股的地方AMC有7家,分別為招商平安資產管理(招商局集團)、中信青島資產管理(中信集團)、光大金甌資產管理(光大集團)、華融晉商資產管理(華融資產)、黑龍江國瑞金融資產管理(國家開發投資集團)、寧夏順億資產管理(三九集團)、甘肅長達金融資產管理(長城資產)。

2、地方國企類44家,主要包括地方政府、地方財政以及國資系統控制的地方國企,這里包括成都益航資產管理、興業資產管理以及平安普惠立信資產管理。



3、民營企業控股的地方AMC主要有10家,這些民營地方AMC的控股股東大多為民營企業集團,如和潤集團、正信集團、永泰集團、當代集團、宏遠集團與君正集團、隆鑫集團等。具體分別為上海睿銀盛嘉資產管理、天津濱海正信資產管理、重慶富城資產管理、國厚資產管理、湖北天乾資產管理、黑龍江省嘉實資龍昇資產管理、吉林省金融資產管理、慶源綠色金融資產管理和海德資產管理。
(四)業務范圍
由于缺乏規范性要求,地方AMC沒有統一的經營范圍。從實踐來看,地方AMC與四大AMC一樣可以從事全部的資產管理業務,既包括傳統的不良資產處置業務,也包括創新型的資產證券化、投資類、股權經營、資產管理服務以及其他綜合金融服務。由于地方AMC成立時間普遍較短,活躍在業務一線的仍屬少數。同時,由于自行處置周期較長、成本較高、收益相對較低,使得不同機構之間的業務模式和收入結構差異較大。
1、不良資產處置。2013年的“45號文”明確指出地方AMC可以開展金融企業不良資產批量收購和處置業務。2016年的“1738號文”則規定,地方AMC的收購對象僅限于金融企業,處置方式包括批量轉讓、債務重組等,且收購對象不受地域限制。具體包括兩種方式:
(1)(非)批量或轉讓交易。即利用資產包中各債權資產信息的不對稱低買高賣,進行套利交易。批量轉讓類因規模之大可從中獲得更大的成本折讓,之后再將批量中的大包拆小包,通過更廣泛的潛在買家渠道變現而獲利。為規避“只能在本省內批量受讓金融企業不良資產(批量指10戶以上打包)”的監管規定,有的地方AMC通過10戶以下打包,在全國范圍內接單轉讓業務或通道業務。
(2)收購并自行處置資產。一般都指向特定地區、特定產業及特定領域,好中選優,優中選精。這樣的資產,可能涉及并購重組、盤活重整等運作機會,預期可獲得更高的增值收益。
2、財富管理業務。除了不良資產處置,部分地方AMC還有一些其他業務,如財富管理業務,即設立投資合伙企業和管理公司,通過代理高端社會投資者的財富管理業務,建立資產收購資金池,拓寬融資渠道。
3、代持通道業務。即原持有方非真實賣斷,地方AMC幫助不良資產原持有方短期代持,暫時美化一下原持有方的資產負債表,其后在約定時間、以約定方式,由原持有方回購或暗保的業務模式,地方AMC不承擔終極風險。目前較為普遍的原持有方包括銀行、國企、擔保與小貸公司。這類業務在一定程度上偏離了地方AMC的主業,且存在較為嚴重的監管套利問題,近年來成為監管規范和整治的主要對象。因此從趨勢上看,繼銀監“56號文”、“82號文”之后,代持通道類業務大勢漸去,成為不可持續的業務類型。
(五)經營特點
總體上,地方AMC經營的兩極分化現象比較明顯,有的快速擴張,有的則鮮有業務,這與各地的經濟環境狀況不同是有很大關系的,也體現了不同的經營策略。不過整體上看,地方AMC在不良資產處置主業領域,還是發揮出了相當大的作用,并且已經成為市場舉足輕重的力量。特別是在助力地方經濟和化解區域金融風險方面,通常情況下,地方AMC會在當地政府的支持下,通過與當地建立合資公司、設立基金等方式,利用政府政策優勢及地區資源整合優勢,發揮資管經驗及資金優勢、項目管控優勢,幫助地區市場化化解當地問題企業、問題資產風險,為地區產業結構調整提供支持。
但其經營差異化也不容忽視,快速擴張必然面臨更高的市場風險,這是市場不變的規律。從長遠看,與金融AMC和金融AIC(均為非銀行金融持牌機構)相比,由于地方AMC并不持有金融牌照,實際又從事金融業務,存在是一般工商企業還是金融類企業的身份難題,在銀行授信、財務指標、稅收政策、司法政策、財政政策等各方面也受到較大限制。這種機構屬性上的不明確,造成目前對金融AMC的司法政策對地方AMC難以推廣適用、地方AMC融資渠道嚴重受限、稅負較高,這些都嚴重制約了地方AMC的不良資產收購處置能力和效果。
因此,為更好地服務于風險攻堅戰,更充分地發揮地方AMC化解、處置金融風險的功能,相關政策亟待優化和調整。
(六)發展歷史
和金融AMC一樣,地方性AMC同樣是為了化解金融風險,而從其整個發展歷史來看,大致可以分為四個階段。
1、1999-2008年期間地方AMC處于監管空白階段,合計在上海、海南、北京、遼寧、廣東和福建等地共設立6家地方AMC且均為省級政府授權核準。1997-1998年亞洲金融危機使當時的地方性金融機構同樣也面臨嚴重的資產質量問題,為此各地申請設立地方AMC以處置所轄區金融風險的呼聲非常高,1999年9月24日上海率先成立了全國第一家地方性AMC,即上海國有資產經營有限責任公司。隨后其它地方也相繼行動,分別為2003年7月18日成立的海南聯合資產管理、2005年2月2日成立的北京市國通資產管理、2006年3月23日成立的遼寧省國有資產經營、2006年9月14日成立的廣東粵財資產管理以及2008年11月10日成立的福建省閩投資產管理。
2009-2011年期間,地方性AMC幾乎陷入了停滯不久的發展局面,當然全國性AMC也同樣如此,直到2012年沉寂被打破。
2、2012-2016年期間,隨著6號文和45號文等政策的發布,地方AMC的設立浪潮再次開啟。2013-2016年期間,合計共新設32家地方性AMC(包括之前未獲銀監會批復的6家地方AMC),并實現31個省市基本均至少擁有一家地方AMC。而此時的上海、浙江、山東三地已分別擁有2家地方性AMC。具體看,
(1)2012年1月財政部和銀監會聯合印發的《金融企業不良資產批量轉讓管理辦法》(財金(2012)6號)明確地方AMC作業范圍僅限于省內且只能以債務重組方式開展業務,這是我國第一份關于地方性AMC的規范文件。
(2)2013年11月銀監會發布的《關于地方資產管理公司開展金融企業不良資產批量收購處置業務資質認可條件等有關問題的通知》(銀監發(2013)45號)在6號文的基礎上進一步明確了地方AMC的設立條件(不過只是審慎并非強制)。
(3)2016年10月銀監會發布的《關于適當調整地方資產管理公司有關政策的函》(銀監辦便函[2016]1738號)允許各省可以增設一家地方AMC,并且在債務重組之外允許以對外轉讓等方式處置不良資產,且對受讓主體不受地域限制。
1738號文的松綁使地方AMC大肆開展類銀行甚至通道類業務,包括幫助金融機構掩蓋不良、大肆收購各類債權資產、暴力清收以及大量關聯內幕交易等等。
3、2017年的全國金融工作會議再次定調后續三年的基調是化解金融風險和嚴監管,而帶化解金融風險天然職責的地方性AMC自然再到受到政策青睞,特別是2016年發布的1738號文明確提出各地可以視情況新設一家地方性AMC,使得2017-2018年兩年時間里合計批設21家地方AMC,使我國地方性AMC數量增至52家。
4、2017年以來嚴監管大幕正式拉開,但地方AMC的批設浪潮并未停止,但步伐明顯放緩,2019年僅于12月份批復3家地方AMC的設立,我國地方AMC數量增至56家。雖然設立進程上地方AMC略顯平庸,但其在業務層面卻波濤洶涌,大量開展通道業務和類信貸業務,幫助金融機構掩蓋不良、大肆收購各類債權資產、暴力清收以及大量關聯內幕交易等等,不僅承載著地方政府的融資平臺職能,并承擔著轉移和化解地方金融風險的政治任務。為此2019年7月銀保監會布《關于加強地方資產管理公司監督管理工作的通知》(銀保監辦發(2019)153號),明確提出地方AMC的六個“不得”。
(1)不得設置任何顯性或隱性的回購條款。
(2)不得以任何形式幫助金融企業虛假出表掩蓋不良資產。
(3)不得以收購不良資產名義為企業或項目提供融資。
(4)不得收購無實際對應資產和無真實交易背景的債權資產。
(5)不得向股東或關系人輸送非法利益。
(6)不得以暴力或其他非法手段進行清收等。

(七)地方AMC將迎來統一監管
1、2021年5月28日,銀保監會公布的《2021年規章立法工作計劃》中明確將制定兩份文件,分別為《金融資產投資公司資本管理辦法(試行)》和《地方資產管理公司監督管理暫行辦法》,這意味著地方AMC將迎來統一監管。據悉,在新的政策環境下,監管部門希望地方AMC不偏離主業、控制杠桿率,即地方AMC將迎來比較明確的監管要求,如每年新增投資額中主營業務投資額占比應不低于50%、收購金融機構不良資產投資額占比應不低于25%、融入資金的余額不得超過其凈資產的3倍等等。實際上,目前已經有一些地方的金融監管局下發布地方AMC的監管辦法,大致明晰了地方AMC的基本監管思路。
2、從各地區發布的地方AMC辦法來看,多設置了相同的準入門檻,如注冊資本最低為10億元且為實繳貨幣資本、須一次性繳納,同時發起人滿足一定條件(如最近三年內盈利水平滿足要求、無重大違法違規和其他不良記錄等)。

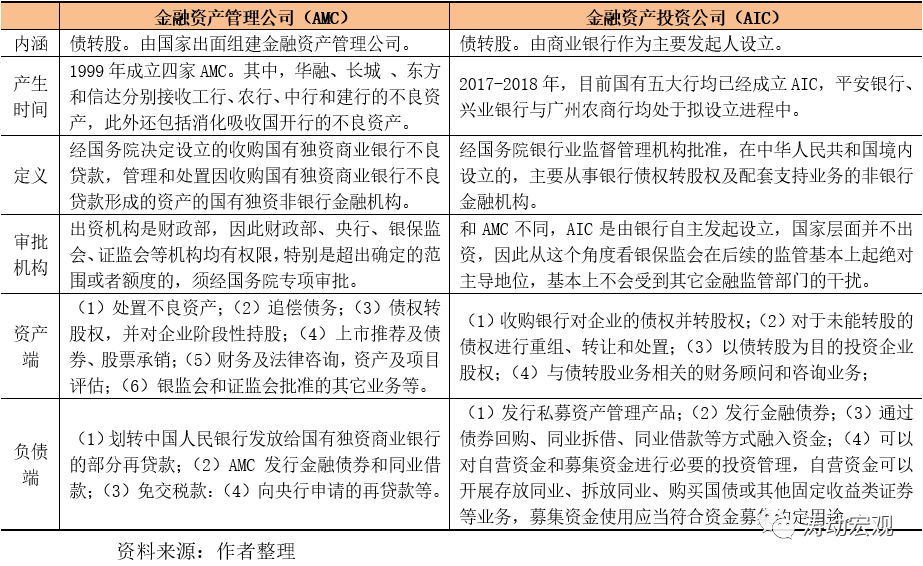
五、整體對比
(一)金融AMC與地方AMC之間的差異
地方性AMC看似和全國性AMC只是名字上(全國與地方)的差異,但其內涵上卻有明顯區別。
1、地方性AMC的作業區域和業務范圍通常被局限在地方(6號文和45號文所明確規定),不過2016年的1738號文放松了這一政策約束,即收購債權的受讓方可以不受地域限制。
2、全國性與地方性AMC的職能基本一致,即是為了解決不良資產、防范金融風險,而后者的職能更多是為了防范區域金融風險。其中地方性AMC常被稱為“壞賬銀行”,即專門用來接收地方銀行壞賬的金融資產管理公司。
3、全國性四大產生的背景是1997-1998年亞洲金融危機(當時國有大行的不良率多在30%以上),常被稱為“壞賬銀行”。雖然地方性AMC最早于1999年便已產生,但其真正放量是源于2007-2008年的美國次貸危機,主因是國內銀行業在2009年四萬億之后形成大量的壞賬問題自2012年開始有所暴露。
4、全國性與地方性AMC的屬性略有不同,前者隸屬于銀保監會管轄銀行業金融機構中的一類,但地方性AMC則被歸為類金融機構,和P2P、商業保理、融資租賃、融資擔保、小額貸款公司等機構一樣同屬于地方金融監管局監管。
實踐上,多數地方AMC在進行工商登記時歸為租賃和商務服務業,僅天津濱海正信資產管理、天津津融投資服務集團、廈門資產管理、深圳市招商平安資產管理、山東省金融資產管理、廣西金控資產管理、陜西金融資產管理等少數幾家歸為金融業。當然也有一些例外,如遼寧省國有資產經營被歸為批發零售業、內蒙古慶源綠色金融資產管理被歸為房地產業。
(二)金融AMC與金融AIC之間的差異
金融AIC與金融AMC是一脈相承的兩類非銀行金融機構(均屬銀保監會管轄),對二者之間的辨析有助于理清金融AIC的基本內涵。
1、金融AMC與金融AIC的本質都是為了債轉股和化解風險,也即降杠桿。
(1)金融AMC產生的背景是1997-1998年亞洲金融危機,為了迎接2001年入世和解決國有大行不良資產較高的問題,四大AMC順勢產生。
(2)金融AIC產生的背景是2007-2008的次貸危機,看似時間間隔較長,但卻一脈相承,始于2009年的大量信貸投放和影子銀行業務發展同樣提升了商業銀行的不良水平,并埋下嚴重的金融風險隱患,也自2012年開始商業銀行的資產質量壓力開始趨勢上升。于2008年-2017年期間產生的地方AMC無法從根本上解決問題,而四家金融AMC也早已變成金融控股公司且自身也存在諸多問題待解決,因此急需成立一類新的債轉股機構,來幫助商業銀行化解金融風險。
2、金融AMC在2009年瀕臨退出市場之際,迎來了2008-2009年金融危機,而監管部門也順勢放開了金融AMC收購企業債權的限制(之前主要收購銀行及其它金融機構債權),這意味著四家金融AMC也可以像銀行一樣進行變相放貸。
目前金融AIC似乎也在延著這個路徑在走,雖然當前AIC主要是收購銀行對企業的債權,尚無法直接收購企業債權,但是考慮到金融AIC可以設立私募股權投資基金、發行私募資管產品等,我們相信對于金融AIC直接企業債券政策放開的趨勢也是不會變的,而屆時金融AIC也將會承載著更多類銀行的功能。

注:文章為作者獨立觀點,不代表資產界立場。
題圖來自 Pexels,基于 CC0 協議
本文由“任博宏觀倫道”投稿資產界,并經資產界編輯發布。版權歸原作者所有,未經授權,請勿轉載,謝謝!

任博宏觀倫道 











