鐺煮山川,粟藏世界,有明月清風知此音。呵呵笑,笑釀成白酒,散盡黃金。
作者:克而瑞研究中心
來源:克而瑞地產研究(ID:cricyjzx)
整體而言,冰雪萬億風口來襲,未來政策可能在地價、稅收優惠、金融支持等方面予以變相補貼,但多數房企仍很難于冰雪地產中尋求盈利平衡點。
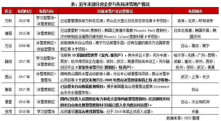
近日北京冬奧會正式拉開帷幕,掀起群眾的“冰雪熱”。據同程旅行大數據顯示,2022年春節小長假期間全國冰雪類型景區訂單量同比上漲68%;廣州、成都與無錫融創雪世界、吉林萬科松花湖度假區、長白山萬達國際度假區等冰雪場地呈“爆滿”態勢,其中萬科松花湖項目除夕到大年初六共接待客流3.92萬人次,同比增長72%,營業收入同比增長126%。冬奧會帶火冰雪,“冰雪賽道”中早已先后涌入了萬科、萬達、融創、奧山、魯能、世茂、復星等一眾房企,“新老玩家們”對冰雪產業的切入方向有哪些不同?“曲高和寡”的冰雪項目商業模式的痛點在哪?萬億冰雪風口來襲,寒冬下的房企如何在“鞏固提升基本盤”的同時分得冰雪產業的一杯羹?
01 度假區為布局首選 融創和萬科一南一北切入滑雪場賽道
冰雪產業主要包括冰雪服務業、冰雪場地設施建設業以及冰雪用品及相關產品制造業三大類,而房企對冰雪產業的布局集中于冰雪場地的開發運營、冰雪旅游等地產領域。
冰雪場地主要涵蓋滑冰場與滑雪場等形態,由于當前新增滑冰場多為商業綜合體形式,基本交由冰場品牌方進行承租運營(少數由商業體自建并自主運營,如華潤旗下的冰紛萬象系列),所以暫不在本文的參照范圍內。國內滑雪場按核心目標客群可分為三類:旅游體驗型、城郊學習型及目的地度假型,據《2020中國滑雪產業白皮書》數據顯示三類雪場占比75%、22%及3%,新建雪場中目的地滑雪度假區呈上升趨勢,而旅游體驗型滑雪場則出現下滑趨勢。

從房企參與冰雪地產的布局方向來看,目的地度假型滑雪場是絕大多數房企的首選,除緣于酒店、商業租金及滑雪場等多元變現渠道外,獲取低價地并銷售住宅是其盤活資產的主要方式。以吉林萬科松花湖度假區滑雪場為例,2016-2017年項目的房地產開發收入分別1.39億元、2.52億元,占比分別55.38%、67.74%,萬科通過“以售養租”的方式來補貼度假區內滑雪場、酒店、商業街等資產的投資經營。
城郊學習型雪場是房企布局冰雪地產的次選,萬科、融創、奧山、世茂等部分房企也均有涉及,其中萬科選擇一路向北布局室外雪場,而融創則主要占據無錫、廣州、成都、重慶、杭州和深圳等地南方市場的室內雪場。針對旅游體驗型雪場的布局,房企涉及不多,如南寧萬達娛雪樂園建面偏小(約0.4萬平)、設施簡單,以娛樂為主。
相較于度假型雪場,房企較少選擇學習型或體驗型雪場,主要緣于該類型雪場投入大、周期長,易沉淀資金。如廣州融創雪世界建面7.5萬平(雪場5.57萬平),規模偏大,相關設施配置更齊全,投資高達16億元,收入以滑雪門票及設備租賃為主,按日均客流量2200人次(2019年6月開業至2021年5月底累計客流超150萬人次)、門票單價300元計算,年收入約合2.4億元,整體回收周期相對較長。
商業模式上,除自持等傳統重資產模式外,考慮到冰雪項目高投入、長周期的特點,復星旅文、萬科和融創開始試水委托管理等輕資產模式。如復星旅文2020年底于全球的65個ClubMed度假村中41家采用租賃模式,10家以管理模式獲取提成,僅14家是重資產自持的;而目前融創在營的3家室外雪場也是輕資產運營。

02 曲高和寡 冰雪最終難成房企“第N條曲線”
房企爭先恐后布局冰雪地產,主要受到當前國內冰雪運動滲透率低,市場規模有限,但政策支持下景氣度較高的影響。據《2020中國滑雪產業白皮書》顯示中國近五年滑雪人次的平均數1704 萬人次,整體滲透率(滑雪人次與人口比重,人口數按七普數據)僅1.2%,國內滑雪仍屬于小眾運動,而美國、奧地利及法國近五年滑雪人次均值分別5425萬、5170萬及5101萬,滲透率約16.6%、579.8%、75.9%。
冰雪產業市場規模官方從未披露,但從發改委、體育總局等印發的《冰雪運動發展規劃(2016—2025年)》可窺得一二,規劃要求“2020年中國冰雪產業總規模將達6000億元,到2025年我國冰雪產業總規模達到10000億元”,2021-2025年政策目標下冰雪產業市場規模5年復合增長率約13.6%,擁有較高的行業景氣度。

冰雪賽道成長性雖好,但過去幾年內并未繼物業、商業和物流地產一樣成為房企的“第N條曲線”,多數房企也是借冬奧會的“東風”零星發展冰雪地產。萬科2020年底撤銷冰雪事業部,成立酒店及度假事業部(BU)并將冰雪業務并入新事業部。奧山控股曾提出2023年在全國落地50個冰雪項目,但現實相對骨感,2016-2018年奧山冰雪業務收入占比分別0.17%、0.56%和0.16%。房企對冰雪地產發展的謹慎態度,背后可能存在以下3大因素:
第一,作為小眾且高危的運動,冰雪對客群的經濟消費水平要求高,目標客群有限。滑雪裝備價格不菲,包括雪靴、雪服、雪板、雪鏡、頭盔等產品,入門級裝備接近6000元,入門期教練費用也十分高昂,全天5小時費用至少1500-2000元。此外,滑雪場對環境要求高,多選址在黑龍江、吉林、遼寧和新疆等偏遠山區,對南方客群而言交通費、住宿費也成為滑雪支出的大頭。Mob研究院數據顯示滑雪人群的城市等級呈現階梯式分布,2020年一線、新一線和二線占比分別38.7%、19.4%和18.7%,滑雪人群年齡集中在25-34歲(占比45.7%),收入集中在10K以上(占比43.3%)。以上畫像人群規模相對有限,另外其中至少過半人群屬于一次性體驗消費,在北京冬奧會熱度消退后冰雪項目對客群是否具備強粘性也未知,一定程度上給房企布局冰雪地產以及門票提價帶來不確定性和難度。

第二,盈利與資金回籠的痛點。原萬科冰雪事業部首席合伙人丁長峰公開表示,“滑雪場是一個巨大的重資產投資,依靠門票很難實現盈利,同時銀行的利息又比較高”,“大型滑雪度假村需要依靠銷售雪場工具以及賣房來實現周轉,這些錢全部都要用來補貼前期的滑雪場和酒店投資。”除投資規模高、回報周期長,雪場運營成本高以及融資難也是其發展痛點。雪場運營成本通常包括人員工資及福利費、燃料費用、原材料費、維修費及其他,據報道廣州融創雪世界一年運營成本0.4億元,其中超過6成是燃料費。而滑雪場投入規模大,亟需引入長線資本,倘若只是信托、AMC等短線資金未來可能面臨較高的財務風險。
第三,戶外雪場面臨無雪季問題,無雪季期間的替代活動對人流吸引以及人均消費提振不足。國內雪場無雪季期間選擇越野山地車、真人CS、登山徒步等運動活動替代冰雪運營,但這類活動客單價低于冰雪項目(含住宿餐飲)的同時,整體對人流的吸引不足。如2017年和2018年兩個雪季萬科松花湖度假區到訪人次46.93萬人和59.64萬人,而同時期夏季到訪人次5萬人和5.81萬人,僅占到冬季的10%左右。
整體而言,冰雪萬億風口來襲,未來政策可能在地價、稅收優惠、金融支持等方面予以變相補貼,但多數房企仍很難于冰雪地產中尋求盈利平衡點,類型選擇上度假型滑雪場的現金流優于學習型和體驗型滑雪場。未來少數房企如國企可通過承建政府相關冰雪硬件設施拓展多樣收入,而在冰雪領域經驗豐富的民企可考慮聯手地方國企搞輕資產運營。盤活資產方面,可選擇以優質冰雪項目為底層資產發行資產證券化產品來盤活項目。
注:文章為作者獨立觀點,不代表資產界立場。
題圖來自 Pexels,基于 CC0 協議
本文由“克而瑞地產研究”投稿資產界,并經資產界編輯發布。版權歸原作者所有,未經授權,請勿轉載,謝謝!

克而瑞地產研究 











