鐺煮山川,粟藏世界,有明月清風知此音。呵呵笑,笑釀成白酒,散盡黃金。
作者:毛小柒
來源:濤動宏觀(ID:jinrongjianghu123123)
【正文】
2021年12月31日,一行兩會一局、工信部、網信辦和知識產權局等聯合發布《金融產品網絡營銷管理辦法(征求意見稿)》(征求意見截至時間為2022年1月31日),意味著金融產品的互聯網銷售端格局將被全面重塑。
《金融產品網絡營銷管理辦法(征求意見稿)》從全口徑范疇上對金融產品進行規范,實際上先前政策層面已開始對部分金融產品進行了清理整頓。因此,從這個角度看,《金融產品網絡營銷管理辦法(征求意見稿)》算是過去針對金融產品的一系列規范性政策的集成,即對金融產品的互聯網銷售端進行全口徑監管。
一、《金融產品網絡營銷管理辦法(征求意見稿)》要點梳理
(一)適用對象較廣
《金融產品網絡營銷管理辦法(征求意見稿)》適用對象較廣。
1、金融機構及受其委托的第三方互聯網平臺經營者均受文件約束。除法律法規、規章和規范性文件明確規定或授權外,金融機構不得委托其他機構和個人開展金融產品網絡營銷。
2、金融產品包括但不限于存貸款、資管產品、保險、支付以及貴金屬等。
3、這里的第三方互聯網平臺包括非金融機構自營的網站、移動互聯網應用程序、小程序、自媒體(如公眾號與微博)等互聯網媒介。
(二)明確提出三個禁止性要求
1、《金融產品網絡營銷管理辦法(征求意見稿)》禁止任何機構或個人為非法金融活動提供網絡營銷服務,這里的非法金融活動包括但不限于非法集資、非法發行證券、非法放貸、非法薦股薦基、虛擬貨幣交易、外匯按金交易等。
2、《金融產品網絡營銷管理辦法(征求意見稿)》禁止為私募類資管產品、非公開發行證券等金融產品開展公開網絡營銷。
3、網絡營銷宣傳不得含有如下五個方面的內容:
(1)虛假、欺詐或引人誤解的內容;
(2)引用不真實、不準確或未經核實的數據和資料;
(3)明示或暗示資產管理產品保本、承諾收益、限定損失金額或比例;
(4)夸大保險責任或保險產品收益,將保險產品收益與存款、資產管理產品等金融產品簡單類比;
(5)利用金融管理部門的審核或備案為金融產品提供增信保證。
(三)對第三方互聯網平臺提出一系列要求
1、不得介入或變相介入金融產品銷售業務環節,銷售內涵界定非常寬泛
《金融產品網絡營銷管理辦法(征求意見稿)》要求未經金融管理部門批準,第三方互聯網平臺經營者不得介入或變相介入金融產品的銷售業務環節,包括但不限于就金融產品與消費者進行互動咨詢、金融消費者適當性測評、銷售合同簽訂、資金劃轉等,不得通過設置各種與貸款規模、利息規模掛鉤的收費機制等方式變相參與金融業務收入分成。
可以看出,這里對銷售內涵的界定非常寬泛,將與消費者進行互動咨詢、金融消費者適當性測評也納入進來。
同時明確第三方互聯網平臺經營者不得變相開展金融業務活動,不得借助技術手段幫助合作金融機構規避監管。
2、互聯網名稱或商票注冊中含有金融相關字樣或內容,應取得業務資質
(1)第三方互聯網平臺經營者在網站、移動互聯網應用程序、小程序、自媒體名稱中使用“金融”“交易所”“交易中心”“信托公司”“理財”“財富管理”“財富投資管理”“股權眾籌”“貸款”“資產管理”“支付”“清算”“征信”“信用評級”“外匯(匯兌、結售匯、貨幣兌換)”等金融相關字樣或者內容,應當取得相應金融業務資質或金融信息服務業務資質。
(2)第三方互聯網平臺經營者注冊和使用包含“金融”“交易所”“交易中心”“信托公司”“理財”“財富管理”“財富投資管理”“股權眾籌”“貸款”“資產管理””“支付”“清算”“征信”“信用評級”“外匯(匯兌、結售匯、貨幣兌換)”等金融相關字樣或者內容的商標,應當取得相應金融業務資質或金融信息服務業務資質。
(四)金融機構從業人員網絡營銷受到約束,但沒有被禁止
《金融產品網絡營銷管理辦法(征求意見稿)》明確金融機構從業人員(需要具備相關金融從業資質)可以通過直播、自媒體賬號、互聯網群組等新型網絡渠道宣傳推介金融產品。
當然《金融產品網絡營銷管理辦法(征求意見稿)》也提出金融從業人員的推介口徑應與金融機構審核的網絡營銷宣傳內容保持一致,并要求金融機構應當加強事前審核,即金融機構應指定合規人員審看直播或訪問相關自媒體賬號、互聯網群組;加強營銷行為可回溯管理,保存有關視頻、音頻、圖文資料以供查驗。
(五)禁止代言與其它
1、禁止代言包括兩個方面,即不得利用學術機構、行業協會、專業人士的名義或者形象作推薦、證明以及不得利用演藝明星的名義或形象作推薦、證明。
2、精準營銷的時應同時提供不針對個人特征推送的選項或便捷的拒絕方式。
3、非銀行支付機構不得為貸款、資產管理產品等金融產品提供營銷服務,不得在支付頁面中將貸款、資產管理產品等金融產品作為支付選項,以默認開通、一鍵開通等方式銷售貸款、資產管理產品等金融產品。

二、先前已有部分金融產品的互聯網銷售端被清理整頓
(一)互聯網存款已被9號文叫停
互聯網平臺存款是指銀行為便于攬儲,借助于具有場景和流量優勢的第三方互聯網金融平臺銷售的存款。這里的互聯網平臺僅向公眾提供信息展示和購買接口,債權債務關系仍為存款人與銀行。
1、2021年1月13日,銀保監會和央行聯合印發《關于規范商業銀行通過互聯網開展個人存款業務有關事項的通知》(銀保監辦發(2021)9號)(參見互聯網存款正式被終結,金融產品銷售端格局將重塑),基本叫停了互聯網存款,并明確了以下幾點:
(1)商業銀行通過互聯網開展存款業務,應當嚴格執行存款計結息規則和市場利率定價自律機制相關規定。
(2)商業銀行不得通過非自營網絡平臺開展定期存款和定活兩便存款業務,已開展的存量業務到期自然結清。
(3)商業銀行不得利用存款保險制度內容進行不當營銷宣傳。
(4)商業銀行應當在個人存款項目下單獨設置互聯網渠道存款統計科目。
(5)地方性法人商業銀行應當確保通過互聯網開展的存款業務,立足于服務已設立機構所在區域的客戶(對異地提出嚴苛要求)。無實體經營網點,業務主要在線上開展,且符合銀保監會規定條件的除外(主要指民營銀行)。
(6)銀保監會及其派出機構可以根據商業銀行的風險水平對其跨區域存款規模限額等提出審慎性監管要求,央行及派出機構也具有監督檢查權。
(7)商業銀行與非自營網絡平臺進行合作,通過開立Ⅱ類賬戶充值,為社會公眾購買服務、進行消費等提供便利,這部分業務不受影響,可繼續開展。
2、可以看出,9號文基本意味著商業銀行借助于第三方互聯網渠道拓展存款的路徑已被封死,并明確銀保監會及派出機構有權對商業銀行的跨區域存款規模限額提出審慎監管要求,且要求商業銀行應當在個人存款項目下單獨設置互聯網渠道存款統計科目。不過基本沒有線下分支機構的互聯網民營銀行(并非指全部民營銀行)在拓展跨區域存款方面基本不受影響(但仍受計結息規則和市場利率定價自律機制的約束)。
需要特別提及9號文指出的“應當在個人存款項目下單獨設置互聯網渠道存款統計科目”這一要求,實際上G0104《存貸款明細報表(二)》已經對此進行了更新(具體如下表),即增加了兩個科目,分別為通過互聯網吸收的個人定期存款(包括自營互聯網平臺)、通過第三方互聯網平臺吸收的個人定期存款:

3、互聯網存款最初是由無法設立線下分支機構、負債壓力較大的民營銀行推動起來的,其模式基本等同智能存款。本質上來看,借助于互聯網平臺而得以快速發展起來的智能存款是對活期存款的突破。
(1)2018年8月,微眾銀行推出隨存隨取、靠檔計息、年化利率最高可達4.50%以及額度基本不受限制的智能存款產品,此舉促使微眾銀行的存款規模從2017年底的53.36億元大幅增至2018年底的1547.86億元(隨后2019年底微眾銀行的存款規模增至2371.63億元)。
(2)不過考慮到存款客戶集中支取可能造成的流動性風險和高利率擾動所帶來的風險,監管部門開始約談微眾銀行。但熱潮并沒有褪去,此后諸多民營銀行紛紛推出智能存款系列產品,并通過與第三方互聯網金融平臺合作的方式來提升智能存款的覆蓋面。而互聯網平臺為維持自身流量優勢、拓寬收入來源,也樂于和銀行開展這方面的合作。
(3)2020年3月3日,央行發布《關于加強存款利率管理的通知》(銀發(2020)59號),明確各存款類金融機構需按規定整改定期存款提前支取靠檔計息型產品。同時將結構性存款保底收益率納入自律管理范圍、將銀行執行存款利率管理規定和自律要求情況納入MPA。
(4)2020年11月7日,于2020年5月出任央行金融穩定局局長的孫天琦(原國家外匯管理局總會計師、綜合司司長)在“數字金融領域監管科技探索與應用研討會”上發表主題為“第三方互聯網平臺存款:數字金融和金融監管的一個產品案例”的演講,直指銀行利用互聯網平臺吸儲的諸多問題:
第一,大約有50多家銀行在頭部11家互聯網平臺上銷售互聯網存款,且多以中小銀行為主,部分銀行對所謂互聯網平臺存款較為依賴,有些甚至高達70%。
第二,部分銀行依賴互聯網平臺存款彌補流動性缺口,一定程度上替代了同業融資,實質上則是銀行與銀行之間的同業關系。
第三,互聯網平臺存款本質是存款營銷行為,互聯網金融平臺開展此類金融業務,屬“無照駕駛”的非法金融活動,應納入金融監管范圍。
第四,地方性銀行借助互聯網平臺變相突破了地域限制,
第五,互聯網平臺存款具有開放性、利率敏感性高、異地客戶為主、客戶粘性低、隨時支取等特征,存款穩定性遠低于線下。
第六,互聯網平臺存款一般全額計入個人存款,很容易導致流動性匹配率、優質流動性資產充足率和核心負債比率高估。
(5)2020年12月14日,國有六大行同時發布公告,明確自2021年1月1日起,調整靠檔計息存款產品計息規則,提前支取計息方式由靠檔計息調整為按照支取日人民幣活期存款掛牌利率計息。
(6)2020年12月18日,螞蟻集團對外表示,根據監管部門對于互聯網存款行業的規范要求,目前螞蟻平臺上的互聯網存款產品均已下架,只對已購買產品的用戶可見,持有產品的用戶不受影響。隨后,騰訊理財通、京東金融、度小滿金融、攜程金融、陸金所等十余家互聯網平臺也紛紛下架互聯網存款產品。
(7)2020年12月20日,浙江銀保監局下發《關于進一步規范轄內存款市場若干問題的通知》,明確要求轄內各類型銀行機構不得通過第三方互聯網平臺或與其他第三方中介合作的方式吸收存款,已經開展合作的,即日起下架相關存款產品,終止合作。
從發展歷程可以看出,互聯網平臺存款的確存在著諸多問題,如地方性銀行變相突破區域限制、加劇了銀行負債端的不穩定性等等,9號文發布后,瘋狂兩年多的互聯網平臺存款基本算是退出了歷史舞臺。
(二)互聯網保險產品:受兩份文件約束,明確持牌運營、資質約束要求
1、互聯網保險業務是指由依法設立的保險機構依托互聯網訂立保險合同、提供保險服務的保險經營活動,其他機構和個人不得開展。這里的保險機構只要滿足13號令的條件不需要申請業務許可或進行業務備案,即可開展互聯網保險業務。而互聯網人身保險業務,則是指保險公司通過設立自營網絡平臺,或委托保險中介機構在其自營網絡平臺,公開宣傳和銷售互聯網人身保險產品、訂立保險合同并提供保險服務的經營活動。
2、符合《關于進一步規范保險機構互聯網人身保險業務有關事項的通知》有關條件的保險公司,可在全國范圍內不設分支機構開展互聯網人身保險業務。不滿足相關條件的,不得開展互聯網人身保險業務。保險公司委托保險中介機構開展互聯網人身保險業務,保險中介機構應為全國性機構。涉及線上線下融合開展人身保險業務的,不得使用互聯網人身保險產品,不得將經營區域擴展至未設立分支機構的地區。

3、對互聯網保險業的整治應該算是各類金融產品中最早的一個領域,早在2016年4月14日保監會等14部委便聯合發布的《互聯網保險風險專項整治工作實施方案》(保監發〔2016〕31號),便重點整治互聯網高現金價值業務、保險機構依托互聯網跨界開展業務以及非法經營互聯網保險業務等三個領域。
上述整治工作持續至2017年,2018年與2019年互聯網保險業務繼續迎來飛速發展,并產生一系列問題。2020年12月14日銀保監會發布《互聯網保險業務監管辦法》(2020年第13號令),隨后2021年10月12日銀保監會發布《關于進一步規范保險機構互聯網人身保險業務有關事項的通知》(銀保監辦發〔2021〕108號),再次基于之前整治角度和最新情況,全面規范互聯網保險業務。2021年11月以來,保險行業掀起了一波互聯網產品的下架潮,并有多家保險公司宣布將于2022年暫停開展互聯網保險業務。
4、對保險產品的互聯網銷售端,政策層面明確自營網絡平臺是保險機構經營互聯網保險業務的唯一載體,投保頁面必須屬于保險機構的自營網絡平臺,且只有保險機構總公司設立的網絡平臺才是自營網絡平臺。
當然,政策層面同時也提出保險機構可以在非自營網絡平臺設置投保申請鏈接,由投保人點擊鏈接進入自營網絡平臺的銷售頁面。
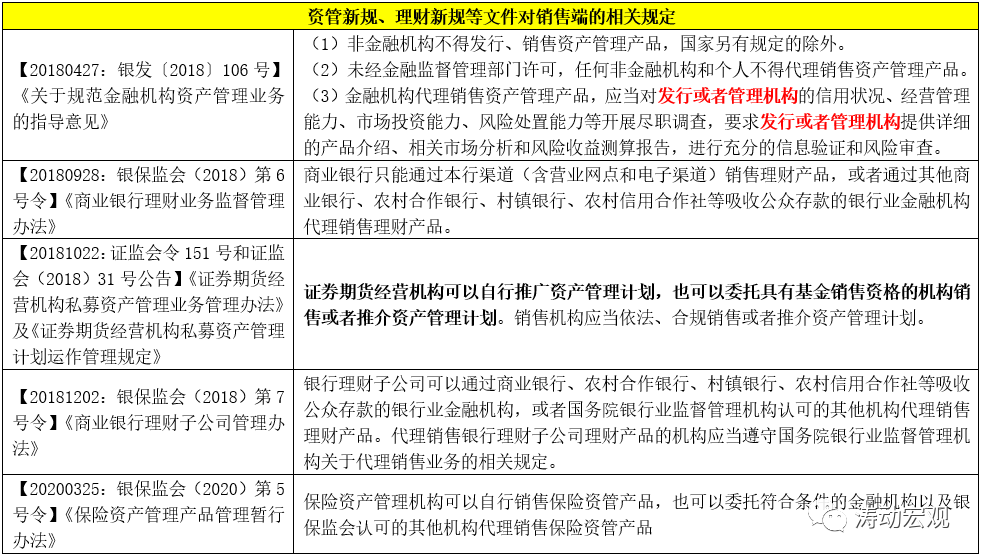
(三)理財產品:短期內互聯網平臺與三方銷售機構無法代銷理財產品
2021年5月27日,銀保監會官網發布了《商業銀行理財子公司理財產品銷售管理暫行辦法》(參見理財產品與公募基金銷售端全面對比),對理財子公司的理財產品銷售端進行了規范,明確短期內互聯網平臺與獨立第三方基金銷售機構無法代銷理財產品,同時明確了銷售機構的禁止行為:
1、和資管新規等規定整體保持一致,即未經金融監督管理部門許可,任何非金融機構和個人不得直接或變相代理銷售理財產品。
2、目前具有理財產品銷售資質的機構只有理財子公司以及吸收公眾存款的銀行業金融機構兩類,其他金融機構和專業機構暫不具備銷售資質。
這意味著雖然銀保監會為未來開放了口子,但短期內理財產品的銷售端仍然是被封住的,只能靠理財子公司自身和吸收公眾存款的銀行業金融機構來消化,諸如互聯網平臺和獨立第三方基金銷售機構暫無法代銷理財產品,這是極大利空。
3、明確了代理銷售機構的職責,即其需要對擬銷售的理財產品開展盡職調查,承擔集中審批職責,并納入本機構統一專門名單管理,不得僅以銀行理財子公司相關產品資料或其出具意見作為審批依據。
4、明確理財產品銷售機構及銷售從業人員不得有誤導銷售、虛假宣傳、與存款或其他產品進行混同、強制捆綁和搭售其他服務或產品、誘導投資者短期頻繁操作、違規代客操作、強化產品剛兌、私售“飛單”產品等禁止行為。
5、理財產品銷售機構可以通過營業網點以及自有電子渠道銷售理財產品。其中,通過營業網點向非機構投資者銷售理財產品的應當實施理財產品銷售專區管理,同時除約定外、評級為四級以上理財產品銷售應當在營業網點進行。
6、理財子公司應當對代理銷售機構實行名單制管理。

(四)公募基金:政策層面最寬松、約束最小,可利用互聯網平臺拓展客戶
相較于互聯網存款、互聯網保險產品以及理財產品,目前公募基金的銷售端應是最為寬松的。2020年8月28日,證監會發布《公開募集證券投資基金銷售機構監督管理辦法》(第175號令)和《公開募集證券投資基金宣傳推介材料管理暫行規定》(證監會2020年第59號公告),大致有以下幾個要點值得關注:
1、支持基金管理人、基金銷售機構規范利用互聯網平臺拓展客戶。
2、未經證監會及派出機構注冊,任何單位或個人不得從事基金銷售業務。商業銀行、證券公司、期貨公司、保險公司、保險經紀公司、保險代理公司、證券投資咨詢機構、獨立基金銷售機構可以向住所地證監會派出機構申請注冊基金銷售業務資格,并申領《經營證券期貨業務許可證》。
3、申請注冊基金銷售業務資格的機構,其取得基金從業資格的人員不少于20人、最近3年沒有受到刑事處罰或重大行政處罰、最近1年沒被采取重大行政監管措施等。
4、對獨立基金銷售機構提出了更多的要求:
(1)專業從事公募基金及私募證券投資基金銷售業務,不得從事其他業務。
(2)凈資產不低于5000萬元。
(3)對獨立基金銷售機構的股東和控股股東提出了一系列量化要求。
(4)獨立基金銷售機構股東以及股東的控股股東、實際控制人控股和參股獨立基金銷售機構的數量分別不得超過1家和2家(即一控兩參)。
(5)僅限于在住所地所在省、自治區、直轄市范圍內設立分支機構。
(6)可以運用自有資金進行金融資產投資,其中投資于現金、銀行存款、國債、基金等高流動性資產的凈值不得低于2000萬元。
(7)不得向關聯方提供借款、資金墊付或擔保等,不得進行股權投資。
5、基金銷售相關機構不得將基金銷售結算資金(屬于投資人)歸入其自有財產,且任何單位或個人不得挪用基金銷售結算資金。
6、基金銷售機構還可以從事私募基金銷售業務,但應當以非公開方式向合格投資者銷售,不得通過公眾傳播媒體、互聯網、公開營業場所等平臺或手機短信、微信等渠道公開或變相公開宣傳推介私募基金。
(五)互聯網貸款:受到三份政策文件約束
金融產品的互聯網銷售不僅局限于資管產品(含基金與理財)、保險產品與存款產品,還包括信貸類產品。事實上,借助互聯網平臺批量拓展消費信貸、信用卡客戶近年來比較時興,諸如助貸、聯合貸以及合作開發信用卡等已經成為中小銀行拓寬業務邊界的重要路徑。
1、不過近期相繼發布的三份政策文件卻有可能從根本上重塑互聯網貸款格局(參見互聯網貸款監管手冊)。這三份政策文件依次為2020年7月17日銀保監會發布的《商業銀行互聯網貸款管理暫行辦法》(銀保監會(2020年)第9號令)、2020年11月2日銀保監會發布《網絡小額貸款業務管理暫行辦法(征求意見稿)》以及2021年2月19日銀保監會發布的《關于進一步規范商業銀行互聯網貸款業務的通知》(銀保監辦發(2021)24號)。
2、24號文明確商業銀行與合作機構共同出資發放互聯網貸款的,單筆貸款中合作方的出資比例不得低于30%。同時24號文還明確商業銀行與單一合作方發放的本行貸款余額不得超過本行一級資本凈額的25%,商業銀行與合作機構共同出資發放的互聯網貸款余額,不得超過本行全部貸款余額的50%。
3、更為重要的一點是,24號文提出地方法人銀行不得跨注冊地轄區開展互聯網貸款業務,且需要對合作機構實施統一的準入機制(包括準入前、準入后等),并實施分層分類和名單制管理,審慎確定合作機構名單,持續對合作機構進行管理,定期進行全面評估(至少每年一次)。
4、網貸管理辦法對網貸公司亦很不利,如對跨區經營和資本提出較高要求
(1)未經銀保監會批準,網絡小貸公司不得跨省級行政區域開展網絡小貸業務。極個別小貸公司跨省級區域開展網絡小貸業務的,由銀保監會負責審查批準、監督管理和風險處置。
(2)經營網絡小貸業務的小貸公司注冊資本不低于10億元,跨省級區域經營網絡小貸公司的小貸公司注冊資本不低于50億元。
(3)經營網貸業務的小貸公司其通過非標準化融資形式(如銀行借款和股東借款)融入的資金余額、標準化債券類資產形式(發行債券和資產證券化產品)融入的資金余額分別不得超過其凈資產的1倍和4倍。
(4)經營網貸業務的小貸公司對自然人、其它組織及其關聯方的單戶網絡小貸余額原則上分別不得超過30萬元(互聯網貸款為20萬元)和100萬元,其中前者還應不超過最近3年年均收入的1/3。
(5)同一投資人及其關聯方、一致行動人對跨省區域經營網絡小貸業務的小貸公司參股和控股數量分別不得超過2家和1家。
(6)在單筆聯合貸款中,經營網絡小額貸款業務的小額貸款公司的出資比例不得低于30%。
三、金融產品的互聯網銷售端格局正被全面重塑
很顯然,近期以來關于金融產品銷售端的一系列政策文件并非孤立事件,標志著存貸款、保險、資管產品等金融產品的互聯網銷售端格局將被全面重塑。
(一)消費者權益保護意識的強化是大背景
1、目前在消費者權益保護以及互聯網平臺嚴監管力度不斷增強的背景下,金融產品互聯網銷售端正迎來深刻的變革,銷售端正被監管部門盯得越來越嚴。之前的中行“原油寶”事件以及中信銀行的“池子”事件以及互聯網平臺紛紛下架銀行存款銷售等便是例證。
2、事實上關于金融產品的互聯網銷售規范最早始于2015年,如2015年7月18日一行三會等10部委聯合發布《關于促進互聯網金融健康發展的指導意見》(銀發〔2015〕221號)、2016年4月2日國務院發布《互聯網金融風險專項整治工作實施方案》(國辦發〔2016〕21號)、2016年4月14日保監會等14部委聯合發布《互聯網保險風險專項整治工作實施方案》(保監發〔2016〕31號)。
隨著近年消費者權益保護力度的加強,金融產品借助互聯網平臺銷售開始爆出了一系列問題,如監管部門無法實施監管、傳統金融體系議價能力明顯減弱、消費者權益無法獲得有效保護等等。
(二)不同金融產品互聯網銷售端受到的政策約束力度略有差異
我們陸續看到互聯網貸款、互聯網保險產品、公募基金、互聯網存款(智能存款)以及理財等一系列金融產品銷售端的政策信息陸續釋放,整體來看除公募基金基本仍受到政策鼓勵、可以繼續通過互聯網平臺拓展客戶外,諸如保險、理財、存款等金融產品均明顯受到約束。其中,銀行存款的互聯網銷售最受限制、基本被終結,理財業務次之(短期內借助互聯網企業批量拓客不會放開)。
互聯網貸款是有限制規范,互聯網保險業務在一定程度上加劇了行業的分化,而公募基金的互聯網銷售則被明確鼓勵。
(三)進一步加劇馬太效應,頭部機構更有優勢
1、通過進一步明確持牌運營機制,將互聯網企業的相關業務納入監管體系下,即只有經金融管理部門批準,相關機構才能從事金融產品銷售業務,這預示著互聯網平臺企業在嚴監管環境下將徹底告別自由放蕩期。同時對與金融機構合作開展金融產品互聯網銷售業務的平臺企業提出資質要求,也意味著平臺企業的頭部化優勢亦將更為突出,加劇了平臺企業的分化。
2、對開展互聯網金融業務的傳統金融機構提出門檻條件,進一步加劇了傳統金融行業的馬太效應,同時中小金融機構若無法借助互聯網平臺實現批量獲客,則其在場景、流量等方面的劣勢會進一步凸顯。同時通過放開利率約束、限制平臺開展金融業務等方式推動銀行業金融機構與互聯網平臺在同一起跑線上,不僅提升了銀行業金融機構的競爭力和自主能力,還可以通過有條件推動銀行業金融機構與互聯網平臺開展合作,提升銀行業金融機構金融科技水平。
(四)線下線上齊發力、重視傳統模式的回歸
9號文意味著地方性銀行的存款拓展路徑可能需要重新回歸傳統。實際上地方性銀行后續拓展存款時應可以借鑒寧波銀行的做法,雖然寧波銀行拓展客戶的傳統做法看起來比較笨拙,但對I類戶的拓展卻愈發有必要,且從寧波銀行的客戶數上來看,成效似乎還不錯,只不過過程會比較辛苦。
具體來看,寧波銀行相繼提出“211”工程和“123”客戶覆蓋率計劃等具體量化要求,實際上正是本地化經營理念的具體體現。其中,“211”工程是計劃在2018-2020年期間,實現每家支行服務2萬戶個人銀行客戶、1000戶零售公司客戶、100戶公司銀行客戶;“123”客戶覆蓋率計劃則指計劃在3-5年的時間里,實現每家分行個人銀行實現本地戶籍人口數10%覆蓋、零售公司實現小微企業目標客戶20%覆蓋、公司銀行實現規模以上企業客戶30%覆蓋。
(五)直銷銀行的重要性進一步提升
進一步限制銀行與第三方互聯網平臺后,除上述傳統路徑外,直銷銀行在幫助地方性銀行拓展存款以及銷售金融產品方面的重要性也將會有明顯提升。某種程度上來講,監管部門并非禁止商業銀行通過互聯網開展業務,而是限制其對第三方互聯網平臺的依賴以及出于消費者權益保護的考慮,對于商業銀行自己搭建的自營互聯網平臺(如直銷銀行),政策層面則應是鼓勵的。

法人直銷銀行通常是傳統銀行與互聯網公司相結合的產物,目前已有三家直銷銀行成立,其中兩家已開業,分別為中信百信銀行、招商拓撲銀行(已獲批籌建)和中郵郵惠萬家銀行(已獲批開業)。某種程度上來說,郵儲銀行和招商銀行接連被批準籌建直銷銀行可能是一個信號,畢竟這是五年來法人直銷銀行設立首次被放開。直銷銀行本身具有開放銀行的內涵,沒有物理網點,自然也不受區域經濟限制,可以通過開放銀行的形式從事金融產品的互聯網銷售業務(未在直銷銀行開設銀行賬戶的用戶同樣可以在直銷銀行通過注冊賬戶來購買存款、理財和保險產品實現資金留存),并聚焦服務于長尾和年輕客群。
注:文章為作者獨立觀點,不代表資產界立場。
題圖來自 Pexels,基于 CC0 協議
本文由“任博宏觀倫道”投稿資產界,并經資產界編輯發布。版權歸原作者所有,未經授權,請勿轉載,謝謝!
原標題: 金融產品的互聯網銷售端格局被全面重塑

任博宏觀倫道 











