鐺煮山川,粟藏世界,有明月清風知此音。呵呵笑,笑釀成白酒,散盡黃金。
作者:毛小柒
來源:濤動宏觀(ID:jinrongjianghu123123)
一、新中原銀行即將誕生
(一)中原銀行擬吸收合并洛陽銀行、平頂山銀行、焦作中旅銀行三家銀行
1、2021年10月27日,中原銀行發布公告稱“董事會通過擬合并洛陽銀行、平頂山銀行、焦作中旅銀行”,意味著規模過萬億的新中原銀行將誕生。

2、中原銀行成立于2014年12月23日,2017年7月19日在港股上市。事實上,中原銀行起初正是由河南省內13家城商行合并成立而成。
2014年8月,開封銀行、安陽銀行、鶴壁銀行、新鄉銀行、濮陽銀行、許昌銀行、漯河銀行、三門峽銀行、南陽銀行、商丘銀行、信陽銀行、周口銀行、駐馬店銀行等河南省內13家城商行合并組建中原銀行。
3、從被合并的三家銀行來看,股權結構還是比較復雜,且三家銀行的凈資產合計達到401.93億元,即便剔除掉河南當地政府持有的股權,中原銀行吸收這三家銀行應也需要付出不少代價。當然,也極有可能會以換股的形式合并,這樣三家銀行的原有股東成為中原銀行的新股東,對價將會少很多。
4、中原銀行自身擁有兩家非銀金融機構,分別為邦銀金融租賃與中原消費金融,而被合并的洛陽銀行同樣也擁有一家非銀金融機構,即洛銀金融租賃,合并后,邦銀金融租賃將會與洛銀金融租賃進行整合。

(二)新中原銀行:規模將達到1.25萬億,總資產將躍居至城商行第8位
1、截至2021年6月底,中原銀行總資產達到7530.01億元,位居城商行第12位。同時,截至2020年底,洛陽銀行、平頂山銀行與焦作中旅銀行總資產分別為2759.35億元、1132.39億元和1012.21億元,三家被合并銀行的總資產規模合計達到4904億元。
2、如果中原銀行吸收合并完洛陽銀行、平頂山銀行、焦作中旅銀行后,則新中原銀行的總資產規模將達到1.25萬億,超過盛京銀行、錦州銀行以及長沙銀行等銀行,直接躍居至城商行第8位,和排在前面的杭州銀行在規模上相差無幾,這對中原銀行的市場地位提升無疑是明顯的。

(三)合并后,河南地區僅剩中原銀行與鄭州銀行兩家城商行
此次合并后,河南地區將僅剩中原銀行與鄭州銀行兩家城商行。
1、相較于中原銀行僅在港股上市,鄭州銀行則分別于2015年12月23日、2018年9月19日在港股和A股上市,是目前三家“A+H”城商行之一(另外兩家分別為青島銀行與重慶銀行)。
2、這幾年,鄭州銀行與中原銀行在規模上的差距有逐漸拉大的趨勢。例如,2016年中原銀行與鄭州銀行的總資產分別為4326億元和3661億元,僅相差665億元,2020年二者的總資產規模則相差2092億元。不過,今年上半年兩家的總資產規模差距進一步收窄至1810億元。
二、城商行變局:2020年以來多家省級城商行通過合并新設
(一)蒙商銀行:2020年底總資產1990.43億元、當年虧損近35億元
2020年4月9日和2020年4月29日,銀保監會和內蒙古銀保監局分別核準蒙商銀行籌建申請和開業申請,新成立的蒙商銀行注冊資本達200億元。
與此同時,2020年11月12日銀保監會核準包商銀行進入破產程序,意味著包商銀行正式退出歷史舞臺。截至2020年底,蒙商銀行總資產為1990.43億元,營業收入和凈利潤分別為5.74億元和-34.94億元,不良貸款率和撥備覆蓋率分別為4.20%和172.67%。

(二)四川銀行:合并省內兩家城商行,2020年總資產近1400億元
1、2020年9月9日與11月4日銀保監會和四川銀保監局分別核準了四川銀行的籌建與開業申請,注冊資本高達300億元(城商行第1),原攀枝花市商業銀行和涼山州商業銀行則分別變更為四川銀行攀枝花分行、四川銀行涼山分行。
2、原四川金融控股集團董事長林罡任四川銀行董事長、原工商銀行安徽省分行副行長鄭曄任四川銀行行長。
截至2020年底,四川銀行總資產為1369.18億元,營業收入和凈利潤分別為2.18億元和0.33億元。

(三)山西銀行:重組合并省內5家城商行,總資產達2776.74億元
1、2021年4月24日,山西銀保監局正式核準了山西銀行的開業申請(2021年3月30日銀保監會核準籌建),這意味著大同銀行、長治銀行、晉城銀行、晉中銀行和陽泉市商業銀行等5家城商行正式告別歷史,被山西銀行代替,。
2、山西銀行的注冊資本達到239.96億(山西發行的153億元地方專項債便是為了注資山西銀行),原晉商銀行副行長高計亮任山西銀行董事長。
2、截至2019年底,大同銀行總資產446.12億元、長治銀行總資產383.35億元、晉城銀行908.01億元、晉中銀行781.23億元以及陽泉市商業銀行457.81億元,這五家銀行的總資產加在一起有3000億元左右。不過截至2021年6月底,山西銀行的總資產規模為2776.74億元。

(四)遼沈銀行:注冊資本200億元,由遼寧省金融控股集團新發起設立
1、遼沈銀行并非由遼寧地區的城商行合并產生,而是由遼寧省金融控股集團新發起設立,隨后希望通過遼沈銀行來不斷合并遼寧地區資質比較弱、規模比較小的城商行,遼陽銀行與營口沿海銀行是最初被吸收合并的兩家。
2、新發起設立的遼沈銀行注冊資本為200億元人民幣,注冊地址為沈陽。
3、2019年12月28日致力于整合遼寧省內金融資源的國有獨資公司,遼寧金融控股集團(遼寧省財政廳100%控股)正式注冊成立,注冊資本為200億元。遼寧金融控股集團成立后,先后100%持股遼寧省融資擔保集團(成立于2018年7月27日、注冊資本為36億元)、100%持股遼寧金融資產管理(成立于2020年1月16日、注冊資本10億元)以及錦州銀行(持有6.65%)。
綜上,遼寧金控負責發起設立遼沈銀行,最初合并的城商行數量為兩家,遼寧金控旗下的遼寧金融資產管理將極有可能負責剝離不良資產。
4、遼沈銀行的股東背景主要為沈陽國資委、沈陽財政局、營口國資委、遼陽國資委等,因此遼沈銀行整體是被定位為省級城商行的。
5、遼沈銀行的董事長和行長均出自招行系統,如其董事長王默涵曾擔任招行哈爾濱分行行長、沈陽分行行長,鞏長霖曾擔任招行哈爾濱分行副行長。其它高管大多來自遼寧省行政系統或金融系統。
6、遼沈銀行合并的兩家城商行,即遼陽銀行與營口沿海銀行總資產合計為2403.12億元、注冊資本合計為46.89億元,和披露的2599億元相差196億元,較100億元的注冊資本仍然高出96億元,預計是因為較2020年9月兩家城商行的總資產還有一定增長所致。
7、除被合并的2家城商行外,遼寧地區還有10家規模較小的城商行值得關注,預計這10家城商行也將陸續被吸收合并至遼沈銀行體系內。

三、城商行地區分布:數量已降至125家,預計城商行整合態勢仍將延續
考慮到中原銀行吸收合并洛陽銀行、平頂山銀行與焦作中旅銀行以及四川銀行、山西銀行、遼沈銀行等因素后,目前城商行數量將降至125家。
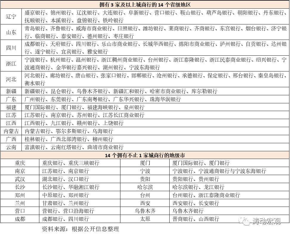
(一)14個省級地區至少擁有3家城商行,集中于遼魯川浙冀等5個地區
1、若僅考慮現狀,則目前我國31個省級地區均至少擁有1家城商行,其中遼寧、山東、浙江、四川、河北等五個省份是城商行最重要的集聚地,分別有14家、14家、13家、12家和11家,這5個省份合計便已有了65家。
2、除以上五個地區之外,另有8個省級地區合計共擁有33家城商行。其中,新疆擁有6家城商行,廣東均擁有5家城商行,福建、江蘇、江西、內蒙古分別擁有4家城商行,云南和廣西分別擁有3家城商行。
3、另有10個地區分別擁有2家城商行,8個地區分別擁有1家城商行。

(二)另有16個地級市擁有不止一家城商行
經過一系列的整合重組,到目前為止絕大部分地級市僅有1家城商行,不過仍有16個地級市擁有不只1家城商行,分別為重慶、南京、武漢、長沙、鄭州、蘭州、廈門、寧波、貴陽、哈爾濱、臺州、西安、烏魯木齊、營口、成都和太原。
往后看,除遼寧、山西、四川、河南等地區重組合并轄區內城商行外,預計后續河北、山東等擁有龐大城商行群體的地區也有可能會重組合并轄內的城商行,一方面為了化解風險,另一方面則可以進一步發展壯大轄內城商行的實力。
注:文章為作者獨立觀點,不代表資產界立場。
題圖來自 Pexels,基于 CC0 協議
本文由“任博宏觀倫道”投稿資產界,并經資產界編輯發布。版權歸原作者所有,未經授權,請勿轉載,謝謝!
原標題: 起底新中原銀行

任博宏觀倫道 











