鐺煮山川,粟藏世界,有明月清風知此音。呵呵笑,笑釀成白酒,散盡黃金。
作者:編輯部
來源:丁祖昱評樓市(ID:dzypls)
2021年7月9日,上海房管局召開規范二手住房房源掛牌管理會議,要求上海在已實施房源掛牌核驗的基礎上,增加價格信息的核驗。交易管理部門將以市場真實價格為依據,對每套房源進行核驗,沒有通過價格核驗的房源不得對外發布。
7月14日,上海市房地產交易中心進一步發布《關于進一步規范存量房房源核驗及信息發布工作的補充通知》,明確自2021年7月19日起,對新申請核驗房源增加掛牌價格信息的核驗。沒有通過掛牌價格核驗的,房地產經紀機構和房地產信息服務平臺企業不得對外發布該房源信息。
政策執行一個多月后,我們走訪了上海部分區域中介,不少人表示與房價漲跌相比,影響更嚴重的是房貸問題,在“三價就低”原則下,因為首付比例的提升,不少準購房者不得不棄購。
01
“三價就低”原則下,棄購率大幅增加
2021年7月,上海推出二手房“核定價”,要求沒有通過掛牌價格核驗的,房地產經紀機構和房地產信息服務平臺企業不得對外發布該房源信息。
對于二手房價的管控,上海并非“第一個吃蟹人”,深圳、寧波、成都、西安等都在今年出臺了相關政策來打擊“二手房價格虛高、投機炒作”等行為。
據CRIC監測數據,自深圳新政發布以來,二手房成交量節節下滑,2021年6月單月僅成交26萬平方米,處于近年來歷史低位,成交均價方面,在“指導價”出臺后,整體成交均價穩步回落,至6月末已低于新房成交價格,“一二手倒掛”不復存在。
對此,我們走訪了上海部分區域,以了解在上海二手房“核定價”出臺一個月后,上海二手房市場是否與深圳一樣明顯降溫。
位于寶山區域的某門店中介經理小孫告訴我們,他們這邊主要是泗塘、通河、呼瑪幾村幾村的房源為主,“從我們店里的掛牌情況來看,其實變化并不是很大,本來我們這里的小區的價格其實也一直變化不是很大,之前疫情后漲過一波,漲的也不是太多,沒別的地方那么夸張,這次‘核定價’出來之后,我們店里有一個房東下架了,主要是他之前一直期望太高,頂樓的房子比二三樓的還貴,又沒電梯,他覺得他裝修好?!?/p>
小孫表示,最近就他所在的中介群里已經有好幾個客戶棄購了?!艾F在這個價格叫‘就低原則’,我給你舉個例子,我們這邊賣500萬的房子,因為房齡比較老,核定下來價格只能貸300萬的6.5成,其余付現金,這就意味著500萬的房子只能貸195萬,需要付305萬現金。而原本是按500萬來算的,只要付175萬。”
位于閔行區域的某門店中介小寒在面對我們的詢問時表示,“我們這主要是虹橋片區的,我們店里沒有明顯批量降價的情況,但是棄購是有的,主要是很多人拿不出這么多錢了?!?/p>
面對是否有商量余地的問題,小寒說:“可以談,價格可以談,還有房東接受首付分開付的,比如先給一半,然后明年再給一半,但湊的出的人可以分開付,湊不出的人再給時間也沒用,現在是銀行這邊限制貸款的問題,這個是大頭?!?/p>
據了解,不僅僅是年份較久的二手房,部分次新房也受到了影響,如松江九亭的某尚灣小區,為2015年的房子,成交價424萬,評估價265萬,某光花城最近成交了一套113平方米的二手房,成交價1000萬,但銀行房貸時核驗只能按500萬貸款,最終只能解約。
02
“價格核驗”后16區中11區房價下滑
具體來看,通過對比2417個小區掛牌價和CRIC監測的2021年6月不同小區二手住宅成交均價,可以看出:一是占比約95%的小區掛牌價(即當前設定的最高成交價)還是高于或持平該小區的平均成交價格;二手房“價格核驗”對其成交的影響并不算太大;
二是價格“倒掛”的小區中,掛牌價與成交均價作比,多數集中在0.8,相當于房主“8折賣房”;
三是部分單價超8萬元/平的高價盤掛牌價與成交均價的價差顯著,也是該政策的主要調控對象,以浦東的九間堂為例,掛牌價為22萬元/平,6月成交均價卻達到了27萬元/平,單價價差在5萬元以上,倒掛比例為0.81。
圖:部分上海指導價后成功掛牌小區價格與其6月二手住宅成交均價對比情況
(單位:元/平方米)

數據來源:公開資料,CRIC中國房地產決策咨詢系統
從成交數據來看,2021年7月,上海全市商品房成交面積196.7萬平方米,同比下降17.68.環比下降13.7%,成交均價41644元/平方米,同比上漲3.72%,環比微增0.91%。
圖:2021年1-7月上海二手房成交面積和成交均價
數據來源:CRIC
具體到區域來看,閔行、金山、浦東、靜安、普陀、長寧同環比跌幅較大,而奉賢為上海唯一成交面積同比增長的區域。成交均價方面,金山、崇明出現同、環比下跌,閔行、嘉定、黃浦、寶山、長寧同比上漲,環比下跌。
表:2021年7月上海各區二手房成交面積和均價及同環比
數據來源:CRIC
為了更清楚的了解政策對市場的影響,我們特意梳理了核定價發布前2021年26周(6.28-7.4)的數據與30周(7.26-8.1)的數據做對比。
結果顯示,全市來看,2021年26周上海全市商品房成交價為41582元/平方米,隨著二手房“核定價”的發布,2021年30周上海全市商品房成交價降至39631元/平方米,一個月不到的時間就已跌去約2000元/平方米。
分區域來看,上海16個區中,截止2021年30周已有11個區出現價格下滑,僅奉賢、青浦、靜安、普陀、楊浦、虹口仍保持漲勢。
表:“價格核驗”前各區成交均價與一個月后對比
數據來源:CRIC
03
已有多個城市落地二手房成交參考價
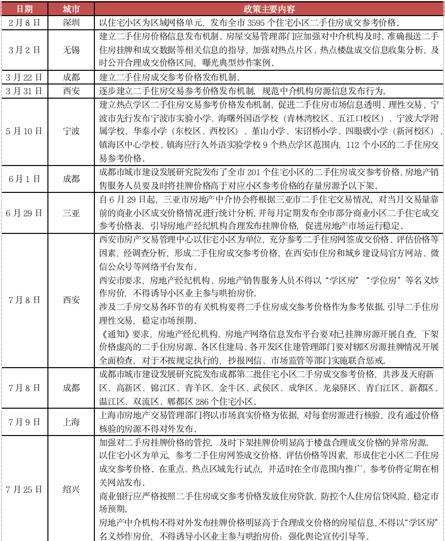
2021年以來,熱點城市紛紛加碼調控,并下沉到縣級市,地方調控趨于高頻化、精準化,根據市場過熱的實際情況,針對性采取調控政策措施,全面落實“穩地價、穩房價、穩預期”。其中,二手房成交參考價成為本輪調控的新舉措。
據不完全統計顯示,自2月8日深圳率先發布二手住房成交參考價格以來,截至目前已有無錫、成都、西安等12個城市相繼建立二手房成交參考價格,以期維穩二手房市場,防止二手房價格異動上漲。
縱觀二手房成交參考價的政策內容,不乏以下三方面的典型特征:
其一,以成交參考價為準繩,嚴控二手房掛牌價。成都、紹興、金華等均加強二手房掛牌價格的監測,及時下架掛牌價明顯高于樓盤合理成交價的異常房源。
其二,以成交參考價為上限,二手房按揭貸款實行額度管控。典型如上海,二手房申請房貸將參考合同網簽價、銀行評估價、涉稅評估價,執行“三價就低”原則作為貸款申請房價標準。
其三,學區房仍是重點監管領域,具體涉及二手房掛牌信息不得出現“學區”等相關概念,不得以“學區房”、“學位房”等名義炒作房價。
表:2021年以來多城發布二手房成交參考價

資料來源:CRIC
上海政府對市場的調控延伸到二手房市場,用意不言自明,旨在杜絕二手房炒作,調整居民(無論是買方還是賣方)對房價上漲的預期,控制二手房價同時,進而穩定新房市場。
目前來看,“核定價”的出臺對二手房市場的影響,在成交量上面,同環比都出現了較為明顯的下降,從房價方面來看,在“三價就低”原則下,買家的棄購率持續上升,二手房交易“受阻”,各區域的房價已經開始松動,大部分區域都出現了不同程度下滑,僅個別區域房價仍保持漲勢。
我們認為,未來隨著上海二手房“核定價”的推進,“三價就低”原則下,棄購率或將繼續攀升,隨著購房人數的收縮,未來市場或將進入冷淡期。
注:文章為作者獨立觀點,不代表資產界立場。
題圖來自 Pexels,基于 CC0 協議
本文由“丁祖昱評樓市”投稿資產界,并經資產界編輯發布。版權歸原作者所有,未經授權,請勿轉載,謝謝!

丁祖昱評樓市 











