鐺煮山川,粟藏世界,有明月清風知此音。呵呵笑,笑釀成白酒,散盡黃金。
作者:陳映川林秋璇
來源:金誠同達(ID:gh_116bfa8fc864)
破產,可能是很多企業不曾企及的一個詞語。而當前,新冠疫情的影響持續發酵,無論是企業自身還是企業債權人,都有可能因運維危機,被迫站在破產這一話題的兩端。在此背景之下,筆者通過“東風破”系列文章,全面聚焦我國破產制度架構,立足破產程序中的廣大債權人權利的保護與實現,剖析破產制度賦予債權人的各類權利及行使要點,以期解答破產程序中的債權人關注的各類實務問題,敬請期待。
引言
近年來,稅務問題已成為企業破產各相關方必須面對和解決的難題。我國破產重整的相關法律、法規、司法解釋與稅收法律、法規、政策的銜接不暢加劇了這一問題的復雜程度。作為債權人而言,其不僅需要減少自身不必要的稅收損失,還要密切關注債務人繳納稅款的情況,以期最大程度地降低債權損失。因此,如何保護債權人在破產程序中的涉稅利益,是值得探討的實務問題。
筆者結合實踐中遇到的問題,從破產程序中債權人如何最大限度維護自己涉稅利益的角度,對債權人在破產程序中的涉稅實務進行梳理與分析。
一、破產程序流程與涉稅內容
1. 企業破產的法律流程
廣義上的企業破產程序包括清算、重整與和解程序。當企業不能清償到期債務,資產不足以清償全部債務或喪失清償能力時,則企業可以根據不同情況進入不同的破產程序,其法律流程如下圖所示:

2. 破產程序中的涉稅環節
破產程序中的涉稅環節大致可按債權人和債務人作劃分,其中債權人在破產中獲得的清償,其涉稅內容主要集中于破產重整或破產和解程序中,依據重整方案與和解協議約定的不同繳納不同的稅款,這些稅款不因其處于破產程序而有不同,在此不過多贅述。
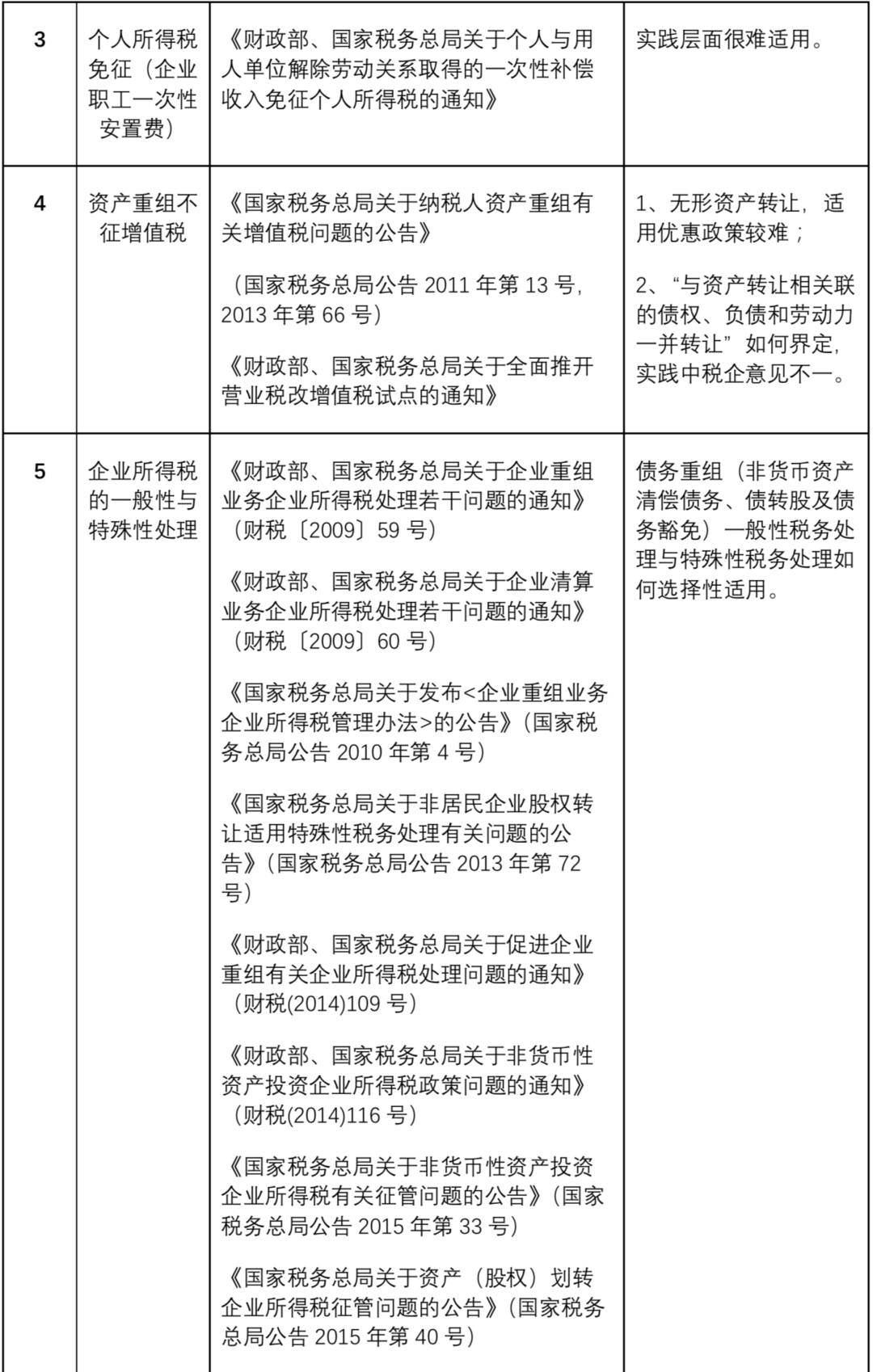
而對于作為債務人的破產企業而言,其涉稅內容在破產法項下有特別的規定與要點,由于債務人所需承擔稅負直接影響到破產財產的分配情況,或是重整計劃/和解協議的執行,對債權人而言十分重要,因此筆者作了如下梳理(表一):

二、債權人在破產程序中的涉稅權利保護
案例引入:[2]
2018年12月27日,江陰市人民法院裁定受理江陰鑫輝太陽能有限公司破產清算一案,并指定無錫文德智信聯合會計師事務所擔任鑫輝公司管理人。2019年5月6日,江陰法院裁定宣告鑫輝公司破產。2020年12月24日,江陰法院裁定終結鑫輝公司的破產清算程序。
管理人在法院的監督下,代表企業依法履行納稅義務并為全體債權人進行稅務籌劃如下:一是經過債權人會議授權,完成未清關免稅設備的處置;二是借助破產涉稅處置府院聯動機制,積極申請房產稅減免優惠;三是啟動破產涉稅臨時會商機制,及時確定土地增值稅納稅基準價。至企業破產程序終結,共享受稅收優惠近200萬元。
從上述案例可以看出,破產企業及時繳納稅款、積極爭取稅收優惠等措施一方面降低了破產企業自身的稅收成本,另一方面也減少了破產財產的支出,繼而增加了債權人的利益。因此,了解破產程序中債權人和債務人雙方可能涉及的稅收優惠政策,以及制定合適的稅收籌劃方案對債權人的利益保護格外重要。
1. 可能涉及的稅收優惠政策
我國目前沒有專門針對破產企業適用的稅收優惠政策,這也增大了在破產程序中對稅負成本預測的難度。筆者對目前我國破產程序中涉及的稅收優惠政策整理如下(表二):



2. 重整中的稅收成本控制示例
1)利用存續式重整實現債務豁免的遞延納稅
由于破產重整屬于債務重組,可以適用特殊性稅務處理方法,企業債務重組確認的應納稅所得額占該企業當年應納稅所得額50%以上,可以在5個納稅年度的期間內,均勻計入各年度的應納稅所得額。其次,“債轉股”也可以遞延企業所得稅納稅,債務人企業發生債權轉股權,債務企業可暫不確認所得,債權人也可暫不確認損失,這樣對于會產生巨額債務重組所得的破產企業合理節稅是一個選擇的辦法。
2)利用出售式重整進行風險隔離
將破產企業的一些優質資產、有營運價值的資產整體剝離出來,這部分優質資產采用出售式重整模式,并把出售價款用于清償債務,這樣有利于與破產企業風險隔離,減輕原企業包袱,輕裝上陣,避免企業重整中劣質資產拖累重整,也可在較短的時間恢復企業營運事業,保證重整計劃的快速推進。
具體到個案,我們應綜合考慮參與破產程序的各方利益以及涉及稅收優惠的特殊規定,進行詳細測算和比較后才能做出最佳的抉擇。
三、破產重整中債權人若干涉稅實務問題簡答
1. 擔保債權與稅收債權的受償順序問題[3]
案例引入:[4]
2014年9月,某法院裁定受理甲公司破產清算申請。甲公司破產管理人確認乙銀行的債權為有財產擔保債權,但是同時認定某市國稅局的稅收債權優先于農業銀行有財產擔保的債權(稅務局稅收債權的形成時間在先)。
此后,乙銀行不服提起了債權人異議之訴,一審法院認為,該案應當優先適用《稅收征管法》第四十五條的規定,發生在先的稅收債權優于擔保債權。[5]乙銀行不服提起上訴,二審法院認為,該案應當優先適用《破產法》第一百零九條、第一百一十三條的規定,擔保債權優先于稅收債權。[6]
Q:在破產程序中,擔保債權與成立在先的稅收債權到底誰應優先受償?
A:“特別法優于普通法”,擔保債權應優先于成立在先的稅收債權受償。
分析:稅收債權,為企業在進入破產程序之前的歷史欠稅本金部分,屬于破產債權的一種,稅務機關作為債權人可依據稅收債權參與分配(滯納金、罰款、處理破產財產產生的稅費等稅收不屬于稅收債權,該部分稅收的定性見前文表一)。我國《稅收征管法》、《破產法》對于稅收債權與有抵押擔保債權清償順序的規定并不一致。兩部法律均由全國人大常委會制定、位階相同,根據《立法法》第九十二條規定,同一機關制定的法律,特別規定與一般規定不一致的,適用特別規定。而《稅收征管法》適用于所有類型的企業,《破產法》適用于破產企業等相關主體,適用范圍相對更小,為特別規定。因此,應當根據《破產法》按下列順序清償:
破產費用和共益債務;
有擔保的債權;
職工債權(職工工資、勞動保險等);
企業稅款和其他社會保險費用;
普通破產債權。
2. 破產重整債權損失的稅前扣除問題[7]
案例引入:
甲公司對乙公司享有應收款債權。乙公司經法院裁定進入破產重整程序,后重整計劃獲得法院裁定通過。根據重整計劃,甲公司債權僅能獲得15%的清償,造成該筆債權85%的損失。在匯算清繳年度企業所得稅時,甲公司向稅務局申報了該項損失。
Q:債權人在破產重整中的債權損失能否稅前扣除?
A:破產重整中的債權損失應當準予在企業所得稅稅前扣除。
分析:首先,根據《企業資產損失所得稅稅前扣除管理辦法》(國家稅務總局公告2011年第25號)第二條[8]的規定,對于甲公司對乙公司享有的應收款債權作為“應收及預付款項”或“債權性投資”,構成企業所得稅法意義上“資產”,因重整無法獲得清償的這部分債權損失,屬于“資產損失”(即“壞賬損失”)。[9]
其次,“第 25 號文”第三條將可以稅前扣除的資產損失分為“實際處置、轉讓上述資產過程中發生的合理損失”(“實際資產損失”),以及雖未實際處置、轉讓上述資產,但符合《通知》和本辦法規定條件計算確認的損失(“法定資產損失”)。而債權人在破產重整程序中所確認的債權損失不屬于“實際資產損失”,那么其是否屬于“法定資產損失”呢?實務中有以下問題需要厘清:
1)對“無法追償”是否需要單獨提供證明?
“第 25 號文”第三條提及的《通知》是《財政部、國家稅務總局關于企業資產損失稅前扣除政策的通知》(財稅[2009]57號),根據“第57號文”第四條第四項的規定,與債務人達成債務重組協議或法院批準破產重整計劃后無法追償,除貸款類債權外的應收、預付賬款可以作為壞賬損失進行稅前扣除。重整計劃通過后,債權豁免部分已實際無法追償,無需等到重整計劃全部執行完畢后才能確認和證明。因此,該條中“無法追償”的情形是重整計劃通過后的自然結果,債權人在重整中放棄的部分債權應屬于“法定資產損失”準予稅前扣除。
2)證明破產重整中的資產損失需要哪些證據?
根據“第25號文”第十六條、第十七條的規定,資產損失的確認證據包括具有法律效力的外部證據,主要包括司法機關的判決或者裁定等。[10]因此,若法院通過裁判文書批準破產重整計劃,則債權人可以依據該裁判文書進行稅前扣除。
但是,因稅務規定中對于債務重組損失有更為具體的要求,實務中稅務機關往往機械地將破產重整中的債權損失等同于一般的債務重組損失,從而做出不利于債權人的認定。《企業重組業務企業所得稅處理若干問題的通知》(財稅[2009]59號)第四條第二項第3款要求債權人實際獲得清償后才能確認債務重組損失。[11]且“第25號文”第二十二條第六項要求:“屬于債務重組的,還應有債務重組協議及其債務人重組收益納稅情況說明”。但在破產重整程序中,債務人往往不與債權人一一簽訂重組協議,而以法院裁定通過的重整計劃為執行依據,導致債權人因無法提供上述材料而被稅務機關拒絕。
筆者認為,直接適用上述債務重組的規定并不妥當。第一,從條文解釋的角度來看,“第57號文”第四條第四項中將破產重整與債務重組并列表述,可以看出在稅的角度上對兩者進行了區分,因此對重整債權損失不能盲目套用債務重組的規定。第二,從實務操作上來看,重整中債權人無法提供重組協議及重組收益納稅情況證明,使得本可以稅前扣除的部分無法得到實現,因此,結合破產重整的特殊性要求提供相應的材料更為妥當。2021年2月25日,國家發展改革委員會等13個部委發布了《關于推動和保障管理人在破產程序中依法履職進一步優化營商環境的意見》,其中第五條第15款規定,“對于破產企業根據資產處置結果,人民法院裁定批準或認可的重整計劃、和解協議確定或形成的資產損失,依照稅法規定進行資產損失扣除。稅務機關對破產企業提交的與此有關的申請材料應快捷審查,便利辦理。”
3. 破產程序中清償職工債權的個人所得稅處理[12]
案例引入:
甲為乙公司的職工,乙公司因經營不善拖欠甲數月公司未發,后乙公司經法院裁定進入破產程序。由于乙公司一次性向甲發放多月拖欠的工資(正常工資),所有補發工資在當年統一計稅,而非分解到以前所屬月份進行繳納,當年甲的應納稅金額基數和稅檔大幅提高,造成實得工資損失若干元。[13]
Q:對破產企業拖欠職工工資在補發時補繳個人所得稅應當如何計征?稅率與扣除標準如何確定?
A:應當還原到應發職工工資的所屬月份進行繳納,稅率與扣除標準應當適用“從新兼從輕原則”確定。
分析:從上述案例可見,實務中一般認為工資實際發放才須納稅,因此一次性發放多月拖欠的工資都在實際發放工資、薪金所得的月份合并計稅。[14]但筆者認為該做法缺乏合法與合理性。就合法性而言,《勞動法》第五十條規定了職工工資須按月發放,拖欠職工工資則是違反了按月發放的相關規定。《國家稅務總局關于調整個人取得全年一次性獎金等計算征收個人所得稅方法問題的通知》(國稅發[2005]9號)第五條規定各種名目的獎金一律與當月工資、薪金收入合并繳納個人所得稅,但是拖欠職工工資與獎金有本質的區別,因此,不應與發放拖欠工資當月的工資合并計算。
另外,一些地方稅務機關的規定也認為該情況下應當分配到以前所屬月份繳納,如泰州地稅2010年度12366熱點問題匯編中指出,拖欠職工工資一次性發放,不是一個月的工資,而是違反了按月發放的相關規定而補發的,應分解到應發的所屬月份。就合理性而言,如工資在應發當月準時發放給職工,則部分職工可能未達個稅起征點或適用稅率較低,但合并在實際發放計算則可能達到個稅起征點或頂格適用稅率,可能會導致職工實發工資不合理地大額縮減,與《破產法》保護職工權益的原則相悖。
關于稅率及扣除標準的確定,我國在行政法律適用上實行的是“從新兼從輕”原則,即如果新法對行政管理相對人有利,則適用新法;反之,則適用較輕的舊法。我國個人所得稅的扣除限額這幾年調整頻繁,從最初的800元到3500元、再到現在的5000元。而企業一旦進入破產程序,短則兩三年,長則四五年,在這一過程中,扣除標準也隨之發生了變化。按照“從新兼從輕”的原則,應當適用對納稅人最有利的扣除限額。
4. 破產企業未提供合法票據繼而產生稅收損失問題
案例引入:
甲公司因不能清償到期債務,且明顯缺乏清償能力,被人民法院裁定受理破產申請,在債權申報截止日前,管理人收到債權人乙公司的債權申報,申報書要求甲公司賠償因未開具發票,導致其需要額外多繳納稅費的損失。
Q:破產企業未提供合法票據繼而產生稅收損失應當如何處理?
A:對于因破產企業未提供合法票據繼而產生的稅收損失,在債權人憑相關資料證實支出真實性后,其支出允許稅前扣除。
根據《企業所得稅稅前扣除憑證管理辦法》(國家稅務總局公告2018年第28號)第十四條規定,企業在補開、換開發票、其他外部憑證過程中,因對方注銷、撤銷、依法被吊銷營業執照、被稅務機關認定為非正常戶等特殊原因無法補開、換開發票、其他外部憑證的,可憑相關資料證實支出真實性后,其支出允許稅前扣除。對于債權人而言,其必須提供的材料有:
無法補開、換開發票、其他外部憑證原因的證明資料(包括工商注銷、機構撤銷、列入非正常經營戶、破產公告等證明資料);
相關業務活動的合同或者協議;
采用非現金方式支付的付款憑證,并提供其他材料進行補充證明。
結語
破產法主要立足于社會利益,以公平清理債權債務、保護債權人和債務人的合法權益為己任;稅法側重于國家利益,以規范稅收征繳行為和保障國家財政收入、保護納稅人合法權益為目標。如何正確適用破產法與稅法的相關規定,合法地保護債權人的利益、為債權人提供最優稅收籌劃方案,筆者將繼續進行追蹤與研究。
注:文章為作者獨立觀點,不代表資產界立場。
題圖來自 Pexels,基于 CC0 協議
本文由“金誠同達”投稿資產界,并經資產界編輯發布。版權歸原作者所有,未經授權,請勿轉載,謝謝!

金誠同達 











