鐺煮山川,粟藏世界,有明月清風知此音。呵呵笑,笑釀成白酒,散盡黃金。
作者:天致團隊
來源:信實律師(ID:FJLHXSLSSWS)
一、權利變動免責
(1)債權債務轉移免責:在主從關系之下,債權人與擔保權人屬于同一人,主債權轉讓僅涉及債權人的變化,對主債務人的履約能力不產生影響,一般不會增加擔保人的風險和負擔,因此,未履行通知義務情況下,該轉讓對保證人不發生效力。主債務的轉移涉及履行主債務的義務人的變化,擔保人基于對原債務人的履約能力為主債務的履行提供擔保,承擔人是否如原債務人一樣具有相應的履約能力,擔保人在提供擔保時不能預估。因此,主債務的轉移關涉擔保人利益,未經擔保人同意的主債務轉移雖可在當事人之間發生效力,但不得對擔保人主張,擔保人在轉移的主債務范圍內免除擔保責任。第三人提供物的擔保,其可以主張對未經其書面同意轉移的債務不再承擔擔保責任。若保證人與債權人已經約定禁止債權轉讓,債權人未經保證人書面同意轉讓債權的,保證人對受讓人不再承擔保證責任。
受讓債權的擔保人作為債權人請求其他擔保人承擔擔保責任的,人民法院不予支持。法條鏈接:

(2)債權債務變更免責:債權人和債務人未經保證人書面同意,協商變更主債權債務合同內容,減輕債務的,保證人仍對變更后的債務承擔保證責任;加重債務的,保證人對加重的部分不承擔保證責任。債權債務變更免責的重點為是否加重保證人的責任,若未經保證人書面同意,且在債務承擔方面加重了保證人的責任,則保證人對加重部分免責。法條鏈接:

(3)放棄擔保權利免責:抵押權人放棄抵押權、抵押順位或者變更抵押權,質權人放棄質權,都會產生因放棄擔保權利而使擔保人免除相應擔保責任的法律后果,但是擔保人承諾仍然提供擔保的除外。法條鏈接:

二、怠于行使權利免責
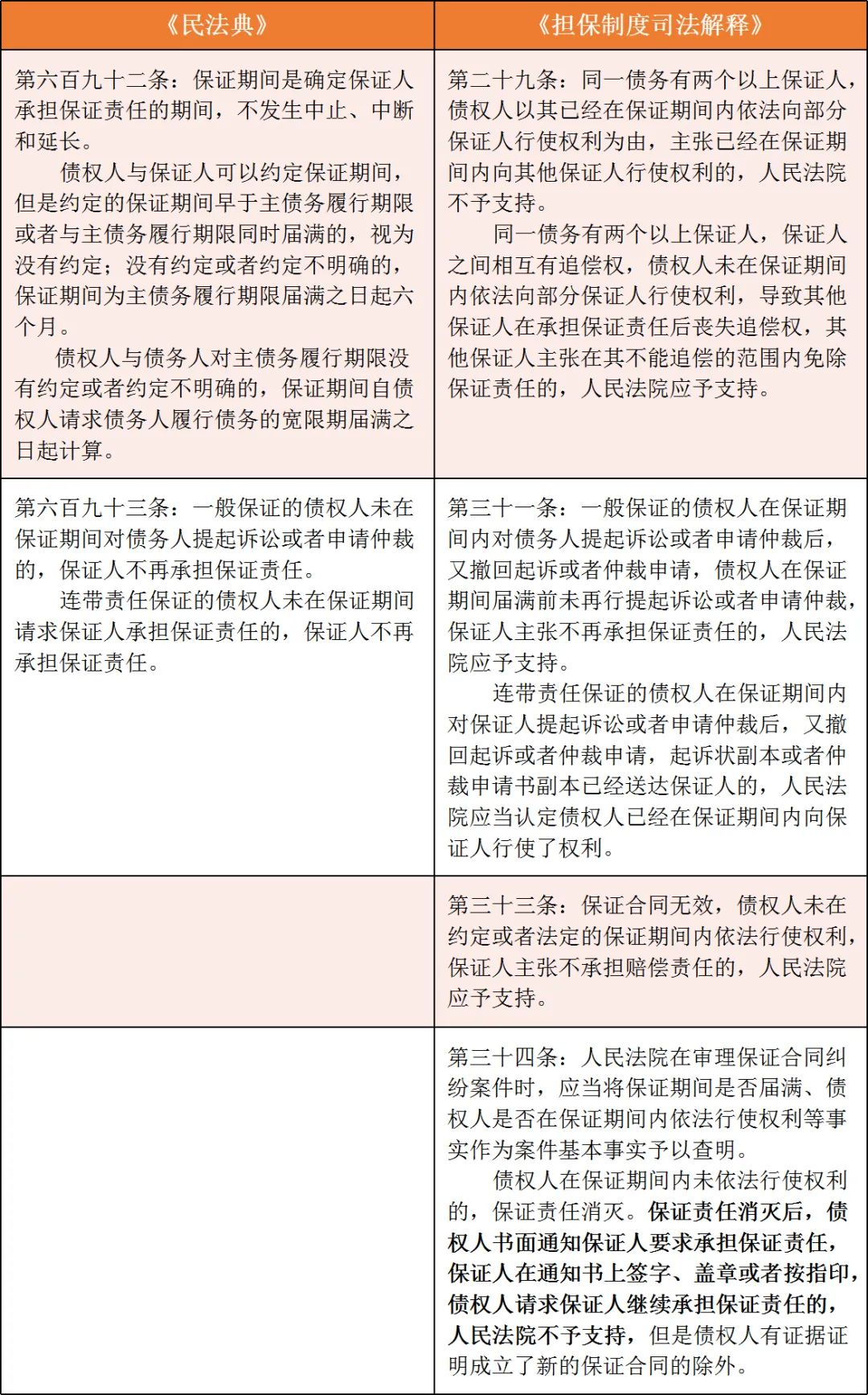
(1)超過權利行使期限免責:保證期間系為維護保證人利益而設,其所追求的目的是避免保證人無止境地處于承擔責任的不利狀態或長期處于隨時可能承擔責任的不確定狀態。保證期間僅是確定保證人承擔保證責任的期間,在此期間內,保證人是否最終承擔保證責任處于“待確定”狀態,須在保證期間內基于債權人單方的特定行為來確定保證人是否承擔保證責任。若債權人未在保證期間內完整行使權利,則保證人在相應范圍內不承擔保證責任。民法典新增關于“約定不明”的保證期間為主債務履行期限屆滿之日起六個月,與“沒有約定”情形下的保證期間保持一致。
同一債務有兩個以上的保證人,債權人在保證期間僅對部分保證人行使權利,債權人不可主張其已經在保證期間內向其他保證人行使權利;保證人之間有追償權的,債權人未在保證期間內依法向部分保證人行使權利,導致其他保證人在承擔保證責任后喪失追償權,其他保證人可以主張在其不能追償的范圍內免除保證責任。一般保證的債權人未在保證期間對債務人提起訴訟或者申請仲裁的,其也不能再要求保證人承擔保證責任。連帶責任保證的債權人未在保證期間請求保證人承擔保證責任的,保證人不再承擔保證責任。保證期間經過后,保證人已經終局的不再承擔保證責任,除非債權人與保證人重新就保證事宜達成一致。法條鏈接:

(2)破產債權人怠于行使權利免責:債權人知道或者應當知道債務人破產,既未申報債權也未通知擔保人,致使擔保人不能預先行使追償權的,擔保人就該債權在破產程序中可能受償的范圍內免除擔保責任,但是擔保人因自身過錯未行使追償權的除外。法條鏈接:

(3)可執行財產無法執行免責:一般保證的保證人在主債務履行期限屆滿后,向債權人提供債務人可供執行財產的真實情況,債權人放棄或者怠于行使權利致使該財產不能被執行的,保證人在其提供可供執行財產的價值范圍內不再承擔保證責任。此種情形下保證人已采取積極行為幫助債權人實現債權,但由于債權人自身的原因使可供執行的財產不能被執行,則保證人在其提供可供執行財產的價值范圍內不再承擔保證責任。法條鏈接:

三、其他情形免責
(1)未先執行債務人財產免責:一般保證人專屬有先訴抗辯權,是指一般保證的保證人在就債務人的財產依法強制執行仍不能履行債務前,對債權人可以拒絕承擔保證責任的權利,法律同時也設定了限制一般保證人行使先訴抗辯權的情形,此次《民法典》對一般保證人不得行使前款權利的情形做了較大調整。法條鏈接:

(2)“借新還舊”免責:在借新還舊的情形中,新貸貸款合同實質上僅產生債務人還款之義務而無債權人貸款之義務,顯然,擔保人在此情形所負擔的擔保風險高于舊貸以及其他一般借貸關系,故為保障擔保人的合法權益,借新還舊的擔保規則對新貸擔保人作出一定保護性規定。
主合同當事人協議以新貸償還舊貸,舊貸的擔保人不再承擔擔保責任。債權人請求新貸的擔保人承擔擔保責任時,若新貸與舊貸的擔保人不同,或者舊貸無擔保而新貸有擔保的,則新貸的擔保人不承擔擔保責任,但是債權人有證據證明新貸的擔保人提供擔保時對以新貸償還舊貸的事實知道或者應當知道的除外。法條鏈接:

(3)超出責任范圍免責:擔保人對超出債務人應當承擔的責任范圍以外的債務,不承擔擔保責任。同一債務有兩個以上第三人提供擔保,擔保人之間沒有約定相互追償及分擔份額,也沒有在同一份合同書上簽字、蓋章或者按指印,承擔了擔保責任的擔保人請求其他擔保人分擔向債務人不能追償部分的,人民法院不予支持。

(4)未根據上市公司披露的信息免責:上市公司披露的關于擔保事項已經董事會或者股東大會決議的信息具有法律上的公示效力,相對人依據該信息與上市公司訂立擔保合同合法有效。相對人未根據上市公司公開披露的關于擔保事項已經董事會或者股東大會決議通過的信息,與上市公司訂立擔保合同,上市公司不承擔擔保責任。法條鏈接:

(5)名義股東免責:股東僅是為債務履行提供擔保而將其股權轉移至債權人名下,此時債權人為名義股東,公司或者公司的債權人不得以股東未履行或未全面履行出資義務、抽逃出資等為由要求作為名義股東的債權人與股東承擔連帶責任。法條鏈接:

擔保具有重要的社會經濟作用,既能促進資金融通和商品流通,也是保障債權實現的重要途徑。擔保責任的免除意味著債權人實現債權少了一層防護,在疫情不容樂觀的當下,不僅要把口鼻捂好,更要把錢袋子守住,對擔保制度的學習顯得尤為重要。
注:文章為作者獨立觀點,不代表資產界立場。
題圖來自 Pexels,基于 CC0 協議
本文由“信實律師”投稿資產界,并經資產界編輯發布。版權歸原作者所有,未經授權,請勿轉載,謝謝!

信實律師 










