鐺煮山川,粟藏世界,有明月清風知此音。呵呵笑,笑釀成白酒,散盡黃金。
作者:鯨拍房
來源:北京法拍房資訊(ID:gh_790702b54b93)
在房產交易市場,購房者們會傾向于購買曾經是法拍房的房產,對于投資者來說,不僅價格低,還有利于二次轉賣。法拍房雖有價格紅利和政策紅利,但想要撿漏,必須在參拍前做足準備,不然餡餅變成陷阱。即便順利拍成,后續的流程仍有很多,今天就為大家講講,法拍房的過戶流程是怎樣的呢?
01
法律文書
在法院規定的時間內交完全款,雖然是成功購買法拍房的必須條件,但并不意味著交完全款,房子就是你的了。
需要法院出具成交確認書,執行裁定書,案款收據,從法律效應上確定這套房子屬于你。
每個法院出材料時間會有所不同,一般是1個月左右。但是,也有很多例外:比如,涉及到很多的法院查封,特別是涉及到刑事、公安查封、軍事法庭的時候。
也有更極端的情況,比如有人提出拍賣執行異議,甚至交完全款的情況下,都有可能會導致拍賣無效。
02
房產解封
由于法拍房都是被查封以后才會進行拍賣的,因此想讓房產過戶到自己名下,第一步就是解除房產的查封。
在繳納房產全款后,我們第一時間和法院進行聯系,弄清楚法院什么時候才能出具協助執行裁定書,解除房產的查封。
因為之前的盡調工作已經查清了房子的查封情況,一般房子只被一家法院查封,因此并沒有費太多的時間。如果是多家法院查封的情況,還需要和法院進行額外的溝通。
03
房產解押
法拍房一般是由被執行人抵押在銀行或者各種民間機構那里,因此在解除查封的同時,還需要將房產解除抵押,等于是給了這些房子一個自由身。
本地法院會方便一點,只需要直接和房管局溝通就可以。
外地法院抵押的房產可能需要將解抵押委托給本地法院完成。在房產解封、解押之后,競拍人就可以拿著三書等材料去繳納稅費了。
04
稅費繳納
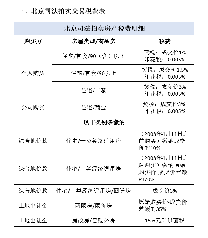
在二手房市場,買房需要交納個人所得稅、土地增值稅、印花稅、城建稅、教育附加稅等多種稅費,粗略估計約為總價款的9%左右,而北京法拍房市場,對于普通商品房來說,購房者只需承擔1%-3%的契稅即可,大大節約了購房成本。
稅費繳納是最容易出問題的一個階段,如果拍賣之前的盡調給力的話,這一步只需要拿出銀行卡刷刷刷就可以了,但如果沒有仔細調查稅費問題,可能就會在這一步才發現自己原來要繳納這么多意料之外的費用。

05
房產過戶
法院給房屋所在地稅務及不動產送達協助執行通知書后我們就可以拿著各種材料完成最后一步了。一般這時候我們會帶著這些材料(包括但不限于):
①法院出具的執行裁定書
②法院出具的成交確認書
③法院出具的房屋案款收據
④競買人購房資格確認單
⑤競買人身份證及戶口本原件及復印件
⑥帶芯片的銀行卡用于繳稅
各項稅費的交納證明注意:各地所需的資料可能會有差異,這里以各地政府單位實際通告為準。
最后想告訴大家的是,每一套法拍房的情況各不相同,在整個環節中存在許多不確定因素和意想不到的障礙,騰退、過戶不僅耗費時間精力,還有可能無法妥善處理。建議初次購買法拍房或是對房屋情況不夠了解的客戶,最好選擇一家專業的法拍房服務機構來幫助您。
注:文章為作者獨立觀點,不代表資產界立場。
題圖來自 Pexels,基于 CC0 協議
本文由“北京法拍房資訊”投稿資產界,并經資產界編輯發布。版權歸原作者所有,未經授權,請勿轉載,謝謝!

北京法拍房資訊 











