鐺煮山川,粟藏世界,有明月清風知此音。呵呵笑,笑釀成白酒,散盡黃金。
作者:克而瑞研究中心
來源:克而瑞地產研究(ID:cricyjzx)
導 讀
首批集中拍地的城市地市熱度不一,廣州、重慶、無錫和杭州熱度明顯高于長春和沈陽,50強房企在前4個城市投資的積極性也明顯更高。
4月末部分實行兩集中供地的城市迎來了首批含宅用地的集中出讓,給今年以來房企持續低迷的投資氛圍注入了一劑“興奮劑”,部分龍頭房企、央企國企投資積極性明顯增加,在廣州、杭州、無錫等熱點城市踴躍拿地,50強房企中更是半數以上的房企均參與土拍且有所斬獲。目前來看,規模房企將成為集中供地機制下的最大贏家。
01
廣州不同區域土拍分化顯著
重慶、無錫熱度較高,重慶由于不限地價,整體溢價率超過40%,無錫作為長三角核心城市三四線,受到房企更多青睞,本次成交16宗地平均可比地價上漲30%以上;
沈陽和長春相對較為冷淡,尤其長春平均溢價率僅有3.3%,大部分地塊底價成交,還出現了終止掛牌、流拍的現象。

除了不同城市的熱度有所分化以外,同一城市內部也出現分化,這一特征在廣州表現得尤其明顯:廣州首次集中拍地中,可比地價上漲和下跌的地塊分別占46%和54%,分化顯著,與無錫、重慶八成地塊可比地價上漲差距頗大。
本次集中供地中,廣州南沙、黃埔區還誕生了兩宗新的單價地王,而增城、從化、花都等區域地塊則以底價成交為主,且流拍的6宗地均集中于此。

02
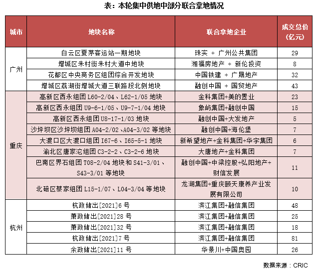
聯合拿地成為中小房企突圍之道
首批進行集中供地拍賣的城市中,廣州、無錫、杭州等都是開發商重點關注的核心城市,且由于不乏優質地塊供應,導致房企拿地積極性相對較高。有些房企為提高競得概率,使用多個馬甲公司共同參拍一宗地塊,對優質地塊的需求可見一斑。
CRIC對6個城市首批集中供地的競拍結果進行了梳理,50強房企中,一半以上的房企都在本輪有所斬獲,但在不同城市的競得地塊的數量上卻有巨大的差異:廣州、無錫、重慶、沈陽首次集中供地中均有半數以上的地塊被50強房企拿下,尤其無錫成交16宗地塊有12宗都被50強房企拿下,杭州也有45%的地塊被50強房企納入那種,房企在這些城市投資積極性較高;反觀長春成交38宗地塊,僅有3宗地塊被50強房企競得,其他拿地房企均為中小房企或本地房企,整體投資氛圍冷淡。

在TOP50房企積極拿地、規模房企優勢盡顯的同時,部分中小房企則通過聯合拿地的方式在招拍掛市場上尋求突破。湘福房地產和新輪投資共同競得廣州增城區1宗總價7.7億元的地塊,廣晟地產則與中國鐵建聯合競得花都區一宗總價31.9億元的地塊,此外重慶、杭州也有多宗聯合拿地的地塊。
通過梳理本次集中供地的合作拿地情況,可以看出合作拿地主要有兩種模式,分別是“規模房企+中小房企”和“中小房企+中小房企”,主要是中小房企通過合作才能提升競得地塊的可能;而強強聯合的拿地方式相對少見,主要發生在地塊總價非常高的情況下:例如濱江和融信在杭州聯合拿下4宗地塊,總價高達172億元。

03
國企央企、區域深耕房企是最大贏家
具體到房企來看,10強房企在六城集中供地中表現積極,有8家參與拿地,其中萬科、融創、保利、華潤和招商5家房企的投資額超過百億,融創和華潤則分別達到368億和233億元。龍頭房企在集中拍地中具備很強的優勢,未來集中供地對于龍頭房企而言仍然是機遇。由于戰略的不同,10強中碧桂園、綠地布局更側重于三四線城市,在本輪重點城市集中拍地中拿地相對較少,投資保持謹慎。
除10強房企以外,還有龍湖、融信、濱江、越秀等房企積極拿地,投資額也超過百億,整體來看以區域深耕型房企為主,這與本輪集中拍地的城市恰好為其深耕的核心城市不無關系。

本次統計的6個集中拍地的城市中,拿地較多的龍頭房企如萬科、融創、保利、華潤和招商在其中4-5個城市均有落子,萬科除了廣州以外均有所斬獲、華潤則在重慶以外的城市都有土地入賬。
融創在本次土拍中斥資367億元,超過一季度拿地總額,拿地分布于廣州、無錫、重慶和杭州這4個熱點城市,可見融創今年的投資目標相當明確,對核心城市、優質土地的需求較為強烈。
反觀龍湖雖然總共競得8宗土地,分別在無錫、重慶和杭州有所斬獲,但其中5宗地位于龍湖大本營重慶,總金額為96.6億,占龍湖本次集中拍地金額的2/3;融信、濱江拿地全部集中于杭州,除了合作拿地的4宗地塊以外,融信和濱江分別獨立競得3宗和1宗地塊,8宗地塊總金額達到238億元,大本營的增儲對于兩家房企今年的可售貨值形成支撐;此外越秀新增的7宗地塊都位于大本營區域的廣州。對于這類房企而言,在深耕區域“集中彈藥”能夠有效提升成功拿地的機遇,且對當地市場的有一定的深度研判,有助于降低投資風險。

整體來看,首批集中拍地的城市地市熱度不一,相對真實的反應了樓市的熱度,廣州、重慶、無錫和杭州熱度明顯高于長春和沈陽,50強房企在前4個城市投資的積極性也明顯更高,未來隨著市場熱度的持續分化,不同城市的供地政策仍有可能出現進一步的分化。
從房企層面而言,龍頭房企在本次土拍中展現出了極高的積極性,且在熱度較高的幾個城市均有所斬獲,一方面年內首次集中供地在時間上有一定的優勢,能對年內的銷售形成支撐,另一方面也可以看出龍頭房企在集中拍地的制度下規模優勢明顯;對于中小房企而言,只能通過合作拿地的方式參與拿地,未來規模房企與中小型房企的差距預計還將進一步拉開,行業集中度仍會繼續提升。
注:文章為作者獨立觀點,不代表資產界立場。
題圖來自 Pexels,基于 CC0 協議
本文由“克而瑞地產研究”投稿資產界,并經資產界編輯發布。版權歸原作者所有,未經授權,請勿轉載,謝謝!

克而瑞地產研究 











