鐺煮山川,粟藏世界,有明月清風知此音。呵呵笑,笑釀成白酒,散盡黃金。
作者:西政財富
來源:西政財富(ID:xizhengcaifu)
筆者按:
不良資產投資機構最近非常活躍,“兩會”過后,市場各方對樓市轉暖的預期非常強烈,亦認為目前已非常接近最佳抄底時期。在不良資產項目的投資業務中,AMC一直占據著很大的市場份額,但房地產業務方面,因近幾年開發商頻繁爆雷,AMC機構在回歸本源的監管要求下,目前已主要轉向金融債權收購業務、問題房企債權收購與債務重組類投資、并購貸款融資以及城市更新項目融資等方向。為便于說明,我們根據相關業務操作經驗梳理本文,更多業務操作細節歡迎在我們3月12日舉行的專題討論會中詳細交流和探討(詳見《20220305交流會:地產前融業務的退出路徑與不良項目處置》)。備注:因深圳疫情擴散的原因,原定3月5日的交流會已推遲至3月12日。
一、AMC金融債權收購及展期融資業務
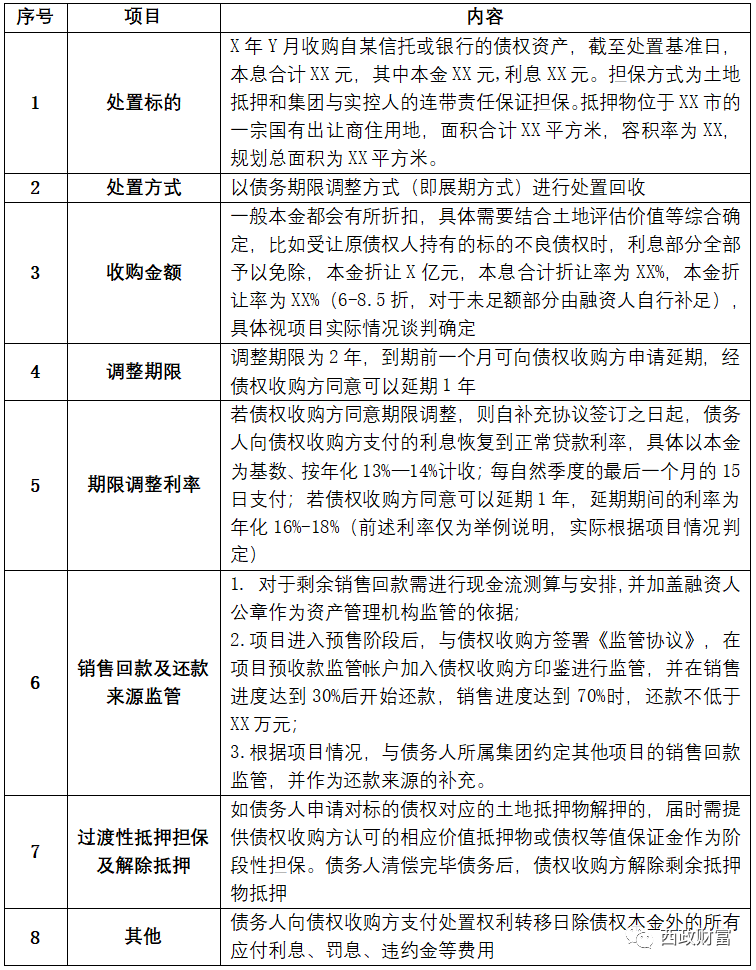
資產管理公司打折收購銀行、信托等機構對開發商的到期債權是不良處置業務的常見模式,資產管理公司收購債權后的處置方案中,債務期限調整、訴訟清收以及公開轉讓是最常見的三種方式。其中,資產管理公司收購到期債權后給予債務人展期是最常規的債務處置思路,在該操作過程中,由資產管理機構打折(6折-8.5折,具體一事一議)收購銀行或信托等金融機構對開發商的到期債權,對于債務人有強烈的期限調整意向,并愿意按照一定年利率向債權收購方支付利息的,資產管理公司一般都會準予債務人在兩年內或約定時間內清償全部債務。此外,考慮到抵押物的位置較為優越以及抵押率較為理想的情況下,在資產管理機構(債權收購方)認為抵押物具備變現能力的情況下,一般都可給予該債務一定的寬限期。具體融資要素示例如下:

二、AMC參與并購融資
AMC參與并購重組項目融資主要是通過收購項目原權益人或其關聯方/非關聯方對項目公司的債權,實現開發商(收購方)對項目并購款的支付,進而完成項目收并購資金的撬動。相關交易架構及交易流程如下:

1. AMC機構收購項目原權益人對項目公司的股東借款或其上游供應商對項目公司的應收未收工程款等債權,AMC支付債權轉讓價款,開發商(收購方)就項目公司的債務償還向AMC提供集團層面的保證擔保。
2. AMC向項目原權益人支付的債權轉讓對價款作為項目原權益人和開發商之間的實際股權轉讓對價,項目公司完成股權轉讓變更登記后后置質押至AMC名下。
3. 債權存續期間,項目公司向AMC機構按季度付息,債權期間屆滿后一次性歸還本金。
三、AMC參與問題房企債權收購與債務重組類投資
(一)資產包收購配資+開發商代建/合作
以近期我們財富中心操作的不良資產項目為例,由于該地方性開發商成立十多年來將全部項目均由同一個公司持有,而項目公司股權層面相對復雜。由于其中某開發的標的項目A在銀行貸款已逾期,而用款項目系該核心城市三環以內的項目,且提供了其他三塊凈地作為抵押擔保。考慮到股權介入或剝離的難度,在具體操作中則通過AMC進行資產包收購配資,并引入開發商合作或代建模式。

在操作該項目中,各方提出如下合作要點:
1. 由于AMC并無開發能力,但是基于目前民營開發商普遍的信用風險問題,提出希望引入國央企開發商作為收購方或代建方,由AMC或組建的合伙企業作為資金紓困主體,負責資產收購的配資;
2. 對于國央企開發商而言,考慮到項目公司本身股權的復雜性,對于實際用款項目A則考慮通過在建工程轉讓模式進行操作。但對于該A項目而言,若操作在建工程轉讓還需關注:
(1) 由于該項目已經辦理預售許可證并部分預售,對于已辦理預售許可證的項目是否可以操作在建工程轉讓需進一步論證;若已經辦理預售的項目無法進行在建工程轉讓的,則考慮代建該項目,同步對凈地進行投資至滿足轉讓條件;
(2) 該在建工程項目前期手續是否完善、證件齊全,后續辦理過戶的審批手續難易程度以及稅費問題等。
3. 對于作為擔保物的其他凈地,由于在滿足總投25%以上方能轉讓,目前凈地轉讓存在難度,作為抵押物的凈地是否一并收購?若考慮到一并收購,則可由AMC機構通過借款方式先行投入,并由開發商建設至25%以上再進行在建工程收購,并做好相關項目的鎖定及其他風控。
4. 由于該開發商將全部項目均由一個項目公司持有,若該開發商破產則全部項目均可能納入破產財產范疇,如何有效實現標的資產A及相關抵押物的剝離亦需做重點的設計。
5. 充分考慮資產轉讓方式獲取項目的相關稅費問題。
6. 當地是否接受土地等資產抵押至合伙企業名下,若無法抵押至合伙企業名下,則考慮抵押至AMC名下。
備注: 本模式主要適用于項目公司股權無法轉讓或股權結構復雜的情形,若在建工程亦無法轉讓,則新開發商考慮對項目進行代建。
(二)股權收購+AMC配資重組再開發
在項目股權結構清晰、項目易掌控的情況下,可考慮直接收購項目公司的股權,清退原股東,并與AMC合作進行重組再開發。

1. 新開發商作為重組方支付股權轉讓對價,AMC承接項目公司的金融債務;
2. AMC主要負責協助重組方對標的資產進行重組盤活,標的資產并購款可采用分期付款形式,并收取固定收益。其中融資期限根據項目的具體情況一般為1-3年,收益則在年化12%-15%左右,具體根據項目一事一議。對于四大AMC則收益要求稍低。
3. 重組方負責項目后續的開發及運營,以項目開發收益作為首要的還款來源,并根據項目實際情況由擔保人向AMC提供無限連帶責任擔保。
4. 對于國央企退房的項目,則需經產交所掛牌轉讓;對于不良資產法拍項目,則需履行法拍的相應程序。
(三)共益債/共益債超級優先權投資
1. 共益債投資重整方案

對于涉及到不良資產的項目,當下不少開發商試圖介入其代建的相關業務,同時要求其只負責代建,而不愿意出資。對于此類項目,出于風控要求,我們通常會要求與代建方針對共益債權投資部分與股權調整部分分別設立不同的主體(共益債投資主體以及重整投資主體)對項目公司進行投資,主要的盤活資金由共益債權投資部分支付,用于收購前期的抵押債權、支付欠付的工程款等;由于項目公司已資不抵債,股權價值為0,股權調整時通常由新設重整投資主體以較低的價格投入,并100%持股項目公司,并進行風控措施安排。其中,代建方作為劣后級,出資比例在20%左右。更多內容請參考本公眾號2022年3月2日的推文《回歸本源的AMC及爆雷房企的項目處置》。
2. 共益債超級優先權投資
在我們操作的“共益債續建”的投資模式中,我們一般都會爭取在重整計劃中賦予我們投入的續建資金(共益債)“超級優先”的地位。但是,“超級優先權”的設立不但需要符合相應的表決程序,還需通過法院的確認,并最終在重整投資文件(《重整投資方案》、《重整投資協議》、《重整計劃》等)中落實。更多內容請參考本公眾號2021年8月10日的推文《爛尾樓項目及破產房企的融資實操方案》。

(1) 投資架構: 西政(GP)與其指定的主體(優先級LP)及代建方或其指定的主體(劣后級LP)共同成立合伙企業A作為超級優先權投資主體,優先級LP和劣后級LP按7:3的比例出資,總出資額度不超過約定金額。
(2) 投資額度: 為了避免因額度不充分、流動性不足而無法滿足重整續建的需要而最終被迫導致重組的再一次失敗,進而影響共益債投資收益的實現,因此,對有限合伙A的投資規模的設置通常會對項目進行詳盡的調查并充分考慮市場的各類變化因素,根據項目的情況設置可調節的、相對寬松的投資預算額度,并在實際放款時根據項目的進展分期放款。資金用途限于項目復工續建款,不得挪作他用。
(3) 投資期限: A有限合伙的投資期限為2-4年,如果項目后續開發、施工、銷售順利,可以提前償還該部分投入。
(4) 投資收益: 優先級LP的投資收益按照固定收益12%-13%/年,隨借隨還、利隨本清。
(5) 退出方式: 在扣除稅費、保障后續開發的前提下,住宅的銷售回款先還利息,再沖本金。
(6) 放款前提條件: 重整投資方案獲得債權人大會投票通過、法院裁定認可;且項目公司與各個優先債權人就優先債權的展期、豁免等條件達成一致,并簽訂書面協議。
(7) 風控及投后管理: 在風控層面,我們一般都是全流程封閉運作,在投資退出前,對項目的管控措施包括但不限于項目公司管控、第三方監管以及工程建設監理和工程審計機構監管等等。
四、AMC參與城市更新業務
目前市場上一些AMC機構為資金運作出現一定困難的城市更新項目注資以重新盤活項目。在操作方面,以深圳城市更新項目為例,對于相對優質的開發商以及項目可以在立項之后介入,成本在10%-15%不等,融資期限可設置為3年,風控通過抵押物(如有)和集團、實控人提供連帶責任擔保來實現。對于目前已爆出風險事件的開發商的城市更新項目,若項目已經立項,亦可以和開發商一起介入收購相應股權,并對項目后續推進新增融資。基本架構如下:

除大灣區之外,一些城市的AMC也積極通過搭建有限合伙或城市更新基金的模式參與到當地的城市更新項目中。

1. AMC作為優先級與開發商指定主體作為劣后級按照2.5:1的比例共同成立合伙企業/基金,優先級的出資規模上限不超過城市更新項目土地價值的60%,具體一事一議。
2. 合伙企業存續期不超過5年,該合伙企業通過委托貸款方式向開發商集團放款,資金用于城市更新費用的支付。投資區域主要限制于AMC所在省份的核心城市。
3. 增信擔保要求:
(1) 優先劣后及杠桿比安排;
(2) 房企所在集團對AMC機構本金及收益進行差額補足,并出具遠期份額回購承諾;
(3) 項目公司股權質押至AMC名下或其指定主體名下;
(4) 項目公司取得土地后將該土地抵押至AMC名下或其指定主體名下;
(5) 資金流向及章證照等監管。
4. 收益分配要求
先息后本,支付合伙企業的相關費用;分配優先級收益、本金;返還GP投資本金;返還劣后LP投資本金;剩余可分配資金作為劣后級超額收益進行分配。
五、AMC非金不良業務
目前仍有極少部分AMC可操作非金不良業務。對于債權而言,需由在與房地產企業無任何股權關系的非房企業之間產生,且在財務報表中的應收中有所體現,且需提供包括借款合同、催收函、債權債務確認函、銀行流水體現轉賬記錄、債權剩余金額等內容及資料。具體操作時,通常通過收購非關聯方(如合作或實際控制的施工單位)的逾期應收應付,并以開發商其他凈地作為抵押擔保。當然也有一些資產管理機構也反饋,如果要用前述方式操作非金不良業務,則需要當地ZF部門或街道辦出具項目存在不良的相關證明等等。
1. 融資主體要求:無重大訴訟且具備一定操盤經驗與能力的開發商或無較多負面信息及較大償債壓力的非網紅的百強房企;
2. 底層資產所在區域及類型要求:項目需在AMC認可的區域,以其所在省份為主。優選底層為住宅的資產,對于全部為商業或商業占比超過35%的單戶不良資產不予準入;
3. 融資期限要求:2年以內,投資滿三個月可提前無違約還款;
4. 融資成本:年化15%以內,具體一事一議;
5. 增信擔保要求:土地抵押,項目公司股權質押,集團公司擔保,實控人無限連帶擔保,監管銷售按揭回款賬戶等等。
注:文章為作者獨立觀點,不代表資產界立場。
題圖來自 Pexels,基于 CC0 協議
本文由“西政財富”投稿資產界,并經資產界編輯發布。版權歸原作者所有,未經授權,請勿轉載,謝謝!
原標題: 房企的逾期債務處置及AMC的紓困融資方案

西政財富 











