鐺煮山川,粟藏世界,有明月清風知此音。呵呵笑,笑釀成白酒,散盡黃金。
作者:克而瑞研究中心
來源:丁祖昱評樓市(ID:dzypls)
在樓市下行趨勢不減、消費復蘇乏力的背景下,商業地產快速迭代。隨著商業地產發展日漸成熟,多數企業從持有運營的重資產模式向以輸出運營服務的輕資產模式轉型。
近年來,各品牌運營商紛紛啟動或加快了輕資產管理戰略,利用成熟規范的商業運營經驗,推出品牌管理輸出服務,以輕資產的方式推動企業商業規模的擴張,增強企業的影響力。
01頭部企業加速輕資產擴張
輕資產已經成為商業地產運營的重要趨勢,當前國內大部分頭部商業運營房企基本涉足輕資產品牌管理輸出。
原因有兩點:
一方面,國內仍存在不少小型物購中心運營管理能力有限,無法提供全業態的服務且無法吸引優質租戶,同時疫情加速了部分中小購物中心的運營危機,品牌輸出市場較大。
另一方面,商業地產競爭愈發激烈,多數品牌開業迎來了爆發期,加之地產行業融資收緊,需要沉淀大量資金的重資產模式不再合適大舉發展,發展輕資產也是一條擴大規模、增強影響力和謀求新增長的路徑。
當前大部分頭部商業運營商正迎來規模爆發階段,得益于此前產品線的規范及標準化,疊加商業運營團隊組建完善,商管運營經驗的成熟等原因,越來越多企業也把輕資產品牌管理輸出戰略劃歸到未來商業擴張的重要籌碼。
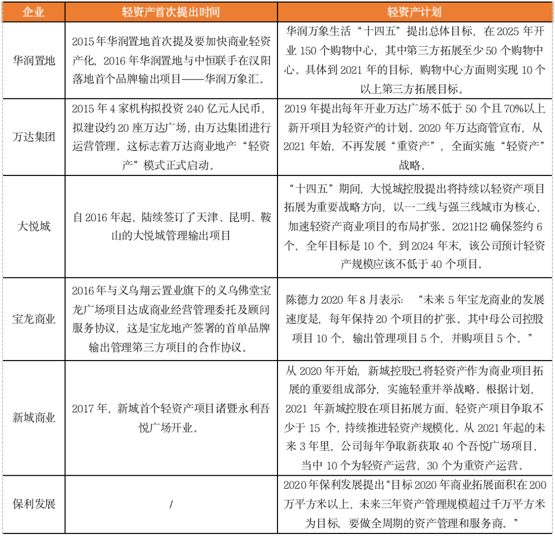
表:部分房企的輕資產品牌管理輸出戰略

數據來源:CRIC整理
02品牌輸出仍是輔助手段
從企業實行輕資產品牌管理輸出的情況來看,萬達集團領跑。
早在2015年,4家機構擬投資240億元人民幣,擬建設約20座萬達廣場,由萬達集團進行運營管理。這標志著萬達商業地產“輕資產”模式正式啟動。2021年10月21日,萬達集團旗下商業運營平臺珠海萬達商管向香港聯交所正式遞交了招股說明書,截止2021年末萬達已開業購物中心418個,其中輕資產運營項目達到113個,占比達到27%,較2018年約8%的水平上升19個百分點,輕資產管理計劃在萬達購物中心規模擴張中占據著重要的地位。
此外,大悅城控股在2021年也走到了全面啟動輕資產路線的節點,且曾預計下半年商業輕資產項目進入爆發拓展階段。2021年上半年,大悅城控股已通過輕資產模式運營3個大悅城項目,獲取尚未開業的輕資產大悅城2個。下半年輕資產商業項目確保簽約6個,全年目標10個,未來大悅城或將持續推動輕資產戰略的輸出,助力規模擴張,到2024年末,該公司預計輕資產規模應該不低于40個項目。
不過,當前部分房企仍以重資產戰略、合作為主,輕資產品牌輸出仍只是作為輔助手段進行運營。比如,龍湖當前已經開業60家天街項目,僅有一家是輕資產管理輸出,新城控股2021年中期開業項目達到105個,僅有4個項目是通過管理輸出實現。
表:部分房企的持有購物中心及輕資產品牌管理輸出情況

數據來源:企業公告、CRIC整理
03輕資產助力商業規模擴張
在資產寒冬以及競爭日趨白熱化的今天,探索輕資產擴張戰略,對商業增強品牌影響力,推動企業規模化擴張具有重要意義。
比如以重資產布局為主的龍湖商業,也曾去年宣布全面啟動輕資產模式,向購物中心提供涵蓋定位和設計咨詢、招商、運營管理、租戶管理、品牌輸出和消費者服務等全流程的支持。
從龍湖的商業發展來看,近幾年龍湖進入了商業快速擴張期,2019年起龍湖購物中心的年均開業數量達到10個及以上,是此前年份開業數量的2倍,到2021年末龍湖開業購物中心達到60個,建面約為581萬平方米。儲備項目方面,根據龍湖智創數據,截止2021年底龍湖開業及儲備項目達到128個,建面達到1220萬平方米,一年內拓展28個項目,當前已經儲備的8個輕資產項目建面占比僅為2%。
圖:龍湖2017-2021年購物中心開業情況

資料來源:企業公告、CRIC整理
由此來看,輕資產戰略主要是龍湖商業擴張中的一種方式之一,當前龍湖仍是以重資產布局為主。
早在2020年龍湖集團旗下的龍湖智慧服務集團就已經在試水“商業輕資產”管理輸出業務,簽約珠海融德廣場和南寧昭陽廣場,兩個項目均以“純管理輸出”方式,不涉“品牌輸出”,但當前龍湖進行輕資產簽約仍較為謹慎。
根據龍湖智創生活的招股書顯示,截止2021年12月28日,龍湖智創儲備的68個項目中包含8個第三方項目,為龍湖輕資產管理輸出項目,分布在重慶、杭州、成都、石家莊、汕頭等地。2022年又分別輕資產簽約了成都兩個項目,至此龍湖商業自2021年3月啟動輕資產戰略以來,簽約項目至少已達10個。
圖:龍湖近期簽約輕資產項目情況

資料來源:企業公告、CRIC整理
行業規模見頂,房企紛紛將商業作為跨越周期的第二曲線,推動商業地產進入規模擴張的關鍵時期。
隨著頭部企業商管業務規模的持續增長,未來市場競爭將進入白熱化,為了實現規模化增長,搶占市場份額,輕資產品牌輸出不斷被房企采用,同時這也意味著,商業地產未來競爭力的核心在于運營效率。
注:文章為作者獨立觀點,不代表資產界立場。
題圖來自 Pexels,基于 CC0 協議
本文由“丁祖昱評樓市”投稿資產界,并經資產界編輯發布。版權歸原作者所有,未經授權,請勿轉載,謝謝!
原標題: 資產“寒冬”來臨,房企加快商管輸出

丁祖昱評樓市 











