鐺煮山川,粟藏世界,有明月清風知此音。呵呵笑,笑釀成白酒,散盡黃金。
作者:鯨哥
來源:北京法拍房資訊(ID:reitowin)
去年,河南鄭州的張女士花160萬元通過司法拍賣的方式拍得了一套房子,當準備裝修時,物業公司發送了一張催繳物業費通知單,要求其繳納2011年1月至2020年9月期間50多萬的物業管理費,其中有9萬多元物業費,41萬多元滯納金,遂與物業公司產生爭議。

本案中,拍賣前的法院公告已經明確告知需要承擔房屋所欠的物業費等內容,張女士并未提出異議而選擇購買,視為同意支付此部分費用,所以應當支付告知中明確的此部分費用。

但是法院公告并未提及滯納金,物業公司要求張女士承擔的要求缺乏法律依據,不應得到支持。
在向張女士催收費用后,物業公司私自斷電的行為沒有法律依據,如果認為有爭議,應該通過法律訴訟等途徑進行解決。
此事件提醒大家,通過司法拍賣途徑買受物資,必須認真閱讀風險提示,對拍賣標的物可能存在欠費等情況,可以先作調查了解情況,在明確隱含的其他費用后方決定是否參與拍賣,而不是興沖沖地先下手為強。
法拍房市場一片火熱,想入局“撿漏”的購房者越來越多。剛需族渴望安居樂業,低價誘惑的法拍房為一大部分群體降低了購房門檻、提升居住品質;投資人士看好樓市,希望通過固定資產對抗通貨膨脹。
隨著法拍房的關注者越來越多,大家慢慢也開始認識到前期盡調對購買法拍房有著很大的指導作用,不但能繞過絕大多數的坑,也能更好地規劃自己的購房資金。

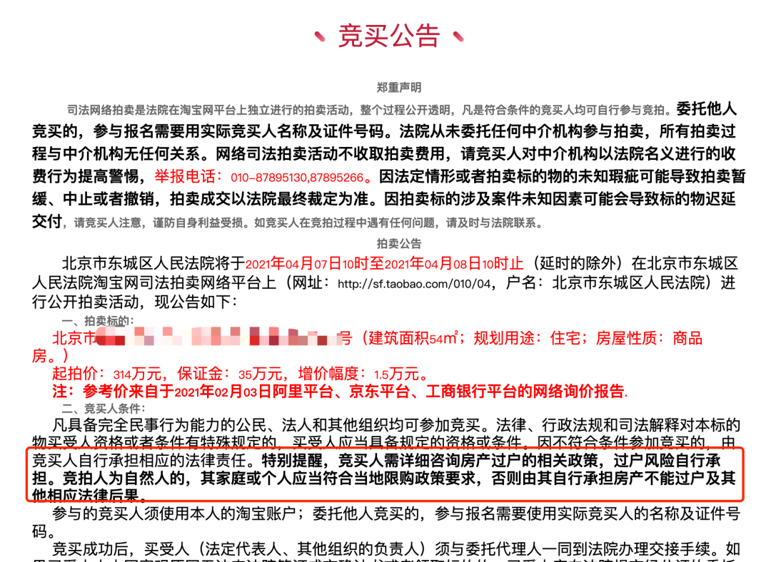
法院在司法拍賣時,會對拍賣標的情況進行公示。一般是制式的文件內容,細節處略有區別,特別提示的內容會以醒目的紅色或加粗的字體進行展示,法院公告具有相應的法律效力。
競買人需要注意看樣時間、競拍時間、競拍規則、瑕疵擔保責任說明、支付尾款時間、稅費承擔方式等。
尾款支付時間根據拍賣房源或執行法院的不同而有所差異,少則1-3個自然日,多則30個自然日,通常為10-15個自然日。拍賣中的競買人必須在這個時間內把資金打入法院指定銀行賬戶中。
如果買受人以貸款方式進行購買,一定提前做好貸款的預審和面簽,確保銀行放款時間在法院規定的時間范圍內。
另外關于稅費以及上述新聞中相關物業欠費的繳納,法院公告中不會顯示具體的金額,這個時候需要買受人提前準備,做好盡調,計算好購房成本及出價預算再進行參拍。

競買人如果有意向參與房屋競拍,一定要做好盡調,充分了解房屋情況,并進行一定的心理價位預估。不要一時頭腦發熱,沖動競拍。一旦選擇悔拍,很可能將承擔法律責任。
如果競買人對于房屋有其他的特殊要求的,一定要自己去看房子,了解自己所關心的問題。如果拿不準可以委托專業法拍房助拍機構進行調查,以保證更加全面地了解房屋情況。
通常要獲得以上的盡調信息,都需要花很大精力,動用不少信息渠道,比如現場走訪、法院咨詢、房管部門調檔、物業咨詢等等,足以可見盡調并不是一件十分簡單的工作,如果個人沒有精力或足夠知識儲備,還是不建議自己調查,最好讓專業法拍服務機構來完成。
注:文章為作者獨立觀點,不代表資產界立場。
題圖來自 Pexels,基于 CC0 協議
本文由“北京法拍房資訊”投稿資產界,并經資產界編輯發布。版權歸原作者所有,未經授權,請勿轉載,謝謝!

北京法拍房資訊 











