鐺煮山川,粟藏世界,有明月清風知此音。呵呵笑,笑釀成白酒,散盡黃金。
作者:江湖君
來源:證券化江湖(ID:gh_90184d666d2a)
1#
券商承銷的ABS產品主要包含信貸ABS、交易所ABS和交易商協會ABN。過去幾年三類產品的市場發行規模變化如下(圖片來源CNABS):
信貸類ABS

交易所ABS

交易商協會ABN

2#
2015-2020年承銷排名前三券商

3#
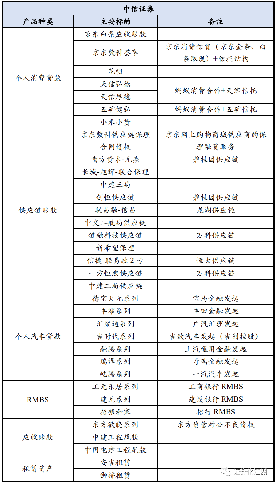
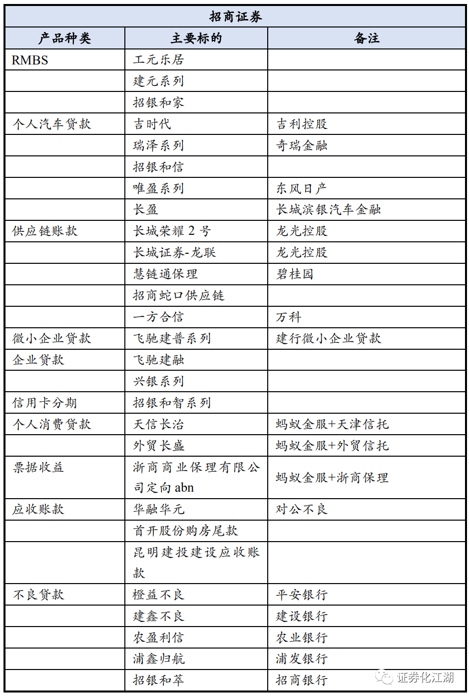
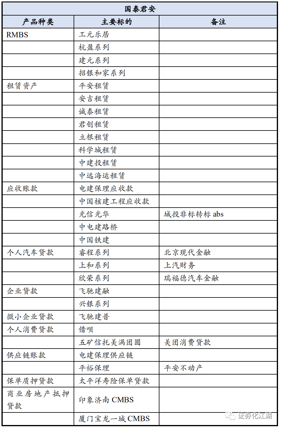
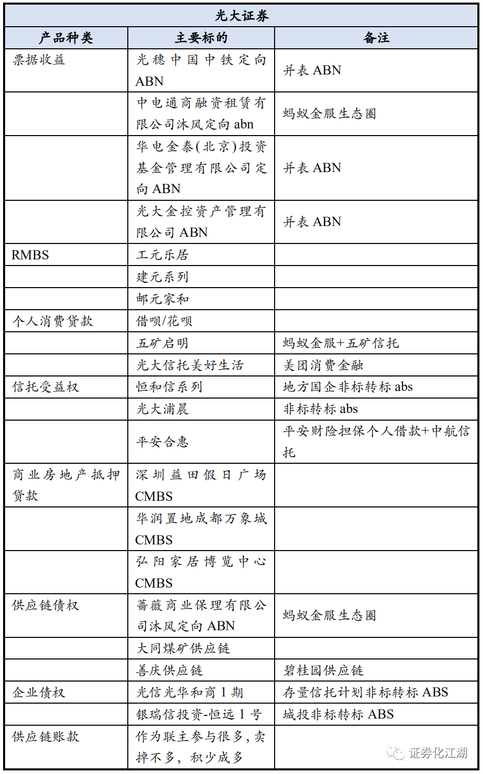
過去幾年,排名靠前的券商名單里存在個體的起伏,本文著重分析2020年排名靠前券商的承銷情況和產品類別明細,以探求各家的優勢和特點,一窺目前市場的概況和趨勢。



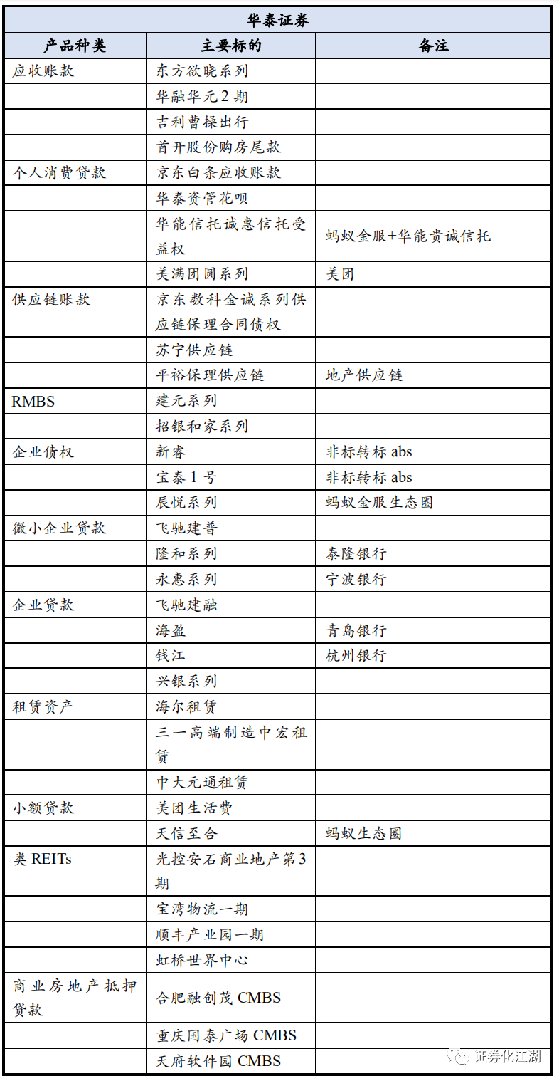
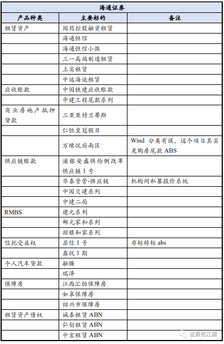
只看產品種類規模分布,只能有個模糊印象,只有穿透看到具體每個產品種類主打的客戶和具體項目才能有更清晰的認識。











4# 總結
(1)ABS業務發展至今,業務流程和項目篩選標準趨于完善,大券商利用整體資源優勢和品牌效應占據越來越大的市場份額。ABS承銷費用競爭激烈,人均創收下滑,追求規模排名、將abs業務視為向客戶提供綜合服務手段的大券商更能夠保證業務人員的穩定收入以及職業發展。
(2)信貸類ABS(RMBS、車貸clo等)、消費金融abs(尤其是螞蟻和京東生態圈)、供應鏈和應收賬款abs(尤其是房企供應鏈、央企應收應付)是承銷規模的基本盤,這幾類產品規模決定了能否沖進前五或前三榜單。
(3)排名TOP3三中均衡全面,其他幾家各有獨特優勢,例如招商的RMBS和汽車CLO(曾經霸榜的理由)、平安的供應鏈應收應付(銀行資源+多家地產商股東爸爸平安不動產)、光大的并表基金ABN和非標轉標abs(難念賣的經)、國君的租賃abs。
(4)不良ABS是個機會,信達證券憑借信達新潤、信達致遠系列沖進前十,另外東方資管的東方欲曉系列和華融資管的華融華元系列發行規模也很大。隨著經濟周期的變化、不良消化需求的提升、越來越多的市場參與者、監管容許更多不良abs產品創新,未來不良ABS規模增長可期。
(5)CMBS和類REITs從發行單數上來看并不多,但是平均單個產品發行規模較大,且有潛在滾動續發機會。目前形勢下,賺快錢的住宅地產黃金時代即將過去,地產商盤活商業不動產的需求在提升,這也給CMBS和類REITs帶來更多的機會。
(6)券商“包銷”能力有限在ABN市場上仍屬于非主流,盡管去年年底前后,五家券商獲得資格獨立開展非金融企業債務融資工具主承銷業務、新增六家券商可開展非金融企業債務融資工具主承銷業務,但感覺ABN承銷規模依然難成氣候。
(7)銷售能力很關鍵,以地產供應鏈為例,如果沒有強大的銷售渠道促使項目落地,很難維系彼此的信任,圈子很小,搞砸一單,坊間流傳。另外ABS業務中存在大量聯席銷售或通道化項目,這個時候,銷售能力就是機構的底褲。
(8)內部資源統籌和諧、外部有大腿可抱(股東關聯方、銀行)、具備強大戰斗隊伍的機構將會勝出。(公司穩定也重要,別吃個罰單連累到苦比的abs業務條線)
注:文章為作者獨立觀點,不代表資產界立場。
題圖來自 Pexels,基于 CC0 協議
本文由“證券化江湖”投稿資產界,并經資產界編輯發布。版權歸原作者所有,未經授權,請勿轉載,謝謝!
原標題: 攻守之道-券商ABS承銷排名之爭

證券化江湖 










