鐺煮山川,粟藏世界,有明月清風知此音。呵呵笑,笑釀成白酒,散盡黃金。
作者:蘇建紅
來源:地產資管網(ID:thefutureX)
“傳統互聯網如果是飛機,那租賃就是另一個維度互聯網時代的坦克。”——9月23日結束的睿和沙龍(第22期)·公寓專場嘉賓分享
2017年,“十九大”報告就指出,“加快建立多主體供給、多渠道保障、租購并舉的住房制度”。當時,《人民日報》(海外版)發表過一篇題為《中國開啟住房租賃時代》的文章,指出:中國住房租賃時代大幕已開啟,讓以房為家的中國人接受“住有所租”的時代正逐步到來。
4年過去回頭去看,住房租賃行業踉蹌走過,有波折,有希望,看到曙光,卻道阻且長,實踐算不上成功,也積累了寶貴經驗。
“大步邁進租購并舉時代”是睿和沙龍(第22期)·公寓專場的主題。“租購并舉時代”真的來了嗎?或者還有多遠?在通往這個新時代的路上,租賃住房行業要突破哪些瓶頸和困難?
結合睿和沙龍中嘉賓的觀點,本文梳理住房租賃行業發展現狀、上海R4地塊、企業運營模式等,試圖提出具有借鑒意義的解決方案,探究住房租賃行業的生意本質,并展望住房租賃市場的未來發展趨勢。
01
對比國外經驗
看中國住房租賃行業發展現狀
國外住房保障制度主要分三種:金融支持型、非盈利法人主導型和政府主導型,分別以美國、德國、日本和新加坡為代表,這些國家同時兼顧市場性與保障性,形成了完善的“金字塔結構”住房體系。
美國、德國、日本、新加坡、英國等發達國家都擁有比較成熟發達的住房租賃市場和完善的住房租賃政策。租賃是住房供應的“雙引擎”之一,一般占據40%~60%的市場份額。其中,新加坡供應模式非常特殊,政府基本上成為了住房供應的主體。
從住房租賃的比例來看,德國2018年租房比例為48.5%,美國租房住的比例則是接近40%,相比之下,我國城鎮家庭住房自有率高達96%,單從租住比例來看,我國租賃市場和發達國家發展階段差距明顯。

睿和智庫制表
通過探索美國、德國等幾個發達國家租賃市場的現狀、制度,或可為中國住房租賃市場的發展提供一個樣本參考。
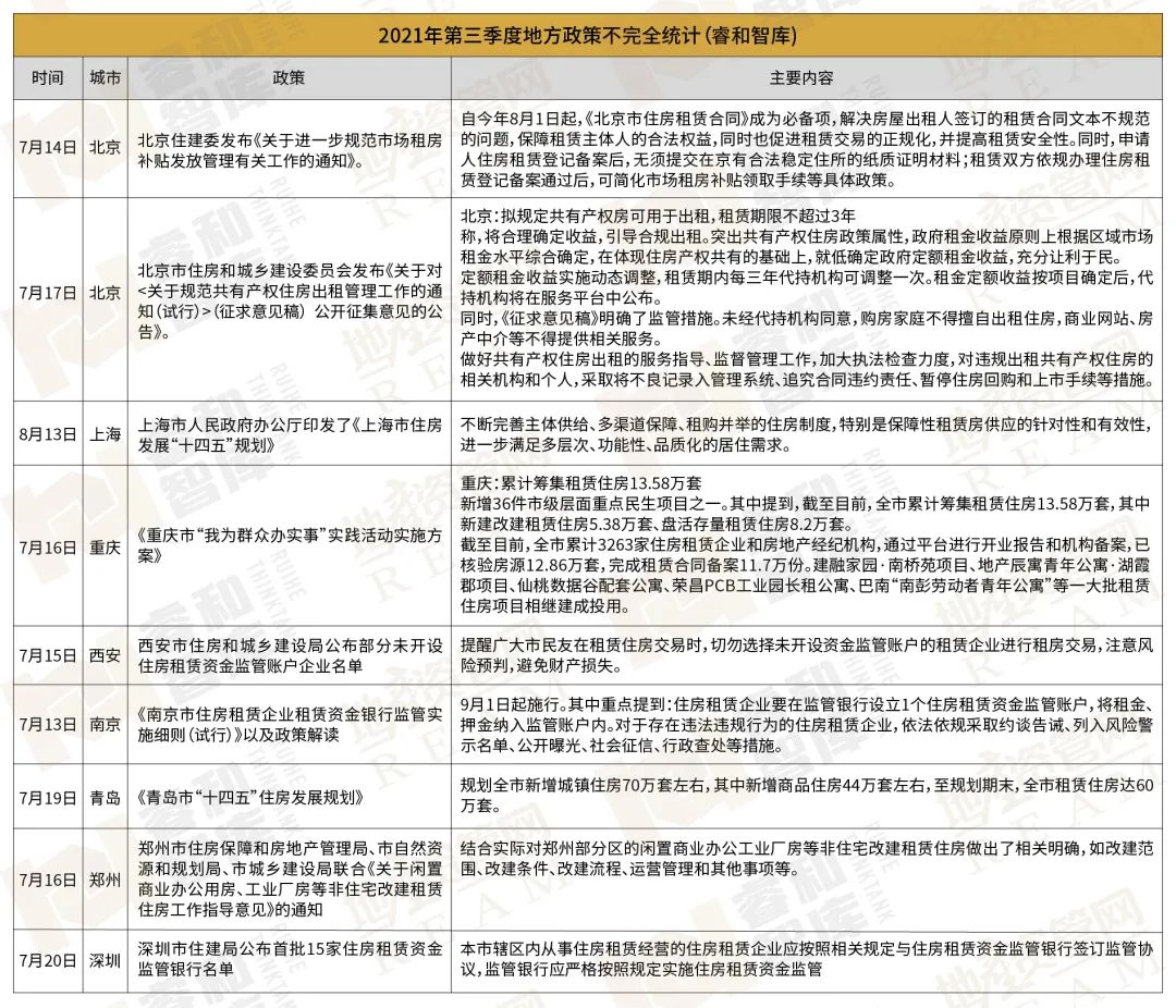
黨的“十九大”報告明確提出要加快建立多主體供給、多渠道保障、租購并舉的住房制度。2021年以來,土地、稅費等多維度利好政策頻頻推出。睿和智庫以2021年第三季度為周期進行了部分梳理。


睿和智庫制表
睿和智庫通過政策梳理發現,整體行業趨勢仍然向好。租購并舉主要從增加住房供應和保障租戶權益兩個方面來實行。
具體呈現出四個特點:
1、住房租賃行業本質是民生行業,房住不炒、租住不炒仍是房地產市場的基本定位。國家制度層面尚不完善,缺少中觀和微觀的實施細則。比如對減稅降費、租金漲幅等政策雖有規定,但各地方不同,實施起來有些難度。
2、從保障性租賃住房想達到的市場壓艙石角度看,體量供應遠遠不夠。
以上海為例,整體租賃市場大概有500萬套~600萬套,按照40%的比例測算,需要200萬套的保障性租賃住房,4年以來,總計的137個R4項目總房間數大約15萬套左右,離200萬套的供應有很大的差距。
3、從市場參與主體來看,國企領跑能力不足,未來需要加大力度打通資本市場,建立更良性的市場生態,實現更好的口碑效應。而杠桿的另一端則需要撬動更大比例的市場化資金及團隊,增加活力,重塑行業規則,實現合規、健康發展。
4、基于中國住房市場以商品房為主導格局下的土地價值偏差,租賃住房行業的現狀是投融兩端成本高,回收期長,盈利低,這是一個客觀的現實問題。
02
R4用地成上海租賃住房供應主要來源
大型租賃社區成趨勢
以上海為例,仲量聯行數據顯示,2021年上半年共計出讓137幅R4用地,可供建設17.6萬套長租公寓,是現有存量的2.5倍。
在目前上海已出讓的R4用地中,90%以上的地塊競得人為國企,其中上海地產、張江集團、上海城投等持有R4地塊數量最多,有5個地塊項目合計約5000套租賃住宅已竣工并開始運營。
據睿和智庫不完全統計,除去已入市的5個R4地塊項目,2021年預入市地塊還有14個,可提供近2萬套房源。19個項目在區域分布上,松江、浦東、靜安項目各4個。上海地產預計入市項目最多,共4個。

已入市R4地塊項目
睿和智庫制表

上海預入市租賃住房項目
睿和智庫制表
從已入市和即將入市的項目來分析,項目定位多以白領公寓為主,面積段以30㎡~80㎡為主,主力戶型為30㎡一室戶,標準化打造成為趨勢。
大的租賃社區項目實際運營難點在于爬坡期較長。比如華潤置地有巢、中建項目尋求與政府合作,納入住房補貼試點,以減輕運營壓力。
從上海的租賃住房供應來源看,主要有三個,分別為:租賃住宅用地(R4用地)、普通商品住宅用地自持部分、存量改造。2021年第二季度,上海品牌長租公寓存量項目約290個,房源套數共7.1萬套,相較2018年增長103%。項目平均入住率90.9%。
租金方面,產品及租金呈現差異化,中高端長租公寓平均租金為185元/平米/月,普通長租公寓租金為148元/平米/月。
而R4地塊是上海推出的租賃住房專用地,更是政府推進保障性租賃住房的具體舉措之一。R4地塊項目的一個典型特征就是單個項目體量大。
大型租賃社區與之前的長租公寓存在多個方面的區別。

睿和智庫制表
03
模式抉擇
輕重并舉、資管分離成行業趨勢
輕、中、重模式各有優劣,輕資產模式風險低,可以快速擴大規模;重資產模式可以獲得更好的資產增值,利潤空間相對大。中資產模式是否還能持續也是行業內目前探討較多的話題。整體而言,不論是包租模式的分子問題,還是重資產模式的分母問題,根本原因都在于國內商品房與租賃住房的價值偏差,此格局的改善非一朝一夕。
公寓重資產未來持續向好

從2013年至今美國各類資產資本化率走勢來看,單看美國REITs市場規模和收益率走勢,除了IDC、物流資產之外,投資人對長租公寓的投資一直處于上升趨勢。

從模式看,數據顯示,美國2017年擁有長租住房數量排名前20的住房租賃企業具有以下特點:住房租賃企業以REITs和開發商為主, 前20的企業均為重資產運營商。

國內關于長租公寓的投資市場,呈現三個特點。
第一,租賃公寓與商業地產、倉庫物流不一樣,對于布局的城市要求更高,側重一線城市以及人才匯集的城市。這也是基于做長租公寓產品的三個維度:流動人口多少、樓價及租金。
第二,集中供地顛覆房地產投資競爭環境,租賃用地需求逐步加大,大量租賃社區出現成為市場必然趨勢。
第三,宏觀環境導致核心城市投資性物業價值上升。通過大宗交易數據也能發現,外資、基金正逐步加大對中國的投資。
綜上看,公寓重資產仍有很好的未來。
輕重并舉,以輕為主
有運營商認為,輕重并舉,以輕為主或是租賃住房市場未來的發展趨勢。比如旭輝瓴寓、金茂酒店等。
目前,國內開發商系住房租賃企業輕重資產比例不盡相同,但基本上是以輕重結合為主,或多或少持有重資產項目。中資產模式在前期規模擴張時期比較常見,但目前都處于收縮階段。
開發商系平臺實踐重資產模式開發持有長租公寓的穩定收益率最多也僅在4%~5%區間,離“資產”的標準仍有一些距離。
創投系租賃企業以輕為主,2018年前后,創投系逐步從中資產擴張模式逐步轉向輕資產運營管理模式。目前,只有新派公寓持有北京國貿新派公寓的重資產。

圖片來源:金茂酒店
如何輕重結合?以金茂為例,公寓業態優先尋求規模擴張,夯實底層重資產基礎,并在形成現金流的基礎上,提升體系內滯重資產的運營效率,并將滿足條件的體系內自持部分裝入重資產主體,構建公募REITs底層資產, 打通投融管退全生命周期。
中資產模式:消失or持續?
日前,北京租住地方條例出臺后,就有業內人士指出,“二房東”模式要消失。但沙龍現場有部分企業堅持做包租邏輯,有兩個原因:
1、產品定位明確,收回成本周期較短——最長3年,快的僅16個月就能回收成本,有一定利潤空間;
2、疫情影響,部分企業經營方式隨之調整,而包租模式的企業競爭對手變少,反而優勢凸顯,可以獲取更多項目,提升了議價能力。
目前,市場上還出現一種類似先租再售的模式。20年租賃權前3年是租賃形式,第4年發起資產回收。
總的說來,這些模式并非一成不變,可以根據業態和不同項目的特點來做延展。
04
借鑒國際做法
實現租賃社區的投融管退閉環
從租賃社區的商業邏輯來看,其本質還是房地產行業的流量變現,要通過不同地區、不同產品、不同客群進行深度營銷、精準營銷,場景跨界,實現更多盈利。
當然,基于其與長租公寓有顆粒度、資產運營模式等多維度的不同,在投融資、建造周期、運營管理等幾大方面也會有所不同。
從投資端看,公寓企業拿R4地塊或有一定租賃比例的項目投資測算時,會以可售住宅成本對沖掉的算法計算,而實際現實很骨感。
從融資端看,房地產市場上之前開發貸相對多,但是現在不少商辦、園區項目在融資端發行CMBS產品,未來會做REITs。大型租賃社區規模較大,又有土地、房子作為底層資產,融資渠道相對正規,在一定程度上解決了融資難、投融資期限不匹配的問題。以華潤兩個R4租賃社區項目為例,內部測算均可以滿足REITs的回報率要求
從資管端看,有一種說法是R4地塊租賃社區100年都很難掙到錢。有國企嘉賓坦言,國企運營商成本確實偏高,很多存量項目無法算過賬來,但可以通過低成本獲取土地等來分攤成本。
以美國長租公寓項目為例,一般體量比較大,盈利周期在25年~30年,人房比則在1比60,整體鏈條很成熟。從租戶體驗角度來說,美國市場上有專業的對賬公司、專門提供定制服務的公司。而國內長租企業測算5年~6年就可盈利,人房比為1比200,模式遠遠不夠成熟。
有民營租賃企業嘉賓認為,雖然R4地塊為代表的租賃住房市場空間巨大。但租金回報率分攤到20年~25年測算,轉化為租金成本到前5年,收益率很難實現。未來測算時,要回歸第一性原理。
如果想要提升15%以上的收益空間,最優解決方案是戶型設計及產品配比。而國內租賃住房行業上下游,地價、房租等被政策限制較牢,運營企業能做的只有考慮降本增效。此次沙龍中,有多位嘉賓提出,出于“微利可持續”的需要,項目方會盡可能挖掘更多元的盈利點。未來可以通過政策支持改變,比如土地款分期付、拿地立法、政策補貼等。
從退出途徑看,在場嘉賓認為有兩種。
第一種,未來自持盤或R4用地,開放可售,使租售比進入相對合理的階段。良性資產回報率PE值20左右,可實現優質資產配置的功能。租賃住房專項項目融資政策也會有一定傾斜。從權益投資角度看,市場參與方越來越多,不管是外資投資公司、基金,還是國內資金、國企等,都尋求回報要求更低至甚至達到1.8%的權益資金。
第二種,重資產模式的運營商,未來可以通過公募REITs退出。未來可以階段性、區域性退出,形成閉環,對激活市場也有一定的樣本意義。目前看,中國的公共部門具備土地集中化供應與把握REITs等金融創新的主導權,實際上在通過REITs打造租賃住房供給方案上具備資源優勢,值得嘗試實踐。
05
租賃社區的運營挑戰與機會
解決了大資管模式的問題,如何進行精細化運營,成為了擺在運營商面前最棘手的難題。目前,租賃社區運營有三種主要模式:自營、合營、委托第三方專業機構來代運營。
自營模式:以華潤置地有巢為代表企業。運營方從物業、商業、營銷等多個板塊進行專業管理。尤其涉及一線城市的資產獨立運營,而在三四線城市,可能會考慮和綜合資源優勢較強的第三方機構合作。在實際運營過程中,變量很多,租賃社區最大的變量在于租戶。
國企合作模式:一般來看,項目投入市場,運營方集中運營。以張江項目為例,直接委托旭輝瓴寓運營。
以華誼集團與魔方集團合作的吳涇板塊的存量改造項目為例,國企與市場化企業合作,一方面幫助國企資產升值,另一方面實現快速供給,盤活業態。這種強強聯合和優勢互補的運營模式有很強的復制性。

誼·魔方公寓項目情況
落實到實操層面,租賃社區存在產品管理及錯配、價格戰、盈利低、建筑標準不明確等多種問題。
從產品端來看,集中式公寓本質是類酒店模式,而租賃社區則是標準的住宅小區,從物業、配套、戶型設計等多方面都存在一定的難度。
比如,戶型錯配問題:房地產開發通常為三居室、四居室;一套一居室套間招租期在3~5天,但四居室可達半年;很多房東選擇“N+1”隔斷;
水電使用問題:民水民電和商水商電存在不同利潤價差;
集中式公寓的煤氣使用問題以及燃氣報警系統,很難做到適配,監管起來也有難度。
還有建安成本也成為部分項目建設的痛點。如車位配比、日照、防火,給成本帶來巨大增量和不確定性;
從客群上,分為買主和租戶。出租房屋時,與銷售商品房有本質區別,租金由市場情況決定,并不嚴格與建筑面積掛鉤。公攤面積難以折算進租金中,運營方要考慮盤活閑置空間。
針對以上難題,在場嘉賓建議租賃社區在設計上進行大量留白,從得房率、裝修、客戶感知體驗等多方面拓展多元空間的增值服務和邊際效益,從根本上提高租戶續約率,實現盈利,獲得資本更高估值。
業內共識是不管什么模式,拿項目經營性現金流為正,利潤增長排在第一位,這是租賃生意的本質。
具體運營過程中,要特別注意三點:
1、納管審批
項目在前期入市要納入合規范圍,這是基于銀行方面,而非企業自身的判斷。只有這樣才能緊跟國家政策,享受政策紅利。
2、房源上線,可以在企業APP、第三方平臺(貝殼、58)全部上線。
3、注重租戶體驗
國企運營管理要相對更精細,更有難度,比如KPI制定、租金漲幅制定如何更合理,財務測算、預算執行、盈利模式測算等都要緊跟國家政策適時調整。
作為市場化企業要提供給租戶更好的體驗,比如更專業化的人員配比、配備人防、安防體系、社群運營等,實現良好的品牌口碑效應。
結語
有數據顯示,中國合理租賃住房市場規模達3萬億元~4萬億元,主要集中于大中城市。有關租賃住房的實踐和探索還在繼續。租賃住房供給未來應更多轉向高質量重資產開發,且應以盡可能形成“有效資產”為前提來引導供給。
從企業角度看,模式也并非一成不變,各個企業要躬身入局,隨著政策變化、企業經營、自身特色、項目情況做出細分,延展出更多的新模式,助力構建完善的“金字塔結構”住房體系。
注:文章為作者獨立觀點,不代表資產界立場。
題圖來自 Pexels,基于 CC0 協議
本文由“地產資管網”投稿資產界,并經資產界編輯發布。版權歸原作者所有,未經授權,請勿轉載,謝謝!

地產資管網 











