鐺煮山川,粟藏世界,有明月清風知此音。呵呵笑,笑釀成白酒,散盡黃金。
作者:文先生
來源:新島匯
前言
不良資產(Non-Performing Assets)是任何市場經濟國家在金融體系中必然存在的經濟現象。有人把不良資產比喻成“冰棍”和“冰箱”,對于不良資產包中處置價值較低的資產,就像太陽下的“冰棍”,拿在手里時間越長,價值融化的越多;對于有較高重組價值的資產,應該放進“冰箱”,來增值保值,通過專業的處置手段實現資產價值最大化。不良資產處置算是一個門檻相對較高的行業,需要專業的技術能力和豐富的實踐經驗。
近年來隨著我國經濟結構調整和銀行資產規模擴張,國內不良資產行業持續火熱,越來越多的參與者趨之若鶩加入進來。很多人對我國不良資產行業發展頗為了解,但從國際金融業的發展歷史看,國外很多國家都早于我國對處理銀行不良資產進行了探索和實踐。今天我們就來看看不良資產行業歷史的前世今生,為我們更好了解不良資產提供一些有益的借鑒和啟示。
美國是全球金融體系最發達的國家,也是遭受金融危機侵襲最多的國家,國際上最早拉開不良資產處置序幕的正是美國。
1. 美國不良資產問題的起源
2. 美國不良資產處置的方案
儲貸危機引發大量商業銀行的資產出現問題,到1988年宣布破產的銀行超過200多家。面對規模巨大的金融機構不良貸款,美國政府和銀行自身都采取了一系列的化解和處置不良貸款的措施。
(1)設立重組信托公司RTC
為了保證RTC正常運轉,美國政府從預算資金中拿出500億美元對RTC進行注資,并授權RTC接管所有存在嚴重不良資產問題的金融機構。這種授權接管的做法本質是將問題金融機構里的好資產與壞資產相剝離后再集中處置。在RTC成立后的7 年里,成功地接管了2000 多家有不良資產問題的各類金融機構,出售抵押資產4000億美元,較好地穩定了美國的銀行體系。
(2)資產證券化

不良資產證券化產品的發行,大大加快了不良資產的處置速度,提高了資產回收率,充分發揮了私營機構在證券交易、資產受托等領域的專業優勢,讓更多的市場機構參與到不良資產處置的市場中來,取得了良好的效果。
(3)公開拍賣與暗標拍賣
通過拍賣,RTC能夠面對更廣闊和更充分競爭的市場。1986~1994年間,RTC通過暗盤投標的方式出售了賬面價值逾200億美元的不良貸款,約占不良資產處置總額的6%。
(4)資產管理合同
(5)實行低利率政策
儲貸危機的發生很大程度上與美國20世紀八十年代利率的頻繁波動有關。在利率大幅上漲時期,企業的利息成本增加,償債能力下降,從而導致銀行不良貸款增加。為了降低銀行機構不良貸款,從1989年年中開始,美聯儲開始實施低名義利率的政策,實際利率更降低到了接近于零的水平。
與此同時,聯邦政府動用公共資金加大對金融機構的直接救助,這些資金一部分被用于直接向銀行購買不良資產,另一部分則用于向銀行提供低利率貸款,增強其抵御風險的能力。
(6)股本合資
RTC與民間投資者共同組成合資公司來處置不良債權。在合資公司中,RTC作為有限合伙人,將持有的金融機構不良資產池作為股本投入,并負責融資安排。民間投資者與資產管理公司作為普通合伙人,需要注入現金股本,并提供資產管理服務。資產清算所得到的現金首先用來償付債務(通常是RTC所持有的債券),余下的收益按照股權比例與投資者共同分享。股權合作與資產直接銷售的最明顯差異在于,這種方式讓RTC保留了剩余權益,可以自財產清算后在投資組合整個生命周期內獲得可觀收入。
引入私營投資者組建合資公司是RTC在資產處置中的一大創新,這種合作方式可以有效利用私營部門在資產管理的效率和技術,較傳統資產出售能獲得更高的資產現值。上世紀90年代初,RTC共創建了72個合作關系,資產賬面價值高達214億美元

RTC的設立是美國應對金融危機和清理不良資產的一個重要實踐。從1989年到1995年底,RTC一共重組了747家儲貸機構。這當中433家被銀行并購,222家被其他儲貸機構并購,剩余的92家則進行了存款償付。截止1995年底,RTC通過債權回收和資產出售,處理資產帳面價值4560億美元,其中回收了3950億美元,占到賬面價值的87%,并成功將美國銀行不良貸款率降低到2.5%以下。
作為臨時性金融機構,RTC完成了其歷史使命,于1995底解散關閉。應當說,RTC的實踐為其后全球金融機構危機重組提供了一個可資借鑒的成功范例。
金融危機期間,除了美國政府層面出臺的應對措施,美國的商業銀行也依托自身力量,采取了成立壞賬銀行、銀行間并購、增提損失準備金等方式展開積極自救。
為了降低不良貸款對商業銀行正常經營的影響,商業銀行可以將自身的不良貸款剝離出去,成立一個專門的不良資產管理公司,即“壞賬銀行”,并由“壞賬銀行”對其不良貸款進行管理。通過此方法,使得剝離出不良資產的銀行能夠繼續正常地經營,防止其因不良資產過多而被采取破產清算,進而降低了不良資產對銀行業的沖擊。
(2)增提損失準備金
商業銀行對于不同類別的不良貸款分別增提20%、50%甚至100%的貸款損失準備金,增提的損失準備金可以是股東增資,也可以是發股或發債所得。通過采取增加資本注入、減小資本盈余及動用業務凈收益等方法消除不良資產對資產負債的負面影響。壞賬準備金僅限于沖銷壞賬損失,不能挪做他用。損失準備金的提取增強了銀行消除貸款損失和抵御風險的能力。
(3)調整債權結構
商業銀行通過把握貸款對象企業的財務狀況和信用等級,可根據貸款出現問題的原因和程度,與債務人重新協議商業貸款條件,或減息,或延長貸款期限,或追加擔保和資產抵押, 以增加存量貸款的潛在價值,提高銀行的優先清償地位。

儲貸危機后美國不良資產管理行業進入完全商業化運營階段,經歷過多輪經濟周期的美國不良資產管理行業呈現出持續金融創新、形成專業細分市場、高度資產證券化等行業特征,并涌現出像橡樹資本(Oaktree Capital)、龍星基金(LoneStar Funds)、峰堡基金(Fortress)等許多專業不良資產管理的對沖基金。
2008年次貸危機爆發后,美國對金融危機出臺的應對措施,對花旗、AIG、通用汽車等大型企業的救助,以及大量不良資產的后續處置,都為我們提供了諸多借鑒。美國作為世界金融體系最發達的國家,其不良資產管理行業的發展路徑和經驗值得我們研究學習。
二、日本

1.日本銀行不良資產問題的由來
20世紀50年代初期,日本戰后經濟高速增長,為了滿足當時軍需企業的貸款需求,日本出現了有日本特色的現代主辦銀行制度。主辦銀行與企業的關系是:在企業的眾多貸款銀行中,主辦銀行的份額最大,也是最大的債權人;在持有企業股份最大的眾多銀行中,主辦銀行是其中最大的股東,在必要時可以對企業的決策實施干預;倘若企業出現經營危機,主辦銀行要積極采取救援行動,幫助企業走出困境。
2.日本不良資產處置的措施
面對銀行巨額不良債權的出現,銀行經營陷入困境,日本政府采取了相應的應對措施。首先,日本政府制訂了宏觀經濟政策進行調節:
(1)實施更有力度的擴張性財政政策和貨幣政策以刺激經濟,進而減少不良資產;
(3)政府與金融機構共同出資成立不良資產處置機構,收購和處置金融機構的不良債權;
(4)政府直接出資收購房地產。
1996年9月,日本效仿美國RTC模式,將東京共同銀行改組成債權重組托管銀行,簡稱RCC(即日本版的RTC)。RCC由日本政府提供財政資金作為資本金,通過購買優先股等方式向自有資本比率較低的銀行注資。
由于RCC在資產出售方面效率較慢,日本政府了又設立了“橋”銀行(即過渡銀行),主要職責是經營和管理破產金融機構的健康資產,不良資產主要交由RCC負責處理。“橋”銀行在進行運營托管后,通過合并、出售、轉讓股權或經營權等方式,為破產銀行找到新的接管者。
RCC和“橋”銀行分別對破產金融機構的不良資產和正常資產進行處置和運營,類似美國的“好銀行”和“壞銀行”模式,在處理日本的銀行不良資產問題取得了較大的成效。

除了政府的努力,日本的一些大型銀行也采取了一系列運作措施,成功化解了不良資產問題的危機。我們以瑞穗銀行舉例,以資借鑒。

日本瑞穗銀行是由富士銀行、日本興業銀行和第一勸業銀行三家銀行合并而成,是全球最大的金融集團之一瑞穗金融集團的核心企業。2002年9月末,瑞穗銀行的不良資產率為7.3%。經過三年多的努力,截止2006年3月該行的不良資產率下降至1.1%,為日本國內各大銀行最低水平,并償還了用于處置不良資產的政府借款。其間,瑞穗銀行采取了成立專門處置機構,對不良資產進行分類并通過股權和債權運作的方式,成功化解了銀行的不良債權風險。
瑞穗銀行成立獨立的企業重建和不良資產處置的專門機構——企業重建專業子公司,下設6個部,共有員工150多人。2003年,瑞穗銀行通過增資擴股籌集1萬億日元,大部分撥給了企業重建專業子公司作為資本金。專業子公司將剝離的銀行不良資產集中管理并分類處置:對上市公司或潛在上市公司的債權,將債權資產轉化為銀行對客戶公司的股權,并通過積極參與企業重建,實現債權回收;對重建可能性較低的客戶企業債權,通過將債權及時出售以規避債權價格進一步下跌的風險。
(2)運用債轉股支持企業重建
對上市企業或潛在上市企業的債權,瑞穗銀行通過幫助客戶企業實施業務重組,優化企業業務結構,實現價值的提升,從而實現銀行債權資產順利回收。
首先,是對客戶企業進行業務重組。將客戶企業的核心業務和非核心業務進行區分,對企業實施業務重組并免除企業的部分債務。公司資產部分,剝離企業非核心業務資產,專業運營核心業務資產。公司負債部分,對應于被剝離的資產,銀行相應免除公司部分債務。
對重建可能性較低的客戶企業債權,瑞穗銀行采用信托方式將債權市場化,實現債權資產的清償回收。
首先,銀行將信貸債權及其產生的收益整體置換為信托資產,由同屬于瑞穗金融集團的瑞穗信托銀行應用精算技術對債權進行加工,設計出滿足債權市場投資人需求的投資產品。其次,瑞穗信托銀行針對日本債權市場投資人不同的風險收益偏好,設計成“優先受益權”、“次級受益權”等債權產品組合。同時引用外部信用評級機構,對債權產品進行風險評級,引導投資人根據不同需求來進行購買。
將貸款債權轉化為信托資產進行處置,是瑞穗銀行的創新方法。該方式類似美國的不良資產證券化,并在日本的處置實踐中取得了良好的效果。
三、韓國

1.韓國不良資產問題的由來20世紀60年代,韓國經濟一直采取政府主導型的發展模式,這對韓國戰后經濟的快速發展和建立產業基礎發揮了重要作用。但隨時市場規模的逐漸擴大,其發展模式的弊端也開始顯現。
政府作為各產業發展的主導者,長期控制著韓國商業銀行的信貸業務投放,并將政府意志強加在金融機構之上,這使得市場規律被人為扭曲,資本資源無法被有效利用。政府在市場中的信息優勢逐漸喪失,再加上決策機制的官僚化,韓國金融體系的運營效率十分低下。其次,韓國政府對金融機構過度保護,政府向國內的金融機構提供無限擔保,這使韓國金融體系的抗風險性十分脆弱,制約了金融系統的發達程度。政府-銀行-企業之間的關系過于密切,官商勾結的腐敗現象頻出,引發了道德風險。
而金融機構內部往往更看重市場規模的擴大,忽視了資產質量和經營管理能力。金融機構之間的過度競爭迫使商業銀行為了爭奪客戶,降低了信用審核門檻,客戶質量達不到要求,使那些實力較弱的銀行的財務狀況不堪重負,銀行不良資產的規模大幅增加。
1997年亞洲金融危機是韓國銀行不良資產問題惡化的直接原因。危機爆發后韓元大幅貶值,韓國的房地產、股票資產價格大幅下跌,企業的資產面臨巨額縮水。而這時韓國銀行又急于向企業收回貸款,使韓國國內市場的流動性極具衰竭。危機還令國際資本減少對亞洲的投資,失去了國際資本的支持,企業融資更加艱難,讓本已緊張的市場流動性雪上加霜。而韓元的貶值也使原先借入外資的企業承擔了更高的實際利息,加大了企業的還款壓力。
2. 成立資產管理公社-KAMCO
面對商業銀行不良資產問題的爆發,1997年韓國政府主導成立了韓國資產管理公社(Korea Asset Management Corporation,KAMCO),成為韓國國內負責集中處置不良資產的第三方機構。韓國財政經濟部是KAMCO的最大股東,持有42.8%的股份;韓國發展銀行是第二大股東,持有28.6%股份;余下股份則由其他金融機構持有。
3. KAMCO處置不良資產的具體方法
(1)發行NPA基金購買不良資產
(2)利用資產證券化出售不良資產
KAMCO的處置業務主要是出售折價購買的銀行不良資產。根據不良貸款的特點和規模,KAMCO會選擇最適宜的出售方式以獲得最高的利潤。在這一過程中,KAMCO運用了許多創新的技術和模式。
KAMCO先將資產轉移給特殊目的載體SPV,由SPV以該資產為擔保發行資產支持債券,出售所得將支付給KAMCO。韓國是除日本外資產證券化發展最快的亞洲國家,隨著資產證券化的深化發展,韓國基礎資產品種不斷擴大,這極大程度上促進了金融系統資源的有效配置,對經濟的穩定發展起到了很大作用。
(3)公開招標出售不良資產
KAMCO將多個不良資產組成一個資產池,通過公開招標競爭的方式將資產池整體出售。直接出售具有結構簡單、程序透明公正等特點,廣受投資者歡迎。對于資產質量較好、價格較高的不良資產,KAMCO采取單獨出售的方式以期獲得較高的成交價。盡管能獲得較高利潤,但單獨出售不良資產降低了處置的整體效率。單獨出售的具體方式又包括法院拍賣、公開拍賣、債權托收和企業收購等。
(4)推動銀行兼并重組
金融危機中,銀行業不可避免地可能遭遇破產,此時,銀行間的兼并重組成為處理銀行不良資產的一個重要手段。在1998年,韓國金融監管委員會履行對IMF的承諾,對銀行業進行重組,將5家面臨危機的全國性銀行停業整頓,在交易所摘牌。同年還將兩家地區銀行和全國性銀行合并。韓國是亞洲金融危機時期銀行業兼并重組最快的國家,銀行總數由1997年的33家降至2002年的19家。
(5)引入外資處置不良資產
韓國有利用外資促進國內經濟發展的一貫傳統,為了能夠將外資引入不良資產交易市場,韓國通過賣斷或發行資產擔保債券的方式向國際投資機構出售或轉讓不良資產。外資的引入能夠更好地彌補國內市場資金流動性的不足,搞活不良資產交易市場。
KAMCO引進了龍星基金、凱雷等國際投資機構參與處置,借助其雄厚的資金實力和豐富的經驗來提高不良資產回收率。2003年,龍星基金僅以1.32萬億韓元收購了距破產僅一步之遙的韓國外換銀行51.02%的股份。而后外換銀行經營狀況得以改善,2006年龍星基金以近6萬億韓元的高價將手中股權轉讓給韓國最大的銀行韓國國民銀行,獲利超過40多億美元。凱雷集團、新橋資本也曾先后買入韓國的銀行,重整數年之后,紛紛高價轉手獲利退出。2005年,凱雷集團以27億美元的價格,將所持韓國KorAm銀行控股權出售給花旗集團,獲利6倍。同年,新橋投資集團將其控制的韓一銀行以32.5億美元的價格出售給英國渣打銀行集團,獲利5.5倍。

四、歐洲地區

英國
作為最老牌的資本主義國家,英國的銀行業一直十分重視自身的企業形象和社會責任。一般來說,英國銀行業的不良貸款處置都會盡可能遵循救助原則。比如,對于企業貸款,只要企業尚有生存機會,即使從商業角度銀行已無利可圖,但出于社會責任的考慮,銀行還是會盡全力救助。
“次貸危機”爆發后,英國的經濟也日益惡化,為了穩定搖搖欲墜的銀行業,英國采取了一系列的救助措施,對銀行不良資產進行處置。
1. 政府出資和擔保。2008年10月英國政府出臺第一輪救助方案:向銀行業注資500億英鎊,同時額外向銀行提供2000億英鎊短期貸款,并向銀行發行債券提供2500億英鎊擔保。根據該方案,以匯豐、渣打、巴克萊為代表的英國最大八家銀行獲得了政府提供的250億英鎊資金以提高其一級資本比率。作為回報,英國政府在獲得救助的銀行中持有優先股,在其它股東獲利之前可獲得固定利息。另外,英國央行向銀行額外提供2000億英鎊的短期貸款,以幫助銀行保持資金流動性,并向銀行提供足夠保證中期貸款業務的資金。除此之外,英國政府將向銀行發行的債券提供2500億英鎊擔保,并且英國央行表示,所有由政府根據救助方案擔保的銀行債券均可作為抵押品。
2. 設立壞賬銀行及銀行國有化。2009年1月下旬,英國政府又推出第二輪銀行業救助方案,核心內容包括政府將投資設立壞賬銀行,集中接管銀行不良資產。政府將為銀行潛在不良資產提供擔保,同時要求銀行承諾向英國企業和消費者增加企業貸款和抵押貸款。英國央行被授權設立一項500億英鎊的資產購買計劃,通過發行國債去購買銀行的公司債、商業票據等安全資產來幫助銀行進行融資。英國央行還將延長其貼現窗口借貸計劃,以擴大央行向金融系統注資的規模。此外,英國政府還宣布將政府所持蘇格蘭皇家銀行股權從58%提升至68%,英國財政部也將勞埃德銀行集團股份增持至50%。這樣,除巴克萊和匯豐銀行外,英國其他銀行已大部分被國有化。
3. 延緩還款。正如時任英國首相布朗所說:“關鍵問題是恢復銀行貸款,以幫助家庭和企業在全球信貸危機中渡過寒冬。政府要看到的是企業獲得所需要的資金后能夠創造就業機會,并對企業的未來發展進行投資。”為此,英國幾大銀行相繼推出了為貸款者提供半年“寬限”的政策,以避免更多的按揭貸款購房者因交不起月供貸款而被迫放棄房屋。
4. 不良資產組合出售。在處理銀行不良資產過程中,英國的銀行賣掉了比其他任何歐洲國家都多的信貸資產,并在2015年擺脫600億歐元資產。相比之下,德國和意大利分別只出售了200億和250億銀行貸款。普華永道稱,這是因為像美國投資集團這樣的買家更樂于抓住英國市場的一隅,將這些貸款視為從相對強健的經濟復蘇中撈一筆的好途徑。
德國

作為歐洲經濟實力最強的德國,2003年以前德國金融體系幾乎沒有意向到自身存在的壞賬問題。但在2008年“次貸危機”后,人們發現德國銀行業不僅存在著壞賬,而且規模還不小,達到了3000億歐元,幾乎占了歐洲銀行不良貸款的60%。為了處置這些壞賬,德國政府和銀行業采取了一系列措施。
意大利
作為世界第一家現代銀行(威尼斯銀行)誕生地的意大利,銀行業的不良資產問題也出現的比較早。在1929年經濟大危機中,為避免企業無法歸還銀行貸款而導致銀行倒閉,意大利政府曾將企業無力歸還的貸款轉換為銀行對企業的股權。之后意大利政府成立了伊利亞控股公司,由其收購銀行持有的企業股權,并對這些企業進行重組,重組成功后再把企業出售賣掉。
20世紀90年代,受經濟衰退和監管不嚴的影響,意大利銀行系統在1996年不良資產比例高達11.2%,總額達到169萬億里拉。為解決不良資產問題,意大利于1999年4月通過證券法,并特別允許對不良資產證券化產生的折扣損失分五年內進行攤銷,有力地刺激了該國的貸款證券化和資本市場的發展。自1997年8月第一筆不良資產證券化以來,意大利已發行了32筆不良資產支持證券,總發行金額達984億歐元,是全球不良資產證券化的第二大市場。
2008年次貸危機后,意大利銀行業又一次出現了問題,其國內銀行被1860億歐元的壞賬負擔所拖累。意大利政府在幫助銀行業剝離不良貸款的同時,還要避免觸動更為嚴格的歐盟關于國家援助的規定,因為這將會使銀行股東和次級債持有人蒙受損失。為此,意大利政府采取簡化銀行沒收違約貸款擔保資產的手續來促進銀行放貸,并增加銀行處置不良貸款的效率。意大利政府還計劃將允許銀行以貸款損失沖抵稅項的期限從五年縮短至一年。意大利還參考“壞賬銀行”的模式,宣布政府將成立一家新公司,通過發行政府擔保的債券,用所得資金購買銀行不良貸款,銀行機構則被要求以折價方式把不良貸款轉至這個載體,并進行不良資產的集中處置。
中東歐國家
蘇聯解體之后,中東歐國家在經濟體制改革過程中,一直把私有化放在核心地位。20世紀90年代,中東歐國家在處理銀行業不良資產問題時,主要采取了債轉股的手段。債轉股不僅僅是債務管理的手段,更是私有化的重要工具。其中,比較有代表性的國家有保加利亞、波蘭、匈牙利和捷克等國。
以保加利亞為例。保加利亞是中東歐地區唯一允許通過發行外國債券實現私有化的國家,這對一個從中央計劃經濟向市場經濟轉變的國家來說是一個嚴峻的挑戰。1994年,保加利亞民主研究中心在世界銀行經濟開發局專家的支持下,進行了債轉股的研究。作為私有化計劃的一部分,保加利亞的債轉股計劃于1995年正式出籠。除了加快私有化進程外,保加利亞的債轉股主要目標還有減少外債、改善外債結構和質量、增加外國直接投資和創造有利的經濟環境等。
保加利亞的債轉股對國外投資者在私有化中的參與方式、匯率管理、稅收等做了明確法律規定,設計了完整的法律框架。具體來看,保加利亞的債轉股具有以下特點:主要集中于國有企業的私有化;轉換時將外匯轉換成本國貨幣;政府確定最高轉換定額為34億美元;債權主要以拍賣方式出售;對紅利和投資的匯出分別設定4年和10年的限制;政府對債轉股進行引導,通過債轉股調節現金、專項基金或投資的方向。

歐洲國家在應對銀行不良資產問題時,一般都采取了傳統的剝離資產成立“壞賬銀行”和國家注資的方式。各國的具體實踐中,英國對企業的救助方式相對是看重長遠著眼未來,德國銀行成立特殊機構處理不良貸款激發了銀行的自我潛力,意大利在不良資產證券化領域的嘗試推動了資本市場的發展。中東歐國家采用債轉股的方式處理不良資產,也是依據實際國情推進了私有化的進程。這些都為我國不良資產行業的發展提供了寶貴的借鑒經驗。
五、拉美地區的債轉股

拉丁美洲應對外債危機的一個主要措施是債轉股。通常由外國企業以一定的折扣率購買銀行的債權,然后外國企業到該國中央銀行將此債權兌換成當地貨幣,用于購買企業的股權,其結果是債權轉換為股權。債權的本息得以免除,外國企業將獲取直接投資回報。拉美地區各國為解決外債危機進行了不同的債轉股計劃的實踐。
(1)巴西
巴西從1978年開始執行債轉股計劃,由于限制過多,到1984年不得不終止。1988年巴西開始了新一輪債轉股,這次債轉股走向了另一個極端,即沒有標準和篩選程序,由此帶來了大量的假債轉股和賬面交易,演化成純粹的投機行為。截止到1990年底,該國的債轉股累計總額達到43億美元,雖然減輕了一部分外債,但巴西的債轉股計劃遭受到了廣泛的批評,指責它是導致通貨膨脹、腐敗、外匯抽逃的重要原因之一。
(2)阿根廷
阿根廷在1987年10月開始債轉股,由于擔心匯率不穩定和通貨膨脹而進展緩慢,直到1989年債轉股才開始大規模進行。阿根廷最初不允許購買債務票據,后來將這種購買限制在私有化方面,且必須通過專門的基金進行,對紅利和投資的匯出有著嚴格的限制。此外,按月確定拍賣債務轉換定額,把一些大型項目排斥在債轉股計劃之外。因此,債轉股進展緩慢,截止到1988年底,該國的債轉股規模僅為18. 6億美元。1989年,結合私有化計劃以及Eetel電話公司和阿根廷航空公司的出售,該計劃得到了很快發展。截止到1990年底,阿根廷債轉股累計達到107億美元。
(3)墨西哥
墨西哥在1982年危機后,一些跨國公司將其在墨西哥子公司的債務進行了資本化,非正式地進行了債轉股,墨西哥的債轉股計劃于1986年正式推出。墨西哥當局通過給有關銀行提供新的貸款,對債轉股進行了必要的引導。為防范通貨膨脹,墨西哥把債轉股嚴格限制在私有和基礎設施項目,要求外資的持股比例不得超過49%。為簡化程序,墨西哥開出了一個債轉股標準清單,如果符合規定,債轉股將自動地被批準,否則要得到外商投資局的批準。
墨西哥政府并不鼓勵外國公司對石油以及其它國計民生部門進行投資,因為政府擔心一些部門的控制權落入外國跨國公司之手,將會喪失國際主權,出現經濟非民族化問題。這也是導致債轉股在墨西哥發展受限的原因之一。
(4)智利
智利是拉丁美洲私有化和經濟增長最為成功的國家之一,其債轉股計劃也最為成功和最有靈活性,不僅其轉換數量多,對外國投資者吸引力大,而且政府干預少。從1985年到1991年,該國轉換了大約70億美元的債務,約占外資商業銀行債務的30%。政府特別重視本國公司和外國債權人之間非正式的債轉股,除了作為吸引外國直接投資的重要手段,通過鼓勵投資債轉股,智利還幫助一些非傳統出口行業造就了多樣化的出口基地。

拉丁美洲國家的債轉股計劃取得了一定的成效:在一定程度上減輕了拉美國家的外國債務;吸引了外國投資,在結構調整計劃的配合下實現了私有化;幫助銀行擺脫了非經營性債務帶來的負擔;有效遏制了資金外逃,同時為外國投資人提供了有利的投資渠道。
但是,拉丁美洲國家的債轉股也導致了通貨膨脹和更高利率。因為以本國貨幣購回債權,中央銀行需要增加貨幣供應量,或者在國內借入本國貨幣,造成債務貨幣化。在發展中國家扭曲的市場上,更高的利率意味著外債被替換成更貴的國內債務。同時,當在市場上以一定折扣出售債權、股權和自然資源給外國投資者時,債轉股還引起了經濟民族主義等政治問題。由于潛在的通貨膨脹威脅,這一手段在運用時受到了較大影響。1990年以后,債轉股逐步趨于萎縮。盡管如此,債轉股在減緩拉丁美洲債務壓力方面還是發揮了積極作用。
六、給我國不良資產行業的思考和啟示
我國的不良資產行業發端于1999年。為應對亞洲金融危機,我國由財政部出資相繼成立了東方、信達、華融、長城四大AMC資產管理公司,分別負責接收中、建、工、農四大國有銀行剝離的1.4萬億政策性不良貸款。中國的不良資產管理行業由此誕生,這本身也是借鑒了其他國家設立“壞賬銀行”和政府注資的處理手段。伴隨著國有銀行、股份制銀行陸續股改上市的完成,四大AMC開始向商業化運營轉型,信達和華融自身也完成股份制改造在香港上市。
經過逾二十年的發展,我國的不良資產管理已經從政策性任務,轉變為具有商業邏輯、平抑金融風險、創造經濟價值的市場化業務。通過從世界其他國家不良資產行業發展積累的經驗和教訓,筆者認為可以從以下幾點帶給我們一些啟示和思考。
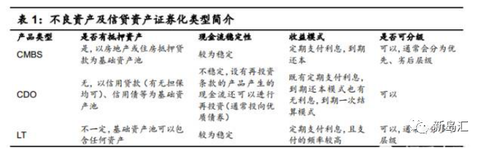
1. 鼓勵不良資產證券化。美國、日本、歐洲在處置不良資產過程中,資產證券化都扮演著重要角色。發行不良資產證券化產品(NPAS)可以大大加快不良資產的處置速度,提高資產處置效率。建設銀行曾在2008年1月發行了我國第一支不良資產證券化產品——“建元2008-1重整資產證券化信托資產支持證券”,發行總規模達27.65億,基礎資產為原值113.5億(本息合計)的不良貸款,期限4年。此后監管層出于風險考慮暫停了不良資產證券化。但鑒于銀行持續上升的不良貸款壓力,以及傳統處置方式在規模和效率上的滯后,央行又在2016年時隔八年后重啟不良資產證券化,并將試點銀行從6家擴展到12家。目前我國不良資產證券化的發行相較其他資產支持證券而言規模較小,這其中存在著監管制度限制、信息不對稱、估值難、投資者積極性不高等客觀問題,但作為金融創新的重要工具,不良資產證券化與傳統手段相比,可以將“非標”的不良資產變成標準化、可流通的有價證券,極大提高資產處置效率、增加資產流動性、降低交易成本,同時豐富市場的投資品種,促進我國資本市場的發展。不良資產證券化必將成不良資產行業發展的未來趨勢。
4. 適時進一步推動利率市場化進程。銀行利率水平偏高也是不良資產問題產生的一個主要原因。美國為了應對儲貸危機采取了低名義利率的政策,實際利率更降低到接近于零的水平。日本在應對銀行不良貸款危機中更是實施了長達19個月的零利率政策。我國的金融體系中長期實行利率管制,通過限定存貸款利率,人為制造利率差。中國人民銀行為商業銀行設定了基準存貸款利率,這在一定程度上制約了儲戶存款和客戶貸款的議價能力。受管制的銀行利率造成了“金融抑制”,這種“金融抑制”以儲戶的存款收益損失為代價,使銀行坐享政策利差的利潤;同時使效率低下產能過剩的國企獲得大量低成本的信貸資源,而具有良好發展前景的中小企業和民營企業要去“爭搶”無比昂貴的高成本貸款。

2019年《財富》雜志的“世界五百強”企業排行榜,上榜的119家中國大陸企業中,11家銀行的利潤占據全部中國公司的47.5%。全球企業利潤榜前十位的四家中國公司是工建農中四大銀行,利潤總額最高的是中國工商銀行,利潤率最高的竟也是中國工商銀行!而同一項排名的美國公司分別是FACEBOOK和蘋果。除去銀行業,美國公司的平均利潤是中國公司的三倍。由此可見,中國銀行業擠占了整個經濟體系中的過多利潤,造成其它行業經營壓力大,盈利不足。中小企業和民營企業融資難和融資貴,國有企業融資容易卻效率低下,銀行體系競爭不足大而不強,這些都是由于利率管制而引發不良貸款問題的背后原因。推動和深化利率市場化改革勢在必行。

中國不良資產行業已歷經逾二十年的發展,它從無到有,從政策性剝離到市場化管理,從避猶不及到趨之若鶩。不良資產本身是從危機中誕生的機會,但在機會之中也潛藏著危機。我們有時只看到行業表面的“火熱”,而忘記里面的“水深”,對一個行業的敬畏和審慎能使我們自己避免成為其中的“不良資產”。
任何行業的發展都離不開前人的摸索和指引,世界其他國家在不良資產行業的發展歷史和經驗教訓,帶給我們很多有益的借鑒和啟示。看得清過去,才能辨得明未來該怎樣前行。未來之路或艱難曲折,或前途漫漫,但長遠必是一片光明。
山高水長,祝愿各位行業同仁在不良資產的江湖搏出一番天地。
注:文章為作者獨立觀點,不代表資產界立場。
題圖來自 Pexels,基于 CC0 協議
本文由“新島匯”投稿資產界,并經資產界編輯發布。版權歸原作者所有,未經授權,請勿轉載,謝謝!

新島匯 











