鐺煮山川,粟藏世界,有明月清風知此音。呵呵笑,笑釀成白酒,散盡黃金。
作者:初明峰、劉磊、鄭夢圓
來源:金融審判研究院(ID:jrspyjy)
本文所援引案例在前一段時間曾引發熱議,但焦點都是集中在“金融資產管理公司的經營范圍不包括貸款業務,違反則借款合同無效”方面,但筆者研讀原案例全文后發現,該案中涉及的“保證人是否應當脫保”這一問題才是本案應當討論的重點。同時,筆者也認為本文援引案例所認為的保證人不應當脫保的觀點與法律明文規定相悖,所以對本案例的裁判結論不敢茍同。即便如此,筆者仍基于原判中的“本院認為”予以分析,供大家討論。
裁判概述
債權人與受讓人訂立“名為債權轉讓,實為借款”的合同,“債權轉讓”的意思表示因債權人與受讓人的通謀虛偽表示而無效,而應按照“實為借款”進行處理,但因受讓人放貸行為違反強制性效力規定,該“實為借款”亦無效。債務人明知對此明知而仍承諾還款的,應構成債務加入。盡管“實為借款”合同無效,但債務加入有效,對債務加入所作擔保亦有效。
案情摘要
1. 中天公司將其公章、合同專用章、財務專用章等移交給華融公司接管后,華融公司向中天公司轉賬支付4000萬元。
2. 中天公司利用該4000萬元款項在中天公司與呈鋼公司之間反復往來轉賬形成中天公司對呈鋼公司轉賬1.09億元的銀行流水,中天公司與呈鋼公司簽訂《債權債務確認書》,確認中天公司對呈鋼公司享有1.09億元債權。
3. 華融公司與中天公司及呈鋼公司簽訂《債權轉讓協議》,以1.09億元的價款受讓中天公司對呈鋼公司的1.09億元債權,之后華融公司向中天公司支付“轉讓款”。
4. 華融公司以新債權人身份與呈鋼公司簽訂一系列《還款協議》及《還款協議之補充協議(一)(二)(三)》,崔麗華與戴云向華融公司表示同意繼續為本協議項下的債務提供保證擔保。
5. 另查明:通過《中天公司公章使用登記表》、《股東會決議》、《債權債務確認書》等資料中有顯示“向華融融資10900萬元”字樣,并且有其他證據證實華融公司將“債權轉讓款”支付給中天公司后仍對該筆款項的使用進行著監管;之后,中天公司也曾向華融公司進行過約1447萬元的還本付息。
6. 華融公司訴至法院,要求呈鋼公司承擔還款責任,并要求崔麗華與戴云對此承擔保證責任。
爭議焦點
崔麗華與戴云對華融公司是否應當承擔保證責任?
法院認為
......中天公司系案涉9600萬元的實際用款人,其先后向華融公司還本付息總計14473350元,華融公司與中天公司成立借款合同法律關系。虛偽的意思表示無效,應當按照隱藏的民事法律行為處理。原審法院認定債權轉讓協議系虛偽意思表示無效,并無不當。
銀行業監管法第十九條規定:“未經國務院銀行業監督管理機構批準,任何單位或者個人不得設立銀行業金融機構或者從事銀行業金融機構的業務活動。”該規定涉及金融安全、市場秩序、國家宏觀政策等公共秩序,屬于強制性效力規定。華融公司系金融資產管理公司和非銀行金融機構,其經營范圍不包括貸款業務。華融公司未經批準從事貸款業務,違反上述規定,與中天公司之間的借款關系無效......
此外,呈鋼公司在上述條件下,還與華融公司簽訂案涉還款協議及補充協議,可證實呈鋼公司的真實意思表示是向華融公司承擔還款責任。案涉還款協議及補充協議沒有約定中天公司不再向華融公司承擔還款責任,應當認定呈鋼公司簽訂還款協議構成并存的債務加入,與中天公司共同向華融公司承擔還款責任。原審法院認定中天公司與呈鋼公司承擔共同還款責任,亦無不當。
戴云系呈鋼公司的法定代表人,明知中天公司與華融公司之間為規避法律強制性效力規定而訂立名為債權轉讓實為融資的借款合同,仍然與華融公司簽訂保證協議。崔麗華與戴云系夫妻,崔麗華簽訂保證協議時,知曉中天公司與華融公司之間名為債權轉讓實為借款關系,具有高度蓋然性。戴云、崔麗華在中天公司取得9600萬元借款并支付部分本金及利息后,又主張借款關系及擔保合同無效,違反誠實信用原則,具有過錯。戴云、崔麗華應就呈鋼公司償還華融公司借款,按照保證協議約定承擔保證責任。
綜上所述,華融公司、中天公司、呈鋼公司故意以通謀虛偽意思表示訂立案涉不良債權轉讓合同,規避法律禁止性規定,違背誠實信用原則,應確認無效。該合同無效后依據合同法第五十八條形成的債權債務為當事人明知的基礎法律關系。【筆者認為前后兩個“無效”并非同一含義,法院論證有待商榷,即前一個“無效”為“名為債權轉讓”的無效,而后一個“無效”應為“實為借款合同”的無效。法院如此表達,似有不妥。】當事人為實現這一真實發生的債權債務而訂立的還款協議及擔保協議等,應當認定為有效,以維護正常交易秩序,平衡當事人利害關系。
案例索引
(2020)最高法民終537號
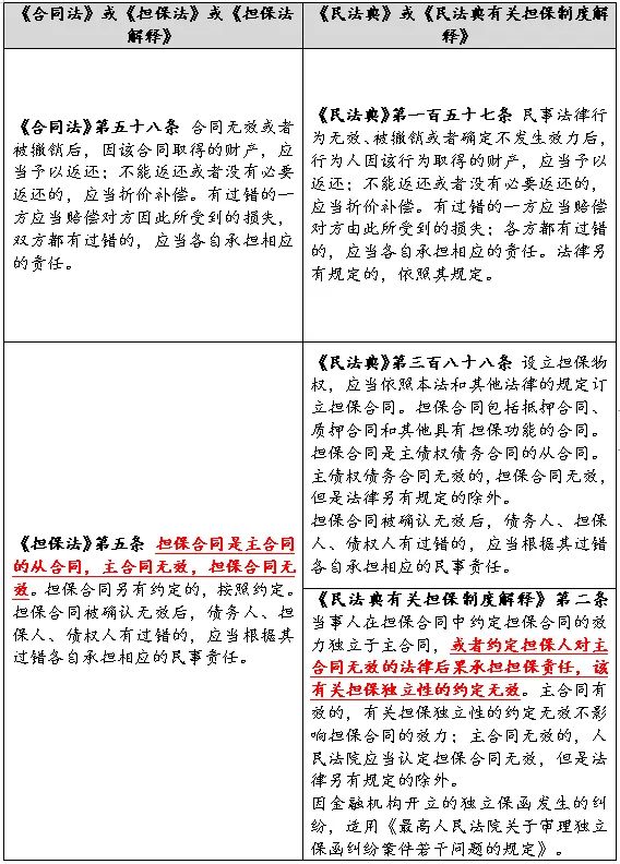
相關法條


實務分析
筆者梳理本文援引案例的裁判思路:首先,華融公司與中天公司之間簽訂“名為債權轉讓,實為借款”的合同,“債權轉讓”因雙方通謀虛偽而無效,應按照隱藏的“實為借貸”處理,但華融公司未經批準從事貸款業務,違反效力性強制規定,導致該“實為借貸”也無效,中天公司因此具有合同無效后的返還責任;進而,呈鋼公司明知上述無效借款,仍簽訂系列協議承諾還款,是對借款合同無效后返還責任的確認和加入,認定呈鋼公司債務加入行為所簽訂的相關還款協議有效;進一步,基于戴云、崔麗華的身份,推定兩人明知上述事實,兩自然人為呈鋼公司債務加入提供擔保,該擔保行為有效應當承擔擔保責任。
對上述裁判思路進行梳理后發現,法院最后得出兩自然人承擔擔保責任的結論是建立在“進而”認定成立的基礎上。但對于債務加入人加入一個無效的債務,該債務加入是否有效的問題,由于債務加入與保證(連帶責任保證)在功能上相類似,債務加入的效力認定在一定程度上可參照保證的效力認定,而對于主合同無效法律后果所作擔保的擔保合同效力,目前主流觀點認為應屬無效。本次《最高人民法院關于適用<中華人民共和國民法典>有關擔保制度的解釋》第二條更是明確支持了這一觀點,即“當事人約定擔保人對主合同無效的法律后果承擔擔保責任,該有關擔保獨立性的約定無效”。退一步講,即使認定該債務加入有效,表面上看擔保人是對該加入債務所作擔保,但對于擔保人而言,債務加入人與主債務人屬同一層級,擔保人本質上仍屬于對原債務,即對無效合同所作擔保(或對主合同無效的法律后果所作擔保),擔保合同仍將歸于無效。
總之,筆者認為,本案應當依據主合同無效導致擔保合同無效的規定判定擔保人是否和如何承擔擔保責任,法院認定擔保合同有效應屬不當。一孔之見。
注:文章為作者獨立觀點,不代表資產界立場。
題圖來自 Pexels,基于 CC0 協議
本文由“金融審判研究院”投稿資產界,并經資產界編輯發布。版權歸原作者所有,未經授權,請勿轉載,謝謝!

金融審判研究院 










