鐺煮山川,粟藏世界,有明月清風知此音。呵呵笑,笑釀成白酒,散盡黃金。
作者:克而瑞研究中心
來源:丁祖昱評樓市(ID:dzypls)
2021年10月21日,銀保監會統計信息與風險監測部負責人劉忠瑞在國新辦舉行的新聞發布會上表示,要督促銀行落實房地產開發貸款、個人住房貸款監管要求,配合人民銀行實施房地產貸款集中度管理制度,房地產貸款增速穩中趨緩。“保障好剛需群體信貸需求。”要在貸款首付比例和利率方面對首套房購房者予以支持。
部分地區人民銀行分支行響應,開始對房地產信貸進行窗口指導,支持房貸政策適度松綁。近日多個熱點城市的按揭出現階段性回暖現象,放貸速度有所加快,從前期的“不確定”、“3-6個月基本是常態”已經調整為“1-3個月內”,而如杭州、蘇州、寧波、廣州、武漢、合肥、成都、鄭州和天津等熱點城市的房貸利率也較9月高點有明顯下調,11月居民中長期貸款顯著增長。
12月6日中共中央政治局會議提出“支持商品房市場更好滿足購房者的合理住房需求,促進房地產業健康發展和良性循環”,“良性循環”近年來首次出現在政治局會議中,具有明確的方向性指導意義,居民按揭貸款有望繼續松綁,房企整體融資環境有望改善。
01 居民中長期貸款同比增長15.3%
在銀保監會和央行提出“要保障好剛需群體信貸需求,要在貸款首付比例和利率方面對首套房購房者予以支持”以及“要根據各地不同情況,重點滿足首套房、改善性住房按揭需求”后,10月央行首次披露月度按揭數據,當月末個人購房貸款余額37.7萬億,當月新增個人住房貸款3481億元,較9月多增1013億元。
從從社會融資規模數據來看,10月居民中長期貸款同比增速由負轉正,告別連續5個月的負增長。11月居民中長期貸款新增5821億元,達到今年二季度以來的單月最高值,同比增幅進一步擴大至15.3%,按揭投放回歸正常化,但仍低于2021年1月及3月水平。
圖:2021年1-11月居民中長期新增人民幣貸款
當月值及同比增幅(單位:億,%)

數據來源:央行、CRIC整理
從具體城市來看,在重點監測的23個熱點城市中,有約9成城市出現按揭貸款邊際放松現象,其中更多表現在審批適度放松和放貸速度的加快上。
據了解,北京、廣州、上海、深圳、廈門、合肥、鄭州等城市放款速度加快,北京從原先的4-6個月縮短至1-2個月,上海從原先的4個月以上縮短至2個月,廣州從原先的4-6個月縮短至3個月內,廈門甚至縮短至1個月內,最快1周。
其中廣州地區的銀行對首付款來源的審核,前期是需要“借款人除提供首付款憑證和工資流水外,還需提供首付款所在銀行近半年的流水,要求是自有資金,如果首付款是第三方(只允許直系親屬)轉入的話,還需提供直系親屬近半年流水”。
從房貸利率變化上看,在重點監測的23個熱點城市中,有約5成城市當前的房貸利率較前期有明顯回落。如杭州、福州、天津、溫州、武漢、成都、重慶、鄭州、蘇州、南通和南昌等地首套房貸利率都較8-9月的高點有不同程度的回調,其中杭州于10月底下調,首套二套較9月減少40BP,成都與11月持平,首套較8月減少49BP,鄭州與11月持平,較9月高點下滑59BP和88BP。
前期房價上漲過快的城市房貸利率相對平穩,北京、上海、深圳、合肥、廈門、長沙、寧波、無錫等地房貸利率沒有變化,從具體利率情況來看,無錫、南京、珠海、南昌首套房利率達6%,為熱點城市中較高幾個城市,而廈門、天津的首套房利率為4.95%為熱點城市中較低。
隨著后續隨著按揭貸款回歸正常化,房貸利率暫居高位的城市利率有望下行,而房貸利率處于價格洼地的城市下調空間可能相對不足。
表:截至2021年12月8日部分熱點城市
房貸利率和放貸周期情況



數據來源:公開資料、CRIC整理
02 居民按揭放松傳至房企資金面存阻力
從目前來看,雖然居民貸款已經有所放松,但企業層面回暖尚早。
社會融資規模數據顯示,11月企事業單位中長期貸款新增3417億元,同比減少41.96%,維持7月以來的負增長狀態,減少幅度僅次于10月,企業端貸款融資依然承壓。
圖:2021年1-11月企(事)業單位中長期新增人民幣貸款
當月值及同比增幅(單位:億,%)

數據來源:央行、CRIC整理
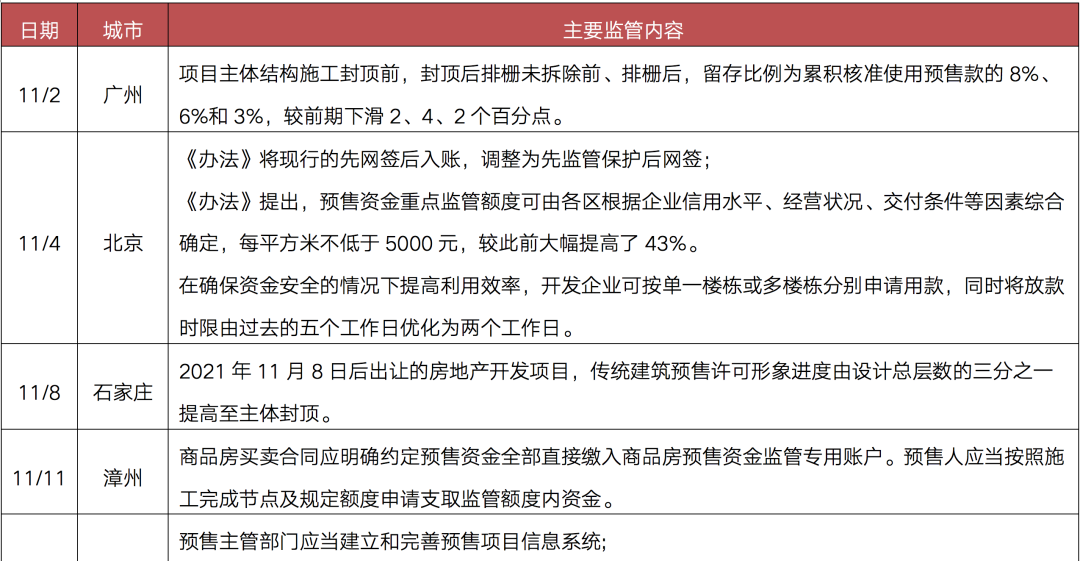
值得注意的是,雖然居民按揭端邊際放松,但后續傳導至房企資金端仍面臨阻力。二季度以來民營房企信用風險加速暴露,出于“保民生、保交樓、保穩定”的考慮,11月北京、成都、石家莊、廈門、漳州和廣州等城陸續發布升級版預售資金監管規定。
北京將現行的先網簽后入賬,調整為先監管保護后網簽;提出,預售資金重點監管額度可由各區根據企業信用水平、經營狀況、交付條件等因素綜合確定,每平方米不低于5000元,較此前大幅提高了43%。在確保資金安全的情況下提高利用效率,開發企業可按單一樓棟或多樓棟分別申請用款,同時將放款時限由過去的五個工作日優化為兩個工作日。
廈門要求預售主管部門應當建立和完善預售項目信息系統;商品房預售資金監管專用賬戶內初始留存資金額度按照預售項目工程造價及風險金(工程造價的20%)核定,后續留存資金額度按照預售項目的工程形象進度確定,以保證項目竣工。預售商品房竣工交付,取得監理單位、施工單位共同出具的未欠工程款證明,預售人可以向受托機構申請撤銷商品房預售資金監管。
從各地預售資金監管政策的變化來看,主要從“提高資金監管的監管額度”、“調整入賬管理模式,先監管后網簽”以及“加強分類監管”等手段來保障預售資金的安全。
表:11月以來各熱點城市持續加碼預售資金監管新規


數據來源: 央行、CRIC整理
但從當前節點來看,當前預售資金的加強是對前期監管漏洞的打補丁,以防止房企挪用預售資金為他用(其他項目的投資或新開工),避免項目“爛尾”。
整體來看,當前按揭的邊際放松是對前期地產融資政策的糾正,其正面效應與各地加碼預售資金監管以及居民對購買期房的觀望情緒相抵后,對當前樓市成交整體回升幅度有限,11月單月29個重點監測城市商品住宅成交面積環比下降4%,同比跌幅擴至32%,短期市場可能還在探底。“政策底”已至,后續“政策底”到“信心底”的修復仍待時間,傳導至房企銷售和資金端存在不確定性,房企“至暗時刻”尚未離去。
注:文章為作者獨立觀點,不代表資產界立場。
題圖來自 Pexels,基于 CC0 協議
本文由“丁祖昱評樓市”投稿資產界,并經資產界編輯發布。版權歸原作者所有,未經授權,請勿轉載,謝謝!
原標題: 熱點城市居民按揭放松,但企業層面回暖尚早

丁祖昱評樓市 











