鐺煮山川,粟藏世界,有明月清風知此音。呵呵笑,笑釀成白酒,散盡黃金。
作者:周悅
來源:零壹財經(ID:Finance_01)
摘要
√ 根據《e-Conomy SEA 2020》報告分析,東南亞在互聯網經濟方面,電子商務、在線旅游、打車及外賣服務、網絡媒體GMV已經達到1000億美元,預計2025年整體GMV將達到3090億美元。在數字金融服務方面,目前數字支付總交易額(GTV)已達6200億美元,預計2025年總交易額(GTV)將達到12000億美元。
√ 在東南亞電商服務競爭格局中,阿里以投資廣而著稱,包括此前收購的子公司電商Lazada,此外還控股印尼最大電商Tokopedia和第三大電商Bukalapak;騰訊則是東南亞最大電商Shopee的第一大股東。
√ 在東南亞支付服務競爭格局中,阿里延續金融服務優勢,螞蟻集團在東南亞7個國家入股了超過10個本土版本的支付應用;騰訊則主要依靠電商Shopee旗下支付ShopeePay和SeaMoney,優勢不明顯。
√ 在東南亞云計算服務競爭格局中,阿里也處于領先地位。據IDC數據,2019年阿里云在亞太市場份額達到28.2%,接近亞馬遜和微軟份額總和,連續三年位列第一。騰訊目前擁有6個數據中心,主要依托電商、社交、游戲及娛樂行業垂類發展較好的客戶。
導言
自2016年開始,谷歌、淡馬錫與貝恩公司在每年10月會聯合發布《e-Conomy SEA》(注:東南亞數字經濟報告)總結當年的東南亞互聯網經濟及數字金融服務發展情況并預測未來趨勢。根據2020年報告顯示,COVID-19與經濟封鎖對東南亞經濟造成了破壞,但卻推動了東南亞互聯網用戶規模的增長。自2015年至2020年,東南亞互聯網人口從2.6億增長至4億。其中,2020年度新增4000萬用戶,互聯網普及率突破70%,基本與中國持平。目前東南亞地區的互聯網業務無疑處于高速擴張之中,也吸引了以阿里巴巴和騰訊為代表的國內互聯網巨頭公司的加速角逐。
一、東南亞數字經濟及IT服務發展情況
根據聯合國經濟與社會事務部《世界人口展望2019》,東南亞人口達6.6億,占世界總人口的8.6%,平均年齡30.2歲左右,67% 以上屬于15-64歲群體,此年齡段比例高于美國(66%)和日本(60%)。年輕群體對互聯網、數字經濟接受程度高、學習能力強,不僅快速接受互聯網新興經濟形式,也在本土創造更多應用機會。
東南亞互聯網經濟發展情況
根據《e-Conomy SEA 2020》報告顯示,東南亞互聯網經濟GMV已經達到1000億美元,預計2025年將達到3090億美元,將占東南亞GDP總量的8%。從國家來看,在東南亞六國中,印尼、馬來西亞、菲律賓、泰國和越南(注:下文簡稱為“東南亞五國”)都將獲得6%-16%不等的互聯網經濟GMV增長,唯獨新加坡將出現24%的負增長。主要因為新加坡互聯網經濟嚴重依賴在線旅游行業,GMV占比約50%,而2020年線旅游行業下滑了約70%,也相應地影響了整體經濟增長,若剔除在線旅游行業的負面影響,新加坡也將獲得20%的互聯網經濟GMV增長。
分行業看,2020年東南亞電子商務、在線旅游、打車及外賣服務、網絡媒體GMV則分別為620億美元、140億美元、110億美元、170億美元,2015年-2020年年均復合增長率分別為65%、-12%、13%、16%。其中電商占東南亞互聯網經濟整體規模59.6%,其他三類則占比在15%左右,主要是由于2020年受新冠疫情影響,在線旅游和交通出行行業出現了萎縮,電商和網絡媒體的快速增長一定程度抵消了其負面影響。預計2025年電子商務、在線旅游、打車及外賣服務、網絡媒體GMV將分別達到1720億美元、600億美元、420億美元和350億美元,預計2020年-2025年年均復合增長率將達到23%、34%、31%、16%。

注:橢圓內數字為年均復合增長率(GAGR)
根據《e-Conomy SEA 2020》數據,電商不僅是東南亞互聯網經濟中市場規模最大的板塊,而且是近五年增長速度最快的板塊。2020年東南亞電商GMV規模620億美元,約占東南亞互聯網經濟整體規模59.6%,占全球電商GMV總額的1%。從電商用戶數來看,2020年東南亞共有電商用戶3.1億人,占東南亞人口數的47%。根據eMarketer 統計顯示,2019年東南亞五國電商滲透率均低于5%,平均僅為2.5%。其中,最大電商市場印尼的滲透率相對較高達到4.26%,對標英國(19.3%)、中國(20.7%)等成熟電商市場來看,東南亞五國滲透率存在 8-10倍的提升空間。
東南亞地區正規金融服務不足,基礎設施落后,產生了大量無銀行賬戶和銀行賬戶不足的人群。根據《e-Conomy SEA 2020》數據,東南亞近4億成年人中,只有1.04億成年人完全擁有銀行賬戶、信用卡、投資和保險服務,充分享受金融服務。由于東南亞公共登記、身份識別系統及可信賴的信用信息缺失無法獲得信用卡等其他金融服務,僅0.98億成年人擁有銀行賬戶。剩余1.98億成年人完全沒有任何賬戶服務,主要原因是東南亞基礎建設能力較弱,金融機構需要對所屬服務類目投入巨大開支,才能滿足所有客戶需求。
根據2019年中金公司研究部數據,在傳統金融業務方面,新加坡、馬來西亞和泰國15歲以上人口在金融機構開設賬戶比例超過80%,印尼、越南、緬甸均不足50%,具有較大的提升空間。除新加坡以外,東南亞其他主要國家15歲以上人群擁有信用卡的比例均不到25%,其中越南、印尼、菲律賓、緬甸甚至不足5%;另一方面在數字金融業務方面,使用在線消費或支付的15歲以上人口在總人口比例中新加坡優勢明顯占比為57%,馬來西亞和越南為39%和21%,泰國、印尼和菲律賓在10%-20%之間,緬甸則為4%,在線金融業務發展緩慢,相比49%的15歲以上中國人進行在線消費或支付,均有較大的發展空間。

資料來源:中金公司研究部、零壹智庫
以互聯網為核心的數字金融服務,有效幫助無法享受正規金融服務的人群實現日常金融功能。絕大多數東南亞國家已認識到數字經濟的重要性,紛紛出臺政策,推動基礎設施數字化,主要獲得支持的數字金融服務為支付、匯款、借貸、投資和保險5種。
其中數字支付服務發展規模最大,目前數字支付總交易額(GTV)已達6200億美元,預計2025年總交易額(GTV)將達到12000億美元,主要來源于電商、打車等線上交易服務帶來的支付驅動。此外盡管其他金融服務仍然處于初級數字化階段,但是據預測2020至2025年未來五年內,數字匯款、借貸、投資和保險的滲透率將會有兩到三倍的增長,依次達到28%、8%、11%、9%。預計2020年-2025年均復合增長率將依次達到18%、32%、32%、31%。
(單位:億美元)

注:橢圓內數字為年均復合增長率(GAGR)
3. 東南亞IT服務發展情況
根據2020年發布世界經濟論壇發布的全球競爭力指數中關于信息與通信技術的評分,2019年東南亞整體平均得分為52.68,位于世界中游,略低于中東地區,但已超過拉丁美洲。據東盟秘書處統計司ASEANStats估算,2020年東盟地區在計算機硬件、通信及移動設備方面的整體市場規模約為900億美元,而同期東盟地區相關的產品出口規模約為1,450億美元。其中以人工智能、云計算為代表的新技術基礎設施在東南亞仍處于早期發展階段。目前云計算發展較為突出的國家主要是新加坡和印度尼西亞,2019年新加坡依然占有東南亞60%的數據中心市場,此外印尼也將云計算作為主要IT發展方向之一,受互聯網用戶的快速增長,印度尼西亞41%的企業采用了某種形式的云計算服務。
根據IDC預測,2025年東南亞地區云計算市場收入將達到403.2億美元,占全球云計算市場的4.8%。東南亞云服務領域需求的主要驅動因素是消費與商業環境數字化進程的推進,也受互聯網和社交媒體滲透率的增長所推動。
二、阿里和騰訊在東南亞的整體布局
阿里和騰訊在東南亞的競爭涉及互聯網業務、金融業務和IT業務等,競爭服務則主要集中在電商服務、支付服務和云計算服務上。

注:“N.A.”表示暫未統計到相關數據
在東南亞電商競爭格局中,騰訊為東南亞最大電商平臺Shopee及其母公司東南亞最大互聯網公司Sea最大股東,持股39.7%。根據Sea發布的財報顯示,2020 年的疫情加速電商滲透,Shopee的 GMV 達到 353.6 億美元,同比增長 101.2%,電商收入為21.7 億美元,同比增長159.8%,占母公司總營收的50%,電商收入中將近八成的收入來自于3P業務(第三方零售,Third Party Sales, 3P)。
阿里巴巴則在投資范圍上具有優勢。根據阿里財報顯示,2021財年(2020年3月-2021年3月)阿里巴巴旗下涉及跨境電商業務的品牌線主要包括B2B跨境業務(1688國際站)、B2C業務(AliExpress、天貓國際)、海外電商(Lazada),阿里跨境及全球零售商業營收為52.59億美元,同比增長24%,占阿里2021財年總營收的5%,增長主要來自Lazada、Trendyol和速賣通的直營商品銷售、傭金、物流服務及客戶管理收入增長。此外,阿里還控股印尼最大電商Tokopedia,成為后者第二大股東(注:僅次于軟銀集團),并還通過螞蟻集團投資印尼第三大電商Bukalapak。
在東南亞支付服務競爭格局中,阿里延續金融服務優勢,螞蟻集團在東南亞7個國家入股了超過10個本土版本的支付應用,包括GCash、TrueMoney、DANA等常用電子支付錢包;騰訊則主要依靠電商Shopee旗下支付ShopeePay和SeaMoney。
在東南亞云計算服務競爭格局中,阿里也處于領先地位。據IDC數據,2019年阿里云在亞太市場份額達到28.2%,接近亞馬遜和微軟份額總和,連續三年位列第一。根據阿里財報顯示,2021財年(2020年3月-2021年3月)阿里云營業收入達到91.76億美元,同比增長50%,占阿里2021財年總營收的8%。根據騰訊2020年財報顯示,騰訊云計算業務目前沒有獨立計算營收,仍然歸屬于騰訊金融科技及企業服務,后者年度總營收達到197.18億美元,同比增加26%,約占騰訊總營收的27%。
圖3:阿里與騰訊在跨境電商、云計算業務營業收入對比(億美元)

零壹智庫
注:1.Shopee為騰訊投資東南亞電商公司;2.阿里跨境零售營收包括自營東南亞電商Lazada、速賣通、土耳其電商Trendyol;3.騰訊云計算業務營收目前屬于金融科技與企業服務類目
阿里與騰訊東南亞電商業務競爭
1.1 布局情況及發展歷程
根據2020年iPrice統計,東南亞電商前四位Shopee、Lazada、Tokopedia、Bukalapak優勢十分明顯,月訪問量依次2.81億人次、1.37億人次、0.89億人次、0.35億人次,合計訪問量占前十大平臺的80-90%;Shopee月活人數達到1.82億,其他三家月活也均超過1億。2019年Shopee、Lazada、Tokopedia的GMV依次達到176億美元、130億美元、157億美元,毫無疑問占據頭部顯著優勢。與此同時這四家電商公司都有阿里巴巴或騰訊參與投資的痕跡,某種程度上,可以被看作是兩者在東南亞角力的代理人。

注:僅GMV為2019年度數據,其余均為2020年度數
2016年起,阿里巴巴陸續對電商Lazada投資40億美元,使這一個在當時最大的東南亞電商公司逐漸成為阿里的子公司,基本沿襲天貓的發展路徑;2017年8月,阿里巴巴參與投資印尼最大電商Tokopedia,目前持股占比28.25%,僅次于軟銀集團;此外,阿里巴巴旗下螞蟻集團為印尼第三大電商平臺Bukalapak第二大股東,持股17.4%。
2017年騰訊入股東南亞最大互聯網公司Sea,持股占比為39.7%,一舉成為最大股東,Sea旗下核心業務包括游戲業務Garena、電商業務Shopee及電子金融業務SeaMoney,可以將Sea在東南亞做的生意簡單理解為東南亞的“騰訊+支付寶+拼多多”,目前Shopee的經營情況暫時位居東南亞電商之首。
1.2 核心競爭力
阿里巴巴投資的東南亞電商平臺,多少都在復制著阿里在國內的商業邏輯:打通電商業務的基礎設施,實現賦能轉換。子公司Lazada采取B2C模式,Lazada為最為全面的東南亞電商生態系統,其中包括4種業務模式:1)3P業務(第三方零售)本地市場平臺;2)自營電商業務LazMall(注:類似于天貓商城);3)跨境電商業務;4)1P業務(注:供應商)。目前Lazada提供超過3億個SKU,主打中高消費水平客戶,因此平均客單價目前處于東南亞電商中最高位約為16.3美元,此外還在6個國家自建物流倉儲,合作郵政、菜鳥實現末端配送72小時送達,但Lazada在廣宣上并未采取激進的策略,主打滿足用戶需求。
另一方面,阿里系的印尼電商Tokopedia 在獲得融資后,先后收購在線婚禮市場運營商,投資當地物流公司,與印尼財政部合作進行在線納稅,用于突破電商領域,進軍機票、保險等新市場,基本是對標阿里巴巴平臺,以建立一個完整的基礎架構形成“超級生態系統”。
背靠騰訊的Shopee,在電商業務呈現出“本土化”和“流量變現”這兩大特點。騰訊在投資初期即表示不會參與經營業務,這給予Shopee 較大且自由的發展空間。Shopee在產品策略上采取本土化鋪貨模式,利用“高額補貼”建立定價優勢。在運營策略上,Shopee也較為激進,在社交媒體、游戲、內容、網紅營銷上投放大規模廣告,特別在Facebook、Instagram、Twitter 等海外社交媒體的流量進行曝光,再利用“秒殺”、“閃購”吸引用戶進行變現,類似拼多多在國內的做法,這與騰訊的“流量性格”相呼應。

2.1 布局及發展歷程
考慮到東南亞各國政策、各大財閥、發展時機等實際情況,以騰訊、阿里為代表的中國公司主要采取投資和合作的方式,安全穩妥快速切入東南亞市場落地,從而達到共贏的局面。
2015年開始,阿里旗下的螞蟻集團在東南亞,通過直接投資入股和技術支持等方式,入股了印尼、泰國、馬來西亞、越南4個國家超過10個本土版本的支付應用,比如印度尼西亞最大的電子錢包平臺之一Dana等。
騰訊除推廣微信支付外,主要通過投資互聯網公司,間接支持部分支付應用,比如電商Shopee推出的ShopeePay和母公司Sea推出的SeaMoney,還有獲得騰訊投資的共享打車服務公司Gojek旗下的支付平臺Gopay。主要因為東南亞偏好WhatsApp、Line等社交軟件,微信的用戶粘性并不高,因此微信支付用戶輻射的范圍相對較窄,主要服務出境游的國內客戶。
目前阿里似乎在馬來西亞、印尼和緬甸占有更大優勢,而騰訊在越南市場更具有話語權。在菲律賓和泰國市場中,雙方布局的電子錢包平臺依然旗鼓相當。在作為東南亞地區最大經濟體的印度尼西亞,阿里與騰訊的影響力則相對有限。但是這一格局也并不穩定,螞蟻集團如今正在收購 OVO 和 DANA,一旦并購成功,有可能將成為印度尼西亞國內最大的數字支付平臺。
(不完全統計)

資料來源:零壹智庫
2.2 競爭格局
在國內金融科技企業出海初期,東南亞的市場就如中國的互聯網金融初期一樣。以移動支付為代表的新金融模式,享受到了東南亞的經濟快速增長和移動互聯網的人口紅利。但是在當前的經濟環境下,投資者很難承擔長期的燒錢負擔。
此外,外資的大量涌入和領先金融科技企業的進入,倒逼當地金融和信用體系加速發展,新創金融科技公司向前推進,使東南亞本土的互聯網巨頭、傳統金融機構、新創公司等,也試圖搶占支付服務市場,比如印尼四家國有銀行及最大電信Telkomsel集團,泰國正大集團等,這使得電子錢包平臺開始被迫選擇合并或退出市場。
更重要的是,東南亞各國政府努力推動經濟數字化和金融普惠,側重培養本土玩家主導整個生態系統。國家政策依然對電子錢包市場有著強大的影響力,對電子錢包的管控可能將進一步壓縮市場利潤空間,而不少國家也開始著手推進標準化支付平臺,這無疑會對阿里和騰訊在東南亞的金融服務產生影響。
3. 阿里與騰訊東南亞云計算業務競爭
3.1 布局情況及發展歷程
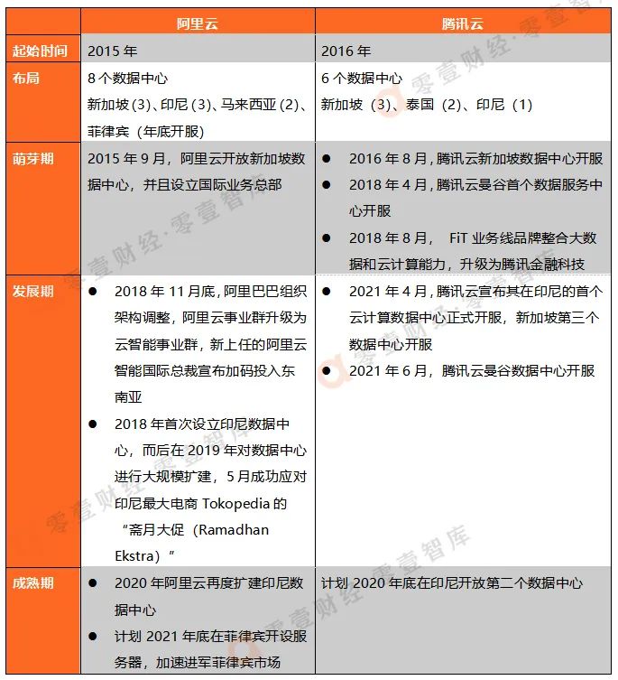
根據全球領先的網絡和電信行業市場分析公司Synergy Research Group的數據顯示,過去3年,亞馬遜、谷歌、阿里巴巴、騰訊和微軟在東南亞地區數據中心的規模擴大了近70%。亞馬遜(AWS)、微軟(Azure)、谷歌、IBM等國際廠商,以及阿里云、騰訊云等中國廠商紛紛加大東南亞云計算業務的投入。據IDC數據,2019年阿里云在亞太市場份額達到28.2%,接近亞馬遜和微軟份額總和,連續三年位列第一。
阿里云是第一家在東南亞設立數據中心的國際云廠商,也是馬來西亞、印尼等區域市場成為當地最大云服務商。截至2020年底,阿里云在新加坡、印尼、馬來西亞共擁有8個數據中心,菲律賓數據中心預計今年年底開服。阿里云在海外的發展路徑也是聚焦于新零售(電商)、新金融、數字政務(城市大腦)三大板塊。比如阿里云與馬來西亞數字經濟發展局合作,推出馬來西亞城市大腦項目,協助管理交通,應急分配系統。
騰訊今年正積極加強其在東南亞云計算行業的影響力,目前擁有6個數據中心。2021年4月,騰訊在印尼首都雅加達推出印尼首個數據中心,未來一年內將在印尼開放第二個數據中心,打造雙可用區格局。騰訊云主要依托電商、社交、游戲及娛樂行業,比如2018年雙十一、雙十二大促期間,騰訊云為Shopee量身打造直播答題技術解決方案;此外騰訊云支撐深耕印尼市場的視頻平臺WeTV,為印尼用戶提供了舒適的觀看體驗。

3.2 核心競爭力
阿里云生態圈在東南亞的戰略重點和國內相近,即通過技術架構連接所有企業、政府、個人,整合所有服務資源,制定生態自治規則。主要涉及電子商務、互聯網金融、政務服務等強勢領域,合作大客戶十分廣泛,包括電商平臺Lazada和Tokopedia,印尼最大在線游戲公司Lyto Game、亞航AirAsia、電信運營商TIME等。
騰訊云在東南亞則致力于向用戶提供完善的騰訊云解決方案,深耕垂直領域的云服務,為娛樂、游戲、社交、電子商務等領域提供堅實的云服務技術支撐。合作大客戶包括電商平臺Shopee、騰訊海外流媒體WeTV、JOOX。

三、總結
面對東南亞廣闊并且異質性較大的市場,阿里和騰訊采取了不同的戰略,這既受到二者在國內的發展戰略影響,又存在一些特殊的變量。
不論是在電商業務,還是在支付業務,亦或是在云計算業務,阿里在東南亞的發展戰略一以貫之,仍然親力親為將“構建生態”作為核心,吸引更多的企業參與,提供更大范圍的商業服務。阿里的優勢一方面在于供應側的阿里云,利用先進、穩定的技術和性價比高的服務,保證云計算安全高效地運行;另一方面優勢在于優先發展需求側的電商業務,這一業務匯集了東南亞對云計算接受度較高的中小企業,也因此存在巨大的上云潛力。
騰訊的在東南亞的發展戰略主要是投資合作本土公司,扶持在娛樂、社交、電商相關的垂類領域發展良好的企業,避免親自入場。比如投資最大的互聯網公司Sea,就有“東南亞小騰訊”之稱。深耕垂類優勢領域企業企業的上云需求,推出騰訊云計算的重點服務方案。
而在以支付業務為代表的金融服務,阿里和騰訊的優勢都在于國內支付業務累積的經驗和技術,但是隨著東南亞各國對于金融科技產業的重視,早期的監管套利時期已經結束,各國都在實行了較為嚴格的金融科技監管政策,牌照申請難度和出海企業的合規成本都在不斷提升。
縱觀阿里和騰訊在東南亞電商、支付、云計算三大核心業務的競爭情況,在電商業務方面,騰訊所投資的Shopee公司目前在東南亞電商無疑處于領先地位,阿里旗下自營電商Lazada緊隨其后,此外還有阿里投資的電商Tokopedia和Bukalapak牢牢占據印尼電商市場前二份額;在支付業務方面,目前阿里在馬來西亞、印尼和緬甸占有更大優勢,主要通過螞蟻集團與當地龍頭企業合作,建立競爭優勢,而騰訊在越南市場更具有話語權,主要仍是通過社交支付和游戲支付打開市場。在菲律賓和泰國市場中,雙方布局的電子錢包平臺依然旗鼓相當;在云計算業務上,阿里建成亞洲最大云計算平臺,阿里云目前為亞洲最大云服務提供商。騰訊云計算則在影音、游戲等垂類領域有一定優勢。
注:文章為作者獨立觀點,不代表資產界立場。
題圖來自 Pexels,基于 CC0 協議
本文由“零壹財經”投稿資產界,并經資產界編輯發布。版權歸原作者所有,未經授權,請勿轉載,謝謝!

零壹財經 











