鐺煮山川,粟藏世界,有明月清風知此音。呵呵笑,笑釀成白酒,散盡黃金。
作者:工商評級三部
來源:聯合資信(ID:lianheratings)
政策端——政策持續高壓,堅持“房住不炒、因城施策”的主基調,各地調控政策不斷加碼的同時,加大力度發展保障性租賃住房
2021年作為“十四五”規劃的開局之年,房地產行業依舊延續“房住不炒、因城施策”的政策主基調,政策持續高壓,針對個別前期市場熱度較高的城市,上半年調控持續加碼;同時,新型城鎮化、住房保障體系建設作為重點持續被強調。
融資端——房地產行業融資持續收緊,房企融資強監管態勢持續
2021年上半年,房企融資延續強監管態勢,銀行信貸流向房地產領域的增速持續下降,非標融資延續強監管,地產違約事件頻發加之恒大流動性風險持續發酵,導致房企債券波動幅度顯著加大,上半年國內債、美元債凈融資規模為負。考慮到“房住不炒”的整體政策基調以及金融機構房地產貸款集中管理制度的影響,主要金融機構仍將壓降房地產貸款增速,預計下半年房地產開發企業融資強監管態勢仍將持續。
供需端——房地產銷售面積增速較快,區域分化明顯,預計未來需求將受調控升級影響受到壓制,加之銷售回款周期拉長,地產行業短期承壓
2021年以來,狹義庫存和廣義庫存均有所增長,由于通脹預期上行,銷售面積增速較快,但城市能級和區域分化明顯;長三角及大灣區市場較好,但隨著調控政策的升級,房地產市場有所降溫。考慮到目前庫存處于相對高位且房地產監管政策趨嚴,預計下半年需求或將受到壓制,加之受銀行類金融機構房地產貸款集中管理影響,房企銷售回款周期拉長,對弱資質主體形成沖擊,房地產行業短期承壓。
土地供應——“兩集中”土地供應新政出臺,土地溢價分化,馬太效應凸顯,土地毛利率空間創近年新低,隨著第二批土拍政策積極調整,行業盈利空間有望邊際修復
從首批土地集中供應政策的實施結果來看,核心城市、核心板塊土地熱度仍維持高位,市場競爭激烈,土地溢價率呈現分化。新政對房企資金實力及后期的運營及盈利能力提出更高要求,擁有資金及規模優勢的房企投資集中度將進一步提升,馬太效應凸顯,中小房企拿地空間被擠壓。拿地銷售比限制規則的重新強調一定程度限制房企拿地節奏,或將在進一步加劇企業間分化。首批供地新增拿地項目的平均盈利水平處于近年來新低,隨著第二次集中供地競拍規則的積極調整,行業盈利空間有望得到邊際修復。
企業端——房企信用級別負面調整頻繁,債券兌付壓力持續,信用資質分化加速
2021年上半年,房企債市違約風險繼續暴露,信用級別負面調整頻繁,流動性風險逐步向中大型房企蔓延。2021年下半年,債券到期及回售壓力有所減弱,但進入2022年房企仍面臨較大的兌付壓力。在政策高壓、融資環境大幅收緊、銷售回款周期拉長及到期債務償還壓力持續存在的背景下,房地產行業信用風險預計將持續暴露,信用資質分化加速。
一、房地產行業分析
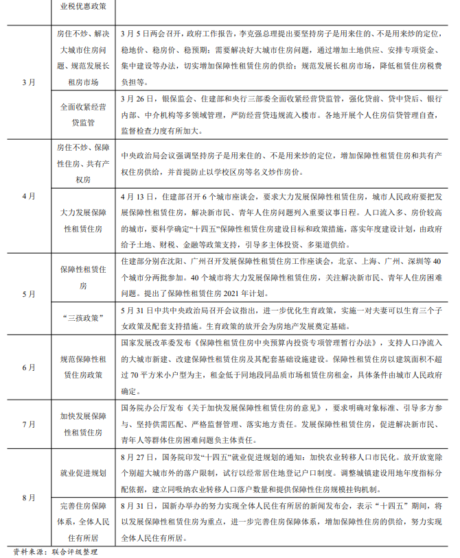
1.政策端——政策持續高壓,堅持“房住不炒、因城施策”的主基調,各地調控不斷加碼的同時,加大力度發展保障性租賃住房
2021年作為“十四五”規劃的開局之年,房地產行業依舊延續“房住不炒、因城施策”的政策主基調,政策持續高壓,2021年上半年針對個別前期市場熱度較高的城市,調控持續加碼;同時,新型城鎮化、住房保障體系建設作為重點持續被強調。
2021年以來,房地產市場延續去年底熱度,針對個別城市出現余熱不降的現象,政策堅定不移地貫徹落實“房住不炒”的定位,采取“因城施策、綜合施治”的策略,不斷升級調控。重點城市來看,4月,住建部約談前期市場熱度較高的廣州、合肥、寧波、東莞、南通5個城市政府負責人,要求切實提高政治站位,不將房地產作為短期刺激經濟的手段,確保實現穩地價、穩房價、穩預期目標。2021年上半年,上海、杭州、深圳、寧波等一線城市及熱點二線城市調控政策持續加碼,調控內容更加細化,主要涉及加強限售、限售、限價、調整增值稅免征年限、加強預售資金監管、二手房成交參考價機制等多個方面。
資金調控方面,上半年政策以嚴打經營貸為主、調升房貸利率為輔,信貸資金管控全面趨緊;監管覆蓋范圍不斷擴大,監管對象擴展到非銀行類金融機構。房地產貸款對我國金融體系的影響不可小覷,為減弱對房地產貸款的依賴度和集中度,各地均對貸款比例進行了限制,熱點城市房貸利率頻繁調整,2021年5月,深圳、廣州、蘇州、寧波、杭州等相繼上調首套房、二套房貸款利率。
與此同時,在嚴格執行“房住不炒、因城施策”的政策大環境下,新型城鎮化、住房保障體系建設作為重點持續被強調。3月5日,李克強總理作政府工作報告,提出通過增加土地供應、安排專項資金、集中建設等辦法,切實增加保障性租賃住房和共有產權住房供給。此后,住建部4月召開6個城市座談會,要求各地增加土地、財稅、金融等政策支持,切實增加保障性租賃住房供給;7月,國務院發布《加快發展保障性租賃住房的意見》,要求從土地、審批流程、資金、稅費等多方面支持保障性租賃住房建設。8月31日,國新辦舉辦的努力實現全體人民住有所居的新聞發布會,表示“十四五”期間,將以發展保障性租賃住房為重點,進一步完善住房保障體系,增加保障性住房的供給,努力實現全體人民住有所居。


2.融資端——房地產行業融資持續收緊,房企融資強監管態勢持續
2021年上半年,房企融資延續強監管態勢,銀行信貸流向房地產領域的增速持續下降,非標融資延續強監管;債券市場方面,地產違約事件頻發加之恒大流動性風險持續發酵,導致房企債券波動幅度顯著加大,上半年國內債、美元債凈融資規模為負。考慮到“房住不炒”的整體政策基調以及金融機構房地產貸款集中管理制度的影響,主要金融機構仍將壓降房地產貸款增速,預計下半年房地產開發企業融資強監管態勢仍將持續。
(1)社會融資
2021年以來,隨著疫情逐步得到控制以及經濟逐漸恢復,央行的貨幣政策由“穩增長”向“防風險和調結構并重”轉變,2021年上半年,M2和社會融資規模增速在經歷了一季度的高點后逐步回落至疫情前水平。

社會融資成本方面,2021年,央行貨幣政策堅持“穩字當頭,不急轉彎”的政策思路,年內LPR報價保持穩定;截至2021年6月,金融機構人民幣加權平均利率為4.93%,創2018年6月以來新低,實體經濟貸款利率下行,而個人住房貸款利率受房地產嚴監管影響有所上升。

(2)行業融資
自2020年以來,房地產調控轉向金融端,房地產行業接連出臺了兩項重要政策,分別是房企的“三道紅線”新規以及央行和銀保監會發布的房地產貸款集中管理制度,將銀行業金融機構劃分五檔,分檔設定房地產貸款占比上限以及個人住房貸款占比上限的兩道紅線,這些調控政策意味著要從源頭控制金融資源過度流入房地產企業,以實現逐步去杠桿。與此同時,2021上半年房地產融資監管持續加強,如上海、北京、深圳等城市相繼出臺政策嚴查經營貸、消費貸等違規入市;各地陸續上調首套房和二手房貸款利率。
伴隨著防風險和調結構的貨幣政策基調,2021年以來,房地產融資全面收緊。2021年1-7月,房地產開發企業到位資金合計118970.45億元,同比增長18.2%,比2019年1-7月增長19.2%。其中,國內貸款下降4.5%;利用外資下降44.4%;自籌資金增長10.9%;其他資金同比增長29.8%(其中定金及預收款增長38.3%;個人按揭貸款增長17.0%)。由于2020年疫情影響基數較低,導致房地產開發企業到位資金雖保持正增長但增速持續下降。回顧2021年上半年,房地產行業的金融強監管是主要基調,銀行信貸收緊是主要特征,展望下半年,由于政策限制銀行貸款流向房地產市場,導致房地產開發企業到位資金仍將保持收緊態勢,下半年房地產開發企業融資強監管態勢仍將持續。

銀行信貸
從房地產企業主要融資渠道銀行信貸來看,銀行信貸流向房地產領域的增速持續下降。截至2021年二季度末,國內主要金融機構房地產貸款余額為507800億元,同比增長9.5%,為2011年以來首次低于兩位數,增速創歷史新低。同時考慮到“房住不炒”的整體政策基調以及金融機構房地產貸款集中管理制度的影響,主要金融機構仍將壓降房地產貸款增速。


國內債券
在房地產融資監管持續高壓及地產違約事件頻發下,投資者風險偏好下行,發行規模增速明顯放緩,凈融資規模走弱。具體來看,2021年1-7月房地產開發類企業信用債發行總量4005.56億元,同比增長7.63%,增速明顯放緩;考慮到償還規模4492.93億元,實際融資規模偏低;分月份看,3月和4月是集中融資月份,占上半年融資總額的45.27%,與往年走勢基本一致;受“三條紅線”影響,2021年1-7月,房企國內債券凈融資規模為負。

美元債
美元債融資方面,發行量同比大幅減少,凈融資規模為負。2021年1-7月,境內房地產企業美元債發行總量353.08億美元,同比減少16.69%,受境內房企違約事件頻發影響,加之恒大風險持續發酵,投資者風險偏好降低,自2月以來,地產美元債發行量保持低位;凈融資規模方面,2021年1-7月,境內房地產企業美元債到期401.13億美元,凈融資轉為凈流出;分月份看,為應對年內到期的美元債兌付,1月境內房地產企業美元債凈融資規模較大,2-4月凈融資規模持續凈流出且規模較大,5月以來凈融資規模保持低位。


非標融資
以信托融資為代表的非標融資延續強監管,房地產信托發行與成立規模均下降。2021年1-7月,據用益信托網數據顯示,投向為房地產類的集合信托發行規模4406.65億元,同比下降18.85%;投資領域為房地產的集合信托成立規模3541.04億元,同比下降21.58%。自2020年下半年以來,銀保監會要求嚴控房地產信托規模,房地產信托規模受到壓縮。
3.供需端——房地產銷售面積增速較快,區域分化明顯,預計未來需求將受調控升級影響受到壓制,加之銷售回款周期拉長,地產行業短期承壓
2021年以來,狹義庫存和廣義庫存均有所增長,由于通脹預期上行,銷售面積增速較快,但城市能級和區域分化明顯;長三角及大灣區市場較好,但隨著調控政策的升級,房地產市場有所降溫。考慮到目前庫存處于相對高位且房地產監管政策趨嚴,預計下半年需求或將受到壓制,加之受銀行類金融機構房地產貸款集中管理影響,房企銷售回款周期拉長,對弱資質主體形成沖擊,房地產行業將短期承壓。
從狹義庫存(已竣工商品房待售面積)指標來看,截至2021年7月底,商品房待售面積50864.00萬平方米,同比增長0.30%;整體看,已竣工商品房庫存年初達到高位,2-5月環比下行,6月以來庫存有所反彈。廣義庫存(累計新開工面積-累計銷售面積)方面,2021年1-7月,全國商品房新開工面積118948.27萬平方米,同比下降0.90%,累計銷售面積101648.18萬平方米,同比增長21.50%,廣義庫存有所增長。


銷售方面,由于2020年疫情壓制需求導致基數較低疊加通脹預期,2021年以來商品房銷售面積增速較快,但2021年3、4月份以來,住建部以及各地方政府頻繁對樓市進行調研及調控,穩定房地產市場,如嚴禁經營貸流入樓市等,抑制了部分需求。2021年4月以來,商品房銷售面積累計同比增速放緩,其中4-7月商品房單月銷售面積環比增速分比為-23.31%、12.45%、38.04%和-41.52%。2021年1-7月,全國商品房銷售額為106430.43億元,同比增長30.70%,變動趨勢與商品房銷售面積基本一致。

從城市能級來看,2021年1-7月,一線城市商品房成交面積累計2566.91萬平方米,同比大幅增長56.70%,重點二線城市商品房成交面積累計5856.62萬平方米,同比增長42.70%,三線城市上平方成交面積累計3202.66萬平方米,同比增長10.36%。2021年以來,通脹預期上升,一線城市商品房作為良好的抗通脹的資產,銷售增長較大;此外,區域分化進一步加大,長三角地區由于經濟活躍聯系緊密,區域整體房地產景氣度較高,帶動區域內及周邊如安徽等地的城市房地產市場上行;大灣區市場依舊火熱,但2021年上半年,深圳、廣州、東莞等城市陸續出臺新的調控政策,房地產市場過熱的現象得到降溫;而環渤海地區依舊銷售壓力較大。

考慮到地產庫存處于高位疊加趨嚴的房地產監管政策,預計下半年需求端或將受到壓制,但上半年銷售基數較大,全年銷售預計略有增長,地產行業短期內將承壓,加之銀行類金融機構房地產貸款集中管理制度影響,房企銷售回款周期拉長,部分弱資質主體將受到沖擊。長期看,隨著行業長效調控機制逐步建立及弱資質主體逐步出清,風險得到逐步釋放,有利于地產行業的長期健康發展。
4.土地供應——“兩集中”土地供應新政出臺,土地溢價分化,行業馬太效應凸顯,土地毛利率空間創近年新低,隨著第二批土拍政策積極調整,行業盈利空間有望邊際修復
繼2020年出臺的“三道紅線”“房地產貸款集中度管理”之后,2021年2月,國土資源部下發要求,對重點22個城市 的住宅用地出讓實行“集中公告,集中供應” 的土地供應政策(以下簡稱“兩集中”),系從土地出讓層面的供給側進行調控,以期對房地產長效調控機制的多維度完善,試圖通過提高市場信息透明度以及集中出讓的“放量效應”讓各類市場參與主體形成合理預期,引導市場理性回歸,達到“三穩”的調控目標。本次實施土“兩集中”新政的22城土地出讓金額近三年占全國比重均超過40%,對房企資金調配及拿地策略影響較大。
從首批土地集中供應政策的實施結果來看,部分城市土地競拍規則的引入加大了競拍的隨機性和拿地成本,但核心城市、核心區域土地熱度仍維持高位,市場競爭激烈,不同城市或同一城市不同地塊的土地溢價率呈現分化。
截至2021年6月底,22個城均已采用“兩集中”模式完成首批宅地供應,首批供地942宗(含14宗打包出讓的非宅用地),成交889宗,出讓金合計1.07萬億元,出讓金前五名城市包括杭州、北京、南京、廣州以及上海,金額均超800億元;蘇州、北京、天津等城市推地面積規模較大,均超過2020年的50%;10城實現零流拍成交,整體流拍率低于6%,同比下降明顯,主要源自長春、沈陽、天津等非熱點城市以及城市非核心地塊。

競拍規則方面,除重慶、武漢無額外限制條件外,多數城市在競拍過程中加入“限地價”“限房價”“競配建”“一次出價”“搖號”等附加條件。以上海、蘇州、長沙為代表的城市,設定地價上限,競價超過上限后采用“一次出價”或“搖號”方式決定競得方,具有較大隨機性,可有效控制溢價率及樓面價格水平。更多城市采用“競配建”方式,22城首批出讓地塊平均配建比例約為15%,“競配建”面積占整體配建比例不高,更多配建要求含于地塊初始出讓合同中,主要體現為保障房性質配建(青島、濟南、鄭州等城市多采用此方式)和附帶自持要求的商業配建(南京、武漢、深圳等城市占比較高),配建規則直接壓縮項目可售貨值,推高實際拿地成本,增加資金沉淀,壓降利潤空間,對房企資金實力、融資成本、運營能力及費用管控等方面提出挑戰。
溢價率方面,2021年“兩集中”首批供地成交平均溢價率較2020年上升幅度不大,但其并不能反映真實拿地價格的變化以及成交熱度。一方面,土地出讓過程中的起拍價格的上升變相推升了實際的成交價格;另一方面,部分地塊達到溢價率上限之后,轉入“競配建”“競自持”階段,真實地價及成交熱度體現不甚明顯。樓面均價方面,2021年“兩集中”首批供地樓面均價增幅已達近年新高,若剔除配建及其他投資條件影響,真實土地價格增速將進一步上升。


具體來看,不同城市以及同一城市不同區域溢價分化較大,核心城市如重慶、深圳、廈門、杭州土地競拍熱度高,溢價率均超25%,其中重慶未設定競價上限,多宗土地刷新區域甚至全市樓面價記錄;部分低熱度或實質采取勾地方式的城市如而長春、青島、鄭州等城市多以底價成交,部分城市出現多起流拍,天津、長春流拍率均超過20%;廣州土地競拍兩極分化,優勢地區的優質地塊競拍熱度高,多宗地塊溢價率超30%,而非核心區域地塊多以底價成交。上海和北京的熱度在其在“競品質”“競資質”等多維度、高精度的調控下表現平穩,對于其他城市具有較為積極的借鑒意義。

“兩集中”土地供應新政對房企資金實力及后期的運營能力提出更高要求,擁有資金及規模優勢的房企投資集中度將進一步提升,馬太效應凸顯,中小房企拿地空間被擠壓。與此同時,拿地銷售比限制規則的重新強調將一定程度控制房企拿地節奏,控制其擴張速度,未來將在一定程度上加劇分化,但同時有助于提高房企開發及去化質量。
從首批土地集中供應的拿地房企來看,22城市首批供地成交金額中,Top10房企占比接近25%,Top11~30、Top31~50占比均為15%左右,集中供地加大了對房企資金實力及綜合營運能力的考驗,資金實力強的國企和頭部民營房企都表現出更強的拿地意愿和拿地能力,而中小房企拿地空間被擠壓。
從上半年各梯隊百強房企新增貨值來看,TOP10房企新增貨值占百強房企的38%,TOP11~30占29%,短期來看,強者恒強的趨勢并未改變,在首批集中供地影響下投資集中度將進一步提升,馬太效應凸顯,行業洗牌與分化加劇。

同時也需關注到,2021年7月,監管重新強調被納入“三道紅線”試點房企新增土地金額不能超過年度銷售額40%,監管范圍不僅限于公開市場拿地,還包括收并購方式獲地的支出。上述規則為去年8月出臺的“三道紅線”的配套要求之一,“雙集中”首批供地市場過于火熱,此則規定再度強調系側面要求房企在后續集中給供地時保持適度拿地節奏。在不排除“三道紅線”試點房企名單進一步擴容的前提下,該政策將限制處于擴張期房企的擴張規模和速度,彎道超車機會進一步減少,將在一定程度上加劇分化,同時有助于提高房企開發及去化質量。
上半年Top50房企拿地力度分化嚴重,9家房企拿地銷售比超過50%,3家過70%,在土地毛利空間新低的背景下,需關注房企拿地節奏過快帶來的盈利及流動性風險;10家房企拿地銷售比低于20%,2家低于10%。房企拿地變動受資金面狀況、去杠桿壓力、補庫存需求、利潤空間研判、發展規劃調整等多種因素影響,房企積極拿地,間接說明近期資金面相對寬松,補庫存需求迫切,反之可能表明房企受制于金融監管約束或資金端承壓。此外,在拿地銷售比限制下,上半年拿地較多的房企后續拍地空間比較有限,新增土儲趨于審慎。


近年來,土地毛利空間持續壓縮,2021年首批供地新增拿地項目的平均盈利水平處于近年來新低,隨著第二次集中供地競拍規則的積極調整,行業盈利空間有望得到邊際修復。
2018年起,22城地貨比(商品房銷售均價/樓面均價)呈逐步下降態勢,表現為土地毛利空間的持續壓縮,盡管當期拿地與當期銷售價格并非完全對應,但從占比的變化趨勢來看,2021年“兩集中”首批供地新增拿地項目的平均盈利水平處于近年來新低。一方面,穩定的去化能力、可觀的流量貢獻以及居前的購買力水平等安全邊際效應疊加補庫存及恐慌性搶購推動核心城市土地市場的高燒不退,土地價格大幅增長;另一方面,熱門地塊“限房價”規則直接鎖死項目利潤上限,倒逼房企通過自身產品力及管理紅利創造有限的利潤空間。此外,配建率的提升進一步壓縮項目可售規模,推高實際成本,侵蝕房企利潤,競爭愈激烈的城市侵蝕效果愈明顯。

橫向對比來看,近年來,百城土地毛利空間整體較22城高出近20%,但隨著時間推移,差距逐步縮小。百城地貨比近年變動趨勢與22城相仿,2021年上半年,土地市場價格顯著走高,地貨比降至近年低點。2021年上半年,隨著22城及其他自發采取“雙集中”政策的熱點城市進入集中供地階段,全國土拍核心城市土地供應階段性斷檔,導致中小城市的外溢性拿地需求提升,進而推升整體土地市場價格。同時,在當前房住不炒的背景環境下,若仍舊執行嚴格的限價措施,上半年新增拿地項目的整體盈利能力將十分有限。
近年來,房企毛利率整體呈下降態勢,尤其隨著2017年前后高價地項目結轉,2020年行業整體毛利率下降愈發明顯,僅從拿地均價及房價對比趨勢角度來看,房企遠期真實盈利能力仍不容樂觀。

考慮到目前北京、武漢、深圳、成都、南京、杭州、廣州、合肥等熱點城市先后發布了第二批集中供地公告或預告,多城公布的細則對土地市場競拍條件進行了調整,內容涉及建立競買準入標準、調低溢價率上限、取消“競配建”出讓方式、嚴格落實購地資金審查機制等,若后續土地集中供應政策對土地成本進行精準調控,不通過其他形式推高實際土地價格,將有利于行業盈利空間的邊際修復。
二、下半年房企信用風險展望
房地產企業天然具有杠桿率高、現金流受開發及回款節奏影響大,行業受政策調控影響明顯等特點,尤其是近年來受房地產行業政策調控持續高壓、再融資環境收緊、銷售回款周期拉長、地產企業債券集中到期及部分房企前期擴張激進等綜合因素影響,房地產行業債券違約風險逐步暴露。2020年以前,違約債券以資不抵債、項目去化進度較差的弱資質小規模的房企居多;2020年以來,在行業下行和融資環境趨緊的背景下,疊加新冠疫情對房企開工及銷售進度的影響,流動性風險逐步向中大型房企蔓延,對于過去幾年擴張較激進,房地產項目去化難度較大的企業,流動性風險持續暴露。
2021年以來,房企債券市場新增實質性違約企業包括四川藍光發展股份有限公司(以下簡稱“藍光發展”)、華夏幸福基業控股股份公司、華夏幸福基業股份有限公司和重慶協信遠創實業有限公司(以下簡稱“協信遠創”),均主要體現出了前期投資擴張激進,項目銷售不及預期,項目回款明顯減少,非標融資占比高,債務負擔重等特征,具體明細如下。


與此同時,2021年以來房企信用級別負面調整頻繁;一方面,雖然房地產行業上半年實現較高增速,但不同城市、企業間分化嚴重,融資政策高壓下企業主要依靠自身項目回款實現資金平衡,自身造血能力欠佳、區域布局集中在景氣度較低城市、項目去化能力弱或品牌知名度低的房企信用資質持續弱化。另一方面,2020年下半年以來,房地產行業“三道紅線”“貸款集中度”和“兩集中”供地政策出臺,房企的供需兩端資金壓力普遍加大,導致行業整體信用風險進一步上升,高杠桿經營的房企在融資政策收緊的預期下,流動性風險增加,尤其是2021年6月開始,恒大地產集團子公司電子商業匯票到期未兌付,引發了市場對恒大地產的廣泛關注,進一步加劇了市場對高杠桿房企再融資及流動性壓力的擔憂。
從房企到期債務期限分布來看,2021年1月及3月房企已經歷一波償債高峰,進入2021年下半年,9月隨著部分進入回售期的債券數量的增加,房企到期債務量將呈現一波小高峰,隨后償債壓力將有所回落,但2022年房企到期債務壓力仍較大。美元債方面,2021年后半年到期債務數量及金額較上年有所下降,但進入2022年尤其是2022年上半年,美元債到期數量及金額將顯著增加,未來房企仍面臨較大的兌付壓力,需持續關注房企流動性風險及債務接續安排。



綜上所述,在政策高壓、融資環境大幅收緊、銷售回款周期拉長及到期債務償還壓力持續存在的背景下,房地產行業信用風險預計將持續暴露,企業間信用資質分化加速。
對于經營穩健、債務負擔較輕、項目區域布局和周轉控制良好的的房企信用資質較為穩健,排名前列的穩健龍頭受沖擊最小;而對于周轉去化偏慢、高杠桿一類房企抗風險能力相對弱,其中,高杠桿大型房企需持續關注其存貨去化質量及周轉壓力,尤其是對于產業地產、商業地產、高端住宅、特色小鎮等非傳統住宅項目占比高的房企,需密切關注項目回款情況;其次,項目區域集中度高的房企的抗風險能力更弱,一旦出現區域性限購限貸等調控政策,項目銷售將面臨較大壓力。對于中小型房企而言,在兩集中供地、融資收緊及回款周期拉長的情況下,也需關注其項目盈利空間、拿地與銷售回款的動態平衡及再融資渠道的通暢性。
同時,聯合資信也關注到,2021年上半年以來,在外部融資渠道收緊的情況下,房企再融資壓力明顯增加,再融資受阻的情況下房企出售資產回收流動性的難度明顯加大,一旦出現負面輿情,將進一步加劇企業債務續接壓力;同時,隨著2021年以來房企債券集中到期壓力的增加,國內外二級市場債券價格的波動也將對其借新還舊產生較大影響。此外,關聯方擔保異常、高管頻繁變動、股權質押比例高、資產處置事項頻繁、非標債務占比大的房企,也需持續關注其信用資質的變化。
注:文章為作者獨立觀點,不代表資產界立場。
題圖來自 Pexels,基于 CC0 協議
本文由“聯合資信”投稿資產界,并經資產界編輯發布。版權歸原作者所有,未經授權,請勿轉載,謝謝!

聯合資信 











