鐺煮山川,粟藏世界,有明月清風知此音。呵呵笑,笑釀成白酒,散盡黃金。
作者:rating狗
來源:YY評級(ID:YYRating)
01 公司治理情況
富滇銀行曾被點名。2018年云南省委巡視組發現富滇銀行存在信貸風險管控不力、違規放貸、違規提拔干部等制度和治理層面的問題,隨后不久原董事長夏蜀、原行長楊敏先后被調離、副行長孔彩梅落馬,時任昆明副市長洪維智空降任職董事長。不僅管理層地震,當年也是富滇銀行業績最慘淡的一年,凈利潤從上年的11.26億元大幅縮水至1.06億元。
2021年6月10日富滇銀行發布公告,董事長洪維智重回仕途,調任保山市委副書記、代市長,目前董事長人選懸而未決。且今年以來,富滇銀行就已經有3家下屬分行受到監管處罰。

此外,富滇銀行與安信信托也存在一些糾纏。今年7月云南省高級人民法院對有關安信信托和富滇銀行的三宗信托糾紛案件作出中止訴訟的裁定,判定安信信托向富滇銀行支付轉讓款和違約金,涉及金額約21.56億元。回顧兩者做生意的經過,富滇銀行的幾波操作令人疑惑。在2016年近7億沒有結賬后2018年還在和安信信托進行資金往來,以同樣的方式被坑了三次,不管背后是風控不到位還是其他原因,都一定程度上反映出其內控層面的缺位。
近些年安信信托一直負面輿情纏身,截至2020年末,安信信托已涉及幾十起訴訟,涉訴余額超過百億元,覆蓋銀行、地方金控和資管公司。富滇銀行的20多億能否被如數償還要被打上一個大大的問號。

02 股東及關聯交易

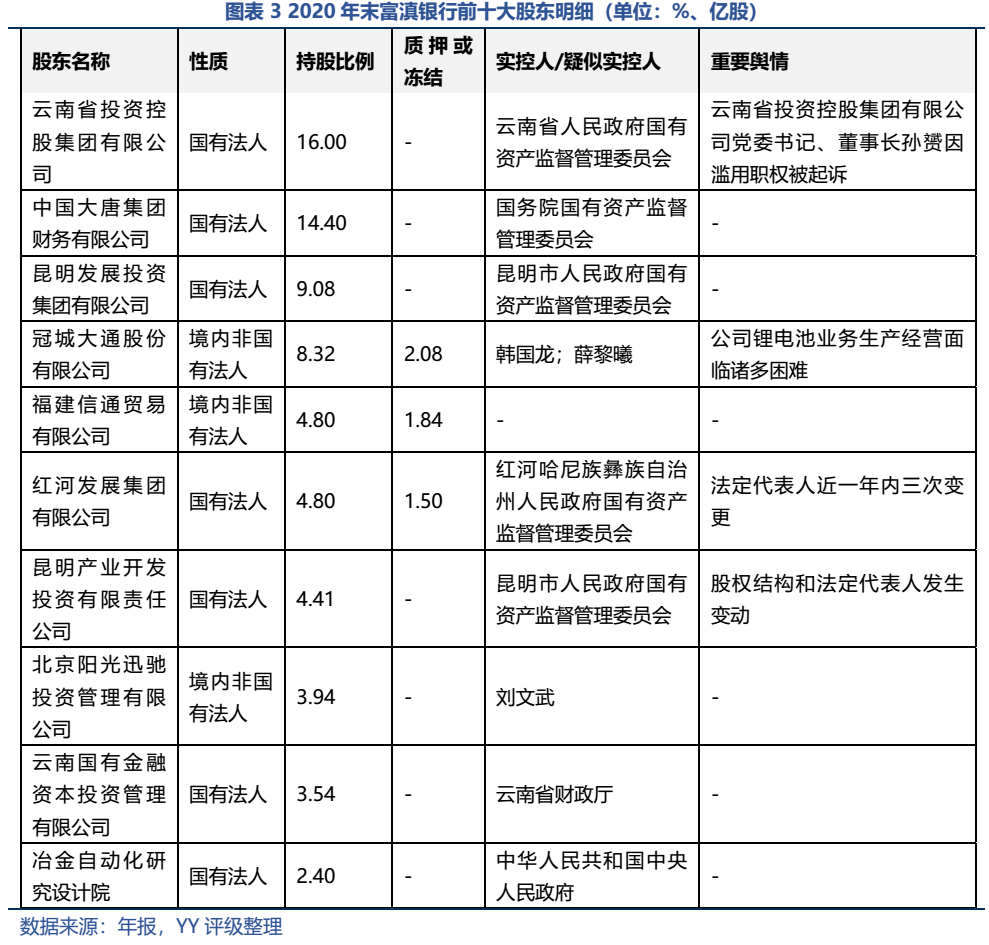
截至2020年末,富滇銀行前十大股東合計持股71.69%,其中國資持股比例達54.63%,國資背景濃厚。其中,云南省投資控股集團有限公司通過與云南國有金融資本投資管理有限公司、云南能投聯合外經股份有限公司(非前十大股東)構成關聯關系,合計持有富滇銀行19.70%的股份,為富滇銀行的最大股東。值得關注的是該公司黨委書記、董事長孫赟今年5月因濫用職權被起訴。
另外,前十大中的冠城大通股份有限公司、福建信通貿易有限公司、紅河發展集團有限公司也分別對其所持部分股份進行了質押,出質股權占全部股份的8.68%。
今年2月,根據上海聯交所公告顯示,富滇銀行二股東中國大唐集團財務有限公司擬對外轉讓其持有的富滇銀行的所有股份,共計9億股。不同于部分民企的功利性目的(利益輸送),對一家央企來說,持有銀行資產可能更多是拿牌照、拓展業務板塊的“面子”工程。無論大唐財務此舉背后到底是集團戰略規劃調整還是富滇銀行經營疲弱,抑或其他原因,二者十年的合作關系走到盡頭是事實,與其過分揣測背后的動機,不如將關注重點放在接盤俠是誰或者誰們,是國資(云南國資、其他地方國資還是央企)還是民企(本地民企還是外地民企、地產還是制造業)這些問題上。


關聯交易方面,截至2020年末,富滇銀行合并口徑下全部關聯方表內外授信凈額93.74億元,占資本凈額的36.29%;其中對單一最大股東關聯授信凈額13.10億元,占資本凈額的5.07%;單一最大關聯方集團客戶表內外授信凈額為45.18億元,占資本凈額的17.49%,已超15%的監管要求,但公司披露主要是由于股東方股權劃轉所致。截至2021年3月末,單一最大關聯方集團客戶表內外授信凈額為40.02億元,占資本凈額的14.78%,已降至監管限制內(該關聯方具體信息未披露,可能為云南投控)。

從可搜集到的信息來看,富滇銀行對云南投控及昆明產投兩家省內平臺股東敞口最大。不包含富滇銀行直接認購其債券、非標等金融資產的情況下,分別仍有42.53億元、33.15億元的關聯交易。而這兩家平臺雖然各自在省級及昆明市級處于較為重要的地位,但云南投控持股多家省級平臺,牽一發而動全身;昆明產投也因昆明市較多的平臺數量而難以保證獲得資源的充足程度。對于富滇銀行的跟蹤,繞不開的是區域內的平臺,后文將進一步揭露二者之間的緊密聯系。
此外,從潛在風險來說,相對較大的還有第四大股東冠城大通(YY評級7-)。冠城大通系地產與電磁線雙主營的上市房企,截至20年末富滇銀行對其表內授信余額0.5億元,另外根據冠城大通對上交所監管工作函的回復,20年末冠城大通在富滇銀行賬戶存款余額42.24萬元(存款顯著不成比例),此外富滇銀行還認購了0.5億元20冠城01(尚在存續期內),富滇銀行資產端對冠城大通的敞口合計至少在1億元。
經營層面,冠城大通地產板塊主要布局北京、南京及周邊區域,受部分項目區位不佳和疫情綜合影響,20年公司地產業務合同銷售面積及合同銷售額分別下降46.4%、37.68%,但由于結算面積增長較多,因此銷售端的疲軟并未在當年的業務收入上直接反映,不過顯然會在未來埋下一些伏筆。此外,旗下冠城瑞閩鋰電池業務生產經營也出現問題面臨倒閉。目前公司整體債務負擔較沉重,或存在較大資金需求,雖然目前雙方關聯交易規模不大,但冠城大通董事長兼任富滇銀行董事,未來也需關注雙方關聯交易動向。
03 資產端分析

現金類資產主要是由法定存款準備金所構成,該部分資金隨著存款規模上升而被動增加,近三年來占比波動不大。
2020年末富滇銀行同業資產余額118.88 億元,占資產總額僅 3.87%,比重較低且近年來持續下降。
值得關注的是富滇銀行同業資產收益率與同業負債成本率之間嚴重不匹配。與幾家資質較好的城商行相比,同業資產收益率偏低,但同業負債的成本率卻過高,二者利差高達3.06%。
富滇銀行在同業間認可度不高,背后可能要從資產流向(大量流向認可度相對較低的省內城投)方面找原因,反應其負債端成本剛性且過高,同業負債的可得性也可能走弱。

3.2 投資資產
截至2020年末,富滇銀行投資資產凈額 928.75 億元,占資產總額的 30.27%。主要受監管作用影響,近年來富滇銀行加大了標準化資產的配置力度,非標資產有小幅壓縮。

富滇銀行的投資資產投向較為清晰,主要集中在省內城投平臺及相關領域。根據相關信息披露,富滇銀行配置的企業債券主要為云南省內AA及以上城投債;信托及資管計劃投資期限集中在1-3年,主要用于支持地方經濟建設(估計也是城投相關);理財及基金具體流向未作明確披露。
但是,區域的風險疊加城投監管周期,投資資產質量的風險已逐漸暴露,截至2021年3月末,富滇銀行持倉債券、信托及資管計劃中被劃分為不良的規模分別為2億元、19億元,共計提減值準備9.08億元。
3.3 貸款及墊款

2020年末,富滇銀行對公貸款占比達73.49%。具體來看,流動資金貸款占比較高,占總額的28.21%,隨著15號文的落實推進,預計富滇銀行流貸規模將有一定下滑,屆時通過與21年年報中相關信息的比較,或許可以在一定程度上對富滇銀行原有流貸流向當地平臺的大致規模和比例進行模糊推測。
此外需要關注個人貸款業務。富滇銀行個人貸款以住房貸款及消費貸款為主;經營性貸款規模較小,但20年末其不良率高達21.92%。雖然就該類貸款性質而言,本身就較易出現不良,但如此之高的不良率還是反映出云南地區較弱的營商環境以及銀行可能存在的個人業務管理漏洞、風控不到位。

行業分布來看,近年來富滇銀行對第一大行業租賃和商務服務業的投放規模有所下降,加大了對批發零售(小微較多)、建筑水利電力(重點建設項目)等行業的投放,這與富滇銀行“加大小微企業及區域重點建設項目領域的信貸支持”策略相匹配。但是關注個人經營性貸款高不良,未來小微要防范。
2020年末富滇銀行不良率為2.3%,仍高于行業平均水平(1.84%),但受益于較大的處置力度,其不良率和不良資產規模已經出現明顯下降,逾期貸款占總資產的比率及逾期90天以上比率也均有明顯下降。

從動態角度來分析富滇銀行的貸款質量。受核銷及轉出不良貸款規模擴大及有效控制新增不良的影響,2018-2020年富滇銀行不良貸款生成率整體呈下降趨勢。雖然減值準備的收縮使得貸款撥備率有所下降,但以目前的減值準備規模足以覆蓋當年新增不良,至少從報表來看,富滇銀行的貸款質量確有轉好的趨勢,但是考慮區域城投類的風險仍在,趨勢難言好轉。

無論貸款還是投資資產維度,都可以看到富滇銀行與云南區域城投之間有一定的聯系。對于銀行資產普遍流向的另一大領域房地產來說,雖然富滇銀行涉房貸款規模同樣較高,2020年末達504.99億元,但其中絕大部分是個人住房貸款(310.46億元)和建筑業貸款(126.61億元),房地產對公貸款僅為67.92億元。作為一家省級城商行,較大規模的個人住房貸款屬正常現象;而對作為地產上游的建筑業貸款甚至是開發貸的近兩倍,二者的規模錯配可能是因為行業口徑的問題,如一些房地產或者城投也歸到了建筑行業,結合富滇銀行的貸款投放政策來看,一些省內重大項目的建設可能也一定程度上占用了這部分資金。
受地理、歷史等因素影響,云南省整體經濟財政實力較弱,而債務規模卻不算小,2020年末云南省發債平臺有息債務8457.61億元,YY Ratio為399.57%;其中昆明市發債平臺有息債務3989.14億元,YY Ratio為613.24%。省內平臺資質一般(省級平臺YY評級多集中在5、6附近),且關系較駁雜(城投、產控平臺間股權捆綁深,一榮俱榮一損俱損),市場存在一定規避情緒,隱含評級普遍較高(省級平臺YY隱含多在8左右)。


此外,通過對公司審計報告等資料的梳理,據不完全統計,云南省及昆明市主要平臺共獲得富滇銀行的授信額度達309.8億元,貸款余額為88.9億元,其他小平臺可能零散也有些授信,區域整體來講要關注城投后續的再融資邊際。

04 負債端分析
近3年富滇銀行的負債規模持續增長,存款作為最大的負債來源占比持續上升。截至2020年末,存款余額為1936.63億元,較上年增長19.49%,占負債總額的67.50%。富滇銀行加大了對個人存款的攬儲力度,個人存款及定期存款占比均有小幅上升,個人存款省內份額也提升至第二位,整體存款穩定性有一定加強。但仍存在公司活期存款規模較大的問題。
市場融入資金占比有所下降,但仍處于較高水平。截至2020年末,市場融入資金890.92億元,占負債總額的31.05%。其中,同業及其他金融機構存放負債規模的大幅上漲。值得關注的是2020年同業負債的平均成本率大幅上升至4.87%,拉高了計息負債整體的成本率。


05 盈利能力及監管指標
2020年,從盈利能力來看,富滇銀行撥備后利潤小幅增長,同時ROE也出現較大提高。但與之矛盾的是凈息差卻在不斷收縮,結合同樣下降的撥備覆蓋率來看,富滇銀行的核心盈利能力并未得到改善,目前所呈現出的利潤規模及ROE的增幅主要來自于撥備計提規模的減少。
不僅是動態盈利能力的改善存在水分,從絕對值來看,富滇銀行的利潤規模甚至比不過省內同業。2020年紅塔銀行撥備后利潤總額為8.81億元,遠超富滇銀行,而其資產規模僅為富滇銀行的三分之一。

2020年富滇銀行主要指標都滿足了監管要求,自2018年末資本充足率總體略有上升,不良貸款率也在逐漸壓降。但2020年由于營收增速放緩、資產減值損失較高,富滇銀行利潤留存對資本的補充作用較弱,資本充足率也下降接近1.7%,同時撥備覆蓋率下滑,撥備計提有所不足。
相對易于被做大的利潤規模,監管指標更難以“說謊”。富滇銀行資本充足水平近年來波動較大,2020年也出現了邊際下降,同時撥備覆蓋率也始終難以達到合意水平。不過盡管如此,富滇銀行各項資本充足率與監管底線之間還是存在一定的安全邊際,與17、18年相比也確實好轉不少,接下來如果富滇銀行可以不再維持“虛假的利潤規模繁榮”,那么還是存在一定騰挪空間來補充撥備覆蓋水平的。

06 小結
此外,區域金融資源稀缺的云南省,富滇銀行作為省內唯一一家省級城商行,可能也承擔了一些平臺融資的水源。這實際上也是眾多地方性銀行的縮影,所謂區域金融的托底和緩沖,或許正是體現于此。
但考慮我們金融行業次生屬性,承擔了逆周期調節等角色而言,區域問題額壓力雖然較大,但是如果不是涉及貪腐、騰挪等問題的監管定性,其他的類似區域資產質量問題,一般是協調政府和財政,以時間換空間的思路,短期仍是力保的思路,也可相互印證:之前掛帥的董事長是直接政府領導空降,解決問題,要用發展的視角看。
注:文章為作者獨立觀點,不代表資產界立場。
題圖來自 Pexels,基于 CC0 協議
本文由“YY評級”投稿資產界,并經資產界編輯發布。版權歸原作者所有,未經授權,請勿轉載,謝謝!

YY評級 











