鐺煮山川,粟藏世界,有明月清風知此音。呵呵笑,笑釀成白酒,散盡黃金。
來源:地產資管界(ID:reamdaily)
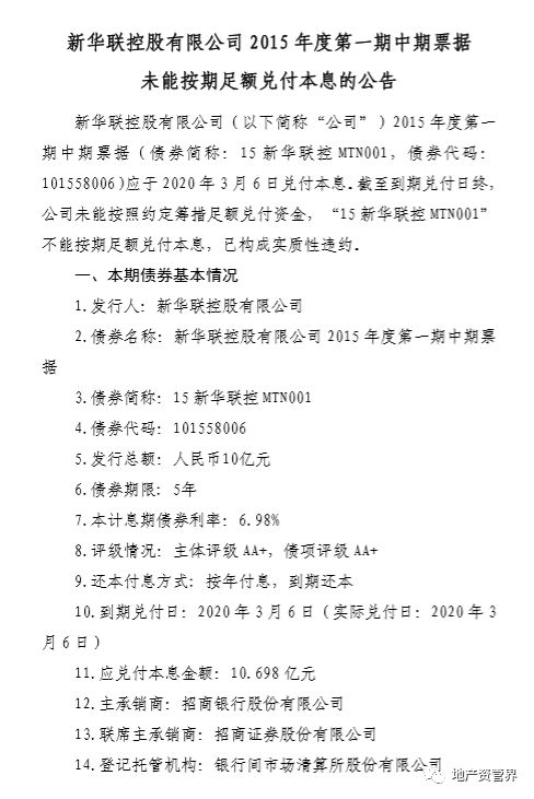
上海清算所于3月6日披露文件顯示,新華聯控股應于當日兌付的2015年度第一期中期票據(債券簡稱15新華聯控MTN001),截至兌付日終,公司未能按照約定籌措足額兌付資金,“15新華聯控MTN001”不能按期足額兌付本息,已構成實質性違約。

該中期票據于2015年3月5日發行,規模為10億元,債券期限為5年,票面利率6.98%。債券的到期兌付日期為2020年3月6日,應兌付本息金額10.698億元。
上清所指出,受新型冠狀病毒肺炎疫情不可抗力因素的嚴重影響,公司所屬文化旅游、商業零售、景區景點、酒店餐飲、石油貿易等業務遭受重創,1-2月減少經營回款超過60億元。加之持續受到“降杠桿、民營企業融資難發債難”的影響,償付貸款和債券導致現金持續流出,流動資金極為緊張。
“截至2020年3月6日,公司未能按照約定足額兌付本期債券。”
由此,新華聯成為首個因新冠肺炎疫情影響而出現債務違約的房企。
此前的3月5日,東方金誠國際信用評級有限公司將新華聯控股的主體信用評級由AA+下調到AA,評級展望調整為負面。
該機構指出,新華聯控股賬面資金緊張,疊加近期下屬財務公司同業拆借款逾期及與信托公司的訴訟事項凸顯其流動性壓力,未來3個月內面臨到期或回購的債券金額達38.6億元。

以“地產+文旅”為主業的新華聯控股,去年就出現資金鏈緊張的情況。新冠肺炎疫情的爆發,則加劇了其債務鏈條的壓力。
東方金誠指出,新華聯控股盈利能力和經營回饋有所下滑。2019年前三季度,主要受地產業務板塊收入結算影響,新華聯控股利潤總額下滑52.34%;2020年一季度受新冠肺炎疫情影響,經營回款預計將有所下滑。新華聯控股各項債務償付主要依賴外部融資,但各融資計劃進展不及預期,流動性壓力進一步增大。
基于同樣的理由,東方金誠還于今年1月下調了“15華聯債”的信用等級,由AA+下調至AA。該項債券于2015年發行,規模為13億元,票面利率7.5%,到期日為2022年4月1日。
注:文章為作者獨立觀點,不代表資產界立場。
題圖來自 Pexels,基于 CC0 協議
本文由“地產資管界”投稿資產界,并經資產界編輯發布。版權歸原作者所有,未經授權,請勿轉載,謝謝!

地產資管界 











