鐺煮山川,粟藏世界,有明月清風知此音。呵呵笑,笑釀成白酒,散盡黃金。
作者:王彬
來源:負險不彬(ID:fuxianbubin)
三、市場風險的管控
近年來隨著金融跨界的發展日益頻繁,來自企業的“脫媒”行為、金融產品創新對于傳統金融業務創新的沖擊,以及資本拆借市場、債券交易市場、外匯交易市場、黃金交易市場和票據交易市場的建立和發展等,促使金融機構的業務模式更加多元化,所面臨的市場風險也日益突出,對其管控也更加重要。
(一)市場風險概述
對于金融機構而言,市場風險系由市場價格的不利變動而導致表內和表外業務發生損失的風險,在交易和非交易中均存在市場風險。對于金融機構,風險主要集中在利率風險(具體包括期限錯配風險,收益率曲線風險、基準風險)、匯率風險、股票價格風險和商品價格風險。
一是利率風險。具體包括重新定價風險、收益率曲線風險、基準風險、期權性風險。其中,重新定價風險,即期限錯配風險,是資產、負債和表外業務到期期限和重新定價期限之間存在的差異,重新定價的不對稱性使金融機構的收益或內在經濟價值會隨著利率變動產生變化,并由此引發風險;收益率曲線風險是因重新定價的不對稱使收益率曲線的非平行移動,對金融機構的收益或內在經濟價值產生不利的影響而形成的風險;基準風險是在利息收入和利息支出所依據的基準利率變動不一致時所引發的對金融機構收益和內在經濟價值產生不利的影響;期權性風險,源自金融機構資產、負債及表外業務中所隱含的齊全性條款。期權可以是單獨的金融工具,如場內(交易所)交易的期權和場外的期權合同也可以隱含于其他的標準化金融工具之中,如債券或存款的提前兌付,貸款的提前償還等。
二是匯率風險。即匯率的不利變動而導致金融機構業務發生損失的風險,匯率波動取決于外匯市場的供求狀況,主要包括國際收支、通貨膨脹率、利率政策、匯率政策、市場預期及投機沖擊等,該風險主要集中于金融機構為客戶提供外匯交易服務或進行自營外匯交易,不僅包括外匯即期交易,還包括外匯遠期、期貨、互換和期權等交易。金融賬戶中的外幣業務,包括但不限于外幣存款、外幣貸款、債券投資、跨境投資等。
三是股票價格風險。即由于股票價格發生不利變動而給金融機構帶來損失的風險。每個股票市場至少應包含一個用于反映股價變動的綜合市場風險因素(如股指),投資于個股或行業股指的頭寸可表述為與該綜合市場風險因素相對應的Beta等值。
四是商品價格風險,即金融機構因展業所持有的各類商品的價格發生不利變動而給公司帶來損失的風險。該商品主要是指可以在場內自有交易的農產品、礦產品(包括石油等)和貴金屬等,尤其是以商品期貨的形式為主。商品價格的波動取決于國家的經濟形勢,商品市場的供求狀況和國家炒家的投機行為等。
(二)市場風險的計量
對于市場風險的計量,包括但不限于缺口分析、久期分析、外匯敞口分析、敏感性分析、風險價值(VaR)分析、壓力測試、情景分析和返回檢驗等。其中,在市場風險的計量中,如下幾種方法最為常用:
缺口分析(Gap Analysis)是用來衡量利率變動對金融機構當期收益的影響,具體而言就是對金融機構所有的生息資產和付息負債按照重新定價的期限劃分到不同的時間段(如1個月以內,1-3個月,3個月-1年,1-5年,5年以上等)。在每個時間段內,將利率敏感性資產減去利率敏感性負債,再加上表外業務頭寸,就得到該時間段內的重新定價缺口,以該缺口乘以假定的利率變動,即得出這一利率變動對凈利息收入變動的大致影響。當某一時段內的資產(包括表外業務頭寸)大于負債時,就產生正缺口,即資產敏感性缺口,此時,市場利率下降會導致金融機構的凈利息收入下降。相反,當某一時段內的負債大于資產(包括表外業務頭寸)時,就產生負缺口,即負債敏感型缺口,此時,市場利率上升會導致金融機構的凈利息收入下降。其中,缺口分析中假定利率變動可以通過多種方式來加以確定,如根據歷史經驗、金融機構管理層的判斷以及模型推斷未來可能的利率變動等。
久期分析(Duration Analysis)也稱為持續期分析或期限彈性分析,也是對金融機構資產負利率敏感度進行分析的重要方法,主要用于衡量利率變動對金融機構整個經濟價值的影響。具體而言,就是對各時段的缺口賦予相應的敏感性權重,得到加權缺口,然后對所有時段的加權缺口進行匯總,一次估算某一給定的小幅(通常小于1%)利率變動可能會對金融機構經濟價值產生的影響。各時段的敏感性權重通常是由假定的利率變動乘以該時段頭寸的假定平均久期來確定。一般而言,金融工具的到期日或距下一次重新定價日的時間越長,并且在到期日之前支付的金額越小,則久期的絕對值越高,表明利率變動對金融機構的經濟價值產生影響更大。
敏感性分析(Sensitivity Analysis)是指在保持其他條件不變的前提下,研究單個市場風險要素(利率、匯率、股票價格和商品價格)的微小變化可能會對金融工具或資產組合收益或經濟價值產生的影響。該分析模式在面對較為復雜的金融工具或資產組合時,無法計量其收益或經濟價值相對市場風險要素的非線性變化,因此,在使用敏感性分析時應注意其適用范圍,并在必要時輔之以其他的市場風險分析方法。
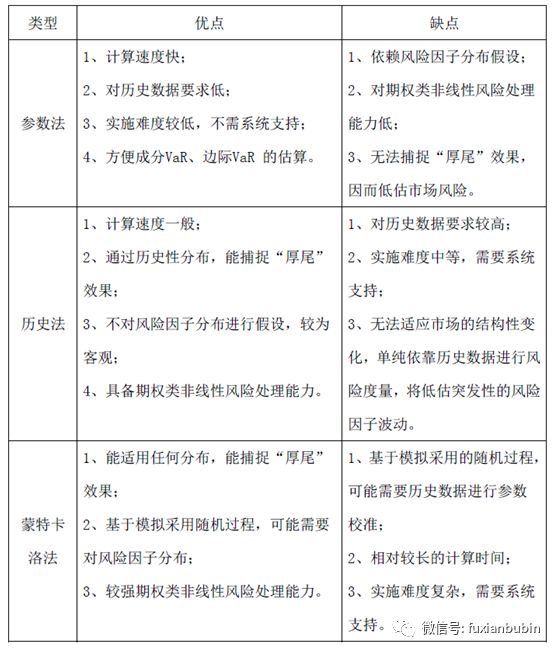
風險價值分析(Value at Risk)是在一定的持有期和給定的置信水平下,利率、匯率、股票價格和商品價格等市場風險要素發生變化時可能對產品頭寸或組合造成的潛在最大損失。VaR值是對未來損失風險的事前預測,考慮不同的風險因素、不同投資組合(產品)之間風險分散化效應,具有傳統計量方法不具備的特性和優勢,已經成為業界和監管部門的主要計量市場風險的手段。整體而言,風險價值分析是一個對所有風險因子總體變化的總體風險測量。國際標準的風險價值計量防范主要有參數法、歷史法和蒙特卡洛法,三大方法各具特色,并存在一定差異:

(三)市場風險的監測與管控
金融機構進行市場風險管理,主要目的就是確保將所承擔的市場風險規模控制在可以承受的合理范圍之內,使所承擔的市場風險水平與其風險管理能力和資本實力相匹配。目前主要采用的管理方式為限額管理和對沖管理,其中限額管理是最為常用的手段。
限額管理是對金融機構市場風險進行有效控制的一種重要手段,市場風險限額管理體系主要包括交易組合定義、限額結構和限額指標設定與審批、限額監控與報告、限額調整、超限額管理等。限額可以分配到不同地區、業務單元或業務人員,還可以按資產組合、金融工具和風險類別進行分解,具體管理流程如下圖:

市場風險限額指標主要包括頭寸限額、風險價值(VaR)限額、止損限額、敏感度限額、期限限額、幣種限額和發行人限額等。其中,頭寸限額(Limits on Gross or Net Positions)是對總交易頭寸或凈交易頭寸設定的限額,總頭寸限額對特定交易工具的多頭頭寸和空頭頭寸分別加以限制;凈頭寸限額對多頭頭寸和空頭頭寸相抵后的凈額加以限制。風險價值限額(VaR Limits)是對基于量化方法計量的市場風險計量結果來設定限額。止損限額(Stop-LossLimits)是所允許的最大損失額。通常當某個頭寸的累計損失達到或接近止損限額時,就必須對該頭寸進行對沖交易或立即變現,止損限額適用于一日、一周或一個月等一段時間內的累計損失。敏感度限額(Sensitivity Limits)是指保持其他條件不變的前提下,對單個市場風險要素(利率、匯率、股票價格和商品價格)的微小變化對金融工具或資產組合收益或經濟價值影響程度所設定的限額。
金融機構在實施限額管理的過程中,還需要制定并實施合理的超限額監控和處理程序,通過風險管理系統,監測對市場風險限額的遵守情況,并及時將超限額情況報告給相應級別的管理層。管理層應當根據限額管理的政策和程序決定是否批準提高限額:如批準,則需要明確次超限額情況可以保持多長時間,對于未經批準的超限額情況,應當按照內部限額管理政策和程序進行嚴肅處理。此外,業務部門也應及時、主動的匯報超限額情況,管理層應當根據一定時期內的超限額發生情況,決定是否對限額管理體系進行調整。
除了采用限額管理來控制市場風險外,金融機構也可以通過金融衍生產品等金融工具,在一定程度上實現對沖市場風險的目的,即當原風險敞口出現虧損時,新風險敞口能夠盈利,并且盡量使盈利能夠全部抵補虧損。在風險管理實踐中,金融機構可以同時利用多種金融衍生產品構造復雜的對沖機制,以更有效的降低市場風險。
四、其他風險的識別、監測與管控
(一)操作風險管理
操作性風險管理主要是針對不完善或有問題的內部程序、人員、系統以及外部事件所造成損失的風險,進行主動識別、評估、控制或緩釋、監測和報告的過程,借助操作風險管理的相關工具可以對操作風險進行有效地管理。其管理流程主要如圖所示:

(二)集中度風險管理
集中度風險是指金融機構在展業過程中,基于資源稟賦而過度集中于某項業務、某個客戶或某類行業,或將給金融機構帶來重大損失或導致金融機構風險輪廓發生實質性變化的風險暴露。
對于集中度的控制,可以采用投前集中度控制和投后集中度管理兩種類型,其中投前集中度控制,是在投資前的決策、審批及組合優化過程中,利用單一風險集中度指標設置集中度限額指標及投資分散規制來控制由于投資集中產生的非系統化風險。在投前分析及組合優化過程中,利用組合綜合集中度指標、行業相關性分析進行集中度分析,調整業務布局。投后集中度管理方面,主要是在投資的持續管理過程中,通過定期監控各類集中度指標,行業相關性分析來揭示并預警投資組合的集中度風險,為退出規劃、后續投資組合調整等提供分析數據。在進行項目退出變現決策和審批過程中,通過各類集中度指標分析進行業務布局的調整。
(三)流動性風險管理
流動性風險是金融機構雖然擁有清償能力,但無法及時獲得充足資金或無法以合理成本獲得充足資金應對資產增長或到期債務支付的風險。對于流動性風險,其管理方式主要有比例管理、靜態的到期日缺口管理、現金流缺口管理、動態的到期日缺口管理等。
其中,比例管理是某一時點通過對流動比率、速動比率等指標設置額度進行控制,這一方法更側重于對特定時點存量資金的管理。靜態的到期日缺口管理是假定金融機構在沒有任何增量業務開展且客戶均是按照合同約定期限履行合同,金融機構將時間軸切割成不同的時間段,將每個時間段要到期的資產和負債的余額進行比較,研究各時間段的資金缺口,借以對流動性風險進行管理和控制,但這種方法的前提性假設條件在實操層面很難實現,所以這種分析方法不能全方位的反映公司的現金流變化,更不能對未來現金流進行精準的分析,從而影響了公司對長期流動性風險的有效控制,為此,在靜態的到期日缺口管理的基礎上引入因利息收支引起的現金流變動的分析,就成為了現金流缺口管理,這一管理模式對于固定利率分析較占優勢,但對于LIBOR等浮動利率的計算只能采用估算的方式;動態的到期日缺口管理則是根據公司業務持續開展的現實情況,將現金流的變動視為一個動態且連續的過程,合格展業環境、貨幣政策和財政政策等政策因素,對行業發展前景、業務發展情況進行相應的預測,并進行流動性風險的預測及有效應對。
(四)信息科技風險管理
金融機構在“互聯網+”的影響下,逐步開啟了互聯網金融模式,在這其中,既要有單位系統建設、信息科技風險各項控制措施的實施,做好項目開發、系統運行維護、安全控制、外包管理、基礎環境搭建等基礎工作,還要實施信息科技的風險評估,監控信息安全威脅和不合規事件的發生。
在實操層面,一方面要強化技術管控,針對金融機構的IT物理環境、網絡、系統、應用、終端和數據等信息資產,采取物理隔離、身份認證、訪問控制、安全加密、系統加固等安全技術措施予以保護;另一方面,還要強化制度建設,統籌考慮業務流程的合規性和安全性,包括流程制度、業務要求、崗位約束等。同時在明確信息科技風險管理的組織架構及各主體(如部門、人員等)職責的基礎上,建立高效的溝通、評價和獎懲機制。
(五)合規風險管理
金融機構合規風險是因未能有效遵循法律法規,遭受到的法律制裁、監管處罰、財務損失或聲譽受損。合規風險的管控主要側重于主動避免違法違規的事件發生,或采取適當措施糾正已經發生的違規事件。合規管理雖然不能直接增加公司的利潤,但是可以增強公司在金融市場上的持續競爭力,增加盈利空間和機會,間接為企業創造價值。相較于其他金融機構和非金融機構,合規風險管理對于金融機構而言將是一項長期的系統性工程。
為保證合規風險的有效落地,需明確股東會、董事會、監事會和高級管理層三會一層合規治理分工,形成合規管理的制定、落實和監督的相互分離相互制約機制。在此基礎上,結合監管導向和政策趨勢,對既有法律法規進行有效的梳理、深挖、對比和整合,作為指導業務開展的基礎,確保各項業務的開展事前合規審查、事中合規檢查、事后合規評估,打造合規監控的全流程覆蓋。
注:文章為作者獨立觀點,不代表資產界立場。
題圖來自 Pexels,基于 CC0 協議
本文由“負險不彬”投稿資產界,并經資產界編輯發布。版權歸原作者所有,未經授權,請勿轉載,謝謝!
原標題: 金融機構風險管理全視圖概覽(下)

負險不彬 











