鐺煮山川,粟藏世界,有明月清風知此音。呵呵笑,笑釀成白酒,散盡黃金。
作者:任莊主
來源:國行投研室(ID:jinrongjianghu123123)
特別聲明:昨天發出的文章關于新網銀行的數據有誤(小數點錯了一位),今天更正后重新發送,特此向新網銀行致歉,并向幾位善意提醒的讀者表示感謝。本公眾號的文章力求中性客觀。
本篇報告聚焦全部19家民營銀行(均已開業)。不過據目前來看,未來政策層面還極有可能會繼續推動新的民營銀行設立。例如,2020年1月3日,銀保監會發布的《關于推動銀行業和保險業高質量發展的指導意見》(銀保監發〔2019〕52號)明確提出“繼續推動符合條件的民營銀行發起設立”。同時還有其它一些在推動設立的民營銀行亦處于排除中,如滴滴嘗試在天津發起設立東岸銀行、新疆嘗試設立南疆民營銀行以及龍巖提出在龍巖設立互聯網民營銀行等等。
一、國內19家民營銀行情況最全梳理
(一)批籌時間:2014年5家、2016年12家、2019年2家
我國民營銀行的批籌時間呈現典型的政策周期特征,主要集中于2014年與2016年,在2017年與2018年沉寂兩年后,2019年隨即迎來一波新的批籌浪潮,具體來看2014年5家、2016年12家、2019年2家。
1、自2014年3月啟動民營銀行試點以來,2014年共批籌5家民營銀行的試點,分別為前海微眾銀行、溫州民商銀行、天津金城銀行、浙江網商銀行與上海華瑞銀行,這5家被稱為我國第一批試點民營銀行。
2、2015年6月銀監會發布《關于促進民營銀行發展指導意見的通知》后,民營銀行開始進入第二批試點期,僅2016年一年便合計批籌12家民營銀行,按批籌的先后順序分別為重慶富民銀行、四川新網銀行、湖南三湘銀行、安徽新安銀行、福建華通銀行、武漢眾邦銀行、北京中關村銀行、江蘇蘇寧銀行、山東藍海銀行、遼寧振興銀行、吉林億聯銀行和梅州客商銀行。
3、受政策層面的導向影響,民營銀行在沉寂兩年后,重啟批籌。2019年5月20日和2019年9月16日,我國第18家與第19家民營銀行(即江西裕民銀行和無錫錫商銀行)相繼獲批籌建。
(二)注冊地點:四大直轄市各1家、粵浙蘇各2家、另有9省各1家
1、目前我國民營銀行主要集中于民營經濟較發達的四大直轄市以及廣東、浙江、江蘇等地。其中廣東2家(深圳前海微眾銀行和梅州客商銀行)、浙江2家(溫州民商銀行與網商銀行)、江蘇2家(南京的蘇寧銀行和無錫的錫商銀行)以及四大直轄市各1家(分別為北京中關村銀行、上海華瑞銀行、天津金城銀行以及重慶富民銀行)。
2、另有9個省份各有1家民營銀行,分別為福建(位于福州的華通銀行)、安徽(位于合肥的新安銀行)、湖北(位于武漢的眾邦銀行)、山東(位于威海的藍海銀行)、湖南(位于長沙的三湘銀行)、四川(位于成都的新網銀行)、江西(位于南昌裕民銀行)、遼寧(位于沈陽的振興銀行)、吉林(位于長春的億聯銀行)??梢钥闯?,除藍海銀行外,剩余8家民營銀行的注冊地點均非省會。
綜上,目前共有16個省級地區擁有民營銀行,尚沒有設立民營銀行的省級地區分別為寧夏、青海、西藏、新疆、甘肅、內蒙古、海南、廣西、黑龍江、河北、河南、山西、陜西、云南、貴州。
(三)注冊資本:40億元(含)以上5家、30億元6家、其它8家
目前19家民營銀行的注冊資本合計為571.71億元,參照城商行的起點,民營銀行最低注冊資本規模為20億元。
1、注冊資本在40億元以上(含)的民營銀行有5家,分別為網商銀行(65.71億元)、微眾銀行(42億元)、眾邦銀行(40億元)、中關村銀行(40億元)、蘇寧銀行(40億元)。
2、注冊資本為30億元的民營銀行有6家,分別為天津金城銀行、上海華瑞銀行、重慶富民銀行、四川新網銀行、湖南三湘銀行和吉林億聯銀行。
3、福建華通銀行的注冊資本為24億元,其余7家民營銀行的注冊資本均為20億元。
二、民營銀行經營情況評述
這里主要結合各民營銀行最新財報(除無錫錫商銀行還未公布、遼寧振興銀行最新數據僅為2019年外,其余17家民營銀行均為2020年數據)公布的信息。
(一)規模分化明顯
1、規模合計超1.25萬億,第一梯隊中的微眾銀行與網商銀行合計占52%
19家民營銀行2020年底的總資產規模合計為12660億元,不過規模分化較為明顯。其中,微眾銀行與網商銀行分別以3464.30億元和3112.56億元的總資產位列第一梯隊,兩家民營銀行的總資產合計達到6577億元,合計占比全部民營銀行總資產的52%。特別是我們看到,2020年網商銀行總資產增速高達123.04%,遠遠超過微眾銀行18.95%的資產增速,使得其總資產從2019年的1396萬億大幅躍升至2020年底的3112.56億元。

2、第二梯隊和第三梯隊排名非常不穩
第一梯隊中的微眾銀行與網商銀行遙遙領先于其它民營銀行,而第二梯隊和第三梯隊中的民營銀行排名則較為不穩。目前看,排在第二梯隊的民營銀行分別為江蘇蘇寧銀行(總資產為725.61億元)和武漢眾邦銀行(總資產為724.60億元),這兩家銀行2020年總資產增速分別為13.55%和73.03%。
緊隨其后的是湖南三湘銀行、重慶富民銀行、吉林億聯銀行、上海華瑞銀行、四川新網銀行、威海藍海銀行、北京中關村銀行、遼寧振興銀行等。
3、6家民營銀行規模增速超50%,2家民營銀行規模出現縮表
2020年,有6家銀行的總資產增速超過50%(其中有2家超過100%),從高到低依次為網商銀行(123.04%)、福建華通銀行(111.63%)、江西裕民銀行(101.64%)、北京中關村銀行(100.34%)、安徽新安銀行(77.09%)和武漢眾邦銀行(73.03%)。不過同樣也有2家民營銀行出現縮表,分別為四川新網銀行總資產下降8.14%至405.61億元、天津金城銀行總資產下降16.47%至256.44億元。
此外皮,湖南三湘銀行、江蘇蘇寧銀行、上海華瑞銀行的2020年總資產增速亦僅分別為10.64%、13.55%和9.50%,同樣不高。
4、7家銀行的存款增長較為低迷,其中2家存款出現下降
由于沒有線下網點,因此存款能否穩定或快速增長便成為民營銀行發展的主要決定因素。2020年存款增長較為低迷的民營銀行主要為新網銀行(存款下降20.56%)、金城銀行(存款下降17.36%)、三湘銀行(存款僅微幅增長0.69%)、富民銀行(存款僅增長1.25%),微眾銀行、華瑞銀行以及中關村銀行的2020年存款增速亦僅分別為10.86%、12.93%和10.03%。
5、存貸款結構已和一般商業銀行相當
2020年,民營銀行的貸款占其總資產的比例平均為56.62%、存款占其總資產的比例平均為67.03%,而存貸比則平均為86%。從數值上看,貸款占比較高的銀行主要為重慶富民銀行(71.06%)和吉林億聯銀行(71.94%),而存款占比較高的銀行則主要為振興銀行(80.31%)、蘇寧銀行(78.96%)、三湘銀行(76.29%)、天津金城銀行(75.99%)、微眾銀行(75.62%)、藍海銀行(75.02%),存貸比較高的銀行主要有新網銀行(144.81%)、富民銀行(128.86%)、億聯銀行(104.34%)。
(二)創利能力同樣分化,且資產質量有所惡化
1、創利能力:微眾銀行第一梯隊、網商銀行第二梯隊
(1)從創利能力來看,各民營銀行之間分化同樣比較明顯,微眾銀行位列第一梯隊,網商銀行位列第二梯隊,兩家銀行2020年分別實現營業收入198.81億元和86.18億元,實現凈利潤分別達到49.57億元和12.86億元。
(2)第三梯隊大致為新網銀行、蘇寧銀行和三湘銀行,2020年分別實現營業收入23.57億元、28.03億元和33.08億元,凈利潤分別為7.06億元、4.27億元和3.67億元。
(3)其它幾家民營銀行大致可以劃分為第四梯隊與第五梯隊。其中,金城銀行的營收下滑21.49%,富民銀行、華瑞銀行、金城銀行與民商銀行的凈利潤分別下滑0.95%、24.21%和18.83%。

2、多數銀行不良率上升明顯,值得進一步關注
多數民營銀行在2020年出現了進一步惡化,且部分銀行的不良率上升幅度還比較大,如網商銀行的不良率由1.31%升至1.52%、三湘銀行的不良率由0.59%升至1.62%、富民銀行的不良率由0.47%升至1.68%、新網銀行的不良率由0.60%升至1.19%、民商銀行的不良率由0.03%升至0.47%等等。
3、和其它類型銀行相比,民營銀行息差、資產質量等方面仍有一定優勢
(1)凈息差仍然高達3.80%左右,遠超行業2%左右的平均水平。
(2)雖然資產質量有所惡化,但1.25%的不良貸款率、307.37%的撥備覆蓋率仍然明顯優于其它類型銀行。
(3)2020年與2021年一季度民營銀行凈利潤同比增速分別為12.35%和32.38%,遠遠優于同期其它類型銀行。
(三)貸款利率普遍較高
雖然只有個別銀行公布了貸款利率和存款利率,但從凈息差以及其它指標來看,民營銀行的貸款利率普遍較高。例如,2019年民商銀行、網商銀行以及三湘銀行的貸款利率分別為7.39%、7.16%和8.19%,2020年華瑞銀行的貸款利率由2019年的7.16%大幅提升191BP至9.07%。
考慮到大中型企業的議價能力較高,且大多可以通過資本市場(含股票和債券)進行融資,授信利率較低,因此民營銀行的作業對象主要為議價能力較弱的中小微企業和消費金融。
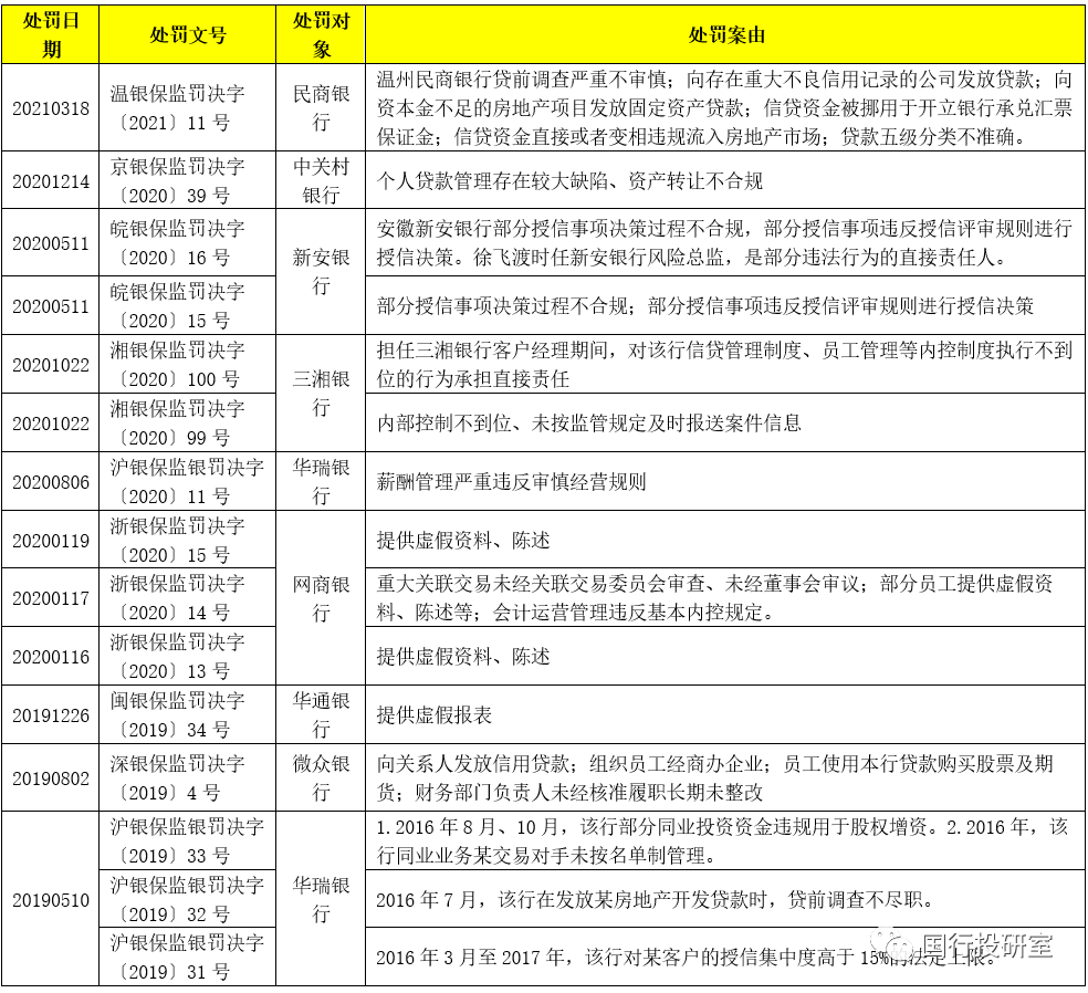
三、監管處罰:15張罰單和1個通報
通過監管處罰案例能夠更有效地明晰民營銀行的業務開展情況。截止目前,共有15張罰單針對民營銀行,同時還有一個通報。
(一)針對8家銀行開出15張罰單:華瑞銀行4張、網商銀行3張
這15張罰單主要針對華瑞銀行(4張罰單)、網商銀行(3張罰單)、新安銀行(2張)、三湘銀行(2張)、民商銀行1張、中關村銀行1張、華通銀行1張、微眾銀行1張,從處罰案由來看,主要包括提供虛假資料和虛假報表、貸前調查不審慎、授信事項決策過程不合規、關聯交易、房地產貸款等等。
(二)關注針對新網銀行的監管通報
2021年3月18日,銀保監會消費者權益保護局發布《關于新網銀行侵害消費者合法權益案例的通報》(2021年第5號通報),通報內容主要集中在銀行違規放款、對車貸金額存在異議、貸款息費過高、暴力催收等方面,這些內容實際上也代表著當前民營銀行在經營過程中的諸多問題,具體有一定共性。其中,推高消費者融資成本是值得關注的點,即民營銀行的授信利率大多比較高。例如,
消費者被收取的平臺費或服務費與汽車融資金額之比集中在14%至30%之間,而新網銀行向消費者發放貸款的年利率區間為7.7%-8.9%,均值為8.49%。消費者承擔的融資綜合成本遠高于汽車消費貸款正常息費水平。
四、民營銀行基本定位與業務簡析
盡管存在諸多問題,但民營銀行至今運營不過寥寥幾年而已,其在業績、客戶數量、場景流量、資產質量等方面亦已有明顯成效。
(一)四家互聯網銀行:微眾銀行、網商銀行、新網銀行以及眾邦銀行
目前明確互聯網銀行定位的民營銀行有四家,分別為微眾銀行、網商銀行、新網銀行以及眾邦銀行(眾邦銀行將自己定位為互聯網交易銀行),且這家民營銀行均已推出足夠豐富的互聯網金融產品。
從零售端來看,微眾銀行有微粒貸和微車貸兩款產品,網商銀行有網商貸(可以面向個人),新網銀行有好人貸,眾邦銀行有眾易貸等。從公司端來看,微眾銀行有微業貸,網商銀行有信任付與網商貼、供應鏈金融的自保理與回款寶、現金管理產品余利寶等,眾邦銀行則有眾鏈貸、眾微貸、眾商貸、眾稅貸和眾贏通。
以網商銀行服務小微企業和創業者的網商貸為例,其按照信用由低到高設定了三個檔次的日利率(分別為0.047%、0.038%和0.016%,年利率分別為16.92%、13.68%和5.76%),分化特征非常明顯。再以微眾銀行的微粒貸為例,其年化利率高達12.775%。
(二)溫州民商銀行參照富國銀行模式、上海華瑞銀行參照硅谷銀行模式
除以上四家銀行外,另有兩家銀行在成立之初便向監管報備自身的定位,分別為溫州民商銀行和上海華瑞銀行。
1、溫州民商銀行成立的政策背景是服務于2012年3月獲批的溫州金改區(主要為地方金融、民間金融與金融風險),其樣板目標是美國的富國銀行,即借助于大股東的上下游企業來開展供應鏈金融。
2、上海華瑞銀行的樣板目標是美國的硅谷銀行,其瞄準于自貿區業務,并試水投貸聯動業務。不過相較之下,北京中關村銀行似乎更有點硅谷銀行的味道,因此華瑞銀行北京中關村銀行目前的定位理念存在一定重復性。
需要說明的是,上海華瑞銀行在銀團貸款業務方面有不錯成效,如華瑞銀行2018年-2020年通過銀團貸款獲得的手續費收入分別為3306.20萬元、574.40萬元和305萬元。
(三)北京中關村銀行:創業者的銀行
北京中關村銀行的產品線相對較為豐富,如針對創客與創新企業的認股權貸款、專項融資產品,針對創投機構的過橋資金類、投貸聯動類、項目合作類,針對企業端智慧金融的商票在線保貼、平臺小微信用、購買應收賬款,針對個人場景智慧金融的消費場景分期、車險保單分期、個人創業融資以及平臺賦能類金融產品(安心付)等等。
(四)蘇寧銀行:科技驅動型O2O銀行,2019年為起飛之年
民營銀行中稱為O2O的銀行不只一家,但可能只有蘇寧銀行才能稱得上真正的O2O銀行,其借助于蘇寧的消費場景,大力開展消費金融、供應鏈金融以及小微商戶金融,目前來看已經有些成效,2019年可以說是蘇寧銀行的起飛之年,無論是客戶數還是貸款余額、存款余額等,均有不錯增長。

(五)江西裕民銀行定位5G銀行、無錫錫商銀行定位于物聯網銀行
1、江西裕民銀行定位于5G智能銀行,據悉目前江西裕民銀行已完成5G網絡的商用部署并且成功躋身國內首批全面建設在5G網絡之上的現代商業銀行。
2、江蘇錫商銀行將依托無錫引領發展、輻射全國的物聯網產業格局優勢,定位于以移動金融和物聯網技術為手段,探索和打造物聯網銀行,主要服務于中小微企業和物聯網等相關科技創新型企業。
五、關于民營銀行的進一步討論
(一)基本特征
1、民營銀行是指由民營資本作為主發起人設立的銀行(發起股東中一般會有1家科技性公司),一般情況下前2-3大股東的持股比例合計會超過50%(且單一股東的持股比例一般不會超過30%)。需要說明的是,發起設立民營銀行的民營企業需要滿足最近3個會計年度連續盈利、年終分配后凈資產達到總資產30%以上、權益性投資余額不超過凈資產50%等條件。
2、民營銀行的發起人通常為具有金融科技背景的民營企業,特別是在消費金融等領域有所涉足、具有一定場景和流量及客戶優勢的民營企業。
3、民營銀行的定位是地方性銀行(城商行),實施屬地監管,屬地監管機構擁有籌建申請受理權(非籌建審批權)、獲準開業審批權、頒發金融許可證等等。同時民營銀行的監管標準和商業銀行保持基本一致,沒有太多的特殊性。
4、民營銀行成立的目的是普惠金融,較為符合監管鼓勵方向,其經營模式主要以“大存小貸”、“個存小貸”等為主,但也正因為如此,民營銀行初期的發展較為受限,對發起人比較依賴。
整體來看監管層對民營銀行的定位和導向比較明確,即業務作業區域盡量向下,甚至有一些監管人士提出將部分村鎮銀行改制成民營銀行,這也可以從某種程度上說明民營銀行的定位似乎正在發生一些變化。
5、從目前民營銀行的發起人來看,業務模式多無法擺脫消費金融公司的影響,特別是其發起人如果小貸或網貸平臺背景比較強的話,這種傾向便更為明顯。
(二)誕生背景
1、就我國實際而言,金融機構天生就具有排它性,國有資本一直居于主導地位。從歷史脈落來看,民營銀行涉足銀行業并不稀奇,但主動發起設立的案例在很長時間內處于空白期。正因為如此,較長時期內關于放開民營資本進入金融業,特別是銀行業的呼聲一直較高。
2、當然我國地方性金融機構很早就充斥著民營資本的影子。特別是1979年信用社成立,其中有相當比例的城信社便引入了民營企業,并造成了城信社的數量大幅擴張。從目前的股權結構來看,民營資本占比最高的金融機構類別從高到低依次為民營銀行、農村金融機構、農商行和城商行。
3、地方性銀行由于民營背景較為濃厚,使得其在經濟下行期承受的壓力和沖擊會更大。例如,1997-1998年亞洲金融危機最先沖擊了南方地區的地方性金融機構(特別是城信社),并導致民營資本相繼退出城信社。
不過隨后在經濟恢復的過程中,民營資本幾經反復,始終未成為主角。
4、1996年,第一家由民營資本控股的股份行,即民生銀行成立;2003年完全由民營資本出資新建的渤海銀行獲國務院批準籌建;2004年浙商銀行由中外合資商業銀行改制重組成立為股份行(中行、南洋商業銀行和交行將其持有浙江商業銀行的85%股權轉讓給了13家民營企業)。可以說在銀監會脫離于央行的那段時期,恰恰也是我國民營資本進入銀行業的高潮。
5、銀監會成立后,一些由民營資本控制的金融控股集團也相繼形成,并成為不可忽視的力量(現在的防金融風險很大程度上也與此有關),這些民營金融控股集團包括德隆系、明天系等等,雖然給地方性銀行引入了相當的資本來源,但也帶來了諸多的風險隱患。
6、民營金融控股集團雖然產生較大風險隱患,但也促使政策層面開始考慮由民營資本直接發起設立銀行,并賦之以“民營銀行”的稱號,也正是從2014年開始,民營銀行的設立大幕正式拉開。
(三)歷史上民營銀行不被認可的根源分析
銀監會的成立是一個歷史事件,初期成立的銀監會在很多方面都想有一番作為,因此很多政策也比較松。事實上2003年銀監會從央行剝離出來后,便在考慮民營資本發起設立民營銀行的問題。這期間的標志性事件便是2003-2004年重組浙江商業銀行時,一些民營企業在反饋入駐銀行的動機時回答如下:
1、從銀行的盈利中獲得豐厚的股東回報;
2、為自身的發展和獲取貸款方便。
當時最早參與組建浙商銀行的20多家民營企業(包括吉利集團、奧克斯集團、大東南集團等),在得知銀監會對銀行股東貸款的規定較嚴時,紛紛退出參與組建,最終也只保留了13家民營企業。這一事件給當時銀監會及后續監管高層造成非常不好的觀感。從監管高層的內心來看,一些民營企業涉足銀行的動機是寄希望將其打造成自身的融資平臺,因此很長一段時期內政策層面對民營資本發起設立民營銀行在政策上始終是排斥的。
基于此2016年12月30日發布的《關于民營銀行監管的指導意見》中明確提出“嚴格控制關聯授信余額,嚴禁違規關聯交易。鼓勵民營銀行在章程或協議中載明,主要股東但不限于主要股東及其關聯方不從本行獲得關聯授信”。
(四)歷史進程與相關政策
1、2010年5月7日,國務院發布《關于鼓勵和引導民間投資健康發展的若干意見》(國發(2010)13號),明確提出“鼓勵民間資本進入基礎產業和基礎設施、市政公用事業和政策性住房建設、社會事業、金融服務、商貿流通、國防科技工業等六大領域”。第一次從政策上提出了民間資本進入金融業。
2、2012年5月26日,銀監會發布《關于鼓勵和引導民間資本進入銀行業的實施意見》(銀監發〔2012〕27號),明確提出“民營企業可以通過發起設立、認購新股、受讓股權、并購重組等方式投資銀行業金融機構”。
3、2013年7月1日,國務院辦公廳發布《關于金融支持經濟結構調整和轉型升級的指導意見》(國辦發(2013)67號),明確提出“嘗試由民間資本發起設立自擔風險的民營銀行”。
4、2013年8月8日,國務院辦公廳發布《關于金融支持小微企業發展的實施意見》(國辦發(2013)87號),明確提出要“推動由民間資本發起設立自擔風險的民營銀行”。
5、2013年11月十八屆三中全會發布的《中共中央關于全面深化改革若干重大問題的決定》明確提出“在加強監管前提下,允許具備條件的民間資本依法發起設立中小型銀行等金融機構”。
6、2014年3月11日,銀監會確定民營銀行的首批試點名單,將由參與設計試點方案的阿里巴巴、萬向、騰訊、百業源、均瑤、復星、商匯、華北、正泰、華峰等民營資本參與試點工作,并且試點將遵循共同發起人原則,每家試點銀行不少于2個發起人,且試點地點選擇在天津、上海、浙江和廣東等地區。
7、2015年6月22日,銀監會發布《關于促進民營銀行發展的指導意見》,明確民營銀行由試點經營轉為常態化設立,并細化了民營銀行準入條件、籌建和開業程序。
8、2016年12月30日,銀監會發布《關于民營銀行監管的指導意見》(銀監發(2016)57號),明確了具體監管意見。
六、簡要結論
(一)民營銀行產生的背景在于提升民營資本的積極性,其意在解決普惠金融的短板,因此民營銀行的政策導向性特征比較明顯,這也意味著民營銀行的經營同樣會呈現典型的政策周期性特征,比如小貸政策、助貸政策、互聯網貸款政策等等相關政策,均會對民營銀行的發展產生影響。
(二)民營銀行由于背靠民營資本,相當于是給民營資本提供了參與金融服務的平臺,因此所謂的關聯交易、內幕交易可能是無法避免的。并且由于民營銀行多沒有線下網點,負債拓展能力不強,因此僅靠自身或股東資本是無法維持一定增長的?;诖耍駹I銀行的業務拓展大都不是獨立行為,多由互聯網平臺機構、助貸機構、聯合貸款機構給予配合,這其中銀行是大頭。
(三)整體上看民營銀行的頭部特征較為突出,微眾銀行和網商銀行一騎絕塵,其它一些銀行各有一些亮點。當然如果將民營銀行、地方性銀行放在一起進行考慮,則會發現精品銀行和頭部銀行的分化特征均越來越明顯。
(四)更多的民營銀行在定位自身發展愿景時,貼以“互聯網銀行”等標簽,但真正在運行時會發現,大部分銀行仍然按照傳統銀行的運作思路在開展業務,無非是消費金融、供應鏈金融等等,并沒有特別清晰的定位和發展路徑,因此除部分頭部銀行外,民營銀行的發展模式還有待進一步觀察。

【完】
注:文章為作者獨立觀點,不代表資產界立場。
題圖來自 Pexels,基于 CC0 協議
本文由“任博宏觀倫道”投稿資產界,并經資產界編輯發布。版權歸原作者所有,未經授權,請勿轉載,謝謝!
原標題: 民營銀行手冊(2021年版)

任博宏觀倫道 










