鐺煮山川,粟藏世界,有明月清風知此音。呵呵笑,笑釀成白酒,散盡黃金。
作者:呂泉
來源:雅居樂集團法務部(ID:Agile_Legal)
2021年3月2日,佛山市城市更新局主動公開并發布了《佛山市城市更新局關于推動拆除重建類舊村居改造項目實施的指導意見》(佛更新【2021】2號文),從新政發布文號(2號文)以及加急程度(特急)來看,無不體現了佛山市城市更新局對于2021年佛山市舊村居改造的重視程度。
從新政主要內容來看,此次新政內容主要涉及七大部分,法務中心就政策主要內容、注意事項及內部風控建議總結如下:
一、政策主要內容及注意事項
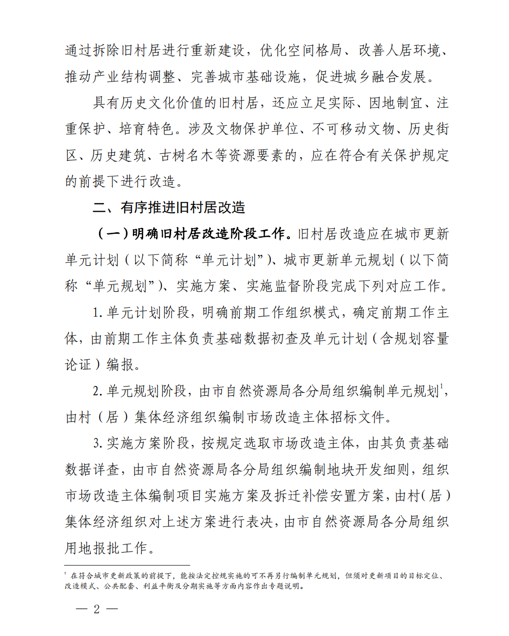
第一部分主要內容:有序推進舊村居改造
本部分明確了兩個內容:1、明確舊村居改造階段工作;2、明確由各區人民政府建立年度實施計劃機制。
注意事項:本部分主要內容明確舊村居改造階段工作,有利于各企業理解佛山舊村居改造項目推進過程中各階段工作要點,此外建立年度實施計劃機制,也有利于政府統籌各區域舊改項目推進節奏、企業根據自身企業狀況提前制定項目拓展節奏。
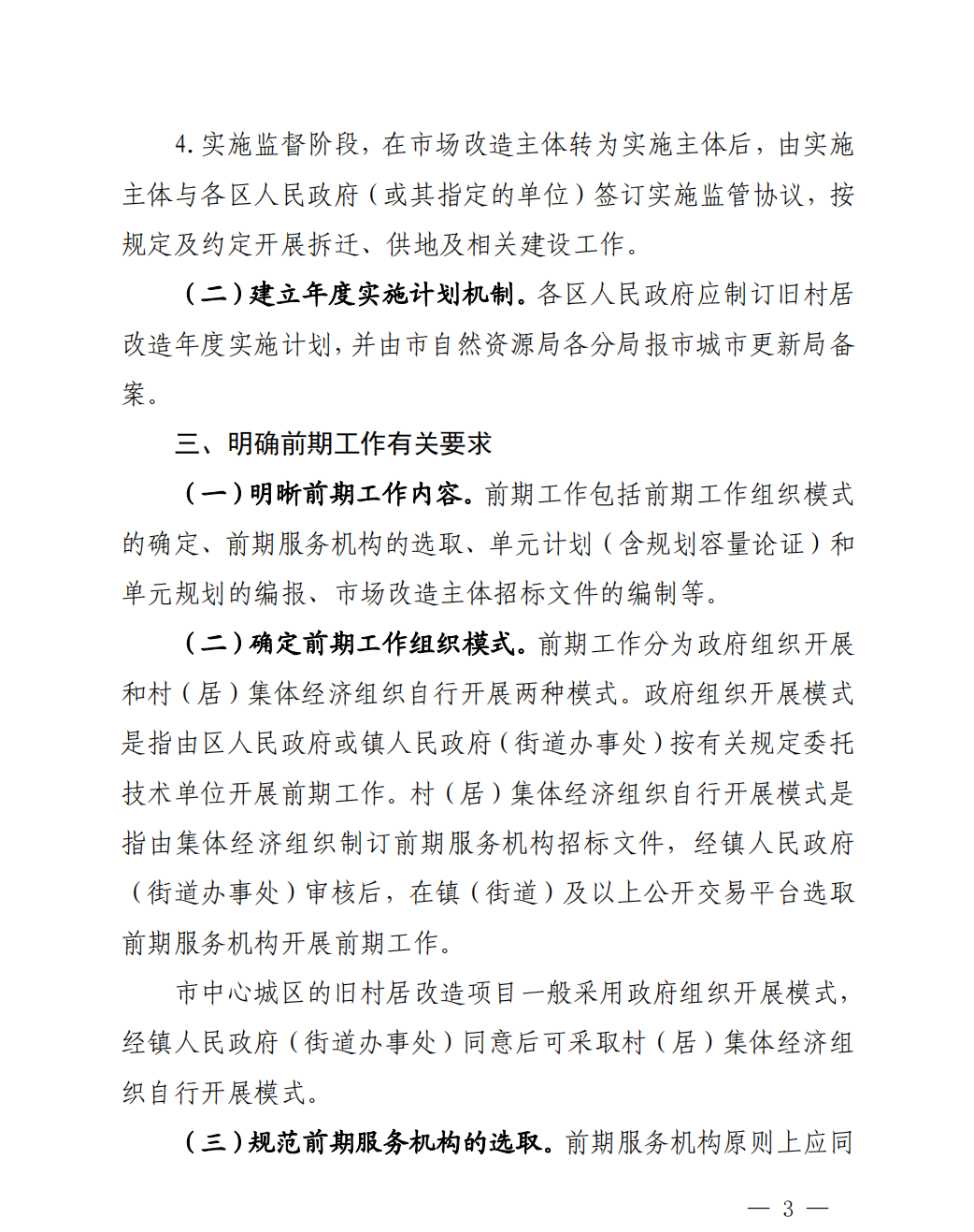
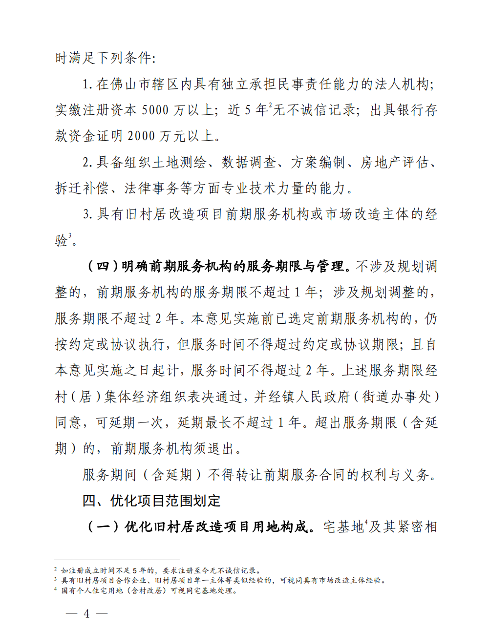
第二部分主要內容:明確前期工作有關要求
本部分內容從四個方面進行了明確:1、明晰前期工作內容;2、確定前期工作組織模式;3、規范前期服務機構的選取;4、明確前期服務機構的服務期限與管理。
注意事項:本部分主要內容明確了前期工作內容及選取方式等,其中尤為需要注意的是,本次新政對前期服務機構設置了一定的硬性條件,如要求實繳注冊資本金5000萬以上,出具銀行存款資金證明2000萬以上,需要具有舊村居改造項目前期服務機構或市場改造主體的經驗。
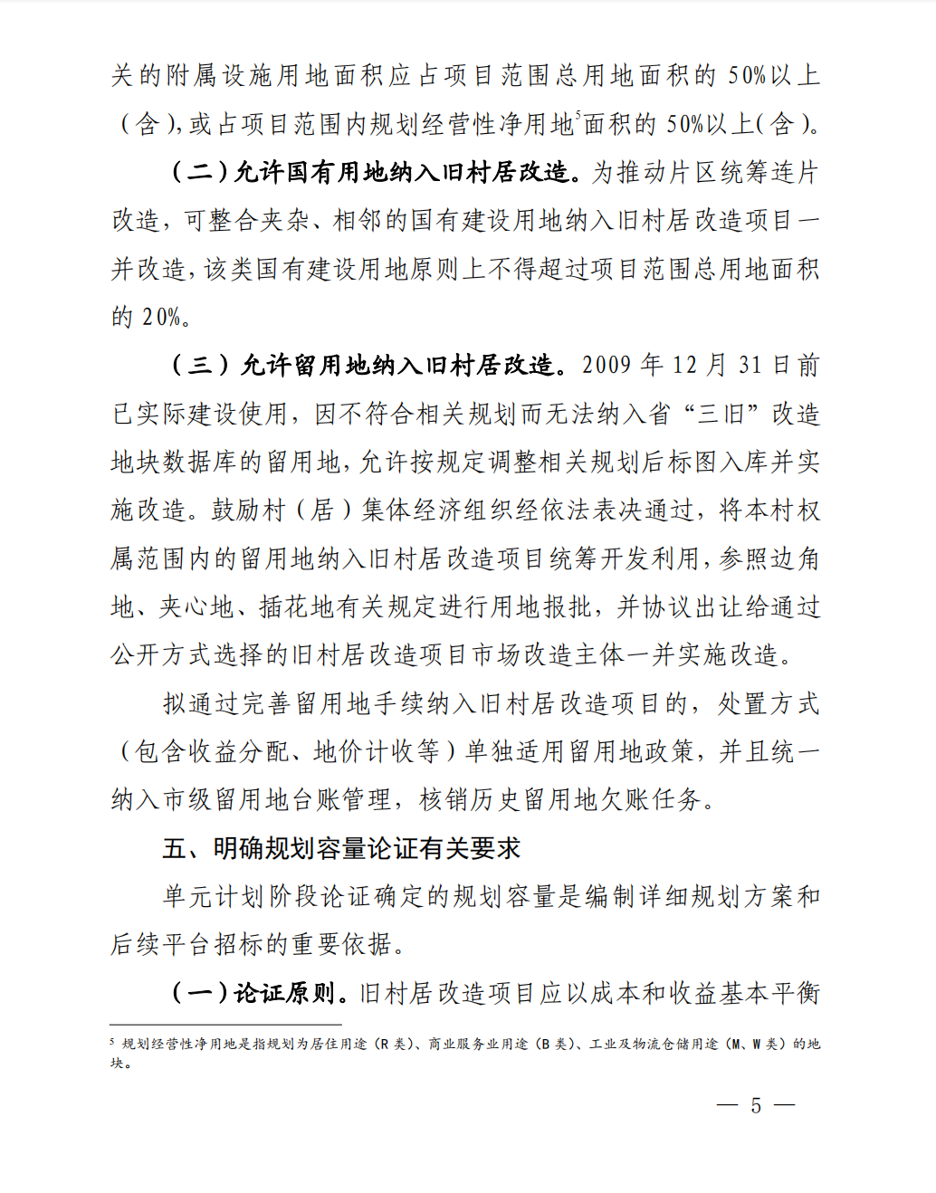
第三部分主要內容:優化項目范圍劃定
本部分內容由三部分政策組成:1、優化舊村居改造項目用地構成;2、允許國有用地納入舊村居改造;3、允許留用地納入舊村居改造。
注意事項:本部分主要內容明確了國有用地納入舊村居改造的條件(相鄰的可整合夾雜、相鄰國有建設用地可納入舊村居改造)和限制條件(國有建設用地原則上不得超過項目范圍總用地面積的20%),明確了留用地納入舊村居改造的表決程序以及相關的處置方式、臺賬管理等。
第四部分主要內容:明確規劃容量論證有關要求
本部分內容由三部分組成:1、論證原則;2、激勵機制;3、規劃方案與規劃容量的換算。
注意事項:本部分主要內容明確了規劃容量的論證方式、實施主體建設鎮、街級公共服務設施建設成本可上浮納入改造成本的激勵機制等。
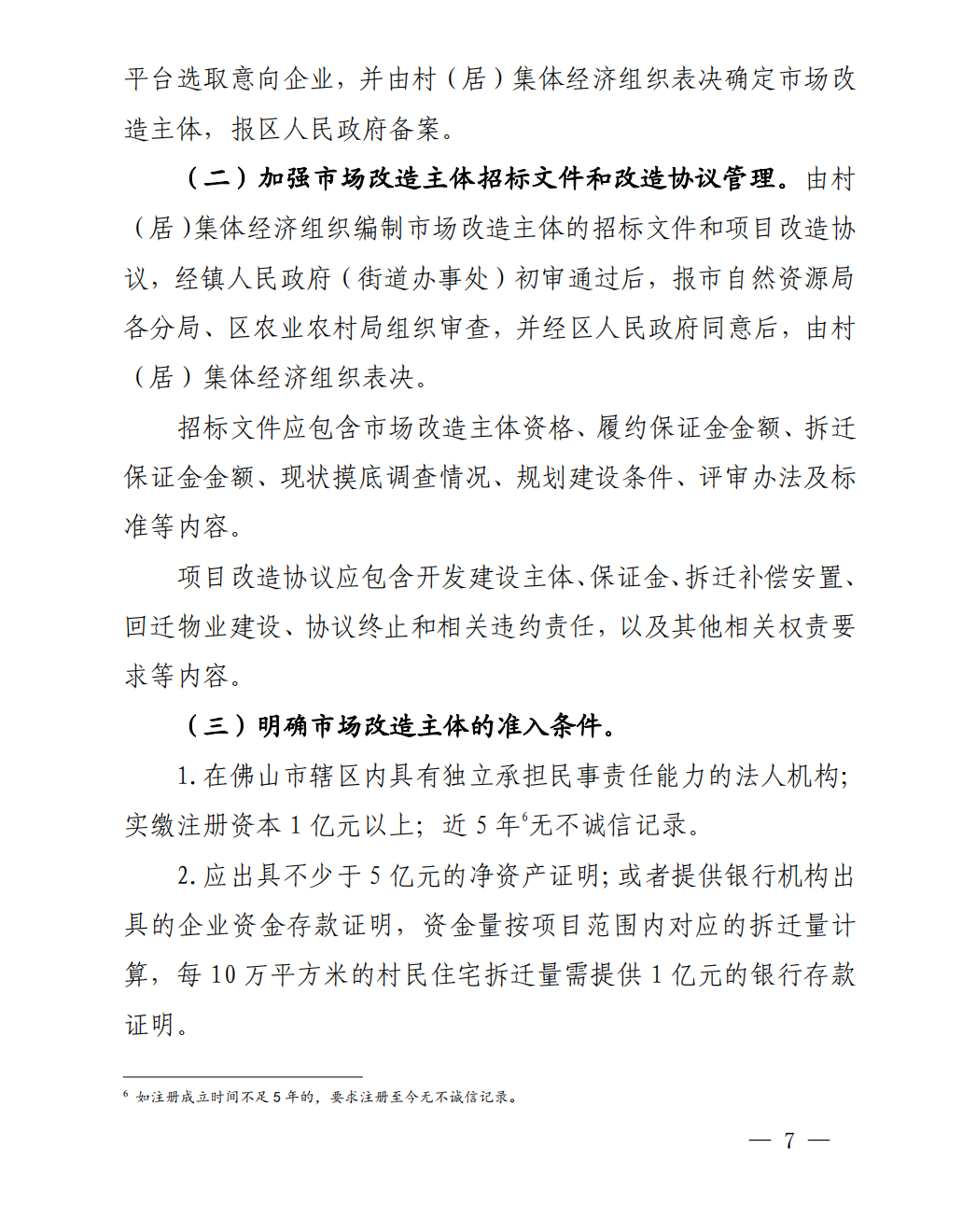
第五部分主要內容:規范市場主體的管理
本部分內容由五部分組成:1、規范市場改造主體的選取;2、加強市場改造主體招標文件和改造協議管理;3、明確市場改造主體的準入條件;4、建立前期服務機構轉為改造市場主體的機制;5、建立市場改造主體的退出機制。
注意事項:本部分內容包含內容較多,從市場改造主體的準入、選取、管理機制、退出機制等做了詳細規定,其中尤其需要注意的是市場改造主體的準入條件、退出機制等,后續如企業擬參與佛山區域舊村居改造項目的,需提前根據政策要求進行布局(如佛山市轄區成立能夠獨立承擔民事責任的法人機構,實繳注冊資本一億元以上等),另外,新政對退出機制做了較嚴格的規定,明確市場改造主體應當在2年內完成與項目范圍內80%以上土地房屋權利人簽訂拆遷補償安置協議,該退出機制的設定,將一定程度上影響企業的項目推進節奏和計劃。
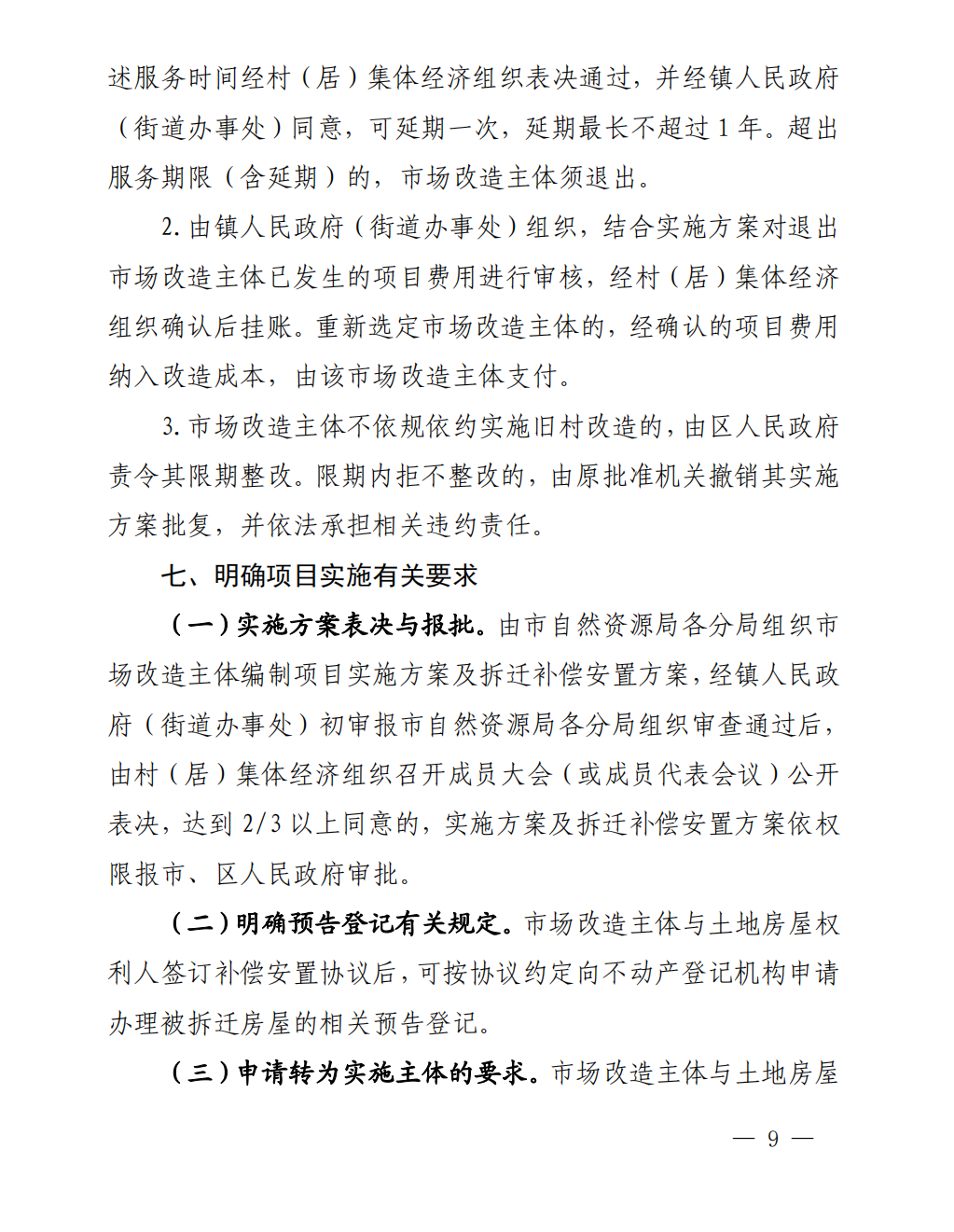
第六部分主要內容:明確項目實施有關要求
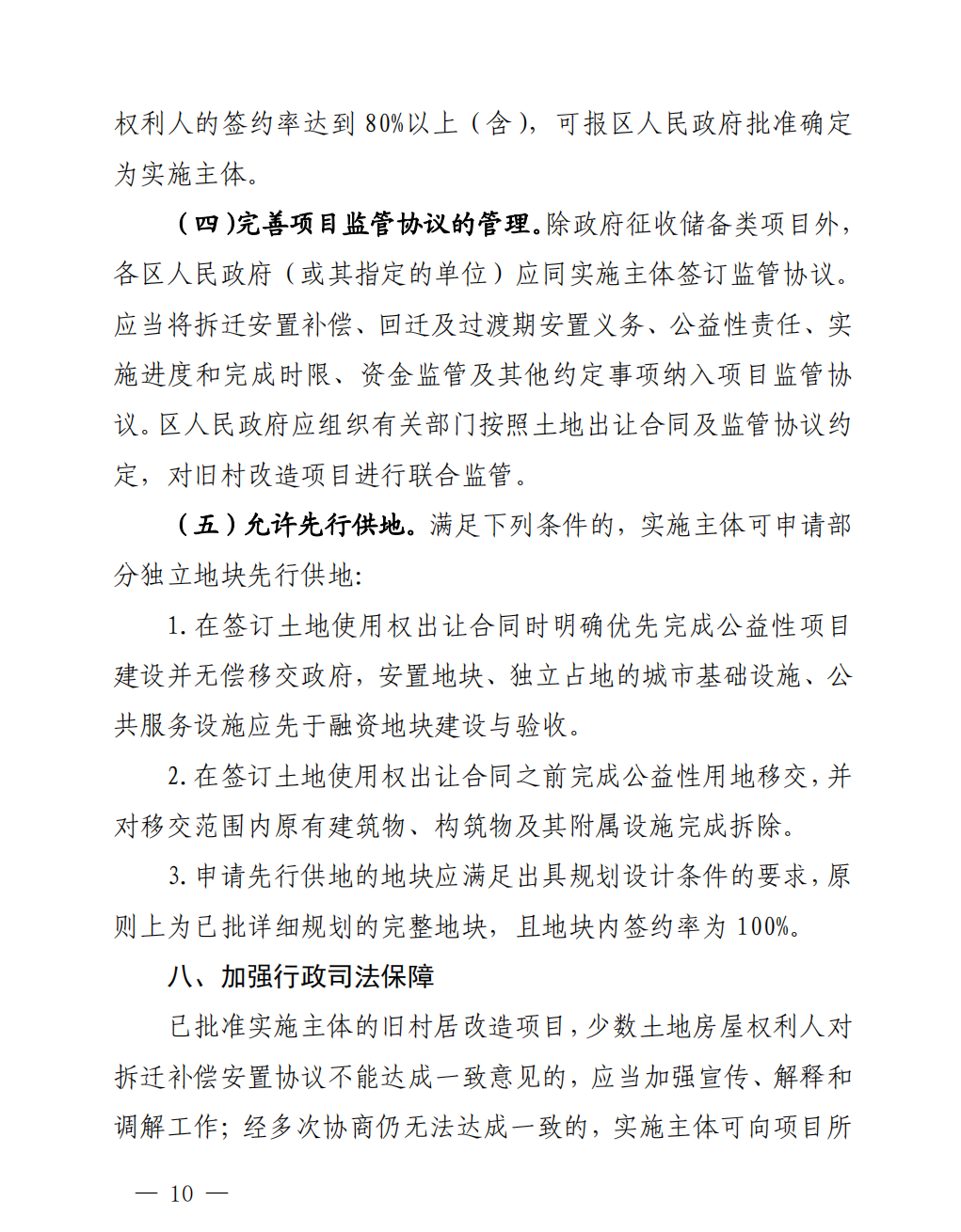
本部分內容由五部分組成:1、實施方案表決與報批;2、明確預告登記有關規定;3、申請轉為實施主體的要求;4、完善項目監管協議的管理;5、允許先行供地。
注意事項:本部分內容對實施方案的表決與報批程序做了較為細致的的規定,明確了轉為實施主體的具體要求和監管協議的管理方法,但新政顯著區別于其他城市舊改政策的兩個亮點是:1、明確市場改造主體在與土地房屋權屬人簽訂補償安置協議后,可按協議約定向不動產登記機構申請辦理被拆遷房屋的相關預告登記,但該預告登記程序對應的法律后果是什么,目前尚未可知;2、明確在一定條件下,實施主體可申請部分獨立地塊的先行供地,區別于其他城市一般要求完成復建或復建地塊工程進度需優先于融資地塊,方可進行供地的政策,佛山該先行供地的政策是本次新政的一大亮點。
第七部分主要內容:加強行政司法保障
本次佛山新政規定,已批準實施主體的舊村居改造項目,少數土地房屋權利人對拆遷補償安置協議不能達成一致意見的,經多次協商仍無法達成一致的,實施主體可向項目所有地區級及以上人民政府申請裁決,對政府裁決部分的,可依法申請行政復議或提起行政訴訟。
注意事項:本次佛山新政明確了司法保障的具體措施,但:1、新政尚未明確少數土地房屋權利人中少數的比例問題,后續該部分尚待政府明確;2、本次新政系佛山市城市更新局文件,文件效力較低,該政策能否得到切實執行,尚未可知。
二、風控意見
根據本次佛山發布的舊改新政,就政策內容提出相關風控意見如下:
1、新政對前期服務機構相關準入條件作了嚴格規定,為滿足公司對佛山區域舊村居改造項目改造推進節奏、力度,法務中心建議:提前布局、設立相關符合新政前期服務公司、市場改造主體要求的各類企業。
附政策原文:


2、新政明確了前期服務機構的服務期限,建議:(1)梳理佛山區域已簽訂協議及待簽訂的前期服務協議,確保服務期限符合政策要求;(2)待簽訂的前期服務協議中,明確如超出服務期限的相關退出機制;(3)在項目拓展過程中,將前期服務期限超期的風險轉嫁給平臺方,盡量要求平臺方配合我們在服務期限內完成實質工作或完成相關服務期限超期后的續約工作。
附政策原文:

3、新政明確了市場改造主體的退出機制,建議:(1)嚴格按照政策要求期限,制定相關工作計劃;(2)項目拓展過程中,將該兩年內與項目范圍內80%以上土地權利人簽訂拆遷補償安置協議作為重大事項與合作方或平臺方進行溝通,將該事項的完成作為主要的服務費支付基礎或合作基礎,嚴格設置完成期限并設置相應的違約處理機制。
附政策原文:

三、指導意見全文











注:文章為作者獨立觀點,不代表資產界立場。
題圖來自 Pexels,基于 CC0 協議
本文由“雅居樂集團法務部”投稿資產界,并經資產界編輯發布。版權歸原作者所有,未經授權,請勿轉載,謝謝!

雅居樂集團法務部 











