鐺煮山川,粟藏世界,有明月清風知此音。呵呵笑,笑釀成白酒,散盡黃金。
作者:克而瑞研究中心
來源:克而瑞地產研究(ID:cricyjzx)
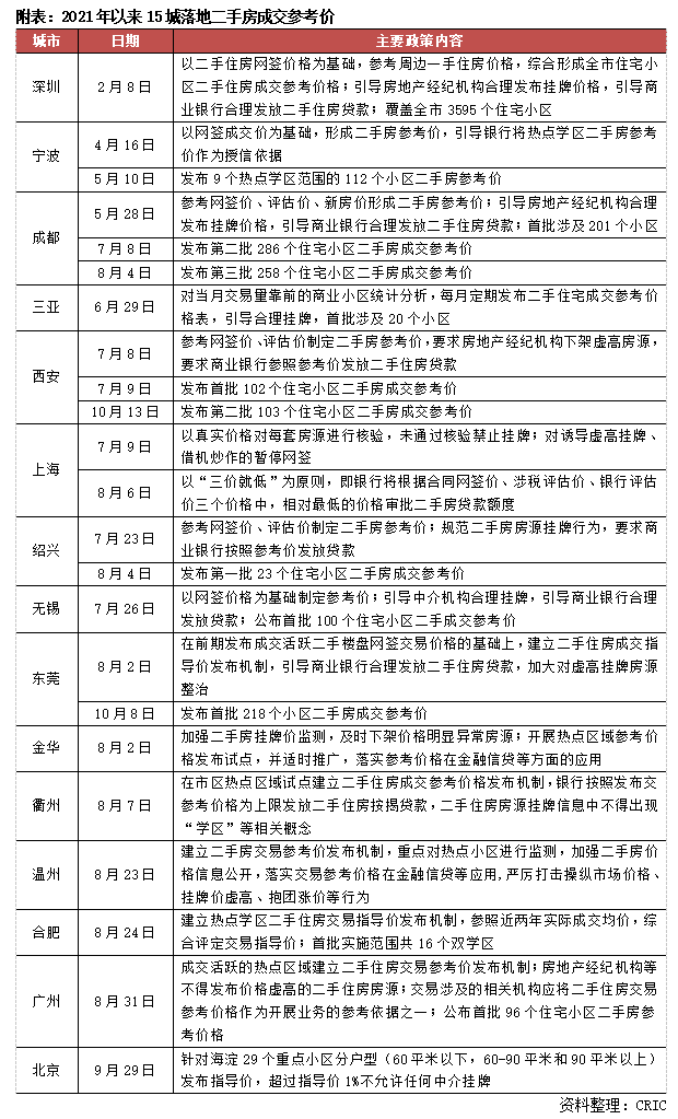
二手房成交參考價成為本輪房地產調控的重要措施。
截至目前,深圳、寧波、成都等15個城市相繼落地二手房成交參考價,普遍低于市場實際成交價。在政策打壓下,二手房市場是否如期迎來寒冬,成交量、價究竟如何走向?
據CRIC監測數據顯示,參考價落地后以滬深為代表的二手房市場出現了以下幾方面變化:
1、二手房成交7連跌,10月成交面積環比再降21%,同比跌幅擴至46%。
2、深圳二手房成交面積創歷史新低,同比跌幅擴至81%,成交均價同比下跌12%。
3、深圳二手房可比價格由95%小區上漲轉為95%小區下跌,可比價格中位數下跌23%。
4、上海二手房成交面積同比下降54%,成交均價同比下跌7%。
5、上海二手房可比價格由73%小區上漲轉為69%小區下跌,可比價格中位數下跌6%。
二手房成交參考價成為本輪房地產調控的重要措施。截至目前,深圳、寧波、成都等15個城市相繼落地二手房成交參考價,主要涉及以下三方面內容:
其一,依據二手房網簽價、評估價以及周邊新房售價,綜合形成二手房成交參考價,指導價普遍低于市場實際成交價。例如寧波,多數小區指導價僅相當于實際成交價的8折,部分小區更是相當于實際成交價的5折。
其二,以二手房成交參考價為基準,引導商業銀行合理發放二手住房貸款。上海最為嚴苛,二手房貸款額度執行“三價就低”原則,即買賣合同價、交易中心核驗價、銀行評估價取最低。
其三,覆蓋范圍分批次、分區域而定,例如成都接連發布三個批次住宅小區二手房成交參考價,又如北京率先在海淀區29個重點小區試點二手房指導價,僅限于深圳、上海覆蓋全市所有小區。
02 10月16城二手房成交環比降21%,同比跌幅擴至46%,深圳、東莞創年內新低
隨著更多城市紛紛落地二手房成交參考價,4月以來二手房市場持續轉冷,成交逐月走低,市場形勢愈加嚴峻。
10月,二手房市場異常低迷,16個重點監測城市成交面積493萬平方米,環比再降21%,同比跌幅擴至46%。其中,8成以上城市成交環比繼續下降,深圳、東莞更是創年內新低,環比皆腰斬。各城市成交同比皆降,近4成城市同比腰斬,深圳、杭州同比跌幅更是超80%。
1-10月,16城累計成交9101萬平方米,同比漲幅進一步收窄至2%。其中,4成以上城市累計成交同比轉跌,深圳更以57%的累計同比跌幅居首。

統計數據顯示,9月70個大中城市二手住宅銷售價格年內首次轉降,環比下跌0.2%。具體而言,一線城市二手住宅銷售價格環比由上月上漲0.2%轉為下降0.4%,北京、上海和廣州環比均由升轉降,深圳環比跌幅擴至0.5%。二線城市二手住宅銷售價格環比由上月持平轉為下降0.1%,近7成二線城市環比轉降,哈爾濱暫以0.7%的環比跌幅居首。三線城市二手住宅銷售價格環比跌幅擴至0.2%,近8成三線城市環比皆降,牡丹江環比跌幅多達0.8%。

03 深圳二手房成交創新低,可比價格中位數下跌23.1%,6成以上小區跌幅超20%
早在2月8日,深圳便出臺二手房成交參考價。受此影響,深圳二手房市場愈加慘淡,成交連續7個月下滑。10月,深圳二手房成交面積進一步回落至8萬平方米,創歷史新低,環比再降50%,同比跌幅擴至81%。成交均價持續下滑至55805元/平方米,環比基本持平,同比下跌12%。1-10月,深圳二手房累計成交324萬平方米,同比下降57%。

在指導價出臺前,深圳二手房價格快速上漲。剔除零星成交的二手住宅小區,深圳2021年1月二手住宅小區售價較2019年12月大幅上漲,可比價格漲幅中位數、平均數分別為24%和22.6%,經營貸踴躍進場投資炒房乃是重要因素。其中,多達63.4%的二手房小區可比價格漲幅超20%,可比價格漲幅在10%-20%的二手房小區占比同樣達到22.4%。
而在指導價出臺后,深圳二手房價格急速下跌。剔除零星成交的二手住宅小區,深圳2021年10月二手住宅小區售價較2021年1月趨勢性下滑,可比價格跌幅中位數、平均數分別為-23.1%和-21.6%,二手房價格現已基本回歸到2019年底。其中,多達66.9%的二手房小區可比價格跌幅超20%,另有21%的二手房小區可比價格跌幅在10%-20%。

而以部分二手住宅小區為例,都市翠海華苑小區成交均價由2021年1月146036元/平方米大幅下滑至2021年10月92755元/平方米,累計跌幅高達36.5%。隆盛花園成交均價則由2021年1月39761元/平方米持續下行至2021年10月30371元/平方米,累計下跌23.6%。

04 上海二手房成交同比仍降54%,可比價格中位數下跌6.3%,近4成小區跌幅10%-20%
7月9日,上海以真實價格對每套房源進行核驗,未通過核驗禁止掛牌。8月6日,上海二手房貸款執行“三價就低”原則。受此影響,上海二手房市場持續轉冷,10月成交面積109萬平方米,環比增長11%,同比仍下降54%。成交均價38811元/平方米,環比結構性微漲1%,同比仍下跌7%。1-10月,上海二手房累計成交2040萬平方米,同比增長8%。

在指導價出臺前,上海二手房價格整體保持平穩上漲態勢。剔除零星成交的二手住宅小區,上海2021年6月二手住宅小區售價較2019年12月穩步上漲,可比價格漲幅中位數、平均數分別為9.7%和9.5%。其中,可比價格漲幅超20%的二手房小區占比多達28.6%,可比價格漲幅在10%-20%或者0%-10%的二手房小區占比都在20%以上。
而在指導價出臺后,上海二手房價格則由漲轉跌。剔除零星成交的二手住宅小區,上海2021年10月二手住宅小區售價較2021年6月溫和下跌,可比價格跌幅中位數、平均數分別為-6.3%和-4.7%。其中,可比價格跌幅在10%-20%的二手房小區占比多達37.2%,其次為可比價格跌幅在0%-10%的二手房小區,占比約31.8%,另有31%的二手房小區可比價格仍有所上漲。

而以部分二手住宅小區為例,君臨天下小區成交均價由2021年6月48768元/平方米持續下行至2021年10月39851元/平方米,累計跌幅多達18.3%。科嘉小區成交均價則由2021年6月90195元/平方米降至2021年10月83038元/平方米,累計下跌7.9%。


注:文章為作者獨立觀點,不代表資產界立場。
題圖來自 Pexels,基于 CC0 協議
本文由“克而瑞地產研究”投稿資產界,并經資產界編輯發布。版權歸原作者所有,未經授權,請勿轉載,謝謝!

克而瑞地產研究 











