鐺煮山川,粟藏世界,有明月清風知此音。呵呵笑,笑釀成白酒,散盡黃金。
作者:知信法務
來源:知信律師事務所(ID:zhixinlawoffice)

(來源:中國人大網)
近日,全國人大常委會就《中華人民共和國公司法(修訂草案)》(以下簡稱“草案”)向社會公開征求意見。這是2005年進行了全面修訂后的《公司法》在歷經2013年和2018年少許修正之后的首次大修。
此次草案共15章260條,在現行《公司法》13章218條的基礎上,實質新增和修改70條左右。
這些修改與營商環境,將在不久的將來,對企業經營產生重要影響。作為長期為企業主服務的法律從業者,我們將為你分析一些重要修改,幫助你把握趨勢,布局未來。
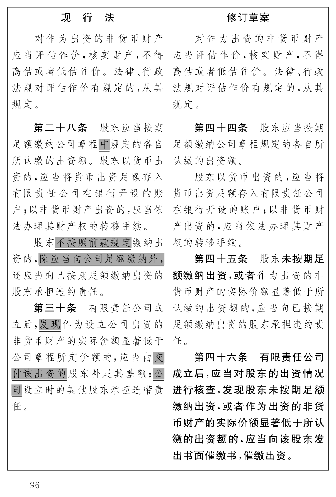
本次修訂的一大重點,即是完善了公司資本制度,重點加強對股東出資和股權交易行為的規范,進一步維護交易安全。
按現有公司法規定,認繳的股東不僅可以自己決定出資期限,到期后還可以自行延長。規則之下,股東“只認繳不實繳”,企業注冊資本“虛高”的情況不在少數。很多初創企業為了展現實力吸引更多機會,認繳的出資額遠高于實際啟動資金,常出現“啟動資金50萬,認繳資本500萬”的情況。
同時,很多創業者認為如果短期看不到投資回報,就可以不繼續注資,“及時止損”,甚至還出現想把前期投入抽回去等情況。最終導致公司發展受到直接或間接的負面影響。



在不久的將來,新規定生效后,股東“只認繳不實繳”很可能給自己“埋雷”。依據官方發布的關于《中華人民共和國公司法(修訂草案)》的說明:
一是,增加股東欠繳出資的失權制度,規定:股東未按期足額繳納出資,經公司催繳后在規定期限內仍未繳納出資的,該股東喪失其未繳納出資的股權(修訂草案第46條、第109條)。
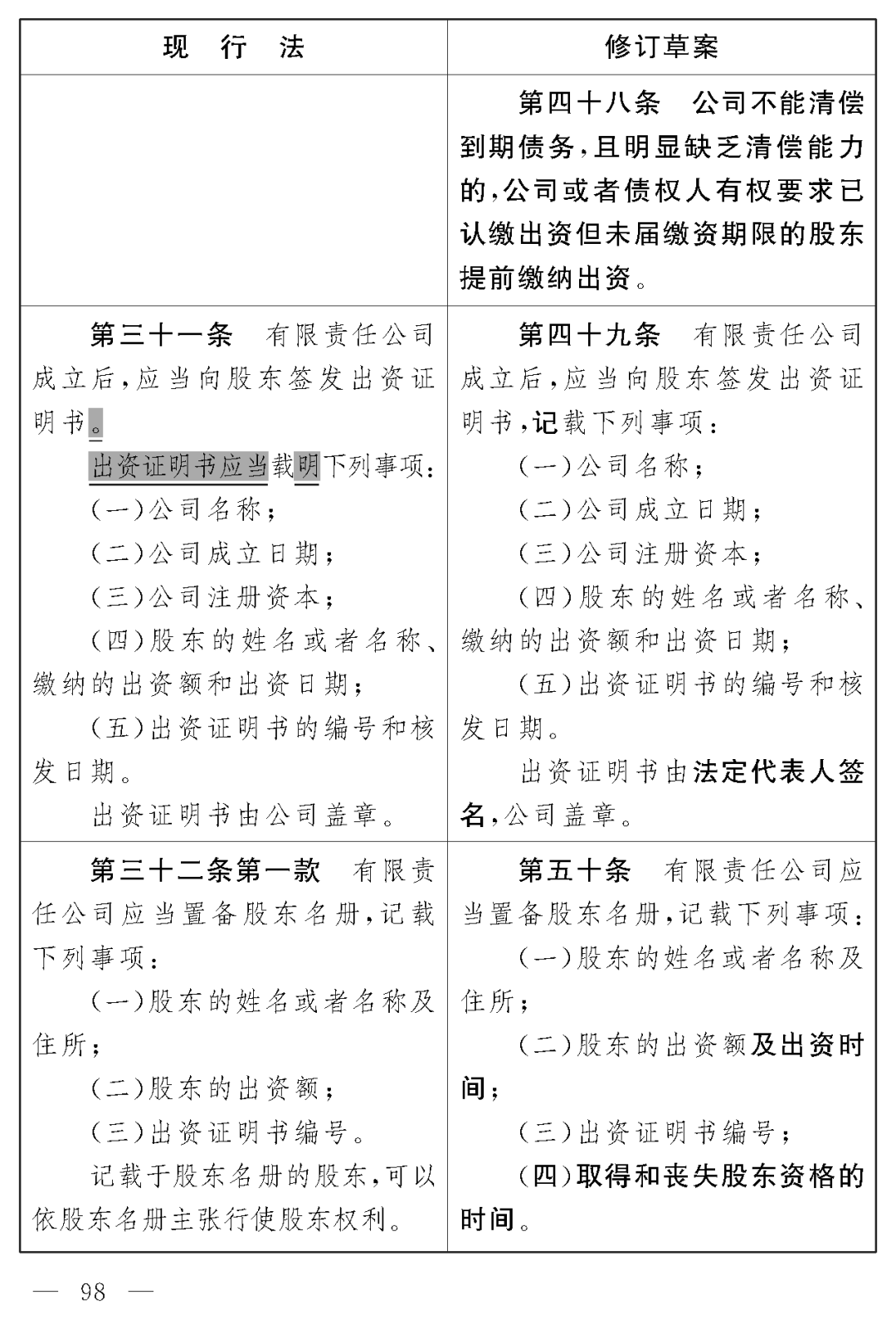
二是,增加有限責任公司股東認繳出資的加速到期制度,規定:公司不能清償到期債務,且明顯缺乏清償能力的,公司或者債權人有權要求已認繳出資但未屆繳資期限的股東提前繳納出資(修訂草案第48條)。
三是,明確瑕疵股權轉讓時轉讓方、受讓方的出資責任,規定,明確規定股東瑕疵出資、抽逃出資的,除了補足差額,還應當支付利息。
此外還規定:董事、監事、高級管理人員知道或者應當知道設立時的股東有前款規定行為未采取必要措施, 給公司造成損失的,應當承擔賠償責任。(修訂草案第89條、第52條、第109條)
新規生效后,股東欠繳出資相當于欠了公司一筆“貸款”,逾期不還不僅是支付利息的問題,還有可能“出局”。
過去如果公司出現債務糾紛,只要股東的出資期限未到,公司沒破產,就不用擔心公司負債會影響自己作為股東的利益。
而在這次的修訂草案中,明確增加股東出資加速到期的規定:公司不能清償到期債務,且明顯缺乏清償能力的,即便認繳的股東未到繳納期限,企業或者債權人也有權要求股東提前繳納出資,保障公司運營、維護債權人權益。
合伙創業,按約出資,是股東的基本義務。在草案中,關于股東出資和股權交易行為的條款雖短小精悍,但微言大義,折射出法工委專家們對提高投融資效率并維護交易安全,豐富完善公司資本制度的用心。
現在,創業者或許可以靈活處理資本投入大小。但在不久的將來,認繳越高,責任越大。伴隨著企業合規監管日趨嚴格,創業者需謹慎投入,量力而行。
注:文章為作者獨立觀點,不代表資產界立場。
題圖來自 Pexels,基于 CC0 協議
本文由“知信律師事務所”投稿資產界,并經資產界編輯發布。版權歸原作者所有,未經授權,請勿轉載,謝謝!
原標題: 《公司法》修訂,公司注冊資本虛高有風險

知信律師事務所 











