鐺煮山川,粟藏世界,有明月清風知此音。呵呵笑,笑釀成白酒,散盡黃金。
作者:洛洛楊
來源:大話固收(ID:trust-321)
P2P爆雷的根本原因,在于其經營模式中由于“底層資產不清晰”而導致的各種問題。高凈值投資領域中,資金池產品也面臨著相同的困境。在當下的金融環境下,除了合規性問題,資金池的潛在風險也不容忽視。
P2P行業爆雷不斷,已經不算是一個新鮮話題。數據顯示,6月至今,爆雷的P2P平臺已超過一百家,7月份已有四家交易規模“百億級”的P2P平臺停業,包括錢爸爸(累計交易金額300億元)、牛板金(累計交易金額390億元)、銀票網(累計交易金額140億元)、投融家(累計交易金額103億元)。僅在7月的第一周,爆雷的P2P平臺就達40家,涉及資金超1200億。
小固平時接觸的主要仍然是高凈值投資領域(私募、資管、信托等),大部分成熟投資者既有一定的風險意識,也有相當的承受能力,p2p的爆雷對這部分投資者來說感受并不深刻。不過,金融板塊從來不是孤立存在,風險鏈的傳導已經在實時發生。單說7月以來,就有阜興系、外灘系兩大集團實控人跑路,旗下高凈值私募平臺管理失控。
是時候跳出情緒泥潭,回歸理性正軌。可以說,嚴監管、去杠桿引爆了這次P2P爆雷狂潮,但充其量只能算是一個催化劑和導火索,今年不爆,明年也會爆。真正的“爆雷”原因,仍然是P2P經營模式的問題。
P2P原罪:底層資產不清晰
關于P2P經營中的問題,新華社7月6日發布的《“爆雷潮”之后,P2P行業將走向何方?》中有詳細的總結:
平臺自融、發放假標劣標、缺乏自主造血能力……在已經“觸雷”的平臺中,幾乎都能找到相似原因。一些平臺缺乏可靠的“發標項目”,就將投資者資金和自身關聯公司相匹配,讓投資者承擔經營投資“雙風險”;一些平臺尚未建立自主信用審核體系,對于借款人還款能力把關不嚴,致使延期兌付情況嚴重;一些平臺借“0元購”概念大搞網絡傳銷,長期將短期借款資金與長期投資資產錯配,甚至壘起“借新還舊”的龐氏騙局……
其實上述一大段話,講述的都是同一個核心問題:底層資產不明晰。P2P投資常見的各種“XX寶”,承擔“新手引導”任務,投資者錢放進去,通常一周就能提現獲取遠高于同期貨幣基金的收益率,這個錢放進去躺在銀行里是不會有這么多收益的,那么投到哪里去了?如果直接標明“用于平臺自融”,“用于借新還舊”,相信大部分人也就不會投了。
P2P行業我們暫且不論,高凈值理財領域中,要說底層資產不明晰的,非資金池產品莫屬。今天,小固就來聊聊資金池產品相關的問題。
國內資金池的發展路徑
資金池在最早出現于80年代一些大型國際企業集團,一個主賬戶和幾個子賬戶進行資金的劃撥和集中控制,二十世紀初傳入中國。在利率市場化和金融脫媒日漸加劇的趨勢下,銀行理財這個最大的資金池業務也隨之而生。
2006年5月15日,民生銀行推出了國內首個借鑒資產管理模式推出的以投資于信托計劃為收益來源的人民幣理財產品——民生銀行非凡理財T計劃。T計劃分為20萬元以下的T1計劃和20萬元以下的T2計劃兩種,預期年收益率分別為2.76%、2.88%,當年并未對外進行任何廣告宣傳,但是兩天之內五億額度即發售完畢。
T計劃作為一種創新性的人民幣理財產品,開啟了中國銀行理財采用資金池模式運作的時代。就銀行而言,T計劃具備了銀行理財資金池的運作特點:“滾動發行、集合運作、期限錯配、分離定價”。
T計劃對于銀行理財的發展起了重要的風向標作用; 從2004年到T計劃產生之前,我國的銀行理財以簡單的一對一模式為主,屬于銀行理財的初級階段;T計劃誕生后,各商業銀行開始建立“池子”,將募集資金匯集的池子配置到多重投資標的上,自此我國銀行理財業進入第二階段,即資金池產品階段。國內其他金融機構很快跟進商業銀行銀行,開始復制“池子”。
目前,銀行理財資金池、信托資金池、券商資管資金池、私募基金資金池、保險資金池構成了市面上的主要資金池產品類型。本篇文章中我們所講的資金池主要為信托資金池。
信托資金池的潛在風險究竟有哪些
直到現在,還有不少投資者將資金池的兌付與信托公司“債權”掛鉤,認為資金池信托公司自主募集,具有“償還義務”,也沒有出過風險。實際上這是完全錯誤的認識。從邏輯上來說,信托公司大多實力雄厚,如果要來借債肯定有大批低息資金等著;而事實上,資金池業務也確有違約項目出現。小固認為,資金池業務的風險,主要有以下兩點:
1、兌付不良項目的接盤俠
資金池被稱為流動性利器,在強調剛兌時代里,大大緩解了信托公司的剛性兌付壓力。早期著名案例就是2008年金融危機,北京燕郊(其實是河北)的某地產公司跑路,導致某信托公司產品無法按時兌付,信托公司啟用資金池接盤,并且地產項目按進度施工,2009年房市回暖后,這家信托公司不僅賣房回款而且賺的盆滿缽滿。
但是并不是所有信托公司都這么幸運。做了二十多期的新華信托資金池鼎石系列,2015年底就被爆出從鼎石3號開始延期。而該資金池的延期,基本上是伴隨著新華信托14-15年成為踩雷專業戶后必然的結果:
2014年違約項目上海錄潤置業、基石7號內蒙古筠泰房地產、華惠119號珠海寶塔、華惠50號紹興萬豪酒店;
2015年違約項目鎮江冠城計劃二期、同岳租賃集合資金信托計劃、華恒70號奈倫農業示范園區項目、匯源6號、普天(核心資產并購)投資基金。
這其中的邏輯也很簡單:一方面,如果資金池部分資金投向了這些不良項目勢必受到影響,另一方面,投資者對于資金池接盤的擔憂使得資金池的滾動發行受到了極大影響,后續資金接不上的時候,前面已發行項目的風險也就出來了。
2、管理人“黑匣子”操作的流動性風險
資金池產品的“底層資產不清晰”,在信托合同里其實早有體現。我們就拿市場上資金池業務做的最火的一家信托公司產品合同來看下。

銀行存款、打新、貨幣基金、債權、固收理財產品、二級市場證券……看這種合同約定的感覺就是資金池無所不能,什么都可以投。
投向不限帶來的風險就有兩個,一個標的資產的價格風險,這個容易理解,我買的是個固收產品,但是資金投向是價格波動很大的資產(例如收購未上市公司股權),那么假設到期標的資產出現大幅度下跌,資金如何實現退出?
13年錢荒之后流動性得到大幅度的釋放,于是隨后幾年所謂的資本運作就在市場上如龍入云霄,翻手為云覆手為雨。15年“股災”后,隨著金融監管的日趨嚴格,所謂的大鱷和妖精受到了極大的打擊。這些大鱷們操盤的資金來自于哪里,回過頭去看看阜興系外灘系,投資人應該會覺得不寒而栗。
另一個是期限錯配的風險。投資人買的是一兩年甚至幾個月的項目,但是投向是5-7年甚至更長的股權項目或者地產基金項目。即使是標的資產沒出現風險,一旦標的資產所在領域或者宏觀金融環境出現大的變動,后續融資跟不上,龐氏危機就發生了。
有的投資者認為資金池項目主要由機構投資者參與,跟著機構走總不會吃太大的虧。機構的問題要分兩面看,一方面機構有自己的專業風控系統,投這類產品至少不用擔心遇到實控人跑路、項目造假等“外圍風險”;但另一方面,機構面臨著監管紅線的問題,一旦監管明確公開宣布此類產品“不合規”,事實上從2014年起就不斷宣稱“金融機構不得開展資金池業務,金融機構出于合規性考慮大規模退出,勢必會產生連鎖反應。
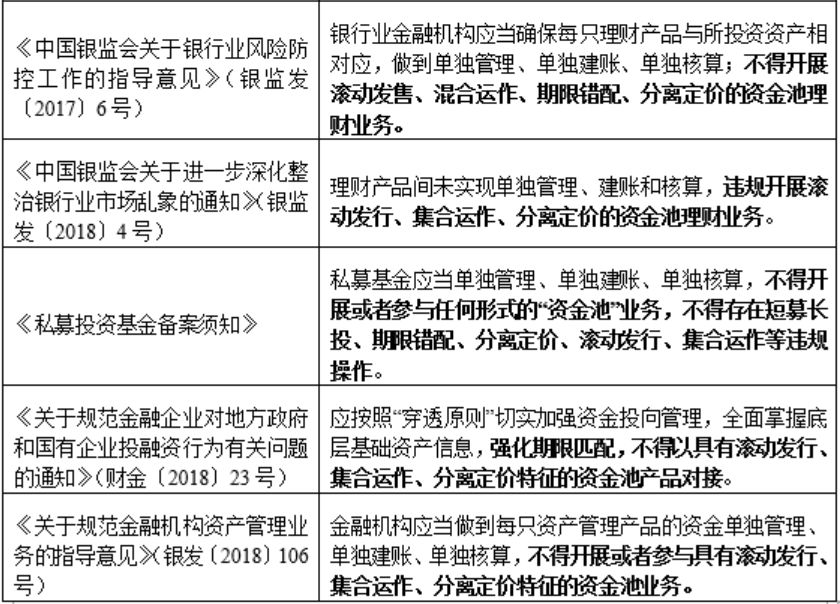
下圖為銀監會近兩年對資金池業務的監管口徑:

最后要說明的是,由于監管層名義上是禁止開展資金池業務,因此大部分資金池產品不會公開注明“XX資金池產品”,投資者要注意辨別。對于事實上開展著的資金池業務,監管層目前沒有明確禁止,想必在尺度上內部也有爭論和權衡。
2018年是打破信仰的年代,對于個體的投資者來說,遠離這些可能的“合規風險點”,就像遠離一艘行駛中的船可能的漏水點,危機來臨之際,才能更加從容。
注:文章為作者獨立觀點,不代表資產界立場。
題圖來自 Pexels,基于 CC0 協議
本文由“大話固收”投稿資產界,并經資產界編輯發布。版權歸原作者所有,未經授權,請勿轉載,謝謝!
原標題: P2P爆雷不斷,資金池項目還能走多遠?

大話固收 











