鐺煮山川,粟藏世界,有明月清風知此音。呵呵笑,笑釀成白酒,散盡黃金。
作者:克而瑞物管
來源:丁祖昱評樓市(ID:dzypls)
2021年7月,物業管理行業異常活躍,無論是相關政策發布、行業收并購、還是資本市場變化可謂波瀾起伏。物業管理企業再掀上市“高潮”,共有6家企業成功登錄資本市場,行業新增收并購9起,涉及金額達14.54億元。
7月23日,住建部等八部門聯合印發《關于持續整治規范房地產市場秩序的通知》,重點整治房地產開發、房屋買賣、住房租賃、物業服務等領域的突出問題。《通知》延續了此前的法律政策基調,本質上是對物管行業的又一次發展引導,但卻引起了資本市場恐慌,引發物業股普跌,超八成企業股價下跌,僅7家企業股價微漲。
我們認為,《通知》的出臺,延續了監管機構此前的法律政策基調,是對物管行業的又一次發展引導,有利于行業進一步規范發展,向良性競爭的成熟市場轉型。政策的實施將進一步擠壓不良競爭、不規范運營物企的市場生存空間,同時也利好已經規范運營、堅持服務升級的優質物企進一步擴張。未來,經過三年的規范整治,相信物管行業發展將更健康、更有活力。
01
7月超八成企業股價下跌
據住建部網站23日消息,住房和城鄉建設部等八部門聯合印發《關于持續整治規范房地產市場秩序的通知》,力爭用3年左右時間,實現房地產市場秩序明顯好轉。《通知》明確以問題為導向,因城施策,重點整治房地產開發、房屋買賣、住房租賃、物業服務等領域人民群眾反映強烈、社會關注度高的突出問題。
其中,涉及物業服務的條款如下:
1、未按照物業服務合同約定內容和標準提供服務;
3、超出合同約定或公示收費項目標準收取費用;
5、物業服務合同依法解除或者終止后,無正當理由拒不退出物業服務項目。
《通知》旨在引導物業管理企業規范經營,優化物管行業的整體市場環境。雖然該政策是過往相關規范的延續,但從行業整體發展角度看,確實需要通過多方努力,推動行業更長遠的良性發展。因此,該政策出臺對物管行業的正向意義更強。
然而,受政策影響,2021年7月,物管行業板塊出現了大幅跳水,截止至7月末收盤,恒生物業指數下跌24.86%,板塊整體下跌14.03%,超八成企業股價下跌,僅7家企業股價微漲。
從與月初價的對比來看,7月跌幅前三分別為恒大物業、世茂服務、綠城服務,跌幅分別為43.4%、33.0%、29.9%。在7家微漲的企業中,漲幅最高的為佳源服務,達9.6%,藍光嘉寶服務與和泓服務以4.3%的漲幅位列二、三。
表:2021年7月物業企業資本市場表現情況表

數據來源:克而瑞物管整理
我們認為,物管行業存在一定的“亂象”不容回避,這既有過往行業粗放發展的歷史緣由,也有近年來資本裹挾下物企盲目競爭的現實原因。
一方面,如今的物企多是由房企的物管部門演化而來,因此在過往很長一段時間里,各項目都默認由房企的關聯物企服務,基本不存在更換物業服務公司的可能,個別物業公司沒有競爭也就沒有畏懼,導致項目基層存在不規范現象;另一方面,物業管理僅僅是龐雜繁多的民事行為中一個過于細分的專業領域,此前法律制度不夠完善,相關法律條文難以充分覆蓋,導致部分不規范行動未被監管。
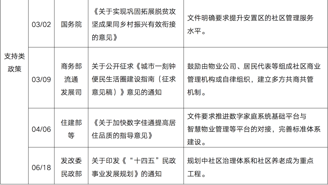
就政策層面而言,無論是規范類政策還是支持類政策,都在不斷助推物管行業的整體發展。有利于行業進一步規范發展,向良性競爭的成熟市場轉型。
表:2021年物管行業重要政策匯總


資料來源:公開資料,克而瑞物管整理
02
物業板塊市值總值曾突破八千億人民幣
物業服務行業從三五年前的“陌生”到今天成為新賽道的絕對主角。在過去的2020年,共有18家物業服務企業登陸資本市場,超過過往任何一年,2020年至今,又有多家企業成功上市,截止目前上市企業總量達到54家,熱情依然高漲。
單月來看,7月共有6家企業成功登錄資本市場。其中7月2日,中駿商管(606.HK)成功于香港聯交所主板正式掛牌上市。作為一家擁有約2000萬平方米在管面積,且重點發力商管業務的物企,攜“商管概念”脫穎而出,受到了資本市場的青睞。
7月8日,朗詩綠色生活服務有限公司正式于港交所掛牌上市,股票代碼01965.HK。根據港交所披露的信息,朗詩綠色生活發售價定為3.18港元/股,首日開盤報每股6港元,較發售價上漲88.7%,截至當日收盤,朗詩綠色生活報4.5港元/股,漲幅41.5%,總市值18億港元。
圖:2014年-2021年上市物企數量分布(個)

數據來源:choice,數據截止2021年7月27日
回顧2020年,物業股股價從開年時期的一路上揚,到下半年的震蕩擾動,全年上市物企的平均PE達到36.26倍,遠超地產板塊表現。
2021年至今物業板塊市值總值一度突破八千億人民幣,其中部分物業服務上市企業一度反超或接近其關聯地產公司,這也進一步促使了各大物企積極登入資本市場。
一方面是由于地產股的想象空間開始受到壓縮。近年來,房地產開發紅利逐漸褪色,整體開發增速放緩,針對房價和土地市場的調控不斷壓縮房企利潤空間。2020年“三條紅線”的出臺更加劇了房企在資金獲取方面的難度,約束房企的拓張速度。另一方面,物企持續的規模化擴張能力及跨業態多元服務的創新能力,使得物業股極具想象空間。
規模是物業企業發展的基礎,也是衡量企業潛力的重要指標之一,縱觀上市物業股,管理規模大的企業市場表現顯著優于小體量企業。正是因為如此,在殘酷的競爭壓力下,個別物企或是個別區域、項目公司開始存在采用不良行為爭取市拓項目的現象。
圖:2020年上市物企在管規模情況(萬平方米)

數據來源:CRIC數據庫,數據截止2020年12月31日
此次受八部門整治規范市場秩序影響,引起了資本市場物業股的普跌現象,我們認為,物企在獲得資本市場助力的同時,也承受著資本市場的各種考核。
過去一段時間監管機構無論是在法律層面還是在政策層面,都對物管行業的轉型發展予以了支持與引導。而此次政策也是正向意義更強,有助于加速凈化市場環境,為行業的進一步成熟發展提供支撐。
根據克而瑞物管研究,以百強物業服務企業為代表的物企正在加速進入生活服務領域。隨著整個物業管理市場的不斷發展和提升、各大物業企業的不斷壯大和完善,未來或將有更多物業股市值將接近或反超地產股。
然而,從“亂象叢生”的行業現狀,轉型到理想狀態下的良性競爭市場,勢必是一個漫長而艱辛的過程,劣質物企的不規范運營勢必會葬送自己的市場品牌,進一步被市場淘汰出清,而優質物企則可以憑借精心打磨的服務產品贏得業主群體的口碑與青睞,推動自身發展的同時獲得更多的市場機會,不斷擠占不規范運營物企的市場空間,最終實現整個市場的規范運行和全行業的服務品質提升。
注:文章為作者獨立觀點,不代表資產界立場。
題圖來自 Pexels,基于 CC0 協議
本文由“丁祖昱評樓市”投稿資產界,并經資產界編輯發布。版權歸原作者所有,未經授權,請勿轉載,謝謝!

丁祖昱評樓市 











