鐺煮山川,粟藏世界,有明月清風知此音。呵呵笑,笑釀成白酒,散盡黃金。
作者:楊培明
來源:大隊長金融(ID:captain_financial)

一、 比《九民紀要》更嚴格的對外擔保審查制度
二、 只看公告, “沒有例外”的上市公司對外擔保審查制度
三、 從“連帶”到“一般”, 擔保合同無效后擔保人賠償責任的縮限
四、不能清償部分如何確定, 一般保證責任的再明確
五、 別錯過, 保證期間、訴訟時效的計算規則
六、抵押物轉讓, 禁止或限制抵押物轉讓的約定也得登記
七、 動產抵押究竟有多容易“作廢”
八、 實現擔保物權特別程序, 能突破仲裁條款嗎?
2021年1月1日, 《中華人民共和國民法典》(“《民法典》”)和《最高人民法院關于適用〈中華人民共和國民法典〉有關擔保制度的解釋》(“《擔保制度解釋》”)正式施行,至此民法典后全新的擔保制度全面上線。無論融資業務、資管業務或是投行業務,擔保都是金融機構在開展業務中最常遇見、也最為重要的法律問題之一。
縱觀《民法典》的內容,與擔保相關的內容總計七個章節(物權第四分編擔保物權第十六至十九章,合同第二分編第十三章、第十五章和第十六章), 合計132條規定, 《擔保制度解釋》總計七十一條規定, 所涉內容繁多, 短短一篇文章自然難盡全功, 因此僅以本文分享若干較之舊擔保制度, 對業務可能產生重要影響的變化,未盡之處將在此后的文章與諸位另行討論。


根據最高院的統計,2006年至2015年全國法院審結的455件公司未經法定程序對外擔保的商事案件,其中認定擔保合同有效的判決占49.8%; 而認定擔保合同無效的判決占50.2%, 該等混亂的狀態在最高院于2019年11月8日頒布《全國法院民商事審判工作會議紀要》(“《九民紀要》”)后基本告一段落,《九民紀要》明確了接受對外擔保的債權人需要審查公司內部決議的基本原則。
雖然《九民紀要》頒布不足兩年, 但《擔保制度解釋》在《九民紀要》的基礎上又作出了不小的修改, 對債權人審查對外擔保又提出了更高的要求:

根據《九民紀要》第17條的規定,人民法院應當根據《合同法》第50條關于法定代表人越權代表的規定,區分訂立合同時債權人是否善意分別認定合同效力: 債權人善意的,合同有效;反之,合同無效。
根據《擔保制度解釋》第7條的規定,相對人善意的,擔保合同發生效力;相對人非善意的,擔保合同對公司不發生效力。
從合同無效到不發生效力, 最高院在《九民紀要》和《擔保制度解釋》中作出的轉變, 需要回歸其采用代表權限制說認定《公司法》第16條的性質進行理解。在最高院將違反《公司法》第16條的行為界定為“越權代表”, 而非違反“效力性規定”的情況下, 考慮到《合同法》第50條已經被《民法典》第504條取代, 那么未經決議的對外擔保所導致的后果也不再是“無效”而是“對公司不發生效力”。

當然,無論是合同無效,或是不發生效力,由于《擔保制度解釋》第七條明確規定,相對人非善意的,擔保合同對公司不發生效力;相對人請求公司承擔賠償責任的,參照適用本解釋第十七條的相關規定;而第十七條為擔保合同無效的賠償責任承擔,因此該等改動對于作為擔保人的公司承擔賠償責任的范圍并未產生實質的影響。

根據《最高人民法院關于適用<中華人民共和國民法典>時間效力的若干規定》第三條的規定, 民法典施行前的法律事實引起的民事糾紛案件,當時的法律、司法解釋沒有規定而民法典有規定的,可以適用民法典的規定,但是明顯減損當事人合法權益、增加當事人法定義務或者背離當事人合理預期的除外。鑒于未經決議的對外擔保的效力問題在此前的司法解釋中并未作出明確規定,但《公司法》第16條就對外擔保需要公司決議的規定早已有之,因此不排除在《民法典》之前的對外擔保也需要適用《擔保制度解釋》關于對外擔保審查的規定的可能性,換言之即便是《民法典》前的對外擔保行為,仍然有可能因為《擔保制度解釋》而被認定為不發生效力。
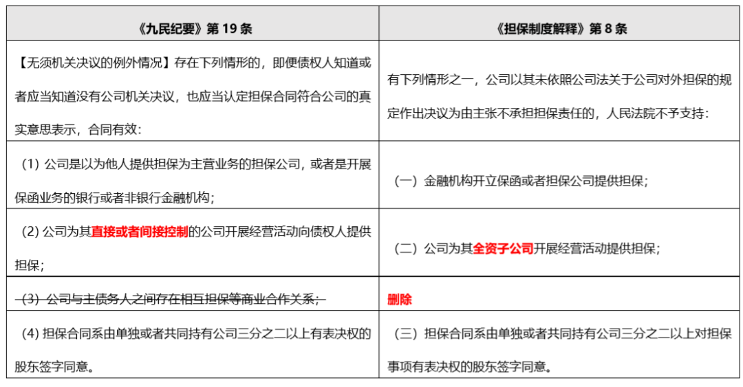
既然如此, 那些年沒來得及看公司決議的對外擔保該怎么辦呢? 唯一留給債權人的“出路”似乎就是主張存在無須決議的例外情形, 對此問題《九民紀要》第19條規定了四種例外情形, 但《擔保制度解釋》第8條卻縮限為三種。

其一,《擔保制度解釋》將“直接或間接控制”明確限制為“全資子公司”,大大縮小了適用范圍;
其二,公司與主債務人之間存在相互擔保等商業合作關系不再是無須內部決議的例外情形。
綜上,我們不難發現《擔保制度解釋》貫徹了《九民紀要》所確立的關聯擔保必須審查股東(大)會決議,非關聯擔保必須審查董事會決議或股東(大)會決議的對外擔保審查制度,但進一步縮限了無須內部決議的例外情形。


如果你以為上文的對外擔保審查制度已經很嚴格了,那么《擔保制度解釋》對上市公司對外擔保審查制度所作的規定,肯定不會讓您“失望”,因為較之普通公司,《擔保制度解釋》對上市公司的要求自然更為嚴格:

簡而言之,《擔保制度解釋》第9條延續了《九民紀要》第22條的規定,明確了上市公司對外擔保看公告的基本原則,即無論是董事會決議或股東大會決議,找不到擔保所對應的決議,那么擔保就不對上市公司發生效力。

當然更讓上市公司頭痛的情形可能在于《擔保制度解釋》第8條第2款規定,上市公司對外提供擔保,不適用前款第二項、第三項的規定,也就是說適用于上市公司的,無須內部決議的對外擔保只有“金融機構開立保函或者擔保公司提供擔保”。
顯然,我們日常業務中所接受的上市公司擔保,都不適用例外情形,想用例外情形去論證上市公司對外擔保的效力在《擔保制度解釋》項下已經幾乎不可能。

更嚴格的是,《擔保制度解釋》第9條第3款還規定,相對人與上市公司已公開披露的控股子公司訂立的擔保合同,或者相對人與股票在國務院批準的其他全國性證券交易場所交易的公司訂立的擔保合同,適用前兩款規定。
也就是說除了在深交所、上交所上市的上市公司外, 上市公司公開披露的控股子公司和在國務院批準的其他全國性證券交易場所交易的公司(也就是我們常說的非上市公眾公司,典型就是新三板公司), 也需要適用上述“只看公告、不看公章”的對外擔保審查制度。
那么, 上市公司公開披露的控股子公司和國務院批準的其他全國證券場所交易的公司是否還適用《擔保制度解釋》第8條第2項和第3項規定的“例外情形”呢?
從體系解釋來說,《擔保制度解釋》第8條第2款所規定的“上市公司對外擔保,不適用前款第二項、第三項的規定”中的“上市公司”并不包括“上市公司公開披露的控股子公司和國務院批準的其他全國證券場所交易的公司”,也就是說對于上述兩類公司,仍然可以適用全部的司法解釋規定的例外情形。
但是從立法目的來看,對于具有公眾性的公司提出更高的要求, 保護小股東尤其是公眾股東的利益顯然是對外擔保審查制度的本意,因此也不能排除上述兩類公司也無法適用《擔保制度解釋》第8條第2項和第3項規定的“例外情形”的可能性。總而言之,一句話:從嚴審查,最高院案例出來前,別撞“槍口”。
綜上,在普通公司對外擔保審查制度的基礎上,《擔保制度解釋》對上市公司提出了更高的要求,不但要求以公告為準,還幾乎排除了所有無須決議的例外情形。

既然對外擔保審查越來越嚴,不禁有人要問那如果擔保合同無效了或者不對擔保人發生效力,債權人該怎么辦呢?《擔保制度解釋》第17條就回答了這個問題。相較《最高人民法院關于適用<中華人民共和國擔保法>若干問題的解釋》(“《舊擔保司法解釋》”)第7條和第8條的規定,《擔保制度解釋》第17條作出了細微、但卻重大的修改。

說細微, 因為《擔保制度解釋》和《舊擔保司法解釋》對擔保無效后的賠償責任所作規定, 尤其是區分的各種情況基本一致, 唯一的改動僅在主合同有效、擔保人有過錯而債權人無過錯的。

說重大,因為如果我們結合《擔保制度解釋》第25條的規定,就會發現 “對債務人不能清償的部分”的表述屬于典型的“一般保證”。換言之,主合同有效的情況下,如果債權人無過錯,那么有過錯的擔保人需要承擔的賠償責任從“連帶賠償責任”變為類似于“一般保證”的僅“對債務人不能清償的部分”進行賠償。
而一般保證或連帶保證最核心的區別便在于,一般保證人享有先訴抗辯權,債權人不能在不起訴債務人的情況下單獨起訴一般保證人(這個問題后文會詳細分析,此處不再贅述), 而連帶保證人債權人則不享有先訴抗辯權,因此債權人可以選擇在不起訴債務人的情況下,單獨起訴連帶保證人。
因此,雖然《擔保制度解釋》第17條對《舊擔保司法解釋》的修改不大,但影響卻很重大,至此在各種情況下,擔保人的賠償責任計算基準都將變為“對債務人不能清償的部分”,即未來向擔保人主張擔保無效賠償責任均須參考一般保證的程序。而之所以會有這樣重大修改的原因,最高院的劉貴祥專委已經道破天機,“相較于《擔保法》,《民法典》的立法取向發生了變化,從保護債權人變成了平衡債權人和擔保人的利益。”顯然,從“連帶保證”變成“一般保證”,是有利于保護擔保人的利益的。

說實話,相較于連帶保證,一般保證并不常見。但考慮到《民法典》第六百八十六條明確規定,當事人在保證合同中對保證方式沒有約定或者約定不明確的,按照一般保證承擔保證責任,加之《擔保制度解釋》第25條和《擔保制度解釋》第17條都進一步拓展了可能適用或參考適用一般保證的可能性,因此我們也在此處就一般保證的問題進行簡要的解讀。
或許是知道較之連帶保證, 大家對于一般保證不甚了解, 最高院在《擔保制度解釋》中對一般保證人的先訴抗辯權, 尤其是“債務人不能清償部分”如何確定進行了全面的細化, 包括:


根據《擔保制度解釋》第26條的規定, 債權人未就主合同糾紛提起訴訟或者申請仲裁,僅起訴一般保證人的,人民法院應當駁回起訴, 該等規定保護了一般保證人的先訴抗辯權。
但是, 為了保護債權人的利益, 也為了避免起訴債務人后, 債權人需要再行起訴一般保證人所造成的司法資源浪費, 《擔保制度解釋》第26條還規定, 一般保證中,債權人一并起訴債務人和保證人的,人民法院可以受理。也就是說, 并非只能分別起訴債務人和一般保證人, 而不是不能只起訴一般保證人。

雖然最高院允許同時起訴債務人和一般保證人,但并非最高院不再保護先訴抗辯權,相反地最高院在《擔保制度解釋》第26條進一步明確,除非存在民法典第六百八十七條第二款但書規定的情形外,否則應當在判決書主文中明確,保證人僅對債務人財產依法強制執行后仍不能履行的部分承擔保證責任。也就是說,雖然最高院在程序上賦予了債權人便利,但在實體層面仍然保護一般保證人的先訴抗辯權,并且除例外情形外,只有通過強制執行程序才能確定債務人不能清償部分的金額。
那么, 在“漫長”的強制執行程序中究竟什么時候才能確定“不能履行的部分”呢? 《擔保制度解釋》并沒有直接回答這個問題, 但從《擔保制度解釋》第28條對一般保證訴訟時效的規定中, 我們似乎可以作出推論, 即人民法院作出終結本次執行程序裁定,或者依照民事訴訟法第二百五十七條第三項、第五項的規定作出終結執行裁定時; 或人民法院自收到申請執行書之日起一年內未作出前項裁定時, 債權人尚未得到清償的部分即一般保證人的責任范圍。

根據《擔保制度解釋》第26條的規定,債權人未對債務人的財產申請保全,或者保全的債務人的財產足以清償債務,債權人申請對一般保證人的財產進行保全的,人民法院不予準許,也就是說非但不允許單獨起訴一般保證人,也不可以單獨對一般保證人的財產申請保全。
更令人頭疼的是,“保全的債務人的財產足以清償債務,債權人申請對一般保證人的財產進行保全的,人民法院不予準許”,那么債務人的財產足以清償債務怎么認定呢?最高院沒有明說,但比較大的可能是參照執行規定相關的司法解釋中認定超額保全的方法進行認定。
當然,從邏輯上來說,保全債務人和一般保證人的財產價值之和不應當超過案件標的金額是財產保全應有之意,否則就會超額保全。但該等規定明確后,如何既要保全一般保證人財產,又要分配好額度想必會成為債權回收的新難題。

那么,究竟有哪些例外情形可以只起訴一般保證人,不用苦苦等到強制執行債務人后,可以只保全一般保證人呢?《民法典》第687條第2款就“先訴抗辯權”的例外情形作出了規定, 包括(一)債務人下落不明,且無財產可供執行;(二)人民法院已經受理債務人破產案件;(三)債權人有證據證明債務人的財產不足以履行全部債務或者喪失履行債務能力;(四)保證人書面表示放棄本款規定的權利。

雖然《民法典》第687條第2款規定了四種例外情形, 但《民法典》的這些規定實際參考了《破產法》和執行相關的規定, 總而言之就是要證明債務人已經無法清償債務, 才能夠對抗一般保證人的先訴抗辯權。
總的來說, 《擔保制度解釋》既在程序上為債權人提供了便利, 節省了債權人的訴訟成本, 也保護了一般保證人的先訴抗辯權, 但較之“簡單粗暴”同時起訴債務人和保證人的連帶保證, 一般保證的規則更為復雜, 債權回收周期也明顯更長, 因此連帶保證仍然對債權人而言是更好的選擇。所以, 無論如何大家都必須好好學習《擔保制度解釋》第二十五條的規定, 不能履行債務(一般保證)和不履行債務(連帶保證), 一字之差, 云泥之別。

如果經常處理債權回收工作,你就會發現向債務人、保證人發函主張權利,不錯過保證期間和訴訟時效,也是工作的一部分,因此保證期限、訴訟時效的計算作為實現債權的前提,重要性不言而喻。考慮到相關規定比較繁瑣,我們特別以時間軸的方式為大家展現了一般保證和連帶保證責任的保證期間和訴訟時效計算規則。




其一,根據《擔保制度解釋》第31條的規定,一般保證債權人對債務人提起訴訟/仲裁又撤回的,等于未主張,必須重新再行提起訴訟/仲裁,但連帶保證債權人只要曾經對保證人提起訴訟/仲裁,且訴狀/仲裁申請書送達保證人,即便撤回也視為在保證期間內主張了權利;
其二,既然《民法典》第687條第2款規定了一般保證人喪失先訴抗辯權的情況,債權人可以直接起訴一般保證人,那么債權人自知道或應當知道存在《民法典》第687條第2款時,也要開始計算訴訟時效。
其三,根據《擔保制度解釋》第29條的規定,同一債務有兩個以上保證人,需要向其分別主張權利,向其中一個保證人主張權利,不當然及于其他保證人。
雖然保證期間和訴訟時效的計算不復雜,但考慮到一旦錯過就難以挽回,還是希望大家不要“拖延癥”,早日采取法律措施,以免后患。

允許抵押物轉讓是《民法典》第406條對擔保制度作出的重大修改。根據該等規定,抵押期間,抵押人可以轉讓抵押財產。當事人另有約定的,按照其約定。抵押財產轉讓的,抵押權不受影響。
如果抵押權人不希望抵押人轉讓抵押財產該怎么辦呢?從《民法典》第406條的規定來看,就是要通過約定來禁止或限制抵押物轉讓。那么,具體該怎么操作呢?從《擔保制度解釋》第34條的規定來看,該等禁止或限制抵押物轉讓的約定還得在辦理抵押登記時一并辦理登記。

不難發現,《擔保制度解釋》第43條貫徹了“未經登記不得對抗善意第三人”的基本原則,即如果禁止或限制抵押物轉讓的約定未辦理登記,那么除非受讓人明知存在該等約定,也就是非善意第三人,否則只要抵押物交付/辦理轉讓登記,轉讓抵押物的合同有效,且發生轉讓的物權效力。如果禁止或限制抵押物轉讓的約定辦理了登記,即便該等抵押物已經交付/辦理轉讓登記,那么轉讓抵押物的合同雖然有效,但不發生轉讓的物權效力。
除上述法條本身傳遞的信息外,在《擔保制度解釋》第43條背后還有一些值得注意的問題:
其一,禁止或限制抵押物轉讓的約定如何辦理登記,僅在提供給登記機關的抵押合同中記載禁止或限制抵押物轉讓的約定是否符合《擔保制度解釋》第43條的登記要求?
這個問題恐怕有待相關登記機關回答,因為我們理解該等登記應該是能夠在查閱抵押登記時直接注意到的,如果僅僅只是記載在抵押合同中,即便抵押合同留存在登記機關,恐怕也難以符合《擔保制度解釋》第34條的登記要求。
其二,從抵押物受讓人的角度,考慮到金融機構的特殊身份,其注意義務高于一般的市場主體,特別是金融機構作為產品管理人受讓抵押物時,從勤勉盡責的角度都必須核查該等抵押物是否登記了禁止或限制轉讓的約定。
其三,如果你的抵押物是動產,請務必辦理抵押登記,不然更不可能登記禁止或限制轉讓的約定(當然更主要的原因我們會在下文與大家分享)。
總體而言,抵押物轉讓作為《民法典》所確定的全新制度,給抵押人和抵押權人多了一個選擇,但也對受讓人在買受抵押物時提出了更高的盡調要求。

根據《民法典》第403條的規定,以動產抵押的,抵押權自抵押合同生效時設立;未經登記,不得對抗善意第三人。該等規定看似讓動產抵押更為容易設立,但如果看了《擔保制度解釋》第54條,可能就不會有這樣的想法了,因為未經登記的動產抵押太容易“作廢”了。

根據《擔保制度解釋》第54條的規定,未經登記的動產抵押無法對抗的善意第三人包括四類,占有抵押財產的受讓人、租賃并占有抵押財產的承租人、采取財產保全措施的其他債權人和抵押人破產后的廣大債權人。
如果說對抵押財產的監管可以避免抵押人擅自將抵押財產轉讓、租賃給第三人,那么既然你已經監管該等抵押財產了,那么不如考慮通過《擔保制度解釋》第55條設立動產質押。否則即便有能力監管,不讓動產轉移占有,也無法阻止其他債權人采取保全措施,更無法阻止抵押人進入破產程序。千言萬語匯成一句:
動產抵押還是得辦登記。
更需要注意的是,也不是辦了抵押登記,就萬事大吉了。即便辦理了動產抵押登記,還要考慮《民法典》第404條的規定,即以動產抵押的,不得對抗正常經營活動中已經支付合理價款并取得抵押財產的買受人。當然,《擔保制度解釋》第56條也對《民法典》第404條的適用進行了限制:
正常經營活動,是指出賣人的經營活動屬于其營業執照明確記載的經營范圍,且出賣人持續銷售同類商品;
五種不適用的例外情形, 包括購買商品數量明顯超過一般買受人、購買出賣人的生產設備、訂立買賣合同的目的在于擔保出賣人或第三人履行債務(讓與擔保)、買受人與出賣人存在直接或間接控制關系(關聯交易)、和買受人應當查詢抵押登記而未查詢的其他情形,總而言之就是為了避免抵押人(出賣人)和買受人惡意地通過買賣抵押財產規避債權人享有的動產抵押權。
所以,如果擔保物是抵押人日常經營范圍內的商品,那么即便辦理了登記,仍然有可能因為正常的買賣交易而喪失該等抵押物。如果綜合考慮上述因素,在不考慮抵押人破產的情況下,我們可以給出的建議是:
只有辦理抵押登記的抵押人生產設備,是風險相對較小的動產抵押。如果非要以擔保人的商品進行增信,請直接接受動產質押。

根據《擔保制度解釋》第21條的規定,主合同或擔保合同約定了仲裁條款的,人民法院對約定仲裁條款的合同當事人之間的糾紛無管轄權,也就是說 “從隨主走”根據主合同管轄確定擔保合同管轄的原則只適用于主合同與擔保合同均為訴訟管轄的情況下,如果只有擔保合同約定了仲裁管轄,或者主合同與擔保合同約定了不同的仲裁機構,那么就無法在一個程序同時起訴主債務人,并對擔保人主張擔保物權,而針對擔保人的程序只能是仲裁。
但是,《擔保制度解釋》第45條似乎為債權人開辟了一種新的可能性,在實現擔保物權特別程序中,如果擔保合同約定了仲裁條款,法院也非必然駁回實現擔保物權的申請。

簡單來說,即便擔保合同約定了仲裁條款,如果對擔保物權沒有實質性爭議或部分沒有實質性爭議,那么法院仍然可以拍賣、變賣抵押財產或無爭議部分的抵押財產,反之則需要駁回全部/部分申請并告知擔保物權人申請仲裁。
該等規定看似簡單,但所謂“無實質爭議”的標準究竟為何仍然存在很大變數。由于實現擔保物權特別程序審限較短,在現有司法實踐中,擔保人只要稍有異議,法院往往要求擔保物權人撤回申請或駁回申請轉入普通訴訟程序。如果依然秉持該等處理方式,那么《擔保制度解釋》第45條中規定的,擔保合同約定仲裁條款時,可以通過特別程序實現擔保物權的情況可能并不會很常見。
相反地,《擔保制度解釋》第45條中所規定的可以就無爭議部分拍賣、變賣似乎更有價值,因為在擔保物可分割的情況下,如果擔保人僅僅只是質疑擔保物數量,那么法院就可以就無爭議的數量先行進行拍賣、變賣,例如我們在處理可交換公司債券糾紛時,發行人對于質押股票數量提出異議時。
綜上,考慮到債務人、擔保人往往不會乖乖就范配合債權人實現擔保物權,因此想要真的通過實現擔保物權特別程序“突破”仲裁條款可能性不大,但在債務人、擔保人“耍賴”時,向法院主張先行處置無爭議部分不失為可以選擇的方案。

在解讀《民法典》擔保篇的相關規定時, 最高人民法院的劉貴祥專委一針見血地指出, “與《擔保法》相比, 民法典在立法傾向上已發生了變化, 即已經由注重對債權人的保護向平衡債權人和擔保人的利益轉變”, 相應地作為金融機構只有更了解《民法典》和《擔保制度解釋》的規定,才能更有效保障作為債權人的合法權益,否則無論是擔保不發生效力,還是無法對抗第三人,或是擔保物滅失,對于金融機構而言總難免有所損失,更有可能引發經辦人員的個人責任,希望本文能夠對大家學習新擔保制度有所幫助,于愿足矣。
注:文章為作者獨立觀點,不代表資產界立場。
題圖來自 Pexels,基于 CC0 協議
本文由“大隊長金融”投稿資產界,并經資產界編輯發布。版權歸原作者所有,未經授權,請勿轉載,謝謝!

大隊長金融 










