鐺煮山川,粟藏世界,有明月清風知此音。呵呵笑,笑釀成白酒,散盡黃金。
作者:毛小柒
來源:濤動宏觀(ID:jinrongjianghu123123)
利率、匯率、通脹水平、工資等常用經濟金融術語的本質均是一種價格,如工資是勞動的價格、通脹是生活和生產資料的價格、匯率是貨幣的價格,利率則可被視為資本的邊際產出。
也即當利率較高時,意味著資本的邊際產出通常較高,此時資本往往處于稀缺狀態,反則反之。按照上述邏輯,經濟發展水平越高的經濟體,其資本往往會呈現出越過剩的特征,而對應的利率水平也往往更低,反則反之。
就我國實際而言,金融市場利率的市場化改革已經完成,這幾年著力在推動的是利率市場化進程中的最后兩步,即客戶端(貸款和存款)的利率市場化。
一、中國利率體系簡述
(一)三層架構:政策端(OMO與MLF)+市場端(DR007)+客戶端
1、目前中國已經形成了包括政策端利率、市場利率(含參考利率)以及客戶端廣譜利率等三種類型組成的利率體系架構。如果利率傳導較為順暢,則意味著上述三類利率在趨勢與方向上應保持一致,且不存在明顯的滯后性。
2、政策利率主要包括公開市場操作利率(包括OMO利率、SLF利率、MLF利率等)和其它(如再貸款和再貼現利率、國庫現金定存利率、準備金利率等),而市場利率主要指拆借與回購利率、債券收益率、同業存單與大額存單發行利率、利率債收益率等等。
其中,政策利率以OMO利率和MLF利率為代表,市場利率以DR007為主。
3、客戶端利率的種類更為豐富,除傳統的存貸款基準利率外,還包括一些特殊產品利率(如貨幣市場基金、現金管理類產品、結構性存款、國債逆回購等)以及非標資產利率、票據貼現利率、信用債利率等各類廣譜利率(如民間融資利率、P2P利率、融資租賃利率、商業保理融資成本、小額貸款利率等等)。
4、理論上客戶端利率的確定應以政策利率與市場利率為基礎。具體來看,
(1)央行已經通過貨幣政策執行報告等方式清晰地表明,OMO利率(每日)與MLF利率(每月月中)分別被定位為央行的短期與中期政策利率,代表了銀行體系從央行獲取短期和中期基礎貨幣的邊際資金成本。由于央行掌握著基礎貨幣供應,意味著上述兩個政策利率必然是市場利率定價的基礎,央行只需作少量OMO和MLF操作,便可對市場利率產生決定性的邊際影響。
(2)市場利率品種很多,但從央行的角度來看最為重視DR007這一指標,即央行貨幣政策的意圖多是為了引導以DR007為代表的市場利率圍繞政策利率為中樞水平波動。
(3)客戶端的利率主要是貸款端與存款端兩類,通過LPR新報價機制已經實現了MLF與LPR之間的聯動,形成了“MLF利率——LPR——貸款利率(FTP)”的利率傳導機制,并在此基礎上進一步推動存款利率市場化。
事實上由于不同利率的風險溢價差異明顯,我們可以將政策性利率以及部分市場利率認定為無風險利率,將面向客戶端的利率認定為風險利率,央行貨幣政策的主要目的則是通過影響無風險利率來改變風險利率的預期,其依據的邏輯大致可以參照CAPM資本資產定價模型,這里不再贅述。

(二)構建利率走廊機制:約束貨幣市場利率
相較于以上三類利率而言,利率走廊是約束貨幣市場利率的一個區間。
1、通常利率走廊區間的上限為央行貸款給金融機構的利率,下限則為金融機構存錢在央行的利率,利率走廊區間的調控目標則為金融機構之間的拆借利率,也即通過調控確保金融機構之間的拆借利率在利率走廊的區間內波動。例如,當同業拆借利率突破區間上限時,金融機構便可以轉而向央行借款,反則反之。
2、2014年5月時任央行行長周小川率先提出“利率走廊”這個概念,但關于“利率走廊”的研究最早可追溯至上世紀90年代(其中以Kevin Clinton分別完成于1991年和1997年的兩篇論文為代表)。20世紀90年代以來,加拿大、歐元區、瑞典等經濟體率先采用了“利率走廊”模式來調控利率,隨后美國、德國、法國、意大利、瑞典、瑞士、芬蘭、匈牙利、斯洛文尼亞以及印度、斯里蘭卡、納米比亞等經濟體也采用了這一調控模式。
3、對于中國而言,也有自己的利率走廊區間,上限和下限分別為SLF利率和超額存款準備金利率。2020年4月3日,央行決定自4月7日起將金融機構在央行超額存款準備金利率從0.72%下調至0.35%,這是自2008年以來首次下調超額存款準備金利率,意味著中國利率走廊已拓寬至0.35%-3.20%(利率走廊的寬度達到285BP)。

二、貸款端先行:構建LPR新報價機制
2013年10月我國央行正式推出LPR,并將其定位為10家銀行最優客戶貸款利率的平均值(剔除最高和最低水平)。
(一)LPR新報價機制于2019年8月正式推出,市場化程度顯著提升
1、2013年10月LPR推出后,受銀行貸款定價慣性等因素影響,LPR報價與貸款基準利率之間保持著相對固定的公布頻率、變化幅度和利差,市場化程度較低,對貸款利率的引導作用不夠。2019年8月人民幣匯率勇于破“7”后,新報價機制也順勢推出,并在2019年8月中下旬推出一系列與LPR有關的配套政策。
2、相較于貸款基準利率和舊LPR,LPR改革后,由報價行根據自身對最優客戶實際發放貸款的利率水平,在MLF利率基礎上加點報價,MLF利率則由市場化招標形成,反映了銀行平均的邊際資金成本,市場化程度亦明顯提升。
同時LPR亦已逐漸取代了貸款基準利率成為商業銀行FTP的主要參考基準,貸款FTP與LPR的聯動性以及貨幣政策向貸款利率傳導的效率明顯增強。
3、LPR新報價機制推出以來,LPR合計調整四次,1年期LPR累計下調40BP、5年期以上LPR累計下調50BP,MLF累計下調35BP。不過自2020年4月20日第四次下調以來,LPR已經連續15個月未再調整過。

(二)LPR新報價機制的主要特征
1、基本:客戶貸款利率的理論下限
(1)LPR(英文名稱為Loan Prime Rate),在國內被稱為貸款基礎利率(美國、香港等經濟體則稱其為最優惠貸款利率)。
我們可以形象地將其稱之為針對報價行的最優客戶所適用的貸款利率,因此理論上來說LPR應該是客戶貸款利率的下限。
(2)不過實踐中,LPR本身是一個動態的變化過程,實際貸款利率與LPR即可以是加點,亦可以是減點,例如香港的客戶實際貸款利率往往低于LPR。
(3)進一步將銀行分為報價行和其它銀行,將客戶分為最優客戶和非最優客戶,由于報價行和其它銀行、最優客戶和非最優客戶、報價行和其它銀行的同類客戶之間均存在風險溢價,因此在LPR基礎上可以衍生出LPR1、LPR2、LPR3。
2、新舊LPR的差異
和2013年推出的LPR相比,LPR新報價機制有諸多創新之處,主要體現在報價原則(基于最優客戶)、形成方式(MLF加點)、期限品種(1年和5年以上)、報價行(數量更多且類型更豐富)、報價頻率(固定于每月20日)以及新的運用要求(通過MPA和自律機制管理)來強化約束等方面。

(三)美國、日本以及中國港澳等主要經濟體LPR機制對比
1、LPR報價機制主要始于1933年大蕭條時期的美國,隨后拓展至其他經濟體,從現在來看LPR最初是被定位于過渡性的定價基準。不過目前除中國大陸外,僅美國、日本、中國香港和澳門等少數經濟體仍在使用LPR報價機制,其中香港的個人住房按揭貸款基本是在LPR的基礎上定價,而美國和日本的LPR目前主要在中小銀行和中小企業之間發揮著作用。

2、從主要經濟體的LPR運用情況來看,我們至少可以得到以下兩個結論:
(1)LPR本身并非是貸款利率市場化的終點,其存在的必要性在于資本市場發展并不完善,即實體企業很難從資本市場得到充分合理的融資,因此LPR雖然只是過渡,但卻會存在較長時間。
(2)美日等經濟體的LPR報價經過不斷完善后,運用范圍卻逐漸收窄,最終主要適用于中小微企業、零售貸款等領域,而這些恰恰是無法從資本市場得到融資的群體。即隨著利率市場化的完成,大型企業的融資更傾向于市場化的資本市場,中小企業和零售貸款則依然通過LPR從金融機構融資。
(四)LPR新報價機制推出的主要背景
1、提高貨幣政策的傳導效率
通過在MLF利率加點基礎上形成LPR,可以將商業銀行的資金成本和對最優客戶的定價行為考慮在內,有助于通過市場化的MLF利率來提高貨幣政策的傳導效率,使LPR更能夠反映央行的貨幣政策意圖變化。
同時,LPR取代傳統貸款基準利率在民為商業銀行FTP的主要參考基準后,貸款FTP與LPR之間的聯動性有所增強,即FTP也能反映央行的貨幣政策意圖。

2、打破貸款利率隱性下限,降低融資成本
LPR新報價機制推出后,市場主體的議價能力和意識明顯提高,金融機構之間對最優客戶和次優客戶的競爭有所加劇,使得商業銀行貸款實際利率的下降幅度一般會明顯超過LPR的下降幅度(實際情況也確實如此)。甚至一些銀行主動下沉,爭搶客群,進一步推動了企業貸款利率的下降。
這種環境下,存款成本較低的銀行明顯更具優勢,降價空間也更具彈性,更有動力打破貸款利率下限,與之相對應其它一些銀行面臨的壓力則會明顯抬升。
需要說明的是,雖然LPR已經連續15個月未調整,但并不意味著監管部門對此無動于衷,而LPR新報價機制的效果仍在體現:
(1)今年央行便有窗口指導部分銀行,要求其2021年度新發放銀行貸款加權平均利率不得超過“2020年度第四季度平均水平+12BP”(2020年四季度平均水平為5.03%、意味著部分銀行不得超過5.15%)。
(2)根據央行今年二季度貨幣政策執行報告,今年二季度新發放貸款加權平均利率降至4.93%(較一季度大幅下行17BP),創有統計以來新低。
3、間接推動存款利率市場化
LPR新報價機制使得貸款利率與市場利率逐步,在貸款利率隱性下限被打破且貸款利率不斷下降過程中,為保持穩定的利差,商業銀行也有主動降低其負債端成本的動力,高息攬儲的意愿會受到一定程度削弱,這在一定程度上提升了貨幣政策向存款利率傳導的效率,也在一定程度上推動了存款利率的市場化。
三、存款端跟進:存款利率報價方式調整
(一)存款利率報價方式于2021年6月正式調整
經過兩年的LPR新報價機制實踐以及存款端一系列整頓(如智能存款、異地存款、結構性存款、貨基與類貨基等)后,市場利率定價自律機制明確自2021年6月21日起,存款利率也由存款基準利率調整為加減點的形式。
至此,存貸款利率的報價方式均調整為加點這一國際通行的路徑。具體看,
貸款利率=LPR+加點幅度1
存款利率=存款基準利率+加點幅度2
只不過,當時LPR新報價機制的推出是由央行一手推動且較為高調,而存款利率報價方式的調整則借助市場利率定價自律機制,并在某種程度上采取引導輿論的方式向前推進。可以說,存款利率的調整已經成為利率市場化的政策聚焦點。


(二)此次調整是LPR新報價機制的延續
1、一般來說,和貸款端相比,存款利率報價方式的調整更為復雜。這主要是因為,貸款利率主要涉及到銀行的議價能力,市場化程度相對較高,且有一些綜合服務方案可供選擇,而存款的替代產品目前仍未形成事實上的影響力、存款競爭更多是價格維度層面的競爭。
2、存款利率報價方式調整是貸款利率報價方式調整的延續,是利率市場化過程的有效構成部分,存貸款利率報價方式均調整為加點形式有助于金融管理部門更好評估政策調整對金融機構以及實體經濟的傳導效果。
3、過去一段時期對結構性存款、智能存款、異地存款以及對貨基與類貨基(現金管理類產品)的嚴格監管,是存款利率報價方式調整的前奏,與存款利率報價方式調整在政策內涵與導向上是一致的。
(三)調整政策較為細化
和LPR新報價機制不同的是,此次存款利率報價方式調整并未取消存款基準利率,而是在存款基準利率基礎上的調整,且針對國有大行和其它行采取了不同的調整幅度,這大概說明兩個問題:
1、地方人行在存款利率市場化的過程中將起到更大的作用,其影響力也會更強,地方商業銀行及全國性銀行的地方分支機構將面臨來自地方人行的貼身式監管,各品種、各期限利率加點幅度的微小變化可能均會引起地方人行的注意,并受到地方人行的窗口指導。
2、此次存款利率報價方式調整將對象分為大行和其它銀行兩檔,同時導致長期限存款利率上限有明顯下降、短期限存款占比可能會上升,且一刀切地統一了其它銀行(含股份行和地方性銀行)的存款利率上限,這意味著從政策層面看,未來銀行在存款端的定價上限將只有大行和其它銀行兩檔,即地方性銀行相較于股份行已沒有優勢。
此次存款利率報價方式調整后,各銀行可在自律上限之內,自主確定具體的存款利率水平。目前來看全國性銀行存款掛牌利率基本保持不變,部分地方法人金融機構的中長期限存款掛牌利率有所下降。

四、中國利率市場化的五個階段
從我國利率市場化的進程來看,大致可以分為五個階段。
(一)1993-2007年:邁入“存款利率管上限、貸款利率管下限”的階段
我國利率市場化最早源于1993年的兩份文件,在1993-2007年的15年時間里,我國先后放開了貨幣市場利率和債券市場利率,利率市場化真正進入“存款利率管上限、貸款利率管下限”的新階段。
1、《關于建立社會主義市場經濟體制若干問題的決定》明確了改革方向
1993年11月14日,十四屆中央委員會第三次全體會議通過了《關于建立社會主義市場經濟體制若干問題的決定》這一具有歷史意義的文件,明確了中國市場經濟改革的方向,并提出以下幾點與利率市場化有關的要求:
(1)央行作為獨立部門需從主要依靠信貸規模管理,轉變為運用存款準備金率、央行貸款利率和公開市場業務等手段,調控貨幣供應量,保持幣值穩定。
(2)央行按照資金供求狀況及時調整基準利率,并允許商業銀行存貸款利率在規定幅度內自由浮動。
(3)包括貨幣的發行、基準利率的確定、匯率的調節和重要稅種稅率的調整等在內的宏觀經濟調控權,必須集中在中央。
2、《國務院關于金融體制改革的決定》明確了改革思路
1993年12月25日,國務院發布《關于金融體制改革的決定》(國發〔1993〕91號),明確了中國金融體系的改革思路,并提及以下幾點重要內容:
(1)央行貨幣政策的中介目標和操作目標是貨幣供應量、信用總量、同業拆借利率和銀行備付金率。
(2)央行實施貨幣政策的工具包括法定存款準備金率、中央銀行貸款、再貼現利率、公開市場操作、中央銀行外匯操作、貸款限額、中央銀行存貸款利率。
(3)央行要制定存、貸款利率的上下限,進一步理順存款利率、貸款利率和有價證券利率之間的關系;各類利率要反映期限、成本、風險的區別,保持合理利差;逐步形成以中央銀行利率為基礎的市場利率體系。
應該說以上兩份文件明確了我國利率市場化改革的基本思想。
3、確立了改革三原則的總體思路
(1)1995年央行發布的《關于“九五”時期深化利率改革的方案》初步提出了利率市場化改革的基本思路。
(2)2003年2月20日,2002年四季度貨幣政策執行報告對中國利率市場化改革進行專門討論,總結并明確了中國利率市場化改革的總體思路,即“先外幣、后本幣;先貸款、后存款;先長期、大額,后短期、小額”。

(二)2007-2012年:適逢金融危機沖擊,利率市場化改革進程有所放緩
在全部放開貨幣市場與債券市場利率、貸款利率上限和存款利率下限后,我國利率市場化改革進程受2007-2008年金融危機影響而有所放緩。
不過在2007-2012年的五年時間里,我國利率市場化進程雖然放緩,但仍然在為進一步的利率市場化而做準備,如不斷完善中央銀行利率體系、培育貨幣市場基準利率、放開替代性金融產品價格等等。
應該說2012年既是金融業新一輪創新開啟之年,也是利率市場化再次進入破冰期的起始之年,在2012年6月和7月先后擴大存貸款基準利率的波動幅度之后,2012年9月17日一行三會一局對下一階段的利率市場化提出了五點要求,這五點要求也成為了利率市場化新一輪改革進程的主要思路。

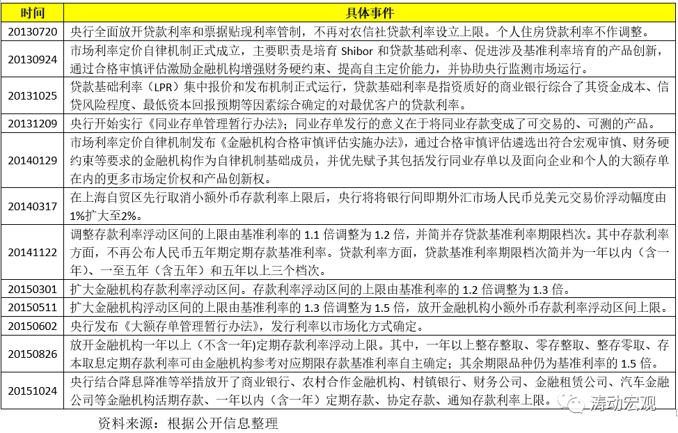
(三)2013-2015年:構建政策利率體系、利率管制基本放開
2012年以來的金融創新使得傳統數量型貨幣政策和部分金融指標的有效性進一步下降,利率市場化的推進顯得更為迫切。這一時期的利率市場化相關動作基本上均能在《金融業發展和改革“十二五規劃”》中找到影子,央行也主要通過放松利率管制、加強機制建設、推動產品創新等多個層面來推動利率市場化,而這一時期所推出的一系列金融產品和相關動作均具有深遠影響。
1、利率管制基本放開
(1)2013年7月央行全面放開貸款利率和票據貼現利率管制。
(2)2015年10月央行放開了商業銀行、農村合作金融機構、村鎮銀行、財務公司、金融租賃公司、汽車金融公司等金融機構活期存款、一年以內(含一年)定期存款、協定存款、通知存款利率上限。
(3)2015年12月放開金融機構一年以上(不含一年)定期存款利率浮動上限。至此存貸款基準利率的管制已基本放開。
2、替代性金融產品不斷推出
在放開存貸款基準利率之后,替代性金融產品的重要性也更為突出,如2013年10月推出了貸款基礎利率(LPR),2013年12月推出同業存單,2015年6月推出大額存單。
3、豐富貨幣政策工具箱
在加強合意貸款約束、窗口指導的基礎上,這一時期央行也在不斷豐富貨幣政策工具箱,相繼推出了短期流動性調節工具(SLO)、常備借貸便利(SLF)、中期借貸便利(MLF)等工具,以便及時平滑因利率市場化改革而造成的市場波動。
(四)2015-2018年:進一步完善貨幣市場利率體系、建立利率走廊機制
1、2015-2018年期間除因2015年股災而五次調整存貸款基準利率外,其余時間存貸款基準利率并沒有進行調整。相反這一期間政策性利率卻頻繁調整,央行的目的主要是希望通過不斷完善同業存單發行利率、推出存款類金融機構債券回購利率、回購定盤利率、建立利率走廊機制等舉措形成基準利率框架。
2、2014年5月時任央行行長周小川表示未來將采取利率走廊模式來調整短期利率,利率走廊機制才開始引起市場關注。隨后,2015年一季度貨幣政策執行報告明確提出“探索常備借貸使得利率發揮貨幣市場利率走廊上限的功能”。經過多年努力和引導,目前我國利率走廊的框架基本清晰,即上限和下限分別為SLF利率與超額存款準備率利率水平。
3、此外央行在進行價格政策調整的同時,也相繼推出了普惠性降準政策、置換式降準、臨時準備金動用安排、臨時流動性便利等數量型政策舉措,形成了數量型與價格型貨幣政策相輔相成的基本調控框架。

(五)2019年以來:存貸款基準利率變革,利率市場化進程邁入深水區
央行現有的貨幣政策工具雖然能夠有效降低貨幣市場利率,但對于實體經濟融資成本的影響卻顯得無能為力,在市場普遍將責任歸于央行的同時,央行本身則將其歸為貨幣政策傳導機制不暢所致。于是在經濟下行壓力加大、中美貿易摩擦較為復雜的背景下,貸款利率并軌變得日益迫切,LPR新報價機制正是在這種背景下產生。在LPR新報價機制推出兩年左右的時間,存款基準利率報價方式的調整亦水到渠成,貨幣政策調控方式亦會因此發生根本性變化。
1、此利率市場化與貨幣政策調控框架之間有著顯而易見的密切關系,而這也可以從其它經濟體的利率市場化進程中尋到蹤跡。例如,上個世紀70-90年代利率市場化進程中,各經濟體的貨幣政策框架便逐步由數量型向價格型轉變。
2、貨幣政策框架調整的經濟學邏輯在于隨著金融體系的不斷健全與金融市場的發展,宏觀經濟擾動的因素更多的由經濟層面擴展至金融層面,貨幣政策的調控工具也相應由數量型向價格型轉變,特別是隨著金融創新的不斷深化以及經濟與金融體系之間的聯動性日益增強,數量型政策的調控效應將明顯減弱。
3、貨幣政策調控框架轉向價格型的用意在于,貨幣當局可以通過調節政策利率來影響市場利率變化,并傳導至各類金融產品,進而可以影響到經濟主體的投資決策、消費行為,最終達到以此來調控經濟和物價的目的。
當然,貨幣政策調控框架真正轉向價格型不是一件易事,這有賴于利率市場化的深入推進,還要依賴于匯率市場化的進程(匯率要有彈性)、健全完善的金融市場、完備的金融基礎設施、理性的微觀主體、量價之間的聯動性較為密切。
五、主要經濟體利率市場化進程的簡要回溯
利率市場化這一問題在各經濟體中普遍存在。20世紀70年代全球經濟普遍陷入停滯不前的“滯脹階段”,兩次石油危機進一步加劇了全球經濟金融市場出現動蕩,使得各國對經濟金融自由化的政策訴求達到前所未有的高度。
利率市場化作為金融自由化的核心,便成為金融體系改革最主要的部分,絕大多數經濟體的利率市場化正是基于這一背景不斷向前推進。

(一)美國(1970-1987年):用時17年左右
美國從建國開始便一直實行利率管制政策,1929-1933年大蕭條時期發布的《銀行法》對存款利率上限進行管制。20世紀70年代,隨著兩次石油危機的爆發以及經濟陷入滯脹,原先的利率管制政策成為宏觀經濟政策有效施行以及經濟金融自由化的較大約束,于是美國開始啟動利率市場化改革。
美國的利率市場化改革總體來說是一個漸進的過程,從1970年開始到1986年基本完成,總共用時17年左右,改革進程大致可以分為三個階段:第一階段(1970-1979):開端階段主要采取逐步解除對部分存款利率管制措施,;第二階段(1980-1982):該階段主要措施為分階段取消對定期存款和儲蓄存款的利率關注;最后一個階段(1983-1986):美國利率市場化的完成標志是徹底廢除存貸款利率管制。
具體來看,1970年開始美國先后放松大額可轉讓存單、貨幣市場基金以及長期大額定期存款的定價管制,標志著利率市場化進程的實質推進;1980年的《廢止對存款機構管制與貨幣控制法》與1982年的《解除存款機構管制與貨幣管理法》標志美國利率市場化進程的全面推進;而1987年的《銀行公平競爭法》則標志著利率市場化進程的正式完成。
(二)日本(1978-1994年):用時16年左右
20世紀70年代,日本政府為了應對滯漲和財政赤字融資,不得不放開國債市場利率;由于企業、個人、機關團體都可以參加短期金融市場的交易,使得銀行存款大量分流,銀行也轉而支持利率市場化。全球性的金融自由化浪潮、和歐美等過的推動之下,日本加速了利率市場化改革。
具體來看日本的利率市場化進程與其匯率市場化改革相輔相成,始于1978年,并在推出大額可轉讓存單之后先后放開貨幣市場利率、債券市場利率。1984年的《金融自由化與日元國際化的現狀與展望》正式拉開了日本利率市場化改革的大幕,1985年的廣場協議加速了這一進程的推進,1991年日本央行停止對利率進行窗口指導、1993-1994年日本實現了全部利率的市場化。
(三)中國香港(1994-2001年):用時7年左右
香港的利率管制源于1964 年實施的香港銀行利率協議,其主要背景是上世紀60年代初香港銀行間因惡性競爭而發生的銀行危機。自90年代中期以來,隨著香港隨著國際金融中心的建立以及西方主要經濟體相繼放松金融和資本管制,香港當局于1994年加快了利率市場化的步伐,至2001年香港全面撤銷所有利率協議,完成利率市場化進程。
香港利率市場化的主要特點之一是分階段推進,即先逐步撤銷占比重較小的定期存款的利率限制,后撤銷儲蓄和往來存款的利率限制。香港金融管理局認為,鼓勵競爭需要與維持貨幣和銀行體系穩定取得平衡,因此決定分階段局部撤銷利率限制。香港存款利率協議的撤銷先后分了五個階段,歷時共七年,在撤銷各階段中香港金融管理局對銀行業的經營情況始終保持高度關注,且靈活評估調整監管政策,保證了香港利率市場化的平穩過渡。
(四)中國臺灣(1980-1989年):用時9年左右
臺灣在戰后四十余年的時間里, 一直對利率、金融資產價格等實行嚴格的管制政策。但是,隨著經濟規模的擴大和對外聯系的加強, 這種嚴格管制的金融體制越來越不適應經濟的發展。同時,部分西方國家的利率市場化藍籌從外部環境上呼吁臺灣金融業對利率管制進行市場化改革。內外部因素共同作用下,臺灣地區從1975年至1989年,前后歷經了14年,完成了利率自由化進程,臺灣利率市場化改革的具體進程如下:
1、允許銀行在上限內確定存款利率和一定范圍內確定放款利率。1975 年臺灣正式公布了新《銀行法》, 使銀行在最高利率的范圍內自行確定存款利率。
2、放寬銀行利率直接管制范圍。1980 年,臺灣頒布《銀行利率調整要點》, 銀行公會代替“中央銀行” 決定放款利率的上下限, 銀行自行決定票據貼現、金融債券等利率。
3、實施基本放款利率制度。1985 年, 臺灣的大小銀行陸續實行了這種制度。
4、改變利率分類。1982 年, 放寬利率細分為短期保放款和中長期放款。在1986 年,存款的最高利率簡化為“活款存款”、“活期儲蓄存款及郵政儲金”、“定期存款機定期儲蓄存款”。
5、取消存款最高利率及放款利率上下限。1989 年臺灣《銀行法》取消了“中央銀行” 對存貸款的利率限制。
(五)其它經濟體
也有一些經濟體的利率市場化改革進程比較倉促和曲折。
例如,作為第一個推進利率市場化的發展中國家,阿根廷在1971-1977年全部完成了利率市場化改革,并同步推行匯率市場化,直到現在阿廷仍陷于所謂過度自由的困境之中;智利則在1974-1975年僅用時一年便完成了利率市場化改革;石油危機推動巴西CPI常年維持在20%以上,促使巴西于1975年實行了幾乎一步到位式的利率市場化,在利率市場化完成之后的1975-1989年,巴西實際利率水平接近50%,遠遠高于改革之前的6%左右,經濟增速也由之前的10%左右降至3%附近。
韓國的利率市場化背景與中國較為相似,利率管制政策的目的同樣是為了支持重點企業,并導致中小企業和民間借貸成本較高。1981年為滿足OECD成員國的要求,韓國正式啟動利率市場化,并于1997年全部完成了利率市場化進程,但中間的過程異常曲折。特別是利率市場化進程中的1989年,韓國經濟內外交困,導致市場利率水平大幅攀升,韓國不得不短暫終止利率市場化進程,直至1991年才重新啟動。
相較而言,同為發展中國家的印度則顯得較為溫和。1991年的國際支付危機促使印度在1992-1998年完成利率市場化,在利率市場化期間及之后的較長時間,貸款利率不僅沒有上升反而還穩中有降,使印度經濟始終保持著高速增長。
六、下階段的可能方向
LPR新報價機制改革與存款基準利率報價方式調整這兩大舉措使貨幣政策傳導機制更加順暢,亦使央行的政策意圖能夠更有效地通過金融體系傳導給市場。

(一)LPR新報價機制已經完成兩年,而自2020年5月以來,LPR已經連續16個月沒有調整,但要認識到LPR新報價機制的變革效果仍在顯現,這表明LPR新報價機制的效果是好的,短期內后續貸款端的利率市場化工作應以持續鞏固LPR新報價機制的效果為主。
(二)和LPR相比,存款利率報價方式的調整效果剛剛開始顯現,其對金融體系的持續影響需要密切關注。特別是我們看到目前存款利率報價方式仍是基于現有存款基準利率,而存款基準利率并未市場化,因此利率市場化的下一步目標應會聚焦在存款端,且很有可能借鑒LPR的經驗,進一步提升存款基準利率的市場化,將存款基準利率與政策利率有效聯動,如明確存款基準利率在OMO利率、SLF利率或MLF利率等政策利率的基礎上給予一定加減點幅度確定。
不過這里的確有一些細節上的問題,如存款的期限相較貸款更為靈活,這就意味著其可參照的政策利率實際上不太好選擇。
(三)過去是通過LPR新報價機制來對資產端施加壓力,以倒逼存款利率市場化,推動金融體系不斷降低負債成本,以維護相對平穩的利差水平。因此后續在較長時期內,保護金融體系的利差水平可能是必要的,這就使得LPR新報價機制與存款利率新報價方式既是降低實體經濟綜合融資成本的一種手段,也是金融管理部門保護金融體系的一種方式。
(四)雖然央行已經明確OMO利率和MLF利率分別作為短期和中期政策利率,但政策利率體系本身仍是較為繁雜的。與此同時,作為市場利率的錨,政策利率本身也應該也有一個參照的錨,即所謂的自然利率(或稱中性利率)。下階段,確定中國的政策利率錨會顯得比較關鍵,這樣才能給市場更穩定的預期。
自然利率一直是美國貨幣政策的隱含參考指標,即聯邦基金利率的潛在目標。所謂自然利率,即剛剛好的利率水平,經濟既不過熱、亦不趨冷下的利率水平,我們可以將其理解為經濟在穩態增長率下的通脹水平,目前美聯儲將其設定為2%,當然這也是全球主要經濟體的通行設定標準。
2021年6月,國際清算銀行公布的工作論文“中國的自然利率”(央行貨幣政策司司長孫國鋒聯合撰寫)指出“中國的自然實際利率在1995-2010年期間平均為3-5%,隨后逐步降至2019年底的2%以上……如果假設通脹率為2-3%,則意味著目前對應的自然名義利率應在4-5%之間”。
應該說自然利率在未來如何演變還需要通過更有效觀察人口、技術進步、金融等其它因素的變化來推斷,但是從目前大部分經濟體的實踐來看,自然利率趨勢性下降是全球普遍現象,這可能是因為全球經濟增長中樞水平在不斷下移,中國也不會例外,事實上如果技術進步和人口增長沒有出現明顯變化,那么自然利率水平的下降趨勢仍將持續。因此,明確自然利率對于把握中國基準利率的中長期方向顯得越來越重要。
(五)如前所述,目前利率市場化進程并未結束,在當前經濟下行壓力逐步增大的情況下,下半年的貨幣政策基調應是穩健偏寬松的。特別是,2021年7月30日的政治局會議和2021年8月23日的信貸形勢座談會似乎都表明后續的貨幣政策是存在想象空間的,這意味著后面1-2次降準應該比較確定,而降息的概率似乎也在逐步提升,即和過去“抓住穩增長壓力較小的窗口緊一緊”相比,未來央行更有可能以“抓住美聯儲還沒加息的窗口先松一松”來作為行動指南。
實際上2014-2015年美聯儲正式開啟加息窗口之前我國央行的貨幣政策也是非常寬松的。從這個角度來看,歷史有可能會重演,畢竟目前所面臨的穩增長壓力并不僅僅局限于今年下半年,明年的壓力可能會更大。
注:文章為作者獨立觀點,不代表資產界立場。
題圖來自 Pexels,基于 CC0 協議
本文由“任博宏觀倫道”投稿資產界,并經資產界編輯發布。版權歸原作者所有,未經授權,請勿轉載,謝謝!
原標題: 利率分析手冊(2021年版)

任博宏觀倫道 










