鐺煮山川,粟藏世界,有明月清風知此音。呵呵笑,笑釀成白酒,散盡黃金。
作者:陽新芽
來源:投拓狗日記(ID:ziguanshidai)
這次我只講土地成本,下一篇文章講工程成本。
土地成本的組成
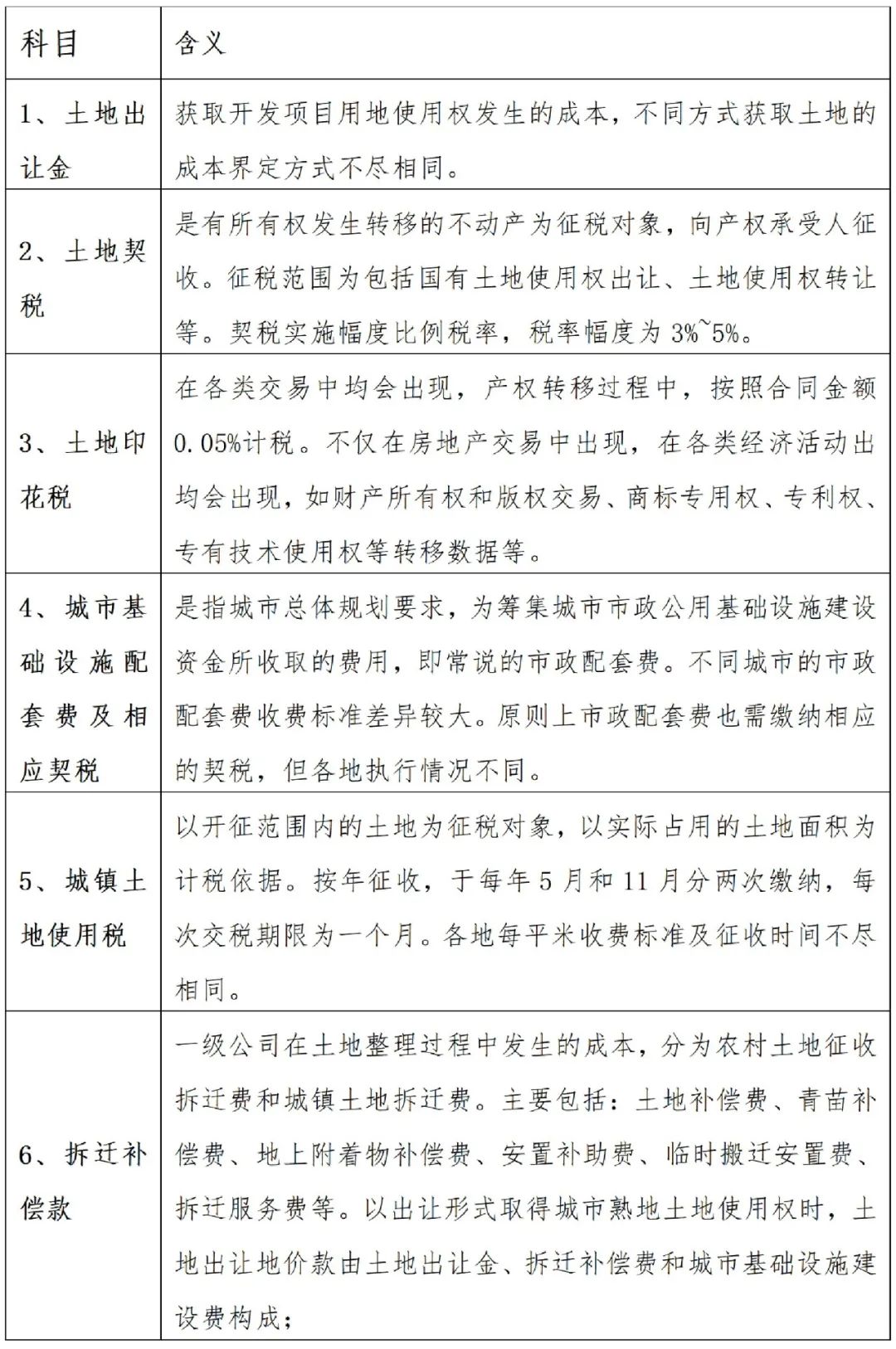
土地成本包含哪些細項科目?
從狹義上來說,土地成本就是指在項目獲取過程中所需支付的土地出讓金額,如:公開招拍掛項目繳納的土地出讓金(含補繳)。但對于二手并購類項目,原始繳納的土地出讓金可能金額極低,是否代表著地塊狹義上的土地成本就是原始土地出讓金呢?答案也未必:如果該地塊不涉及到變性、調規等變化,原始的土地出讓金即為該地塊的土地成本(有票成本)。對于涉及到調規、變性的項目,需要重新收儲掛牌,即需要根據一定的規則補繳土地出讓金,此時核算的狹義上的土地成本不僅為原始的土地出讓金,也應包含補繳的土地款金額。
從廣義上來說,土地成本應包含以下六項,詳細見下表:

據上表可知,廣義上的土地成本組成 = 土地出讓金 + 契稅印花稅 + 市政配套費 + 拆遷補償款。(值得注意的是,以上項目在僅為稅費核算時歸入土地成本核算,但并不代表其本身屬于土地成本)
因此在投資測算模型中,對于土地成本的設置,應體現上述細項,至少包含契稅、市政配套費、其他費用等。如公開招拍掛項目無需另外設置拆遷補償款,已在土地出讓金中體現。如下表中,土地成本總和為下列四項之和。

土地成本的數值為靜態測算必需的要素,但對于動態測算來說,僅知道土地成本的數值是不夠的,土地成本的支付節奏也非常重要。不同城市不同項目對土地款的支付要求也不盡相同。
示例:某項目的土地付款節奏安排如下圖:

關于土地出讓金返還的認定
在實操中常見的公開招拍掛、收并購項目中,對于土地成本的認定相對比較簡單,即關注其原始土地出讓合同中成交金額(有相應票據支撐),在簡易認定過程值得注意的是摘除無票據支撐(無合理支付路徑)的無效土地成本/在收并購過程中認定為股權溢價的“無票成本”。
對于涉及到土地出讓金返還的場景,常見的是一二級聯動類項目,或與原有一級整理公司合作,成立合資公司去二級市場摘地類項目。具體過程展開來看如下:

需要說明的是,土地成本的認定其實也是對稅負抵扣計算基數的認定。在一二級聯動項目中,由于出資主體與返還主體為同一主體,在稅負的抵扣中視為“土地出讓金返還在原土地成本中進行沖抵”。

由于非一二級聯動項目的在摘牌與返還的主體不一致,這就導致了對返還款認定性質的變化,即一級公司以股東借款或資本公積形式將返還款轉入二級公司,專款專用于安置房的建設,在交易結構設計中,通常以一級公司的“保牌權益”換取二級公司的“建成物業或現金溢價”。因此返還款對于二級公司來講,不可以將土地款進行沖抵,而視為“營業外收入”。
好了,本篇文章就寫到這了,下次講為大家具體分析“開發成本中的工程成本”。
注:文章為作者獨立觀點,不代表資產界立場。
題圖來自 Pexels,基于 CC0 協議
本文由“投拓狗日記”投稿資產界,并經資產界編輯發布。版權歸原作者所有,未經授權,請勿轉載,謝謝!

投拓狗日記 











