鐺煮山川,粟藏世界,有明月清風知此音。呵呵笑,笑釀成白酒,散盡黃金。
作者:毛小柒
來源:濤動宏觀(ID:jinrongjianghu123123)
無論是深港與橫澳兩大合作區的《方案》發布(詳情參見深港與橫澳兩大合作區政策全解),還是“跨境理財通”業務的正式啟動(詳情參見跨境理財通細則全解),抑或是先前粵港澳大灣區規劃綱要及配套的金融支持政策(詳情參見如何理解粵港澳大灣區配套金融支持政策?),均表明在大灣區有機構布局的銀行將能夠更直接地享受到不斷釋放的政策紅利。這些政策紅利包括但不限于合作區內的非金融企業在借用外債與跨境結算等方面更加便利,港澳金融機構在合作區的準入門檻(如資產、資本金規模、經營年限、審批流程等方面)不斷降低、業務范圍不斷拓寬,人民幣在合作區的使用范圍與規模也將有序擴大、資本項目可兌換進程有望在合作區內加快等等。
基于以上背景,本篇文章主要討論在大灣區內前瞻性進行布局的銀行,具體包括三個層次的內容,具體分別為(1)全國性銀行(國有大行與股份行)在港澳地區的機構布局;(2)地方性銀行在港澳地區的機構布局;(3)非廣東省的地方性銀行和境外銀行在大灣區內地區域的機構布局。
一、全國性銀行在港澳地區的機構布局情況
(一)16家銀行(5家國有行和11家股份行)在香港進行了機構布局
18家全國性銀行中,有16家在香港進行了機構布局,具體包括5家國大行(除郵儲銀行外)與11家股份行(除恒豐銀行外)。
1、16家銀行(5家國有大行與11家股份行)在香港均擁有分行
16家全國性銀行在香港均擁有分行,包括5家國有大行與11家股份行。其中,中行與中信銀行均是通過其子公司在香港設立了分行,而股份行中只有恒豐銀行在香港沒有設立分行。
需要說明的是,中信銀行香港分行正在籌建中,這意味著中信銀行不僅通過其子公司在香港設立了分行,后續中信銀行自身在香港也會直接擁有1家分行。
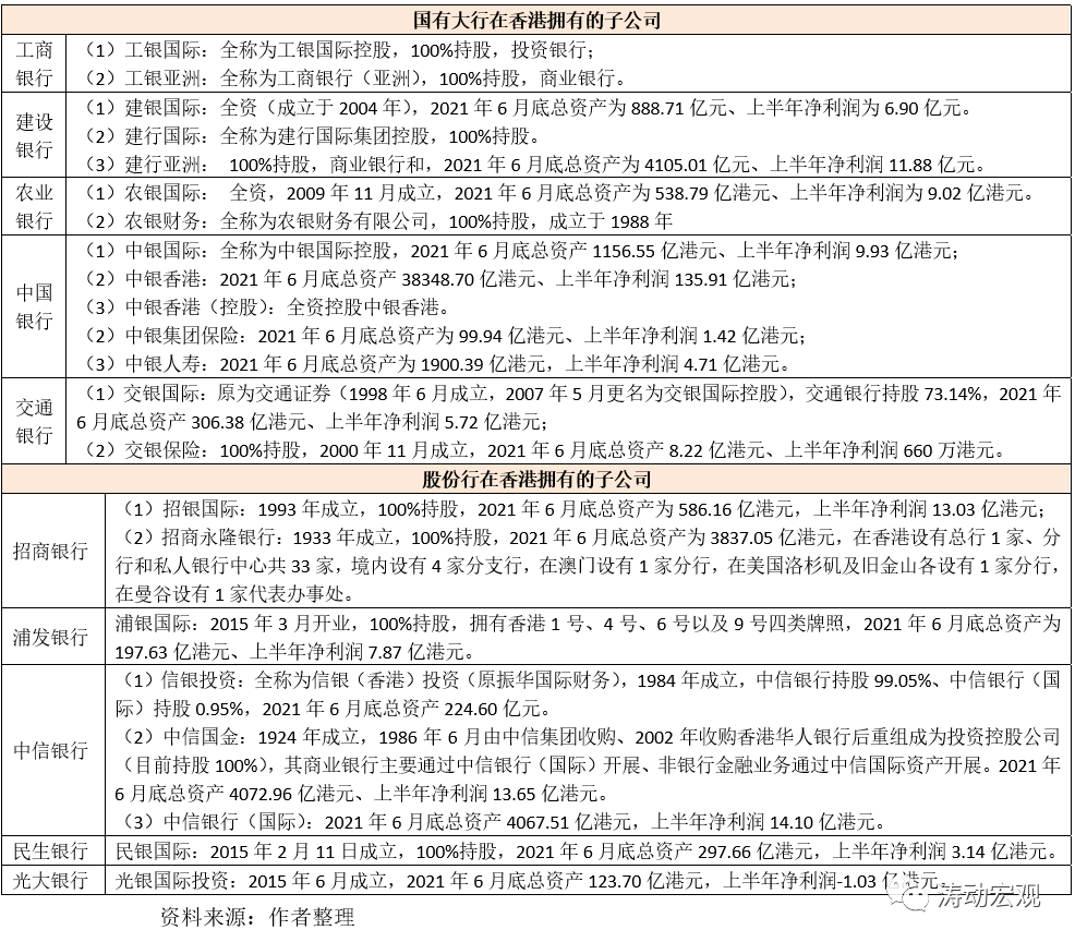
2、10家銀行(5家國有大行與5家股份行)在香港擁有子公司
有10家全國性銀行在香港擁有子公司,包括5家國有大行與5家股份行。
(1)除郵儲銀行外的其余5家國有大行均在香港擁有子公司,工行擁有工銀國際、工銀亞洲,建行擁有建銀國際、建行國際、建行亞洲,農行擁有農銀國際、農銀財務,中行擁有中銀國際、中銀香港、中銀香港(控股)、中銀集團保險與中銀人壽保險,交行擁有交銀國際、交通銀行(香港)與交銀保險。
(2)股份行中,只有招行、浦發銀行、中信銀行、民生銀行與光大銀行在香港擁有子公司。其中,招行有招銀國際與招商永隆銀行,浦發銀行有浦銀國際、民生銀行有民銀國際,光大銀行有光銀國際投資,以及中信銀行有信銀(香港)投資、中信國金、中信銀行(國際)。

3、10家銀行在香港既擁有子公司,亦擁有分支機構
有10家全國性銀行在香港既擁有子公司,亦擁有分支機構,具體包括5家國有大行與5家股份行。
(1)5家國有大行分別為工行、建行、農行、交行。其中,中行是通過旗下中銀香港在香港設立了分支機構。
(2)5家股份行分別為招行、浦發銀行、中信銀行、民生銀行與光大銀行。

(二)僅9家銀行(5家國有行和4家股份行)在澳門進行了機構布局
18家全國性銀行中,只有9家在澳門有機構布局,具體包括5家國有大行(除郵儲銀行外)與4家股份行(招行、中信銀行、廣發銀行與光大銀行)。
1、僅工行與中行兩家銀行在澳擁有子公司,其余均為分行
在澳門有機構布局的9家全國性銀行中,只有工商銀行與中國銀行在澳門擁有子公司(即工商銀行旗下的工銀澳門以及中國銀行旗下的中銀澳門和大豐銀行),其余7家銀行均為直接設立分行或通過附屬機構設立分行。
2021年8月23日,中國銀行發布“關于對外投資設立中國銀行(澳門)股份有限公司的公告”,擬出資130億澳門元投資設立全資子公司中國銀行(澳門)。中國銀行(澳門)成立后,意味著中國銀行將成為工商銀行之后,第二家在澳門地區既擁有分行亦擁有子行的境內銀行。
2、工商銀行通過收購原澳門誠興銀行成立工商銀行(澳門)
(1)2003年5月工商銀行在澳門設立分行,打開了其踐行跨國經營戰略的全球網絡布局。
(2)2006年10月工行上市后,便開始進行海外擴張,同年12月工行收購了印尼哈林銀行90%的股份;2007年8月開始啟動第二筆海外收購,即和澳門賭王何鴻燊洽談收購誠興銀行(澳門本土第二大銀行)事宜;2008年1月針對澳門誠興銀行的收購協議簽署完成。澳門誠興銀行成立于1972年,1989年被何鴻燊旗下的澳門旅游娛樂有限公司收購。
(3)2009年7月,澳門金融管理局批復自2009年7月11日起,工行澳門分行與澳門誠興銀行合并,更名為工商銀行(澳門),并獲得澳門金管局頒發的全功能銀行牌照。其中,工商銀行持有工商銀行(澳門)89.331%的股份。
截至2020年底,工銀(澳門)已成為澳門本地最大的法人銀行,總資產達到507.77億美元、凈資產為35.40億美元、全年實現凈利潤2.98億美元。
3、五家銀行直接設立在澳設立分行,招行與中信銀行通過附屬機構布局
(1)建行、農行、交行、廣發銀行以及光大銀行等五家全國性銀行直接以設立分行的形式在澳門進行機構布局,但均沒有設立子公司,如建行澳門分行、農行澳門分行、交行澳門分行和廣發銀行澳門分行。
其中,2020年11月光大銀行澳門分行獲批籌建。
(2)招商銀行和中信銀行則通過子公司在澳門進行布局,如招商銀行通過旗下全資子公司永隆銀行在澳門設立分行,中信銀行則通過旗下中信銀行(國際)在澳門設立分行。
4、中國銀行在澳門擁有兩家子公司和1家分行
(1)中國銀行(澳門)獲批后,中國銀行在澳門將擁有兩家子公司和一家分行(即澳門分行),兩家子公司分別為大豐銀行(中國銀行持股50.31%)和中國銀行(澳門),成為在澳門機構布局最全的境內銀行。
其中,中行澳門分行為澳門地區的發鈔行。
(2)大豐銀行是澳門本土銀行,前身是1942年由何賢等人成立的大豐銀號,1984年9月中國銀行正式成為大豐銀行的第一大股東。
(三)10家銀行在港澳兩地均進行了機構布局
全國性銀行中,有10家銀行在港澳兩地均進行了機構布局,具體包括5家國有大行(除郵儲銀行外)與5家股份行。這5家股份行分別為招行、浦發銀行、中信銀行、廣發銀行與光大銀行。
二、地方性銀行(含城商行、農商行等)在港澳地區的機構布局情況
(一)4家銀行在香港有機構布局,但僅兩家在香港有子公司
目前僅5家地方性銀行在境外有機構布局,其中4家在香港有機構布局(另外1家為在老撾合資設立老中銀行的富滇銀行)。這4家銀行分別為北京銀行(香港代表處)、東莞銀行(香港代表處)、上海銀行與廈門國際銀行。
其中,借助于第12屆北京·香港經濟合作研討洽談會,北京銀行香港代表處于2008年11月掛牌成立,雖然2011年便計劃推動將其升格為香港分行,但直到目前這一計劃也未實現。東莞銀行也在推動其香港代表處升格為分行。
1、上海銀行在香港擁有上海銀行(香港)與上銀國際兩家子公司
(1)目前總資產位居城商行第2的上海銀行在香港擁有上海銀行(香港),并通過上海銀行(香港)在香港設立了上銀國際,同時通過上銀國際在深圳設立了上銀國際咨詢(深圳)和QFLP。
(2)截至2021年6月,上海銀行(香港)總資產為360.59億港元、存款余額為131.01億港元;上銀國際總資產為61.76億港元。
(3)目前上銀國際已在香港獲得1號牌照(證券交易)、4號牌照(就證券提供意見)、6號牌照(就機構融資提供意見)和9號牌照(提供資產管理)等四大類核心牌照資質。

2、廈門國際銀行在香港擁有廈門國際投資與集友銀行兩家子公司
(1)目前總資產位居城商行第9的廈門國際銀行在香港擁有廈門國際投資有限公司(100%持股比例),并通過廈門國際投資有限公司持有集友銀行69.63%的股權,也即廈門國際銀行在香港擁有兩家子公司。其中,廈門國際投資于2017年3月27日出資港幣76.85億元收購了集友銀行64.31%的股權。
(2)集友銀行在香港設有24家分行,此外廈門國際銀行還通過集友銀行在香港設立了集友資產管理與集友國際資本兩家公司,并通過集友資產管理在深圳設立了QFLP。截至2020年底,集友銀行總資產為1374.11億元人民幣、存款為1029.82億元人民幣、全年實現凈利潤為8.79億元人民幣。
(二)僅1家銀行(即廈門國際銀行)在澳門有機構布局
根據統計,目前僅1家地方性銀行在澳門有機構布局,即廈門國際銀行。
1、廈門國際銀行對澳門國際銀行的持股比例為49.04%。截至2020年底,澳門國際銀行總資產為1825.91億元人民幣、存款余額為1320.83億元人民幣、貸款余額為986.98億元人民幣、全年實現凈利潤為15.13億元人民幣。
2、澳門國際銀行在澳門擁有13家分行,是澳門主要指標排名前三位的銀行,在內地設立了廣州分行、杭州分行以及東莞、佛山與惠州三家支行,同時在橫琴還設有1家代表處。
三、地方性銀行(非廣東地區)在大灣區內地區域的機構布局情況
目前地方性銀行中,有10家銀行在廣東地區有機構布局。其中,4家在廣州有分支機構、7家在深圳有分支機構,僅1家在廣州與深圳兩地均有分支機構。
(一)4家銀行在廣州地區設有分行
4家在廣州有分支機構的銀行分別為廈門國際銀行、江西銀行、九江銀行與長沙銀行。其中,廈門國際銀行通過澳門國際銀行在廣州設立了分行。
(二)7家銀行在深圳設有分行
7家在深圳有分支機構的銀行分別為北京銀行、上海銀行、江蘇銀行、寧波銀行、徽商銀行、杭州銀行、廈門國際銀行。其中,廈門國際銀行通過集友銀行在深圳設立了分行。
(三)僅1家地方性銀行同時在廣州與深圳兩地設有分行
目前僅有1家地方性銀行同時在廣州與深圳兩地設有分行,即廈門國際銀行。需要指出的是,除廣州與深圳兩地外,廈門國際銀行還通過澳門國際銀行在惠州、佛山、東莞等地設有支行以及在橫琴設立了代表處。
綜上,目前地方性銀行中,僅上海銀行與廈門國際銀行同時在香港與深圳兩地有機構布局,僅廈門國際銀行在粵港澳三地同時有機構布局。

四、境外銀行在大灣區內地區域的機構布局情況
(一)15家境外銀行在大灣區內地有機構布局
截至2021年6月,共有15家境外銀行在大灣區內地有機構布局,分別為創興銀行、集友銀行、大眾銀行(香港)、永隆銀行、上海商業銀行、華南商業銀行、中國信托商業銀行、臺灣銀行、大西洋銀行、韓國產業銀行、馬來西亞馬來亞銀行、美國建東銀行、美國銀行、加拿大豐業銀行與澳門國際銀行。
(二)8家境外銀行在廣州有機構布局
這8家境外銀行分別為創興銀行、招商永隆銀行、中國信托商業銀行、臺灣銀行、韓國產業銀行、美國銀行、加拿大豐業銀行與澳門國際銀行。
(三)9家境外銀行在深圳有機構布局
這9家境外銀行分別為創興銀行、集友銀行、大眾銀行(香港)、招商永隆銀行、上海商業銀行、華南商業銀行、中國信托商業銀行、馬來亞銀行以及美國建東銀行等。
除廣深外,創興銀行還在汕頭有機構布局,大西洋銀行在橫琴亦有機構布局。

五、在大灣區內地區域與港澳區域均有機構布局的銀行優勢最為明顯
綜上,同時在粵港澳三地有機構布局的銀行優勢更為明顯。
(一)根據統計,目前滿足這一條件的銀行數量只有11家,具體包括5家國有行(除郵儲銀行外)、5家股份行以及1家城商行(即廈門國際銀行),其中5家股份行分別為招行、浦發銀行、中信銀行、廣發銀行與光大銀行。
(二)目前僅4家地方性銀行在香港有機構布局(北京銀行和東莞銀行為代表處、上海銀行與廈門國際銀行在香港擁有子公司),僅1家地方性銀行在澳門有機構布局(即廈門國際銀行),僅10家地方性銀行(非廣東省地區)在大灣區內地區域有機構布局(4家在廣州、7家在深圳、1家同時在廣州與深圳)。
(三)同時在香港與廣東省有機構布局的地方性銀行僅有北京銀行(香港代表處)、東莞銀行(香港代表處)、上海銀行與廈門國際銀行,同時在澳門與廣東省有機構布局的地方性銀行僅廈門國際銀行一家。因此就地方性銀行而言,粵港澳三地機構布局最完善的銀行實際上只有廈門國際銀行1家,其次為上海銀行。
(四)在粵港澳三地有機構布局的銀行在開展跨境業務,特別是跨境理財通業務方面的優勢更為明顯,畢竟是一個集團體系內,各方面都會比較順滑。

注:文章為作者獨立觀點,不代表資產界立場。
題圖來自 Pexels,基于 CC0 協議
本文由“任博宏觀倫道”投稿資產界,并經資產界編輯發布。版權歸原作者所有,未經授權,請勿轉載,謝謝!
原標題: 哪些銀行在大灣區有機構布局?

任博宏觀倫道 










