鐺煮山川,粟藏世界,有明月清風知此音。呵呵笑,笑釀成白酒,散盡黃金。
作者:王彬、負險不彬
來源:負險不彬(ID:fuxianbubin)
一、債轉股的基礎要素
(一)債轉股的內涵和外延
我國債轉股分為政策性債轉股和市場化債轉股兩個階段,其中,政策性債轉股最早發始于上個世紀九十年代,周小川認為,債轉股就是債權人將持有的對對象企業的債權資產轉換為企業股權投資的行為。伴隨著2016年10月10日國務院發布的《關于積極穩妥降低企業杠桿率的意見》及其附件《關于市場化銀行債券轉股權的指導意見》(國發[2016]54號),在鼓勵銀行、實施機構和企業按照市場化、法制化的原則自主協商開展債轉股的同時,明確債轉股業務為銀行將債權轉為股權應通過向實施機構轉讓股權,由實施機構將債券轉為對象企業股權的方式實現,鼓勵金融資產管理公司、保險資產管理機構、國有資本投資運營公司等多種類型實施機構參與開展市場化債轉股;支持銀行充分利用現有符合條件的所屬機構,或允許申請設立符合規定的新機構開展市場化債轉股。由此,債轉股概念的外延不斷拓展,主體不再限于債權人,而是由債轉股實施機構通過收債轉股、增資償債等多種方式實現在對象企業債務規模下降的同時持有對象企業股權的行為。
(二)債轉股業務的類型
1、政策性債轉股
政策性債轉股是指在政府的主導下所進行的債轉股行為,包括政府主導債轉股企業的選擇、債權轉讓定價、財政出資設立資產管理公司等。我國在1997年亞洲金融危機之后出現經濟緊縮,國有企業過度負債,國有銀行也出現較高不良率的情況下,為了防范和化解金融風險,降低企業負債,國家于1999年成立了信達、華融、長城和東方四家資產管理公司,分別對應建設銀行、工商銀行、中國銀行、農業銀行四家國有銀行,并于1999年8月啟動政策性債轉股工作,第一輪債轉股便應運而生了,大致于2000年年初結束。本輪政策性債轉股以四家資產管理公司為主導,由財政部各注資100億作為啟動資金,同時財政部作為擔保人,協助四大資產管理公司發行金融債和融資獲得資金,以收購上述四家國有銀行不良資產。政策性債轉股采用傳統的行政審批模式,由國家經濟貿易委員會自國有銀行的不良債權中篩選出目標企業,并將該目標企業推薦給四家資產管理公司作為債權人進行債轉股操作。在國家經濟貿易委員會會同中國人民銀行、財政部共同審核通過后,報送國務院審批,最后在取得國務院批準同意后,方可由四家資產管理公司分別從國有銀行處受讓不良債權。在該模式下,四家資產管理公司所持有的股權,不受其公司凈資產額或者注冊資本的比例限制,且該股權可以向境內外投資者轉讓,也可由債權轉股權企業回購。但四家資產管理公司要對債轉股企業改制實行限期管理,即債轉股方案經國務院批準實施后,要在九個月內完成新公司注冊登記,否則四家資產管理公司要從原停止計息之日起恢復對該企業計息,作孳生利息處理,并積極催繳。其業務結構如下圖:

政策性債轉股實施效果較為一般,大都是借助政府的行政指導和政策性報告,方才能夠有所推進,據統計,以政策性債轉股方式進行不良資產經營的所有業務,共計收購了近1.4萬億元的不良資產,其中進行債轉股并進行有效退出涉及的債權金額只有4050億元,占比只有29%,在這一過程中國企的資產負債率下降了近20%。很大程度上是金融機構采用內部消化的方式化解了這些風險。
政策性債轉股的具體運作模式主要有三種方式,一是資產管理公司直接持有債轉股企業的股權,較為典型的是貴溪化肥債轉股案例,資產管理公司持有的股權超過企業總股本的50%,達到絕對控股;二是集團公司的債務置換成集團控股的上市公司股權,較為典型的是冶鋼集團債轉股方案,冶鋼集團6.38 億元債務剝離給信達資產管理公司后,信達以其中的4.52 億元債權置換冶鋼集團持有的上市公司“大冶特鋼”1.18 億股國家股,股權置換后,冶鋼集團對大冶特鋼的持股比例由原來的57.56%下降到31.76%,信達資產管理公司占大冶特鋼總股本的26%,成為其第二大股東;三是債轉股后,組建新的股份公司,資產管理公司持有新組建的股份公司的股權,較為典型的是上海焦化債轉股方案。在上海焦化廠的轉股方案中,原企業在非經營性資產剝離的基礎上又進行了分離,將企業的部分優質資產重組成立股份公司,股份公司的最終目的是上市籌資,原企業的其他存續資產則成立新的焦化廠。
政策性債轉股的退出方式主要集中在股權回購、股權轉讓、上市退出和股權基金化等幾個路徑,其中,股權回購是由債權股企業利用留存收益等資金贖回資產管理公司股權。股權回購的主體是債轉股原企業,股權回購的資金由企業自籌,股權回購的價格可以在考慮資金時間價值及機會成本基礎上確定,通常應以年利率表述。在實操中也存在協議中明確以回購到期日等額股權的凈資產價值作回購價。采用這種方式進行退出的典型案例是2001年湖南人造板廠債轉股方案,在該方案中,債轉股企業湖南人造板廠回購中國長城資產管理公司400 萬元股權,成為我國實行債轉股以來第一家回購金融資產管理公司股權的債轉股企業。
股權轉讓是資產管理公司將持有的股權轉讓給其他投資者。在股權轉讓方式上,可基于不同的選擇產生不同的路徑。在實操層面新疆十月拖拉機制造有限公司債轉股方案可以算做比較成功的案例。早在2000年12月11日,中國華融資產管理公司將其持有的債轉股企業——新疆十月拖拉機制造有限責任公司的1.15 億元股權,全部轉讓給民營企業新疆廣匯集團,交易價格為1:1.05,廣匯集團是上市公司廣匯股份的第一大股東,也是是資產管理公司首次以溢價處置資產,當時華融公司回收現金達8.6 億元。
上市退出是債轉股企業債轉股后,企業資產負債率下降,資產負債結構調整,或通過資產重組后建立現代企業制度,成立股份公司并符合上市條件而公開上市。當然較多的做法是轉讓給PE 機構后,通過兼并重組完成上市退出。
股權基金化也就是由資產管理公司作為主發起人,聯合其他機構投資者共同作為發起人,設立企業重組基金。投資者購買基金后,可以獲得相應比例的股權,按所持股份獲取股息紅利,另外還可以按基金單位分得基金投資回報收益。股權基金化也是一種金融創新,資產管理公司一方面籌到資金;另一方面將股權轉化為基金讓渡給投資者,股權變現。
2、市場化債轉股
市場化債轉股是債權人與債轉股對象企業在市場的主導下為了各自的利益平衡,雙方協商一致將債權轉換為對象企業股權的行為。并且在債轉股的過程中,政府相關部門制定規則、政策、提供擔保等適度介入行為不會改變市場化債轉股的性質。市場化債轉股自2016年國務院發布臺《關于積極穩妥降低企業杠桿率的意見》等一系列文件后,得以快速發展。該輪市場化債轉股強調“市場化”和“法治化”方面。
市場化方向上,主要體現在如下幾個方面:一是項目開展決策方面,無需再上報國家經濟貿易委員會、財政部、國務院等機構審批,而是由債轉股實施機構直接開展;二是債轉股實施機構多元化,除了當前的金融資產管理公司外,還包括地方資產管理公司、國有資本運營公司、銀行系金融資產投資公司(即AIC)、私募股權基金、保險資產管理機構等:三是目標企業由市場化來選擇,即債轉股的實施對象、轉股債權、股權價格等按市場化的原則來確定,并且重點針對發展前景良好但遇到暫時困難的優質企業;四是在資金來源方面,各債轉股實施機構可發起設立債轉股私募股權投資基金,吸引符合要求的銀行理財資金等社會資金參與,同時還可以發行市場化債轉股專項債券,或者利用人民銀行降準資金、同業拆借資金等參與;五是債轉股可以通過多樣化的模式實施,包括入股還債、收債轉股、以股抵債等三種主要模式,同時,也允許以試點方式開展非上市非公眾股份公司銀行債權轉優先股,也允許上市公司、非上市公司發行優先股、可轉換債券等權益類融資公司來實現轉股;六是在市場退出機制方面,可以通過上市公司在二級市場上出售股份或者股東回購實現退出,非上市公司可通過公司上市或者納入主板的上市公司中從二級市場退出,還可以通過新三板、股東回購、區域股權交易上市等方式退出。其業務架構為:

(三)擬轉股的債權資產
本輪市場化債轉股項下的可轉股債權,具體包括合同之債(債權人已履行且不違反法律法規)、生效裁判確認的債權(合同或非合同之債)、和解協議確認的債權(和解或破產重整時重整計劃或裁定認可的和解協議債權)。
債權類型方面,2016年國務院《關于市場化銀行債權轉股權的指導意見》僅將銀行債權作為債轉股認定范圍。其后市場反映該指導意見的此項規定不利于債權債務方達成共識,可能導致債轉股項目難以順利實施。對此,《關于市場化銀行債權轉股權實施中有關具體政策問題的通知》(發改財金〔2018〕152號)第五條延續了銀監會《商業銀行新設債轉股實施機構管理辦法(試行)》(征求意見稿)中“轉股債權范圍以銀行對企業發放貸款形成的債權為主,適當考慮企業債券、票據融資等其他類型債權”的操作方式,允許銀行債權外的其他類型債權納入轉股債權范圍,包括但不限于財務公司貸款債權、委托貸款債權、融資租賃債權、經營性債權等,但特別指出不包含民間借貸形成的債權。《關于市場化銀行債權轉股權實施中有關具體政策問題的通知》第五條還強調銀行所屬實施機構開展市場化債轉股可以適當考慮其他類型銀行債權和非銀行金融機構債權。至此,債權類型限制被放開,幾乎包含了除民間借貸以外的所有金融債權。
債權質量方面,《關于市場化銀行債權轉股權實施中有關具體政策問題的通知》出臺前的政策文件對于轉股債權的質量類型并未明確表述。銀監會《商業銀行新設債轉股實施機構管理辦法(試行)》(征求意見稿)僅規定“轉股債權風險分類類型由實施機構、債權銀行和企業自主協商確定。”而《關于市場化銀行債權轉股權實施中有關具體政策問題的通知》則明確,債轉股實施機構可以市場化債轉股為目的受讓各種質量分級類型債權,包括銀行正常類、關注類、不良類貸款(明確債轉股不等于不良資產處置),銀行應按照公允價值向實施機構轉讓債權,因轉讓形成的折價損失可按規定核銷。該《通知》的 上述規定對信貸資產轉讓規則進行了部分調整,調整了銀監會《關于進一步推進改革發展加強風險防范的通知》(銀監發[2011]14號)中“商業銀行不得將正常類貸款轉給資產管理公司”的政策導向,明確債轉股不等于對不良資產進行處置。換句話說,正常類的優質銀行貸款,可以在債轉股的背景下通過轉讓給債轉股實施機構并進行轉股。
二、債轉股實施的主客體
(一)債轉股實施的主體
目前市場上債轉股的實施機構以金融資產投資公司即AIC為主,輔之以地方資產管理公司,私募股權投資基金等機構。現將二者梳理如下:
1、金融資產投資公司
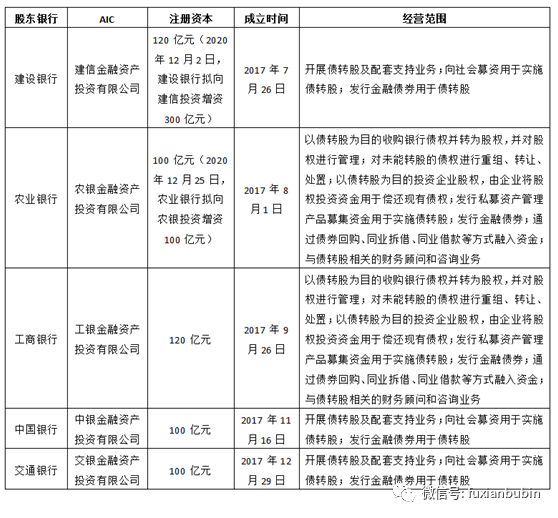
根據《商業銀行資本管理辦法(試行)》(中國銀行業監督管理委員會令2012年第1號)的規定,商業銀行的風險權重將高達1250%,導致資本占用太高而無法承受,故實際債轉股業務開展時以商業銀行直接債轉股的情況較少,符合條件和具備實力的大中型商業銀行普遍依據國務院下發的《指導意見》,紛紛成立了金融資產投資公司(AIC)作為債轉股的實施機構,如2016年11月開始,建設銀行、中國銀行等五大國有銀行直接作為股東,紛紛設立了債轉股子公司,以開展債轉股業務。截至2020年12月底,目前五大國有銀行設立的金融資產投資公司基本情況:

2、其他債轉股實施機構
除金融資產投資公司以外,市場上還有地方資產管理公司、私募股權投資基金等市場化債轉股參與主體。此類機構大都是以自身名義或者通過成立資管計劃、設立股權投資基金、以及成立信托計劃等形式收購債轉股對象企業的債權后,再將收購后所享有的債權轉化為對對象企業的股權投資。
(二)債轉股實施的客體
能夠成為債轉股實施對象的理想客體,大都是發展前景較好,具有可行的企業改革計劃和脫困安排;主要生產裝備、產品、能力符合國家產業發展方向,技術先進,產品有市場,環保和安全生產達標;信用狀況較好,無故意違約、轉移資產等不良信用記錄,但因外部環境變化或受市場波動影響,導致資金鏈緊張或陷入階段性財務危機的企業。至于扭虧無望、已失去生存發展前景的“僵尸企業”,有惡意逃廢債行為的企業,債權債務關系復雜且不明晰的企業,以及有可能助長過剩產能擴張和增加庫存的企業則被排除在債轉股目標企業之外。為保證市場化債轉股業務的有效推進,根據相關法律法規導向,市場化債轉股的選擇,應符合“五禁止”、“三允許”及“三優先”原則,并以強周期行業為主,在經濟處于底部運行時期,經營遇到暫時困難但發展前景良好,所處行業為國家經濟發展的支柱行業為重點業務發展領域。具體而言:

鑒于債轉股項目大都投資巨大,動輒數十億資金投入,因此在具體投資對象的篩選上,應慎之又慎,正因如此,對于擬進行債轉股的企業應進行重點排查,在業界實操層面,排查主要包括兩輪:
在第一輪排查過程中,如果碰到如下事項,則應立即中止:一是企業沒有基本的財務規范(如企業存在大額的現金坐支;企業沒有自己的賬簿;企業存在重大的偷逃稅款行為等);二是企業對單一的供應商或客戶嚴重依賴(占比超50%),無合理解釋,且無改善趨勢或可能;三是企業股東超過200人,且無法規范;四是企業歷史上若通過國企或集體企業改制而來,當年未經相關政府審批;五是企業、控股股東或實際控制人有過往的以及進行中的重大訴訟,以致影響實際控制人或企業的信用及口碑,影響企業未來存續或經營;六是企業在行業中不具有領先地位,或企業規模無法達到投資的門檻要求;七是企業在歷次出資中存在嚴重不實,且不實比例超過50%;八是企業出現經營惡化的趨勢(如業務量、財務盈利和經營現金流連年同步下滑,且無法以行業周期波動解釋);九是企業存在在建固定資產項目相對于凈資產或銷售收入比重過大,且企業資產支出持續超常規增長的情況,
在第二輪排查過程中,如果涉及以下情形之一的,則目標企業存在不能投資的重要因素,是否要進行投資,仍要充分論證:一是預計未來幾年,行業吸引力急劇下滑,行業需求明顯萎縮、產能嚴重過剩和競爭程度加劇;二是企業明顯缺乏亮點或持續的盈利能力,如業務存在嚴重的依賴性、所獲得授權產品的授權期限即將到期、創始人身體狀況非常不樂觀且缺乏有能力的高管團隊、過去幾年的市場份額逐漸萎縮且找不到提振的驅動因素、企業原有增長驅動因素的驅動力下降或主要依賴增加財務杠桿提升盈利等;三是企業缺乏最基本的財務規范,如大部分銷售沒有票據、通過現金坐支進行、大股東存在惡意或大量占用公司資金、存在重大的偷逃稅等;四是企業的資產權屬和股權結構存在明顯且不易解決的重大瑕疵、過往公司治理重視度不夠或記錄不佳、現有大股東對企業未來經營發展方向存在重大矛盾、現有股東不支持債轉股股東享有的保障性權利、企業高管流失率高企、財務投資人中缺乏大機構且抬高投資定價、進出頻繁;五是企業的上下游客戶穩定性不足或出現過度依賴;企業同上下游客戶的博弈能力低下;企業成本結構中重要成本項的持續增加超過企業自身的增長,或企業的生產率與國內外領先企業相比處于劣勢;六是企業面臨產品替代風險或被新技術、新商業模式取代的風險;七是企業財務資源出現不穩定或壓力測試表現很差,如舉債能力持續下降,銀行關系不穩定,主要往來銀行變化較快,銀行內部資信評級下降,無法通過信貸壓縮的壓力測試;過往資本支出的效率不高,預算控制和投資預期目標實現均不理想,如在建項目中未來出現失敗將嚴重影響企業的生存;經營活動的現金流與企業的增長和盈利表現不同步不匹配,壓力測試的容忍空間很小。八是近三年內企業與關聯方頻繁發生關聯交易,經過企業說明和研究行業、企業信息,無法確認這些關聯交易具有必要性,無法確認關聯交易定價公平合理,且無法確保后續得到糾正。
三、債轉股業務的資金渠道
市場化債轉股項目的體量規模通常較大,如涉及到鋼鐵生產、化工能源企業等傳統產業的項目,其開展規模甚至超過數十億人民幣,這對債轉股實施機構的資金募集能力提出了較高的要求。實踐操作中,影響市場化債轉股項目落地的最主要障礙就是項目資金來源有限。目前除債轉股實施機構的自有資金外,市場化債轉股項目能夠運用的資金來源包括:銀行理財資金、銀行降準資金、保險資金、債轉股專項債券資金、其他社會機構的自有資金等,現擇要分析如下:
(一)銀行理財資金
根據《中國銀監會關于進一步規范商業銀行個人理財業務投資管理有關問題的通知》(銀監發[2009]65號)第十八條、第十九條與第二十條的規定,“理財資金不得投資于境內二級市場公開交易的股票或與其相關的證券投資基金。理財資金參與新股申購,應符合國家法律法規和監管規定...理財資金不得投資于未上市企業股權和上市公司非公開發行或交易的股份。對于具有相關投資經驗,風險承受能力較強的高資產凈值客戶,商業銀行可以通過私人銀行服務滿足其投資需求,不受本通知第十八條和第十九條限制。”另《關于市場化銀行債權轉股權實施中有關具體政策問題的通知》(發改財金[2018]152號)第二條規定:“允許實施機構發起設立私募股權投資基金開展市場化債轉股... 符合條件的銀行理財產品可依法依規向實施機構發起設立的私募股權投資基金出資”。從上述規定中可知,銀行理財資金(高凈值、私行客戶)投資債轉股項目并不不存在政策法律法規方面的限制。
(二)銀行自營資金
根據《商業銀行法》第四十三條的規定,商業銀行在中華人民共和國境內不得從事信托投資和證券經營業務,不得向非自用不動產投資或者向非銀行金融機構和企業投資。由于該項規定的限制,銀行自營資金理論上不可能涉足債轉股項目,因為債轉股項目投資標的中存在企業股權。
但是,為了推廣市場化債轉股,真正做好“三去一降一補”工作,人民銀行決定通過定向降準的方式支持市場化法治化“債轉股”。央行鼓勵5家國有大型商業銀行和12家股份制商業銀行運用定向降準和從市場上募集的資金,按照市場化定價原則實施“債轉股”項目,定向降準資金不支持“名股實債”和“僵尸企業”的項目(參見《中國人民銀行決定通過定向降準支持市場化法治化“債轉股”和小微企業融資》)。在“答記者問”環節,央行相關部門負責人表示,央行鼓勵十七家大中型商業銀行使用定向降準資金,支持充分體現市場化和法治化原則的“債轉股”項目,但必須注意以下幾點:一是實施主體在“債轉股”項目中應當實現真正的股權性質投入,而不是仍然以獲取固定收益為目的的“債轉債”,亦即不支持“名股實債”的項目;二是鼓勵相關銀行和實施主體按照不低于1:1的比例撬動社會資金參與“債轉股”項目;三是“債轉股”有關股份以及相關債務減記要嚴格遵循市場化定價,按照法律法規,由項目相關參與方協商確定;四是支持各類所有制企業開展市場化法治化“債轉股”,相關實施主體應真正參與“債轉股”后企業的公司治理,促進其公司治理水平的提高,同時推進混合所有制改革;五是實施“債轉股”項目應當有利于改善企業資產負債結構,恢復企業發展動能,不支持“僵尸企業”債轉股。
由此可知,銀行自營資金(降準資金)可以投資于債轉股項目,但其使用需滿足1:1配比社會資金的要求,且實踐中需在項目報發改委審核確認后市場化債轉股項目后才能使用。不過目前降準資金大多通過銀行同業借款給金融資產投資公司(AIC),再由AIC投資于債轉股項目的方式參與市場化債轉股。監管部門尚未表態降準資金是否能夠直接投資債轉股專項基金。因此,債轉股專項基金想要利用降準基金開展項目,其合規性存在一定疑問。
(三)保險資金
保險資金保險集團(控股)公司、保險公司以本外幣計價的資本金、公積金、未分配利潤、各項準備金以及其他資金。根據《保險資金運用管理辦法》(保監會令〔2018〕1號)第九條、第十二條的規定,保險資金可以投資于未上市公司股權與上市公司股票,并且“保險資金投資的股票,主要包括公開發行并上市交易的股票和上市公司向特定對象非公開發行的股票...保險資金投資的股權,應當為境內依法設立和注冊登記,且未在證券交易所公開上市的股份有限公司和有限責任公司的股權。”因此,保險資金投資債轉股項目同樣不存在政策法律法規障礙。
(四)債轉股專項債權資金
根據《市場化銀行債權轉股權專項債券發行指引》(發改辦財金[2016]2735號)第一條的規定,地方資產管理公司等市場化債轉股實施機構可以發行市場化銀行債權轉股權專項債券。專項債券的發行人向積極穩妥降低企業杠桿率工作部際聯席會議辦公室報送債轉股項目基本信息后,即可向發改委申報發行債轉股專項債券,債券主要用于銀行債權轉股權項目,并對前期已用于債轉股項目的銀行貸款、債券、基金等資金實施置換。但債轉股專項債券發行規模不超過債轉股項目合同約定的股權金額的70%。
四、債轉股業務模式
在業務開展流程上,首先,債轉股實施機構與標的企業達成債轉股意向,就具體項目方案等達成一致性意見并簽署框架協議;其次,債轉股項目需要獲得政府相關監管部門批準,或項目需提交其備案才能申請優惠政策的,此時應將相關材料提交相關部門進行審批。例如,債轉股實施機構需要向發改委、央行等機構申請使用降準資金的,應當將項目方案提交發改委審批并定性為市場化債轉股后,再提交央行申請使用降準資金或后續優惠政策;然后,通過評估程序等流程,對標的企業的資產負債情況進行全面分析評估并確定債轉股比例。以債權出資的,根據《民法典》“公司篇”的相關規定,對作為出資的非貨幣財產進行評估作價,核實財產,不得高估或者低估作價,如果法律、行政法規對評估作價還有規定的,應從其規定。在評估基礎上,應同時確定是溢價轉股還是折價轉股。債轉股比例和新股的發行價格將決定債權人的債務清償比例和回報率。隨后應召開股東(大)會,形成決議確認債權作價出資金額;債轉股項目還需履行驗資程序,即經驗資機構驗資并出具證明。驗資證明應當包括債權基本情況、評估情況、債轉股完成情況、報批情況(如有)等;最后,協議簽署后實施項目,并進行工商變更登記程序。公司需向工商提交注冊資本和實收資本變更登記申請,以及債轉股承諾書(如有)、法院裁判文書(如有)、和解協議(如有)、債轉股合同、股東會轉股決議及金額確認決議、驗資報告、新公司章程、股東主體資格證明等。第五,投后管理與項目退出。根據債轉股相關合作協議的安排,通過二級市場退出、協議轉讓、企業回購,裝入上市公司等方式退出。在具體交易模式上,主要包括如下幾種類型:
(一)基本模式
債轉股基本模式也即收債轉股模式,是債權人與債務人之間,或債轉股實施機構等參與主體、債權人、債務企業之間經協商一致,將債權人的債權轉為債務企業的股份,或由債轉股實施機構等市場參與主體先向債權人購買債務企業的債權,再以債權投資的形式,將債權轉化為債務企業的股權。這種模式實施前后的主體不一定是原債權人。該模式是當前常用的模式之一,其交易結構如下圖:

鑒于這種模式僅僅將股權和債權的進行轉換,業界中碰到的更多情況是以明股實債的方式延續債務,這樣可能無法減輕債務企業的財務壓力,導致該債務企業實施債轉股后仍面臨較大的償債壓力。但若采取的是資產管理公司等債轉股參與主體收購商業銀行的債權,收購方通常會要求商業銀行折價轉讓債權,而債轉股對象企業往往也是大型國有企業,不僅涉及的債權人多,而且對價格較為敏感,難以協調各方的利益。
(二)增資轉股模式
增資轉股是針對債務人企業引入新的投資者,通過向投資者發行股份,以股權融資募集到的資金用于償還已有的負債,新的投資者資金主要來源于社會資金。這種模式通過引入了第三方投資人,將社會資金引入債轉股企業的過程中,可以最大程度上保障了債權人的利益。第三方投資人作為股權投資者,后續可通過二級市場等方式實現股權退出。目前該種模式也是本輪市場化債轉股較為常見的一種債轉股模式,該模式的交易結構如下圖:

(三)債轉股并表基金模式
不良資產經營機構與債務人/債務人所屬集團或其控股子公司合作設立有限合伙基金,擔任雙GP,然后由外部投資人擔任優先級LP,集團或其控股子公司擔任劣后級LP,然后基金通過金融機構委托貸款或直接放貸的方式,將資金提供給集團,用以置換存量高息負債,集團按期還本付息,并以其下屬上市公司股票或其他資產作為質押(設置綜合抵押率上限),不良資產經營機構對質押物進行動態管理,低于警戒線時要求集團使用現金方式補足(警戒金額設置為融資金額的一定比例)。

這一模式在更傾向于股票質押融資業務,但對于質押的股票可以通過賣出的方式變現,也可以通過持有該股票的方式變成公司股東,然后通過管理介入的方式實現企業價值增值后退出。
(四)定增基金模式
不良資產經營機構擔任GP,外部資金作為優先級LP,債務人所在集團作為劣后級LP,設立有限合伙基金。然后,通過現金或股權支付交易對價,按照評估值的一定比例向集團下屬子公司增資入股,最終資金用于置換集團的高息負債。在基金存續期間,通過子公司的分紅獲取期間收益。最后,通過將持有子公司的少數股權裝入集團上市公司實現退出;如果無法裝入上市公司或子公司未達到出資承諾時的經營財務指標,則通過控股股東回購方式退出。其具體交易結構如下圖:

(五)債轉股投資載體模式
不良資產經營機構與債務人/債務人所屬集團或其控股子公司合作設立有限合伙基金,擔任雙GP,外部投資人擔任優先級LP,債務人或其控股子公司擔任劣后級LP。基金通過投資載體(如信托計劃)投資于債務人所屬集團下屬優質資產的受益權。基金存續期間,通過優質資產的收益獲取期間收益。未來通過將該資產裝入集團上市公司(如有)或由集團回購實現退出。

(六)債轉股股權轉換為上市公司股票模式
為了避免在轉股環節與退出環節因股權價格不公允,無法達成合意的情況,市場中逐步嘗試用有公允價值的上市公司股票來替換債轉股股權,然后再進行變現后退出。在以轉股股權轉變為上市公司股票的操作方式進行市場化債轉股的交易流程方面,通常有以下三個步驟:首先通過上市公司控股子公司層面進行“債轉股”。合伙企業收購銀行等金融機構對債務企業的債權,并按照約定的轉股比例與條件轉換成債務企業的股權。或者由合伙企業對債務企業進行增資擴股并成為債務企業的股東。增資完成后,債務企業利用增資資金歸還其存量銀行債務。該方案中債務企業的母公司需為上市公司,債務企業為上市公司的控股子公司。其次是上市公司發行股份并購買資產。上市公司通過向合伙企業發行股份,收購合伙企業持有的債務企業的股權,合伙企業所持有的股權上翻為上市公司股票。以上交易完成后,債務企業成為上市公司的全資子公司或控股子公司,合伙企業持有上市公司股票。最后是合伙企業所持有的定增股票通過二級市場退出。上市公司承諾在一定期限內通過非公開發行股份購買資產的形式收購合伙企業持有的債務企業的股權,同時合伙企業持有的債務企業的股權轉為上市公司的股票。在定增股票限售期屆滿后,合伙企業通過二級市場出售股票變現退出。但若合伙企業資金到位后并在約定期限屆滿時,上市公司未能向合伙企業發行股份,則由上市公司或其指定的第三方在一定期限內履行溢價回購義務。

(七)股+債綜合業務模式
由于各個債務企業所面臨的財務困境和困難程度都是不同的,有財務困難的企業,其病癥分布也不會是集中的、單一的,故對具體單個債務企業采取的債轉股方案也不盡相同。有時需要采取催收、常規重組、債務重組或者破產重整的辦法,減少需要進行債轉股的比例。故可在債轉股業務開展過程中,根據具體債務企業的實際情況,綜合運用債務重組的各種方式,要求債務企業現金償還一部分,留債一部分,債權轉股權一部分,債權打折收購等整體性方案,增加投資利益的分配渠道。因此在實操層面也會采用股+債的綜合處理方案,這種模式主要是通過綜合使用新增授信、債權置換、以及債轉股形式的股權投資等方式,來實現減輕債轉股對象企業財務負擔,有助于其在經營上擁有更大的空間。這種模式在形式上通常多種多樣,主要以圍繞著降低企業債務負擔,增加企業經營活力的角度出發。通常債務企業會將股權融資方案和債權置換等方案結合使用,如以股權融資形式引入新股東,或僅將部分債權轉股權,多管齊下,共同推進公司業務改善,同時結合延長到期債務、債權置換、增加授信等方式為對象企業延緩債務壓力。目前進行債轉股的對象企業通常以央企或者影響力較大的省屬國企居多,該類企業通常債務規模巨大,無法通過單一的收債轉股或者增資還債就能實現,而是需要各方齊心協力,平衡利益后而達成的綜合債轉股方案。
五、債轉股設計方案要點
(一)交易結構和估值
在交易結構中,需要明確債權轉為目標企業的優先股還是普通股。并明確對目標企業的估值、評估基準日。在此基礎上,要準確界定擬將所持目標企業截至停息日轉股債權金額,轉股完成后將持有的股權金額、比例。
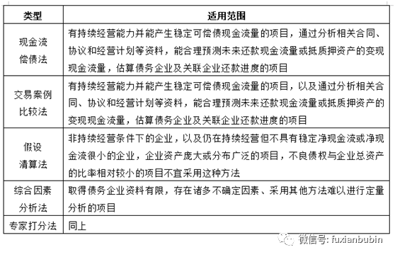
股權估值和債權估值同樣作為債轉股業務的核心能力,債轉股業務通常涉及不良債權打折收購的債權價值和轉股后上市公司股票或非上市股權價值的估值工作,后者經常是前者定價的基礎,也是定價談判的關鍵點。對于前述先收債再轉股的業務模式,務必確保債權收購價格不高于轉股價格,否則在轉股時出現債權投資計提虧損。由此可見,若股權定價偏差太大,預判不夠,將直接影響債權收購的損益,按照業界通行做法,債權估值和股權估值的具體方法大致如下所示:
1、債權資產的估值

2、股權資產估值方法

(二)交易文件
債轉股各方就債權收購協議、債轉股協議及修改后的目標企業公司章程等交易文件討論并達成一致。
(三)債轉股實施機構權利設置
根據業界實操經驗總結,在債轉股成為目標企業股東后(下稱債轉股股東),應享有類似交易中的慣常優先權與保護條款,包括但不限于下列所述的分紅權、反稀釋權、優先認購權、優先受讓權、共同出售權、業績承諾和估值調整、優先優惠待遇、贖回權、信息知情權、清算優先權等。
一是表決權(適用債轉優先股)。對目標企業所有需要股東投票決定的事項,債轉股股東獲得的優先股具有與現有所有股東相同的、與其股份比例相對應的投票權。結合《民法典》“公司篇”的相關規定,不同的持股比例其享有的表決權大小多有區別:
一 | 持股:1% |
權限:代為訴訟權 | |
《公司法》第149條、第151條 董監高執行公司職務時違反法律、行政法規、公司章程的約定,給公司造成損失的,有限責任公司股東,股份有限公司連續180日以上單獨或合計持有1%股份的股東,可以書面請求監事會或不設監事會的有限責任公司的監事向人民法院提起訴訟 | |
二 | 持股:3% |
權限:臨時提案權 | |
《公司法》第102條 單獨或合計持股有公司3%以上股份的股東,可以在股東大會召開10日前提出臨時提案并書面提交董事會 | |
三 | 持股:10% |
權限:提議召開股東會、監事會;可質詢、調查、起訴、清算、解散公司) | |
《公司法》第40條 股東會會議由董事會召集、董事長主持,董事會或執行董事不能履行或不履行召集股東會會議職責的,由監事會或不設監事會的執行監事召集和主持,監事會或執行監事不召集或主持的,代表1/10以上表決權的股東可以自行召集和主持(有限責任公司) | |
《公司法》第39條 股東會臨時會議可以由代表1/10以上表決權的股東提議召開(有限責任公司) | |
《公司法》第101條 股東會會議由董事會召集、董事長主持,董事會或執行董事不能履行或不履行召集股東會會議職責的,由監事會或不設監事會的執行監事召集和主持,監事會或執行監事不召集或主持的,代表10%以上表決權的股東可以自行召集和主持(股份有限公司) | |
《公司法》第110條 代表1/10以上表決權的股東、1/3以上董事或監事,可以提議召開董事會臨時會議 | |
四 | 持股:50% |
權限:控制公司 | |
《公司法》第103條 股東大會作出決議,必須經出席會議的股東所持表決權過半數通過 | |
《公司法》第16條 為公司股東或實際控制人提供擔保的,必須由股東會或股東大會決議,上述股東或受實際控制人支配的股東、不得參與此項表決,該項表決由出席會議的其他股東所持表決權的過半數通過 | |
《公司法》第90條 創立大會應有代表股份總數過半數的發起人,認股人出席,方可舉行 | |
五 | 持股66.7% |
權限:絕對控制,可以修改公司章程;分立、合并、變更主營等 | |
《公司法》第43條、103條 會議作出修改公司章程、增加或減少注冊資本的決議,以及公司合并、分立、解散或變更公司形式的決議,必須經代表三分之二表決權的股東通過 | |
《公司法》第121條 上市公司在一年內購買、出售重大資產或擔保金額好過公司資產總額30%的,應當由股東大會做出決議,并經出席會議的股東所持表決權2/3以上通過 | |
《公司法》第181條 公司期限屆滿或解散事由出現,公司修改公司章程使公司存續 |
二是轉換權(適用債轉優先股)。在滿足下述反稀釋調整的條件下,債轉股股東可選擇隨時以一定的轉換比例將所持優先股轉換為普通股。目標企業在完成引進戰略投資方或合格上市(條件視項目情況確定)時,所有優先股應以多少轉換比例自動轉換為普通股。
三是分紅權。目標企業承諾在按照公司法的規定提取公積金后,每年拿出至少約定比例的稅后利潤進行現金分紅。
四是反稀釋權。債轉股股東正式成為目標企業的股東之后,一般會要求新投資方(如有)未來進入的投資價格不得低于債轉股股東的價格(公司上市時,向社會公開募集部分的股份除外)。如未來新投資方的最終投資價格或者成本低于債轉股股東的價格或者成本,債轉股股東有權以法律允許的最低對價進一步獲得公司發行的注冊資本,或要求控股股東、實際控制人以債轉股股東認可的其他方式(包括但不限于現金補償、或以法律允許的最低價格向債轉股股東轉股等方式)補償自己,以使得不良資產經營機構本次債轉股價格不高于未來新投資方的最終投資價格。
五是優先認購權。若目標企業進行任何增資或新股發行,則不良資產經營機構有權按同等條件及價格并按屆時持股比例優先認購。根據已有員工期權計劃向員工發行的股權、由于兼并重組導致的新增股份或IPO等慣常例外情形不受此限制。
六是優先認購權。當目標企業股東計劃向第三方出售部分或全部股權時,則債轉股股東有權按同等條件及價格按屆時持股比例優先購買。
七是共同出售權。如果目標企業控股股東或實際控制人決定轉讓其直接或間接持有的股權,債轉股股東應有權按同等條件及價格并按屆時持股比例享有共同出售權;如果該等轉讓將導致控股股東或實際控制人地位發生變化,則債轉股股東有權按同等條件及價格出售其持有的目標企業全部股權(而不受持股比例的限制),或要求目標企業、實際控制人、控股股東以相同的轉讓條件或約定的回購價格(以孰高者為準)回購債轉股股東持有的股權。
八是業績承諾及估值調整。根據目標企業及控股股東預測,在債轉股完成后第一個完整會計年度將實現的凈利潤承諾業績。如果目標企業未實現上述業績承諾,則控股股東、實際控制人有義務向債轉股股東進行股權或者現金補償,以確保補償后的估值相對于實際業績的倍數不高于補償前的估值相對于承諾業績的倍數。上述凈利潤是指經債轉股股東和目標企業認可的會計師事務所出具的無保留意見審計報告中歸屬母公司所有者凈利潤,且應以扣除非經常性損益前后較低者為準。如果債轉股股東對審計結果存有疑問,債轉股股東有權另行聘請審計機構進行獨立審計。
九是優先優惠待遇。目標企業如與任何后續投資方簽署的投資協議中包含任何比債轉股股東簽署的協議更為優惠的條件,則債轉股股東應自動享有該等更優惠條款項下的權利(目標企業上市時,向社會公開募集部分的股份除外)。
十是贖回權。若出現目標企業實際凈資產低于承諾凈資產的90%,或者實際凈利潤低于承諾凈利潤的90%;目標企業與債轉股股東無法就公司業績審計/評估結果達成一致;目標企業未能在本次債轉股完成后約定時間內成功實現合格上市;出現前述“共同出售權”部分情形;目標企業對其與任何金融機構之間的債務構成違約,相關債務被金融機構宣布加速到期等情形的,債轉股股東有權要求目標企業或控股股東、實際控制人按債轉股股東轉股全部金額加上每年多少計算的回報,并扣除債轉股股東已獲取分紅款后的價格,贖回債轉股股東全部股份。目標企業或控股股東、實際控制人,須自債轉股股東發出書面通知之日起幾個月內付清全部回購款項。
十一是信息知情權。債轉股股東享有信息知情權,有權獲得和審核目標企業及其子公司的財務賬簿和記錄,包括年度、半年度、季度和月度財務報告/審計報告、日常重大經營決策文件、定期經營報告和管理層定期經營分析會紀要等。
十二是清算優先權。若目標企業發生任何清算、解散或終止情形,在目標企業依法支付清算費用、職工工資、社會保險費用和法定補償金,繳納所欠稅款和清償債務后,債轉股股東有權優先于目標企業現有股東取得全部投資金額加上每年多少比例計算的回報,并扣除債轉股股東已獲取分紅款后的清算金額。
(四)公司治理
本次債轉股完成后,債轉股股東有權提名與其持股比例等比例數量的董事(但不得少于1名)加入目標企業董事會。目標企業及控股股東、實際控制人有義務保證債轉股股東所提名的董事獲選進入董事會。公司董事會召開會議的有效出席人數應為所有董事的二分之一以上,其中至少包括一名由債轉股股東指派的董事。債轉股股東提名的董事應成為董事會下屬的每一委員會(如有)成員。
(五)管理層激勵措施
若存在管理層激勵措施,應明確目標企業將為核心管理團隊成員授予多少股權作為激勵,以及具體分配和發放方式
(六)重大事項表決權
本次債轉股完成后,目標企業或其任何子公司在進行下述重大事項時,債轉股股東有權按照公司法和目標企業公司章程的規定享有相應比例的表決權。重大事項表決權通過比例是2/3或4/5或其他合適比例,需在商務談判時確定。具體內容應當包括:一是修改目標企業公司章程;二是對目標企業增加或者減少注冊資本作出決議;三是目標企業對主營業務進行重大改變,或從事任何與現有主營業務在產業鏈上無任何聯系的業務;四是對目標企業核心知識產權等無形資產進行出售、轉讓、許可或以其他方式進行處置;五是對目標企業合并、分立、解散、清算或者變更公司形式作出決議;六是目標企業以低于本次債轉股價格向第三方增發注冊資本或控股股東、實際控制人向其轉讓公司股權;七是聘用、變更為目標企業服務的會計師事務所;八是目標企業的分紅政策;九是目標企業或子公司增加董事人數;十是設立子公司(或法律允許的其他任何形式的主體),以任何方式取得子公司(或法律允許的其他任何形式的主體)的股權或權益;十一是目標企業在三個月內出售、置換、購買價值累計超過其凈資產多少比例或總額超過多少金額的資產;十二是目標企業超過多少金額的一次性資本支出計劃;十三是目標企業向銀行或任何第三方申請超過多少金額的貸款,或發行超過多少金額的公司債券;除為向銀行或第三方申請貸款之目的外,將超過多少金額的公司資產進行抵押或質押;十四是目標企業為任何第三方提供對外保證,且保證數額超過多少金額;目標企業為任何第三方提供借款超過多少金額或累計超過多少金額;十五是制訂目標企業員工股權激勵計劃;十六是選擇/更換上市時間、上市地,選擇/更換上市保薦機構及保薦人;十七是經各方約定的其他事項。目標企業任何可能對債轉股股東權益造成損失的事項,在債轉股股東提出異議的情況下,若仍形成決議,則債轉股股東有權要求實際控制人按照上述贖回權中的約定進行回購。
(七)保密方案
在協商過程中,應當明確任何一方均負有保密義務,不得直接或間接披露、泄露、透露、公開或以其他方式告知其他機構和個人(除非各方為完成本交易向有必要知悉本交易的股東、董事、員工和中介披露,但其有關知悉方須同意遵守保密規定)。
(八)稅費
列明各方分別承擔各自為完成本次交易所發生的稅費及相應成本支出。
(九)交割條件
交易的交割應以下述條件的滿足為前提:一是交易文件已被各方及其他相關方簽署;二是交易獲得各方內部有權機構的批準;三是交易已獲得所有必須的政府部門或第三方的批準;四是各方未違反其在交易文件項下的陳述、保證及承諾;五是各方在交易文件項下約定的其他慣常交割條件。
(十)陳述、保證和承諾
本次交易的最終法律文件應包括目標企業及大股東所作的陳述與保證和約定事項(如承諾保持目標企業的控制權,承諾提供給債轉股股東方的盡調資料真實、完整、準確等)。如果目標企業、大股東違反了任何陳述與保證和約定事項且對債轉股股東的利益造成任何損失,則公司及大股東應分別和連帶地向債轉股股東作出相應賠償。
(十一)管轄法律及爭議解決
各方之間產生的所有與本次交易有關的爭議,若無法通過協商或調解解決,則應提交至簽約所在地的人民法院。
六、債轉股退出方案
實現股權安全高效的退出,是整個債轉股業務的最終目的。結合上輪政策性債轉股的退出方式來看,真正通過實現上市、并購方式退出的案例并不多,更多是由債轉股對象企業回購,而《指導意見》提出本輪市場化債轉股要采取多種市場化方式實現股權退出。目前市場上計劃通過IPO、并購、借殼上市等實現從二級市場退出是最常用的方式,但是上述方式對企業資質、經營效益的要求較嚴格。
在實操層面可行性程度不大,這就需要債轉股實施機構要結合項目具體情況,綜合運用股權退出平臺和傳統股權退出方式,避免退出渠道單一的風險。其中股權退出平臺包括IPO、并購、全國中小企業股份轉讓系統掛牌、區域性股權市場交易等,傳統股權退出方式有回購、股權對外轉讓、資產置換等。如債轉股企業為上市公司的,其股權可以依法轉讓退出,轉讓時遵守限售期等證券監管規定。若債轉股企業為非上市公司的,應積極設置多元化退出機制,可聯合主板、中小板、創業板和新三板等多層資本市場,相互協調,拓寬股權退出的渠道;也可要求由企業對所持有的股權進行轉讓、回購等,確保二級市場退出失敗之后,仍有相關退出渠道。
由于債轉股對象企業的情況各不相同,不良資產經營機構應對不同的對象企業制定股權退出管理預案,精準施策,確保股權有效、安全地退出。在內部預案管理上,一是應明確股權退出的管理職責,由前臺業務部門負責牽頭做好項目的退出管理工作,包括部署退出預案,主導退出方案的制定和發起、執行股權退出方案,由中臺風險管理部門牽頭審查部門、計劃財務部門決策最終股權退出方案細則和核算項目損益,包括預計退出時點、退出方式、退出價格等,其中退出價格可制定保底價和策略價,增加股價波動中可操作性。二是要明確退出流程。在退出方案細則明確后,前臺業務部門制定詳細股權退出計劃,包括但不限于執行股權退出時點、退出價格、每日交易股數和賣出價格等要素,并每日盯市和賣出,執行結果需當日反饋至風險管理部。在外部溝通協商上,不良資產經營機構應定期與轉股企業溝通退出方案,根據轉股后企業資產負債、經營生產情況及股權價值判斷,確定股權的退出時機,對于股權價值的判斷可聘請有資質的第三方評估機構對擬退出企業股權價值進行獨立評估作為參考,對于符合退出時機的債轉股項目應提前與轉股企業溝通退出方案。
七、債轉股涉及相關法律法規
1 | 《金融資產管理公司條例》(國務院令第297號) |
四大AMC所持有的股權,不受本公司凈資產額或注冊資本的比例限制 | |
2 | 《財政部關于金融資產管理公司資產處置和財務管理有關問題的通知》 |
金融資產管理公司要對債轉股企業改制實行限期管理,債轉股方案經國務院批準后,要在9個月內完成新公司注冊登記,否則資產公司要從原停止計息之日起恢復對該企業計息,作孽生利息處理,并積極催繳 | |
3 | 《金融資產管理公司資產處置管理辦法(修訂)》(財金[2008]85號) |
資產公司可通過追償債務、租賃、轉讓、重組、資產置換、委托處置、債權轉股權、資產證券化等多種方式處置資產 | |
4 | 《關于市場化銀行債權轉股權的指導意見》(國發[2016]54號) |
銀行將債權轉為股權應通過向實施機構轉讓債權、由實施機構將債權轉為對象企業股權的方式實現。鼓勵金融資產管理公司、保險資產管理機構、國有資本投資運營公司等多種類型實施機構參與開展市場化債轉股;支持銀行充分利用現有符合條件的所屬機構,或允許申請設立符合規定的新機構開展市場化債轉股 | |
5 | 《關于做好市場化銀行債權轉股權相關工作的通知》(發改財金〔2016〕2792號) |
支持政府出資產業投資基金或新設政府出資市場化債轉股專項基金按參與市場化債轉股項目 | |
6 | 《市場化銀行債權轉股權專項債券發行指引》(發改辦財金[2016]2735號) |
對市場化債轉股專項債券的發行條件、募集資金用途、發行方式、償債保障及相關工作要求等事項進行規定 | |
7 | 《關于發揮政府出資產業投資基金引導作用推進市場化銀行債權轉股權相關工作的通知》(發改辦財金〔2017〕1238號) |
對政府出資產業投資基金或新設政府出資市場化債轉股專項基金參與市場化債轉股項目提出具體要求 | |
8 | 《關于市場化銀行債權轉股權實施中有關具體政策問題的通知》(發改財金〔2018〕152號) |
對市場化債轉股的操作模式、轉股債權類型與質量、轉股對象、項目監管等內容進行規定 | |
9 | 《金融資產投資公司管理辦法(試行)》(2018年第4號) |
對金融資產投資公司的設立變更終止、開展債轉股業務的業務規則、風險管理等內容進行規定 | |
10 | 《關于規范金融機構資產管理業務的指導意見》(銀發[2018]106號) |
金融資產投資公司可以對外發行資產管理產品,因此,金融資產投資公司可以直接參與或發行資管產品兩種方式參與實施債轉股。資金來源方面,由于《金融資產投資公司管理辦法(試行)》將金融資產投資公司認定為非銀行金融機構,其在募集資金參與債轉股項目方面具有極大的優勢,資金來源包括金融資產投資公司自有資金、同業資金(包括央行降準資金)、資管產品募集資金、發行金融債券資金等 | |
11 | 《關于市場化債權轉股權風險權重的通知》(銀保監發[2018]41號) |
規定商業銀行因市場化債轉股持有的上市公司股權的風險權重為250%,持有的非上市公司股權的風險權重為400% | |
12 | 《民法典》公司篇 |
股東可以用貨幣出資,也可以用實物、知識產權、土地使用權等可以用貨幣估價并可以依法轉讓的非貨幣財產作價出資;但是,法律、行政法規規定不得作為出資的財產除外 | |
13 | 《上市公司股東、董監高減持股份的若干規定》 |
在3個月內通過集中競價交易減持股份不得超過1%,通過協議轉讓方式減持股份后的6個月內,出讓方、受讓方在3個月內通過集中競價交易減持股份不得超過1%;通過大宗交易方式減持的,轉讓方(一致行動人所持股份合并計算)在任意連續90日內減持不得超過2%,受讓方在受讓后6個月內不得轉讓 | |
14 | 《上市公司重大資產重組管理辦法》 |
一是針對虧損、微利上市公司保殼、養殼,2016年在重組上市認定標準中設定了總資產、營業收入、凈利潤等多項指標,2019年修訂取消了重組上市中凈利潤的指標,以便為虧損公司通過重組的方式注入上市公司來挽救企業,也便于上市公司通過并購重組的方式吐故納新,提升質量 二是進一步縮短累計首次原則的計算期間,2016年修訂“重組管理辦法”時曾將重組期限從“無期限”縮短為60個月,為遏制炒殼現象,又將重組期限從60個月縮短至36個月 三是允許符合國家戰略的高新技術產業和戰略性新興產業相關資產在創業板重組上市 四是恢復重組上市的配套融資,在2016年版修訂“重組管理辦法”中,為抑制投資和濫用融資,明確上市公司重大資產重組過程中不得進行配套融資。但結合當前市場發展情況,為多渠道支持上市公司和置入資產改善資金流,發揮協同效應,開始引導社會資金向具有自主創新能力的高科技企業積聚,再次取消了對于重組上市配套融資 五是加強重組業績承諾監管,重大資產重組的交易對方做出業績補償承諾的應當嚴格履行補償義務,超期未履行或違反業績補償承諾的,可以對其采取相應的監管措施 | |
15 | 《上市公司非公開發行股票實施細則》 |
如認購股份的股東是控股股東、實控人及其控制的關聯方,或認購后成為實控人,或者是戰略投資者,則其認購股份自發行結束之日起18個月內不得轉讓。其他股東認購的股份,自發行結束之日起,6個月內不得轉讓 | |
16 | 《深圳證券交易所創業板股票上市規則》 |
控股股東、實控人自公司股票上市之日起36個月之內,不得轉讓或委托他人管理。轉讓雙方存在控制關系或受到同一實控人控制的,鎖定期為12個月 公司上市時未盈利的,在公司實現盈利前,控股股東、實控人自公司股票上市交易之日起3個完整會計年度內,不得減持首發前的股份,子公司股票上市之日起第4個會計年度和第5個會計年度內,每年減持的首發前股份不得超過公司股份總數的2%。公司實現盈利后,可以自當年年度報告披露后次日起減持首發前股份 | |
17 | 《上海證券交易所科創板股票上市規則》 |
公司上市時未盈利的,在公司實現盈利前,控股股東、實控人自公司股票上市之日起3個完整會計年度內,不得減持首發前股份;自公司股票上市之日起第四個會計年度和第5個會計年度內,每年減持的首發前股份不得超過公司股份總數的2%。公司實現盈利后,可以自當年年度報告披露后次日起減持首發前股份 | |
18 | 《上海證券交易所科創板股票發行上市審核問答(二)》 |
申報前6個月內增資入股的,自發行人完成增資擴股工商變更登記手續之日起鎖定3年 申報前6個月內從控股股東或實控人處受讓的股份,應比照控股股東或實際控制人所持股票進行鎖定 | |
19 | 《科創板上市公司證券發行注冊管理辦法(試行)》 |
如果發行對象是控股股東、實控人及其控制的關聯方,或認購后成為實控人,或者是戰略投資者,則其認購股份自發行結束之日起18個月內不得轉讓。其他發行對象認購的股份,自發行結束之日起,6個月內不得轉讓 | |
20 | 《上海證券交易所科創板上市公司股東以向特定機構投資者詢價轉讓和配售方式減持股份實施細則》 |
轉讓方為控股股東、實控人的,不得在科創公司定期報告公告前30日內,業績預告或業績快報公告前10日內,價格敏感重大事件發生制披露后2個交易日內,或處于年度報告披露其內但尚未披露等情形下進行詢價轉讓。根據《上海證券交易所科創板上市公司股東以向特定機構投資者詢價轉讓和配售方式減持股份實施細則》第21條規定,受讓方通過詢價轉讓受讓股份的,在受讓后6個月內不得轉讓 | |
21 | 《全國中小企業股份轉讓系統業務規則(試行)》 |
在掛牌前直接或間接持有的股票分三批轉讓限制,每批解除轉讓限制的數量,均為其掛牌前所持股票的三分之一,解除轉讓閑置的時間分別為掛牌之日,掛牌期滿1年和2年 | |
22 | 《非上市公司公司收購管理辦法》 |
收購人(一致行動人所持股份合并計算)成為公司第一大股東或實際控制人的,收購人持有的被收購公司股份,在收購完成后12個月內不得轉讓。同一實際控制人控制的不同主體之間進行轉讓不受前述12個月的限制 | |
23 | 《全國中小企業股份轉讓系統股票向不特定合格投資者發行并在精選層掛牌規則》 |
參與戰略配售取得的股票,自在精選層掛牌之日起6個月內不得轉讓或委托他人代為管理 |
注:文章為作者獨立觀點,不代表資產界立場。
題圖來自 Pexels,基于 CC0 協議
本文由“負險不彬”投稿資產界,并經資產界編輯發布。版權歸原作者所有,未經授權,請勿轉載,謝謝!
原標題: 兩萬字實操手冊:不良資產經營之債轉股詳解

負險不彬 











